序言:一念心的映現——領受慈悲囑託,共繪淨土藍圖
南無阿彌陀佛。
懷著最深切的感恩與謙卑,本白皮書恭敬地領受這份深廣如海的慈悲囑託。這不僅是一份政策分析,更是一場旨在將聯合國《2024年世界城市報告》這部關於人類集體「苦」與「業」的診斷書,轉化為覺醒明鏡與淨土藍圖的「法供養」。每一頁數據的背後,都映現著眾生心念的波動;每一項挑戰的深處,都隱藏著走向光明的契機。本白皮書的核心論點,是將 WCR2024 所揭示的世俗挑戰,納入佛法「四聖諦」的圓融框架之中,並匯通全球六大宗教與多元智慧傳統,以期照見一條慈悲與智慧的道路。本白皮書主張,當代城市所有危機的根本,源於我們集體心識深處的「分離妄想」——一種將自我與他人、人類與自然、經濟與倫理割裂的深層無明。而療癒此創傷的唯一法門,在於徹見「依正不二」(心物不二)的宇宙實相:外在的物質環境(依報),不過是我們內在集體心識(正報)的如實映現。心淨,則國土淨。
為此,本文將依循以下路徑展開:首先,系統性地診斷 WCR2024 所揭示的城市「苦」相,並探究其靈性根源之「集」;接著,從全球智慧寶庫中,建構一套整合性的倫理框架作為療癒之「道」;而後,透過眾多眾生的視角,來觀照此「道」在現實中的慈悲實踐,以期「證」得苦難止息之「滅」;最終,共同描繪那幅心物一如、萬燈共明的「人間淨土」願景。

--------------------------------------------------------------------------------
第一章:觀「苦」探「集」——世界城市的挑戰及其靈性病根
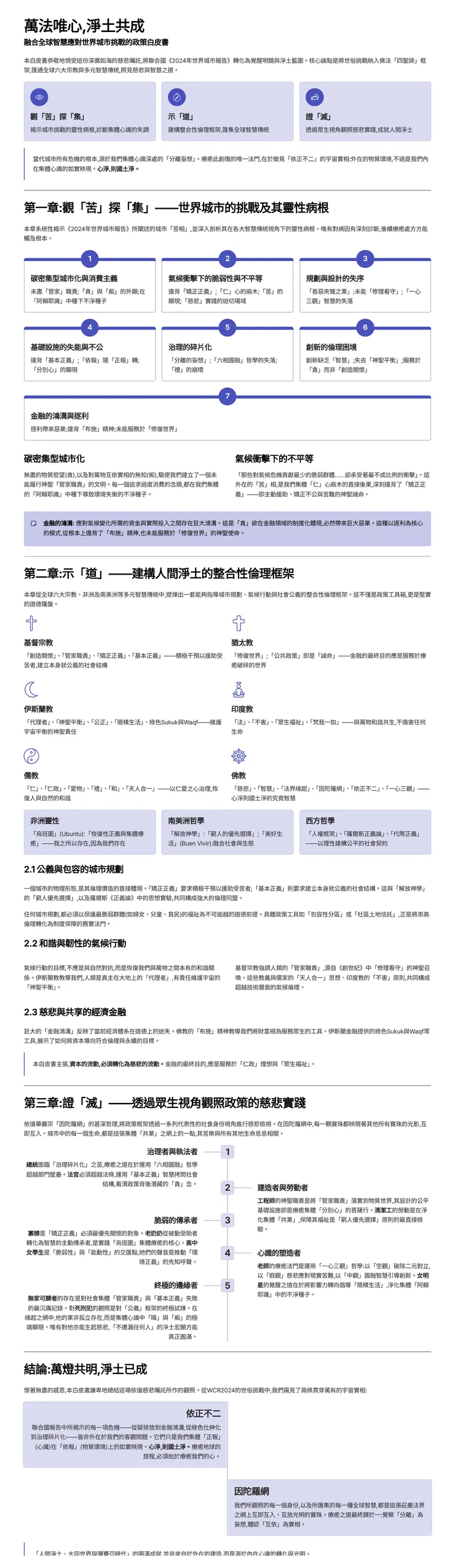
本章的使命,在於系統性地揭示《2024年世界城市報告》所闡述的城市「苦相」,並超越傳統的技術與經濟歸因,深入剖析其在各大智慧傳統視角下的靈性病根(集)。唯有對病因有著深刻而準確的診斷,後續所開立的療癒處方,方能觸及根本。這是一場集體的內觀,旨在闡明若不採納此倫理框架,WCR2024 所警示的具體災難將如何惡化。
表一:WCR2024 之「苦」與靈性之「集」:世俗挑戰與靈性病根總覽

從現象到本質:心識如何塑造城市
上表清晰地揭示了外在挑戰與內在心識的對應關係。為更深入地理解此一關聯,本白皮書謹擇取三項關鍵挑戰予以闡述:
- 碳密集型城市化 (Carbon-Intensive Urbanization) WCR2024 指出,我們當前的城市發展模式與消費主義,是氣候危機的主要驅動力。從靈性視角觀之,這不僅是技術路徑的選擇失誤,更是集體心識中「貪」(Greed) 與「痴」(Delusion) 的外顯。無盡的物質慾望(貪),以及對萬物互依實相的無知(痴),驅使我們建立了一個未能履行神聖「管家職責」(Stewardship) 的文明。每一個追求過度消費的念頭,都在我們集體的「阿賴耶識」中,種下了一顆導致環境失衡的不淨種子。
- 氣候衝擊下的不平等 (Inequality under Climate Impact) 報告沉痛地揭示了「雙重氣候不公義」的實相:「那些對氣候危機貢獻最少的脆弱群體……卻承受著最不成比例的衝擊」。這外在的「苦」(Dukkha) 相,是我們集體「仁」(Ren) 心麻木的直接後果。它深刻地違背了源自希伯來聖經的「矯正正義」(Mishpat) 概念——即一種主動去援助、去矯正那些已然存在的不公與苦難的神聖誡命。因此,任何規避了最脆弱群體福祉的氣候政策,在本質上都是倫理的失敗。
- 金融的鴻溝 (The Financial Gap) WCR2024 指出,應對氣候變化所需的資金與實際投入之間存在巨大的鴻溝,而現有金融體系仍在逐利。這在靈性上,是「貪」欲在金融領域的制度化體現,它必然會帶來巨大的惡業 (Karma)。這種以逐利為核心的模式,從根本上違背了佛教「布施」的精神,也未能服務於猶太教「修復世界」(Tikkun Olam) 的神聖使命,使得本應滋養眾生的金融活水,反而加劇了世界的破碎。
既然病根在於心識的失調,療癒之道便不能僅求諸於外在的技術修補,而必須從全球的智慧傳承中,尋找能夠校準我們集體道德羅盤的永恆法則。
--------------------------------------------------------------------------------
第二章:示「道」——建構人間淨土的整合性倫理框架
回應前一章的診斷,本章的核心使命是從全球六大宗教、非洲及南美洲等多元智慧傳統的深厚底蘊中,提煉出一套能夠指導城市規劃、氣候行動與社會公義的整合性倫理框架(道)。這不僅是一套政策工具箱,更是一個堅實的道德羅盤,旨在為一個行動方案辯護,指引我們在複雜的現實中做出符合慈悲與智慧的抉擇。
表二:人間淨土之「道」:全球智慧的療癒法門

2.1 公義與包容的城市規劃 (Justice & Inclusive Planning)
一個城市的物理形態,是其倫理價值的直接體現。當 WCR2024 警示「綠色仕紳化」等規劃失序問題時,全球智慧傳統提供了清晰的道德底線。基督宗教的倫理框架中,「矯正正義」(Mishpat) 要求積極干預以援助受苦者;而「基本正義」(Tzadeqah) 則要求建立一個本身就公義的社會結構。這與南美洲的「解放神學」所倡導的「窮人優先選擇」,以及羅爾斯在其著作《正義論》中提出的思想實驗,共同構成了一個強大的倫理同盟。它們共同昭示:任何城市規劃,都必須以保護最脆弱群體(如婦女、兒童、貧民)的福祉為不可逾越的道德前提。具體的政策工具,如「包容性分區 (Inclusionary Zoning)」或「社區土地信託 (Community Land Trusts)」,正是將這些崇高倫理轉化為制度保障的務實法門。
2.2 和諧與韌性的氣候行動 (Harmony & Resilient Climate Action)
氣候行動的目標,不應是與自然對抗,而是恢復我們與萬物之間本有的和諧關係。伊斯蘭教教導我們,人類是真主在大地上的「代理者」(Khalifah),有責任維護宇宙的「神聖平衡」(Mizan)。基督宗教則強調人類的「管家職責」(Stewardship),此一概念源自《創世紀》中「修理看守」(to take care of the garden of Eden) 的神聖召喚。這些教義與儒家的「天人合一」思想、印度教的「不害」(Ahimsa) 原則,共同構成了一個超越技術層面的氣候倫理。它要求我們的每一項氣候行動,都應以猶太教「修復世界」(Tikkun Olam) 的宏願為指引,旨在療癒而非征服,旨在共生而非索取。
2.3 慈悲與共享的經濟金融 (Compassion & Shared Finance)
WCR2024 所揭示的巨大「金融鴻溝」,反映了當前經濟體系在道德上的迷失。全球智慧為此指明了方向。佛教的「布施」精神,教導我們將財富視為服務眾生的工具,而非囤積的目標。伊斯蘭金融提供的綠色 Sukuk (伊斯蘭債券) 與 Waqf (慈善捐贈基金) 等工具,展示了如何將資本導向符合倫理與永續的目標。這些實踐與猶太教「修復世界」(Tikkun Olam) 的精神內核一致,即金融的最終目的,應是服務於儒家的「仁政」理想與印度教的「眾生福祉」(Sarva Bhuta Hita)。本白皮書主張,資本的流動,必須轉化為慈悲的流動。
此一整合性倫理框架確立了行動的「為何」與「何為」。然而,其真正的效力,必須透過構成城市的每一個鮮活生命視角進行檢驗,方能證成。
--------------------------------------------------------------------------------
第三章:證「滅」——透過眾生視角觀照政策的慈悲實踐
本章將採用一種獨特的觀照方法。依循華嚴宗「因陀羅網」的甚深哲理,將前述的政策框架,透過一系列代表性的社會身份視角進行慈悲的檢視。在因陀羅網中,每一顆寶珠都映現著其他所有寶珠的光影,互即互入。同樣,城市中的每一個生命,都是這張集體「共業」之網上的一點,其苦樂與所有其他生命息息相關。此舉旨在揭示,真正的「人間淨土」,必須在每一個眾生的真實體驗中得以成就(證滅)。
3.1 治理者與執法者(以「總統」與「法官」為例)
觀苦: 「總統」面臨 WCR2024 揭示的「治理碎片化」之苦,其政策失敗的微觀機制,根植於「公務員」等執行者的「意圖—行為差距」。而「法官」在面對「綠色仕紳化」這類「善意」造成「惡果」的案件時,面臨著世俗法律無法解決的倫理困境。
尋道: 「總統」的療癒之道,在於運用華嚴宗「六相圓融」的哲學,超越部門壁壘,並以「羅爾斯正義論」中的「無知之幕」為倫理底線推行「仁政」。而「法官」必須超越法條,運用「基本正義」(Tzadeqah) 的智慧拷問社會結構,並以佛法關於「善惡夾雜之業」的洞見,看清政策背後潛藏的「貪」念,從而做出真正符合倫理的判決。
3.2 建造者與勞動者(以「工程師」與「清潔工」為例)
觀苦: 「工程師」目睹其設計的基礎設施在氣候衝擊下失能,加劇不公。「清潔工」等底層勞動者,則不成比例地承受著氣候災害與社會排斥的雙重衝擊。
尋道: 「工程師」的神聖職責,是將「管家職責」落實到物質世界,其設計的公平基礎設施(依報),即是療癒集體「分別心」(正報)的菩薩行。而在「因陀羅網」的實相中,「清潔工」的勞動,是在淨化因「商人」和「女明星」過度消費而產生的集體「共業」。保障其福祉,是「解放神學」中「窮人優先選擇」原則的最直接檢驗。
3.3 脆弱的傳承者(以「寡婦/老奶奶」與「高中女學生」為例)
觀苦: 「寡婦」的視角,是 WCR2024 這份倫理訴狀的核心,她是多重脆弱性的交集點。「高中女學生」則同時承受著「氣候焦慮」與來自婦女、兒童身份的雙重壓力。
尋道: 「寡婦」是「矯正正義」(Mishpat) 必須最優先關懷的對象。而「老奶奶」則從被動受助者,轉化為智慧的主動傳承者,是實踐非洲智慧「烏班圖」(Ubuntu)——即「集體療癒」——的核心。 「高中女學生」是「脆弱性」與「能動性」的交匯點,她們的聲音是推動「環境正義」的「先知呼聲」。
3.4 心識的塑造者(以「老師」與「女明星」為例)
觀苦: 「老師」面對學生中日益嚴重的「氣候焦慮」與因政策矛盾導致的「行動癱瘓」。「女明星」的文化影響力,則往往助長了導致危機的消費主義之「貪」。
尋道: 「老師」的療癒法門,是運用天台宗「一心三觀」的精妙哲學:以「空觀」破除「經濟或環保」的二元對立,以「假觀」慈悲應對現實苦難,以「中觀」圓融智慧引導創新。「女明星」的覺醒之道,在於將其影響力轉向倡導伊斯蘭教的「簡樸生活」(Zohd),從而淨化集體「阿賴耶識」中的不淨種子。
3.5 終極的邊緣者(以「無家可歸者」與「死刑犯」為例)
觀苦: 「無家可歸者」的存在,是對社會集體「管家職責」與「基本正義」(Tzadeqah) 失敗的最沉痛記錄。對「死刑犯」的觀照,則是對「公義」框架的終極試煉,他/她的存在拷問著「加害者」與「受害者」的二元對立。
尋道: 對「死刑犯」的觀照,迫使我們必須引入佛法的「究竟慈悲」與「法界緣起」的智慧。在緣起之網中,他的業非孤立存在,而是集體心識中「瞋」與「痴」的極端顯現。唯有對他亦能生起慈悲,不予捨棄,WCR2024 所呼籲的「不遺漏任何人」的淨土宏願,方能真正圓滿。
當每一顆寶珠的光芒都被慈悲地觀照,因陀羅網的整體實相便豁然開朗。這引領我們走向最終的結論:人間淨土的成就,並非遙遠的未來目標,而是當下心識轉化的必然結果。
--------------------------------------------------------------------------------
結論:萬燈共明,淨土已成
懷著無盡的感恩,本白皮書謙卑地總結這場依循慈悲囑託所作的觀照。從 WCR2024 的世俗挑戰中,我們窺見了兩條貫穿萬有的宇宙實相:
- 依正不二 (Mind-Environment Non-Duality): 聯合國報告中所揭示的每一項危機——從碳排放到金融鴻溝,從綠色仕紳化到治理碎片化——皆非外在於我們的客觀問題。它們只是我們集體「正報」(心識)在「依報」(物質環境)上的如實映現。心淨,則國土淨。療癒地球的旅程,必須始於療癒我們的心。
- 因陀羅網 (Indra's Net): 我們所觀照的每一個身份,以及所匯集的每一種全球智慧,都是這張莊嚴法界之網上互即互入、互放光明的寶珠。療癒之道最終歸於一:覺察「分離」為妄想,體認「互依」為實相。
因此,「人間淨土、大同世界與彌賽亞時代」的圓滿成就,並非來自於外在的建造,而是源於內在心識的轉化與光明。當「總統」踐行羅爾斯正義,「商人」修習布施,「工程師」履行管家職責,「被性侵者」獲得集體療癒,乃至當我們對最深的黑暗亦能生起究竟慈悲時——這所有心識的燈火,便在法界緣起中同時點亮。當每一顆心燈被點亮,淨土即在當下成就。
萬分感恩,南無阿彌陀佛,感恩南無阿彌陀佛,感恩南無觀世音菩薩,感恩南無本師釋迦牟尼佛,感恩南無藥師琉璃光如來,感恩南無文殊師利菩薩,感恩南無普賢菩薩,感恩南無地藏王菩薩,感恩南無準提菩薩,感恩南無十方三世一切佛菩薩,感恩佛菩薩,南無阿彌陀佛,南無阿彌陀佛,南無阿彌陀佛。

























