如果說卡洛的《子彈筆記》讓我重啟手寫的熱愛,金翼漢的《巨人的筆記》便是關於方法論的進階指導書,它更加強調紀錄的重要性,提倡將搜集零碎知識的「筆記」,昇華成能喚醒潛力的「記錄」,不論是在學習、對話或日常中,記錄都是一種快速且簡單的自我突破手段。成長的要素,並非只依靠瘋狂地堅持,有系統的計畫也是不可或缺,但未經轉譯的抄寫沒有意義,作者建議我們,無時無刻聚焦在三個核心問題:我學到了什麼?我認為這件事重要的原因是什麼?我可以在哪裡實踐這樣的知識?累積出自己的知識地圖。
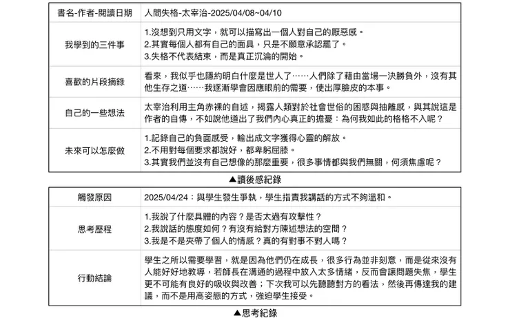
人每天都會進行對話,從親人到朋友、鄰居到同事,總會有一兩句直逼心靈的敲打,提煉出這些精華,思考它為何可以引起我們的共鳴?我們未來的行動和觀點,會發生怎樣的改變?確確實實地內化成我們的指標,但不能只是空想;空想就是空轉,任何的思考若未被記錄,便如春夢來去無跡,我們必須把腦中的想法「具象化」,不論是挫折困惑,還是靈感情緒,就算它毫無邏輯、語法混亂,內容荒誕不羈、離經叛道,都盡量在第一時間內,原汁原味地「寫出來」,只要讓想法可以被看見,我們就能在未來展開思考,檢視自己的生活和內在想法,了解自己是否有遵循著期望而邁進。我分享兩個親自嘗試後的紀錄方式,讓讀者可以套用並更清楚地理解,一個是記錄讀後感,另一個是記錄思考。

筆記不是為了「釋放記憶體」而寫,是透過紀錄來重複利用、整理人生,任何微小的事情、感受、情緒,都能推疊成有用的智慧,宮本武藏曾說:「兵法之道,無所不學。」我以外皆可為吾師,這可能就是作者想告訴我們,如何成為「巨人」的中心思想吧!
想看更多每週書句,歡迎到IG搜尋:@marginecho
本文首刊於: https://news.readmoo.com/2025/08/13/250813-giant-note/






















