
在貪婪的驅使下,農夫為了立即得到所有金蛋,剖開了鵝的肚子,結果卻一無所獲,更永遠失去了那隻能持續帶來財富的鵝。
這個故事聽來愚蠢,卻是我們現代生活的縮影。
我們在追求立即的成果(金蛋)時——無論是更高的業績、孩子更亮眼的成績、或是短暫的情緒慰藉——常常在不自覺中,悄悄地損耗著我們最寶貴的資產:我們的健康、技能、人際關係,也就是那隻會下金蛋的「鵝」。
劇場一:深夜的書桌——資優生的親子戰爭
在家庭教養的舞台上,一場關於「效能」的悲劇正日夜上演。
許多父母在渴望孩子學業有成(產出)的過程中,無意間侵蝕了親子關係(產能)這一最寶貴的資產,最終導致了事倍功半的结局。
夜深了,時鐘的指針滑過十一點。母親拿著兒子這次的月考成績單,臉色鐵青地走進房間。兒子正趴在書桌上,揉著惺忪的雙眼,面前攤著的是科展的複雜設計圖。
「這是怎麼回事?退步了五名!」母親的聲音尖銳,將成績單甩在桌上。「我每天辛苦工作,是為了讓你考這種成績嗎?你到底有沒有在用心?」
兒子抬起頭,眼中滿是血絲,聲音沙啞地說:「媽,我最近為了準備科展,每天都只睡五個小時,我真的……」
「科展、科展!科展能讓你考上好學校嗎?」母親打斷他,「我只關心你的排名!你看看隔壁的小明,人家這次考了全校第一!」
兒子低下了頭,不再爭辯。他感覺到一股深深的無力感,那不是來自於疲憊,而是來自於不被理解的孤獨。
他知道,在母親眼中,他不是一個有血有肉、有夢想有壓力的孩子,只是一台生產成績的機器。
在這一刻,當母親一心只想撿拾成績的金蛋時,她正親手掐死那隻能下蛋、名為「信賴關係」的鵝。
這場發生在家庭中的戰爭,同樣也延燒到了職場。
劇場二:凌晨三點的辦公室——王牌業務的燃盡之路
職場,是「殺雞取卵」最血淋淋的競技場。
無數專業人士為了追求短期的業績(金蛋),不惜透支健康、犧牲家庭、忽略技能的更新(殺鵝),最終迎來了職業生涯的「燃盡」(Burnout),一無所有。
王牌業務阿傑的辦公桌上,永遠堆滿了能量飲料的空罐和速食的包裝袋。他是連續三季的銷售冠軍,也是同事眼中「用生命在工作」的狂人。
為了達成總部設定的不可能業績目標,他已經連續半年每日工作超過16小時,取消了所有家庭聚會,更別提那張早已過期的健身房會員卡和報名了卻從未上線的進修課程。
「休息是浪費時間,」他總是對新人這麼說,「拿下案子才是王道。」
在一個攸關公司年度命脈的重要提案前夕,凌晨三點,阿傑還在修改簡報的最後一頁。突然,他感到一陣劇烈的心悸,眼前一黑,便倒在了鍵盤上。
第二天,他躺在醫院的病床上,不僅錯過了提案,丟掉了唾手可得的巨大訂單(沒了金蛋),醫生更告知他,由於長期的過勞與壓力,他的心臟出現了嚴重的問題(鵝死了)。
他贏得了所有戰役,卻因為耗盡了名為「身心健康」的軍隊,最終輸掉了整場戰爭。
當外部壓力將我們推向極限時,我們內心的選擇又將如何?
劇場三:被遺忘的慢跑鞋——習慣的瓦解
效能的挑戰不僅來自外部的壓迫,更源於內心的脆弱。
當我們遭遇挫折或壓力時,最先放棄的,往往是那些對長期產能至關重要的「好習慣」。
我們選擇了短暫的麻痺,卻預支了未來的自己。
小陳剛結束一段刻骨銘心的戀情。
分手後,他原本為自己設定的健身和閱讀計畫瞬間瓦解。
那雙嶄新的慢跑鞋,如今靜靜地躺在角落,積滿了灰塵。
他的筆記本上還留著那句話:「在遭遇挫折期間,很容易放棄既有的一些原則。」這句話成了他此刻的註解。
他開始用垃圾食物和含糖飲料「療癒」自己,在沙發上滑著手機直到深夜。
每一次的放縱,都帶來短暫的慰藉,但隔天醒來,卻是更深的空虛與自我厭惡。
他以為這是在安撫受傷的心,卻沒意識到,他正在用未來的健康與活力,為此刻的軟弱買單。
當下的放縱像是高利貸,借來短暫的安慰(假金蛋),卻要用未來更健康的自己(鵝)來償還。
這三幕劇場,無論是親子關係的破裂、職場的燃盡,還是個人習慣的瓦解,都指向了一個共同的底層邏輯。
接下來,我們將深入解析這個決定人生的平衡法則。
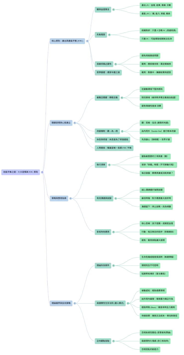
【讀書筆記:高效能人士的七個習慣-不要殺雞取卵,那個鵝很重要?】(4)
▋ 到底哪個習慣最難搞?
⇨ 說白了就是你覺得最痛苦的那個
這本書洋洋灑灑講了七個習慣,要說哪個最重要,作者覺得是你當下覺得最卡關的那個就是了。
我自己看下來,那個「主動積極」真的挺折磨人的。
你想想,在環境變得很糟、心情已經跌到谷底的時候,還要強迫自己保持奮鬥的心態,這真的需要很強大的信念才撐得住。
坦白說,人在受挫的時候,原本堅持的原則很容易就崩了,這時候只想吃點垃圾食物、喝杯手搖飲來麻痺自己,哪還有力氣去想什麼積極主動啊。
▋ CP 值其實就是一種平衡
⇨ 不要殺雞取卵,那個鵝很重要
書裡一直在講效能,其實用伊索寓言那個「鵝生金蛋」的故事最好懂。
如果你只想要金蛋(結果),就把鵝(產能)給殺了,最後連個蛋殼都沒有;但如果你只顧著養鵝,不在乎牠生不生蛋,那你自己也得餓死。
就像那個在一堆亂數裡找數字的遊戲,沒方法的時候找得累死人,找到方法了就事半功倍,這大概就是這套理論想賣的好處吧。
不過我私心覺得,這套理論是有門檻的,它比較像是寫給「有選擇權」的人看的。
這跟儒家的中庸之道有點像,沒有什麼絕對的最好,只有當下適不適合。
我們平常過日子,也就是在找這種動態平衡,看有沒有哪邊歪掉了趕快修正回來。
▋ 該保養的時候還是得保養
⇨ 東西放著不用也是會壞的
所謂的個人資產,不管是腦袋還是身體,真的都需要用心維護,不然很容易用進廢退。
書裡舉教養的例子挺好的,如果你只要求小孩考一百分(產出),卻不管他開不開心、願不願意學(產能),最後通常都沒好下場。
這讓我想到機車,如果你平常不好好保養,甚至怕壞掉乾脆不騎,結果放太久真的要騎的時候發不動,那還不是得花錢修甚至重買?這怎麼算都不划算。
▋ 想法跟行為,到底是雞生蛋還是蛋生雞?
⇨ 有時候腦袋轉不過來,身體先動也可以
書上的邏輯是「觀→為→得」,也就是說要先改變思維,行為才會跟著變,最後得到不一樣的結果。
作者覺得要誠心溝通啟發對方,單純靠嘴巴說服很難。
但我自己在看這段的時候,總覺得這說法有點太理想化了。
如果一個人的觀念還沒定型,其實講講道理、舉舉例子還是挺有用的。
反過來說,有時候我們也不一定要等到心態完美了才去行動。
這有點像原子習慣講的,雖然根本的思考很重要,但如果大腦已經當機了,比如重度憂鬱或者懶到不行的時候,你光是坐在那邊想「我要改變思維」是沒用的。
這時候硬著頭皮先動起來,強迫自己去運動、去社交,用行為反過來刺激大腦,搞不好還比較快。
▋ 那些書裡沒說的大實話
⇨ 這本書是給農夫看的,但有時候我們得當獵人
我覺得這本書稍微有點「何不食肉糜」的味道。
如果你今天是身處在監獄、極權統治,或者極度貧困的環境裡,要求你「主動積極」可能太殘忍了。
在這種沒得選的時候,消極裝死搞不好才是活下去的最佳策略。
這就像博弈論,如果你跟對方的交易只有這一次,這輩子老死不相往來,那「我贏你輸」在數學上可能才是最高利益,雖然聽起來有點缺德就是了。
還有啊,書裡覺得情緒是可以被理性控制的,但神經科學告訴我們,當大腦裡的杏仁核被劫持的時候,理智線就是會斷掉。
承認自己「我現在就是失控了」、「我就是想擺爛」,有時候比硬撐著要積極還來得健康。
而且很多搞藝術或創新的,他們的靈感反而是從混亂和崩潰裡長出來的,不是那種井然有序的行事曆可以規劃出來的。
所以說,我也在想一種反向的操作。
承認自己意志力薄弱,直接把網路斷了、零食丟了,讓環境來暴力矯正我不行嗎?
或者在機會來的時候,允許自己進入那種「殺雞取卵」的瘋狂模式,拚盡全力衝刺,等達標了或者崩潰了再來長期冬眠修復,這種脈衝式的活法,好像也挺適合現代人的。
說到底,《七個習慣》比較像是「農夫」的哲學,講究耕耘、等待收穫,是個長期主義。
但我剛剛提到的那些反向解構,比較像是「獵人」的哲學,講究敏銳、爆發、活下去最重要。
所謂的中庸,大概就是看情況,在農夫和獵人這兩種模式裡切換吧。



















