慈悲的承諾:以佛法智慧點亮永續發展之路

更新 發佈閱讀 11 分鐘

緣起:諦聽大地母親的呼喚

vocus|新世代的創作平台


以最深切的感恩、謙卑與慈悲之心,我們共同展讀這份關於地球母親的體檢報告。聯合國糧農組織(FAO)的科學數據,不僅是冰冷的統計,更是眾生苦難的示現與覺醒的鐘聲。本篇闡釋旨在將「永續發展」這一現代語彙,回歸其神聖的本質。我們將借鑒佛陀的慈悲與智慧,特別是緣起、因果與中道之法,來探討如何將我們對環境的責任,轉化為療癒自身與世界的修行,共同邁向一個人人豐足、萬物和諧的「人間淨土」。

2025年世界糧食及農業土地及水資源狀況;FAO. 2025. The State of the World’s Land and Water Resources for Food and Agriculture 2025 – The potential to produce more and better. Rome.。

--------------------------------------------------------------------------------

1. 苦諦:如實觀照我們共同的傷痕

在此章節,我們將地球視為一個活生生的生命體(法身),並將聯合國的數據,轉化為對當前世界「苦」的深刻描繪,以喚醒那份感同身受的慈悲。

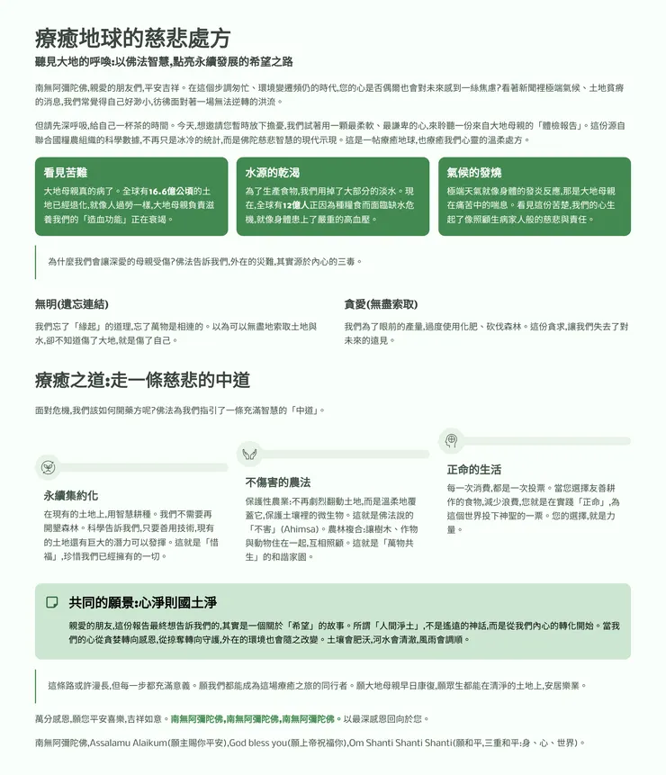
1.1 大地的呻吟:土地退化的病理

以下的診斷數據,揭示了大地母親的身體(法身)正在經歷的具體病症,每一項都令人心碎:

  • 全球性組織壞死:人類活動已導致 16.6億公頃 的土地退化,這不僅是地表的損傷,更是地球皮膚與肌肉組織的壞死與功能喪失,使大地無法再承載與孕育生命。
  • 生產系統衰竭:在上述退化土地中,超過 60% 發生在負責生產營養的農業用地上。這意味著負責滋養眾生的系統正在衰竭,如同人體的造血功能出現了嚴重障礙。
  • 慢性中毒風險:據估計,全球有 64% 的農業用地正面臨農藥污染的風險。這些化學物質滲入含水層、累積於食物鏈,構成了對地球法身的慢性毒害,破壞了土壤微生物群這個健康的守護者。

1.2 生命之源的哀歌:水資源的枯竭

水,是生物圈的血液,循環營養,維持生命。然而,人類過度的索取已讓全球的水循環系統陷入「脫水」與「高血壓」的困境。農業是最大的用水部門,佔全球淡水抽取量的 72%。這巨大的消耗,已導致約 12億人(全球六分之一的家人)生活在水資源嚴重受限的農業區。更令人憂心的是,全球超過 60% 的灌溉耕地(約1.71億公頃)正處於高或極高的水資源壓力之下。這種「水文高血壓」不僅威脅著糧食系統的穩定,更是公共衛生的紅色警報,預示著糧食安全與衛生系統崩潰的風險。

1.3 失衡的共業:氣候變遷的烈焰

氣候變遷是對農業的「生存威脅」,如同地球法身正經歷一場「系統性炎症反應」。氣溫上升、降水模式改變是地球持續高燒的症狀,而頻發的極端天氣事件,則如同體內的「細胞因子風暴」(Cytokine Storm),是對潛在失衡的劇烈反應,導致組織損傷與器官衰竭。這些劇烈的氣候衝擊,每年對全球農業造成約 1230億美元 的經濟損失,其衝擊直接體現在眾生的飢餓與苦難之上。

當我們如實看見大地母親所承受的苦楚,慈悲心油然而生,並驅使我們不得不問:這一切苦難的根源究竟從何而來?

--------------------------------------------------------------------------------

2. 集諦:探究苦厄之根源——無明與貪愛

生態危機的表象之下,是人類心靈深處的「貪、瞋、癡」三毒。這些心理因素驅動了不可持續的行為模式,是苦的根源。

2.1 無明之網:緣起法則的遺忘

佛法的核心智慧是「緣起」(Pratītyasamutpāda),即萬事萬物皆是相互依存、互為條件而存在的真理。然而,現代消費主義與工業化農業,正是建立在一種割裂的、無視「緣起」的世界觀之上。這種世界觀將土地、水、森林視為孤立的「資源」,可以被無盡地開採利用,卻忽視了它們之間神聖的連結。聯合國糧農組織提出的「水-能源-糧食-生態系統」(WEFE)關聯方法,正是「緣起」法則在現代科學中的印證。它在哲學上與佛法中的「互即互入」(Interbeing)不謀而合,揭示了在這個宇宙中,沒有任何孤立存在的實體。當我們為了單一目標(如糧食增產)而破壞了這個關聯網絡中的任何一環(如污染水源),苦果便會經由這張互聯的網,反噬到我們自身。WEFE關聯不僅是一種管理工具,它更是宇宙道德秩序(Dharma/Dao)的體現。這種對萬物互聯真相的遺忘,正是產生一切苦難的根本「無明」(癡)。

2.2 貪欲之輪:永無止境的索取

外在的環境破壞,源於內在無止境的「貪」念。下表清晰地揭示了具體行為與其心靈驅動力之間的因果關係。

vocus|新世代的創作平台

了知苦與集,並非為了絕望,而是為了點燃尋求解脫的智慧火炬。佛陀教導我們,有苦必有其滅,有因必有其道。

--------------------------------------------------------------------------------

3. 道諦:邁向療癒的慈悲中道

通往永續發展的道路,是一條智慧與實踐並行的「道」。它要求我們將佛法的倫理原則與現代科學的解決方案相結合。

3.1 中道而行:永續集約化的智慧

佛陀教導的「中道」,是超越二元對立的智慧。在永續發展中,這意味著我們要避免「為了發展而犧牲環境」與「為了環境而棄絕發展」這兩個極端。聯合國糧農組織提倡的 「永續集約化」(Sustainable Intensification) 正是「中道」精神的完美體現。它的核心倫理前提是:不再擴張新的耕地來破壞森林與生態系統。我們必須在現有的土地上,透過智慧與技術來提升生產力。這條道路是完全可行的。報告指出,許多地區的作物產量遠未達到其潛力,存在巨大的 「產量差距」(Yield Gap)。例如,在撒哈拉以南非洲,雨養作物的產量僅為其潛力的 24%。透過技術轉移、知識分享與基礎設施投資來縮小這一差距,我們就能在不傷害地球的前提下,餵養未來的人類大家庭。

3.2 慈悲為用:不傷害的農法

「慈悲」與「不害」(Ahimsa)是這條道路的根本心法。以下的技術方案,正是這種精神的具體實踐:

  1. 保護性農業(Conservation Agriculture): 這是一種「不暴力」(Ahimsa)的耕作法。透過最小化耕作、保持土壤覆蓋和作物輪作,我們不再用犁鏵劇烈地撕裂大地,而是像溫柔地護理大地肌膚一樣,減少對土壤中無數微生物的殺戮與干擾。
  2. 農林複合系統(Agroforestry): 將樹木、作物與牲畜整合在同一片土地上,這是打破「農業vs自然」二元對立的最高智慧。樹木提供庇蔭、固氮保水;作物與牲畜提供食糧與生計。這創造了一個萬物共生、互利互惠的和諧家園,是「萬物並育而不相害」的大同景象。
  3. 現代化灌溉與水權治理: 精準的滴灌與噴灌技術,能確保每一滴水都用在刀刃上,這是對天賜甘露的「惜福」之心。而建立公平、透明的水權治理機制,則是將慈悲擴及所有依水而生的弱勢群體,確保他們的基本生存權利不受剝奪。

3.3 正命養德:從個人到集體的轉化

療癒地球的道路,始於我們每個人的足下。佛陀教導的「八正道」中,「正命」(Right Livelihood)意指從事不傷害自己和他人的正當職業與生活方式。在現代社會,這延伸到我們的每一個消費選擇。每一個選擇,都在決定我們想要一個什麼樣的世界——是一個由貪婪驅動、加速崩壞的世界,還是一個由慈悲滋養、走向永續的世界。當我們選擇在地、當季的食物,減少不必要的浪費時,我們就是在實踐「正命」,為一個更美好的世界投下自己神聖的一票。

當我們踏上這條慈悲與智慧的道路,每一步都在耕耘,每一步都在淨化,一個和諧共生的世界已然在地平線上顯現。

--------------------------------------------------------------------------------

4. 滅諦:人間淨土的願景與實現

永續發展的最終願景,並非抽象的目標,而是一個充滿希望、和平與豐饒的「人間淨土」,這是苦難止息後的寂靜與安樂。

4.1 心淨則國土淨

「人間淨土」並非遙遠的彼岸,它源於我們內心的轉化。當人類的集體意識從貪婪轉向感恩,從競爭轉向合作,從掠奪轉向守護時,我們外在的物質世界(國土)也將自然而然地轉化為清淨與豐饒。土壤將恢復肥力,河川將重歸清澈,氣候將風調雨順。這不是神話,而是心靈與物質世界相互應現的法則。

4.2 一個共生共榮的世界

在這個實現了永續發展的「大同世界」裡,景象將是如此莊嚴美好:

  • 智慧的眼睛:科技,如FAO的 WaPOR(水生產力開放獲取門戶)等遙感工具,成為了慈悲的眼睛。它們不再是監控的工具,而是幫助我們更精準地照護大地母親健康狀況的診斷儀。
  • 安居的耕者:公平穩固的土地與水資源權屬,讓每一位耕者都能安居樂業,他們將像愛護自己的孩子一樣,充滿愛意地守護著腳下的土地。
  • 萬物的和諧:恢復的森林、濕地與草原中,萬物和諧共生。人類的糧食安全與地球的健康福祉,不再是相互對立的矛盾,而是圓融一體的整體。
vocus|新世代的創作平台

--------------------------------------------------------------------------------

迴向:願眾生安樂,世界和平

感謝您耐心地展讀至此。願我們將共同學習這份報告的智慧與願力,迴向給一切仍在土地退化、水資源匱乏與氣候變遷中受苦的眾生,迴向給我們共同的大地母親,祈願她早日從創傷中復原,重現生機。

萬分感恩,願您平安喜樂,吉祥如意。南無阿彌陀佛,南無阿彌陀佛,南無阿彌陀佛。Assalamu Alaikum(السلام عليكم)願主賜你平安。God bless you(願上帝祝福你)。Om Shanti Shanti Shanti(願和平,三重和平:身、心、世界)。

vocus|新世代的創作平台
vocus|新世代的創作平台


留言
avatar-img
人間淨土與極樂之光
17會員
2.7K內容數
懷著無盡的感恩之心,感恩即將閱讀此文的您。 「人間淨土」始於我們當下這顆清淨的心,是人人都能被溫柔善待、彼此關懷的仁愛家園,是盼望一個戰爭止息、和平降臨的圓滿未來。 祝福平安喜樂,南無阿彌陀佛
2025/12/05
面對未來25年高達66%的大流行病風險,我們不能再陷入「恐慌與遺忘」的循環。本文融合科學數據與慈悲視角,提出「一體健康」的預防觀念、「恆時待命」的醫療體系,以及「百日疫苗」的快速應對策略。透過對自然的尊重與制度的建立,我們能將對疫情的恐懼,轉化為守護眾生與未來的溫柔力量。
Thumbnail
2025/12/05
面對未來25年高達66%的大流行病風險,我們不能再陷入「恐慌與遺忘」的循環。本文融合科學數據與慈悲視角,提出「一體健康」的預防觀念、「恆時待命」的醫療體系,以及「百日疫苗」的快速應對策略。透過對自然的尊重與制度的建立,我們能將對疫情的恐懼,轉化為守護眾生與未來的溫柔力量。
Thumbnail
2025/12/05
抗生素抗藥性是一場無聲風暴,正削弱現代醫學的防護盾。WHO透過GLASS系統如燈塔般監測全球,揭示了抗藥性與貧窮交織的嚴峻現狀。這不僅是科學危機,更是對人類慈悲的考驗。邀請您透過正確用藥、關注醫療平等,共同守護這道防線。願眾生在智慧與互助中,遠離病苦威脅,共享健康平安。
Thumbnail
2025/12/05
抗生素抗藥性是一場無聲風暴,正削弱現代醫學的防護盾。WHO透過GLASS系統如燈塔般監測全球,揭示了抗藥性與貧窮交織的嚴峻現狀。這不僅是科學危機,更是對人類慈悲的考驗。邀請您透過正確用藥、關注醫療平等,共同守護這道防線。願眾生在智慧與互助中,遠離病苦威脅,共享健康平安。
Thumbnail
2025/12/05
心理健康不僅是個人修煉,更是集體共業。科學證實:貧窮壓力會改變基因表現;空污傷腦而綠地療癒人心;人際連結能分泌催產素抵抗壓力;社會包容能增加心理韌性;情感教育則為大腦奠基。我們的心與世界緊密相連,願我們透過改善環境與制度,以慈悲與科學,共建讓心靈安居的溫柔世界。
Thumbnail
2025/12/05
心理健康不僅是個人修煉,更是集體共業。科學證實:貧窮壓力會改變基因表現;空污傷腦而綠地療癒人心;人際連結能分泌催產素抵抗壓力;社會包容能增加心理韌性;情感教育則為大腦奠基。我們的心與世界緊密相連,願我們透過改善環境與制度,以慈悲與科學,共建讓心靈安居的溫柔世界。
Thumbnail
看更多