
1. 前言:全球通訊革命下的台灣新機遇
繼5G之後,低軌道衛星(Low Earth Orbit, LEO)技術正掀起下一波全球通訊革命。以馬斯克(Elon Musk)的SpaceX星鏈計畫(Starlink)為代表,此技術透過在近地軌道部署龐大的衛星網絡,旨在徹底解決偏遠地區、空中及海上的網路覆蓋難題,為全球提供無死角的高速連線。此一發展不僅是當前通訊領域的重大突破,更被視為未來6G通訊實現萬物互聯的關鍵基石,其戰略重要性不言而喻。
本報告的核心宗旨,在於深入剖析台灣供應鏈在此全球趨勢下的戰略地位。我們將基於現有資料,系統性地評估台灣廠商的核心競爭優勢、面臨的潛在挑戰,並探討由新興應用所驅動的未來商機,期望為相關領域的投資者與決策者提供一份具備深度洞察的參考依據。總體而言,台灣憑藉其堅實的電子零組件與精密製造實力,已在全球低軌衛星供應鏈中扮演著不可或缺的關鍵角色,正從這場太空競賽中分享成長的果實。

2. 全球低軌衛星市場格局與發展趨勢
要評估台灣供應鏈的發展機會,必須先理解全球主要營運商的戰略佈局與市場動態。目前,市場由幾大國際巨頭主導,彼此競合關係激烈,共同推動著技術創新與服務擴張,進而創造出龐大的零組件需求。

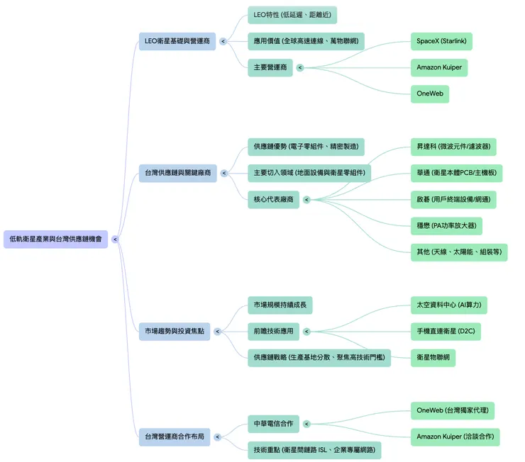
全球三大主要低軌衛星營運商的最新動態如下:
- SpaceX (星鏈計畫 Starlink): 作為市場的絕對領先者,Starlink不僅在衛星寬頻服務上累積大量用戶,更積極拓展新應用場景。其已將服務擴展至機上Wi-Fi市場,為超過2,760架飛機提供網路服務,並計畫推動D2C(Direct-to-Cell)手機直連衛星服務,進一步擴大其生態系。
- Amazon (古柏計畫 Project Kuiper): 作為積極的追趕者,Amazon計畫發射超過3,000顆衛星,目標在2026年3月於美國、英國、德國、法國、加拿大等多個國家推出衛星寬頻服務。值得注意的是,台灣方面正積極與Kuiper洽談合作,顯示其對亞洲市場的重視。
- OneWeb: 目前已成功發射648顆衛星,其訊號已能24小時覆蓋全台灣。在台灣市場,OneWeb已由中華電信取得獨家代理權,為國內企業用戶提供服務。
根據TrendForce的預測,全球衛星市場產值預計在2026年將達到3,920億美元,年增率高達9.8%,凸顯了市場的巨大增長潛力。此外,為應對Starlink在低軌市場的強勢主導與資源壟斷,傳統中高軌衛星營運商如SES與Intelsat被迫結盟,積極發展多軌道衛星技術。此舉不僅是防禦性策略,更是為了在機上Wi-Fi等高價值市場中,透過整合不同軌道的優勢來提供比單一LEO網路更穩定的服務,這將持續驅動對具備多模、多頻能力的高階零組件需求。
在此國際巨頭競相佈局的宏觀背景下,擁有堅實高科技製造基礎的台灣,正憑藉其獨特的產業優勢,在全球供應鏈中找到了不可或缺的戰略定位。

3. 台灣的戰略地位:全球供應鏈中的隱形冠軍
台灣在全球科技供應鏈的長期積累,使其在高技術門檻、高可靠性要求的太空產業中,扮演了關鍵的「隱形冠軍」角色。太空產業是「強者恆強」的領域,因為太空環境極端嚴苛,對產品穩定度的要求極高,任何失誤都可能導致巨大損失。
台灣供應鏈的核心競爭力主要體現在以下幾個層面:
- 技術實力與產業聚落: 台灣擁有全球頂尖的產業聚落,涵蓋電子零組件、精密製造、高階印刷電路板(PCB)、網通設備以及半導體(特別是砷化鎵GaAs)等領域,為衛星與地面設備的生產提供了完整的技術支援。
- 品質與可靠性: 面對太空中的極端溫度與輻射環境,產品的穩定性與高良率至關重要。台灣廠商憑藉其成熟的製造技術與嚴格的品管,成為國際營運商的首選合作夥伴。
- 政府政策支持: 台灣政府已將太空產業列為六大核心戰略產業之一,並成立「國家太空中心(TASA)」,推動第三期太空計畫(2019-2028),展現出國家級別的發展決心,為產業發展提供了穩固的政策基礎。

- 台灣廠商主要切入的供應鏈領域可劃分為兩大區塊,其市場特性與戰略價值各有側重:

台灣的戰略優勢具體體現在各個供應鏈環節的龍頭企業上,這些企業憑藉其專業技術,共同構築了台灣在全球低軌衛星產業中的競爭壁壘。
4. 台灣低軌衛星供應鏈深度剖析
本章節將聚焦於供應鏈的關鍵環節,系統性地評估各領域的代表性企業及其核心競爭優勢,以呈現台灣產業的完整版圖。
4.1 關鍵高頻通訊元件
- 昇達科 (3491):
- 市場定位: 低軌衛星關鍵微波元件專家,被市場公認為「純度最高的概念股」。
- 核心優勢:市場地位: 是極少數同時打入SpaceX、Amazon Kuiper、OneWeb三大營運商供應鏈的台灣廠商,客戶組合包含兩個大型及兩個小型營運商,地位穩固且具備風險分散能力。技術護城河: 專注於高技術門檻的毫米波/微波元件,產品毛利率高,具備強大的定價能力。業績表現: 成長動能強勁,11月營收達2.85億元,創下歷史新高(年增47.4%)。目前在手訂單已達10億元,公司樂觀預估2026年低軌衛星相關營收將實現倍增。
- 穩懋 (3105):
- 市場定位: 全球砷化鎵(GaAs)晶圓代工龍頭。
- 關鍵作用: 低軌衛星的高頻訊號傳輸,必須使用其所提供的功率放大器(PA)晶片來進行訊號放大與處理,是上游半導體端的關鍵供應商。
4.2 印刷電路板(PCB)與基板(CCL)
- 華通 (2313):
- 市場定位: 全球低軌衛星PCB的領導供應商,市佔率位居世界第一。
- 核心優勢:關鍵供應商: 為SpaceX星鏈計畫中**衛星本體主機板(HDI)**的主要供應商,直接參與「天上」的零組件供應。技術領先: 因切入市場早,技術成熟度高,能生產耐受極端太空環境的高可靠度板材,成為營運商首選。成長動能: 其低軌衛星板為高毛利產品,隨著第四季出貨量暴增,預期將大幅推升整體獲利能力。
- 台光電 (2383):
- 市場定位: 銅箔基板(CCL)的關鍵材料供應商。
- 技術重要性: 低軌衛星的高速傳輸對訊號損耗要求極為嚴苛,必須使用其技術領先的「低耗損」特殊基板材料,是確保通訊品質的基礎。
4.3 地面接收設備與系統組裝
- 啟碁 (6285):
- 市場定位: 全球網通設備大廠,低軌衛星用戶終端(User Terminal)的關鍵供應商。
- 市場切入點: 專注於量體最大的用戶終端設備,例如Starlink的家用路由器與接收器。隨著全球用戶數的快速增長,其出貨需求也隨之穩定擴大。
- 金寶 (2312):
- 市場定位: SpaceX的長期合作夥伴與主要組裝廠。
- 業務範圍: 負責地面基地台(Ground Station)的組裝以及發射端主機板的製造,在地面基礎設施建設中扮演重要角色。
4.4 其他核心衛星組件
- 元晶 (6443):
- 市場定位: 少數成功切入衛星本體發電系統的台灣廠商。
- 產品說明: 為SpaceX供應衛星本體所需的太陽能電池。太空用的太陽能板需要具備極高的轉換效率與抗輻射能力,技術門檻相當高。
- 鴻海 (2317):
- 市場定位: 具備集團式佈局與垂直整合能力的指標性企業。
- 戰略意圖: 透過自行研製並發射「珍珠號」實驗低軌通訊衛星,展現其不僅滿足於零組件供應,更企圖進入衛星整機製造領域的雄心。
4.5 台灣供應鏈廠商總覽
為提供讀者一個全面的產業地圖,下表系統性地整理了台灣在低軌衛星供應鏈各環節的相關企業:

台灣供應鏈的廣度與深度,使其在全球市場中具備高度彈性與競爭力。隨著基礎設施的逐步完善,由新興應用所催生的新動能,正為產業的下一階段發展揭開序幕。




5. 未來展望:新興應用與潛在挑戰
低軌衛星產業並非靜態不變,新的應用場景與國際合作模式正在快速浮現。這不僅為台灣供應鏈帶來了全新的增長機會,同時也伴隨著相應的挑戰與風險。
5.1 新興應用場景的擴展
- 太空資料中心 (Space Data Center):
- 興起背景: 隨著AI算力需求呈指數級增長,地面資料中心面臨著電力供應、土地取得與監管審批等多重瓶頸。將資料中心部署至太空,利用其近乎無限的太陽能與天然散熱條件,成為科技巨頭認真評估的解決方案。
- 市場觀點: 馬斯克曾直言,太空AI在成本效益上「最終將以壓倒性優勢勝過地面部署」。
- 台灣機會: 台灣的昇達科已搶得先機,目前正與新創公司在太空資料中心領域展開合作,顯示台廠已開始卡位此一前瞻市場。
- 電信營運商的整合服務:
- 中華電信的戰略佈局: 作為台灣電信龍頭,中華電信展現出「一直走在最前面」的決心,積極整合低軌衛星以強化網路韌性。已簽署OneWeb的獨家代理協議,為國內市場提供服務。正積極與Amazon Kuiper洽談合作,不僅爭取獨家代理權,更建議Kuiper在台灣設置地面站(Gateway),以提升台灣的通訊自主性與戰略地位。此合作案最快在2026年會有進一步消息。
5.2 面臨的挑戰與風險
儘管前景看好,台灣供應鏈仍需應對以下潛在風險:
- 國際市場競爭: 雖然台灣廠商在特定領域具備領先優勢,但全球供應鏈的競爭依然激烈,必須持續投入研發與創新,才能維持領先地位。
- 技術快速變革: 衛星技術日新月異,如「衛星間鏈路」(Inter-Satellite Links, ISL)等新技術不斷湧現。這對已投入大量資本於現有技術規格的廠商(如PCB大廠華通)構成持續的資本支出壓力與技術路線選擇的風險,一旦押錯規格,既有的領先優勢可能快速流失。
- 地緣政治風險: 為避免美國關稅等地緣政治因素的影響,包含華通、耀華在內的多家台灣零組件廠商,已陸續將部分產能轉移至泰國等東南亞國家。這顯示地緣政治已成為供應鏈佈局不可忽視的關鍵考量。
在評估了巨大的發展機會與潛在挑戰後,我們將對台灣低軌衛星產業的整體競爭力做出最終的總結。
6. 結論
綜合本報告分析,低軌衛星並非短期炒作的話題,而是一項正在全球範圍內穩定鋪設的長期基礎建設。這場通訊革命為擁有深厚技術底蘊的台灣,提供了一個千載難逢的歷史機遇。
台灣憑藉其在電子、半導體與精密製造領域的長期積累,已在全球低軌衛星供應鏈中扮演著不可或缺的「隱形冠軍」角色。無論是在需求量體龐大的地面接收設備,還是在技術門檻更高的衛星關鍵零組件領域,台灣廠商都已佔據領先地位。以昇達科、華通為代表的指標性企業,其成功關鍵在於堅實的技術護城河與市場先佔優勢,證明了在此領域,品質與可靠性是贏得客戶信任的唯一途徑。整個產業鏈正清晰地展現出從地面設備的「量」延伸至衛星本體的「質」(高毛利)的健康發展趨勢。
展望未來,台灣供應鏈的持續成長,將取決於其能否在AI、太空資料中心等新興應用中持續卡位成功。台灣的終極目標,必須是從全球公認的**「硬體軍火庫」,升級為定義下一代太空通訊規格與應用場景的「核心生態系夥伴」**。這將是決定其能否在這場全球太空競賽中,從「贏得訂單」走向「贏得未來」的關鍵。

7. 補充資料





















