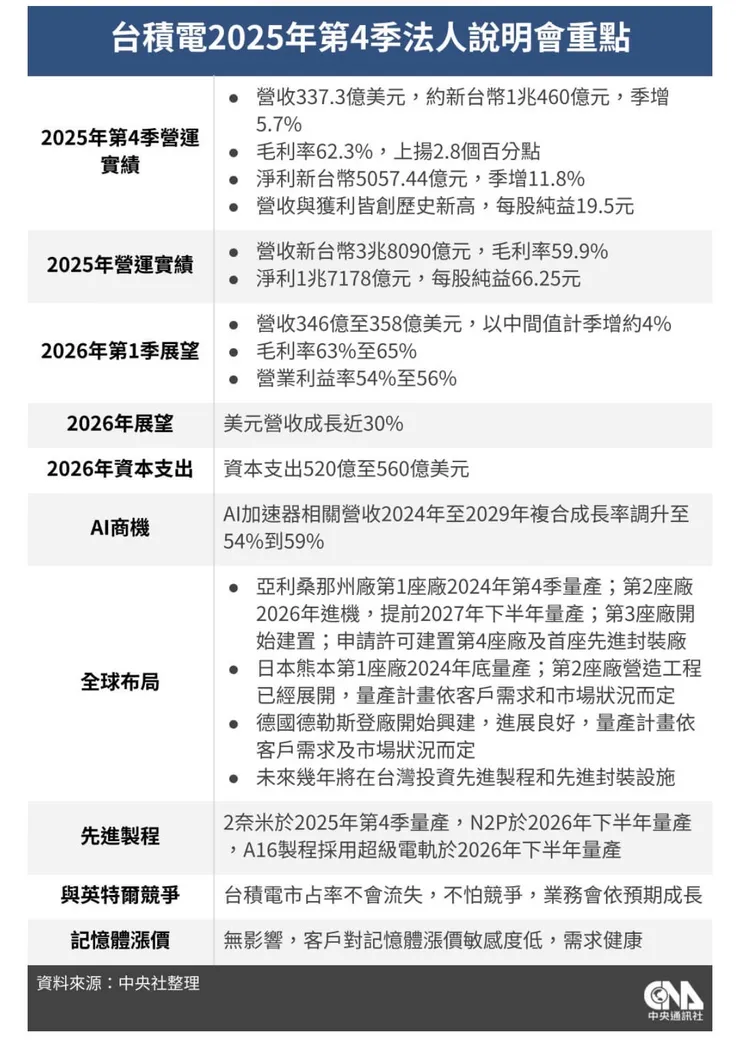
台積電開了個驚天財報,加上台灣取得完美的關稅協議,台股噴到無法無天。


這只是剛開始。
今年可能是一個超級牛市,任何下跌都是買點,各位享受獲利滾動的快樂吧!
保持紀律,持續收割,有估值壓縮的大跌,我會宣布動用B池的時刻。
至於不是沙威瑪正二的人就繼續買0050,1.5倍槓以下無腦多下去。
台積電開了個驚天財報,加上台灣取得完美的關稅協議,台股噴到無法無天。


這只是剛開始。
今年可能是一個超級牛市,任何下跌都是買點,各位享受獲利滾動的快樂吧!
保持紀律,持續收割,有估值壓縮的大跌,我會宣布動用B池的時刻。
至於不是沙威瑪正二的人就繼續買0050,1.5倍槓以下無腦多下去。























