在軟體開發過程中,清晰、有效率的溝通是確保專案順利進行的關鍵。而流程圖作為一種直覺的資訊表達方式,能夠幫助開發人員更好地理解專案流程、識別潛在問題,並優化開發路徑。本文將深入探討什麼是流程圖、開發人員如何使用它,以及設計和建立程式設計流程圖的具體方法,並分享多個範例和範本。
Ⅰ.什麼是流程圖
流程圖是一種圖形化的表示方法,透過一系列符號(如圓形、矩形、菱形等)和箭頭,按照特定順序連接,來展示一系列步驟或決策過程。它不僅能夠清楚地描繪出從起點到終點的整個流程,還能突顯流程中的分支、循環和條件判斷,是專案管理、系統設計及問題解決中不可或缺的工具。Ⅱ.開發人員如何使用流程圖
對開發人員而言,流程圖不僅是專案規劃的輔助工具,更是團隊協作與溝通的重要橋樑。使用流程圖,開發人員可以:
1.演算法邏輯可視化
在軟體開發時,複雜的演算法邏輯可以以流程圖的形式直觀地展現,使開發者能夠迅速掌握演算法的核心步驟和決策流程。同時隨著演算法需求的變更或最佳化,流程圖可以方便地進行擴展和修改,以適應新的演算法邏輯。
範例:假設現在要設計一個聚類演算法,然後要利用程式語言將演算法思想轉化為可執行的程式碼,在模擬資料集上測試演算法效能,根據測試結果進行必要的調整和最佳化。然後將設計好的聚類演算法封裝成易於使用、可重複使用的軟體元件或函數。

2. 識別潛在問題
在流程設計階段,開發人員可以利用流程圖進行模擬運行,提前發現可能遇到的邏輯錯誤、資源瓶頸或效能問題。
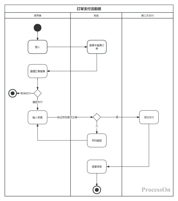
例如:在開發上述線上購物系統的付款模組時,我們可能會遇到用戶在付款時輸入密碼失敗的情況。這時,我們可以在流程圖中加入一個決策菱形,用來判斷密碼是否驗證成功。如果驗證失敗,則進入錯誤處理流程,記錄錯誤訊息並通知使用者。透過這種方式,我們可以在設計階段就考慮到各種異常情況,並制定相應的處理策略,減少後製修改的成本。

3. 優化開發路徑
根據流程圖回饋,開發人員可以調整流程順序、合併重複步驟或引入並行處理,以提高開發效率和品質。
範例:在開發一個線上購物系統的付費模組時,當用戶拒收產品後,有退款和核實情況兩個流程,我們可以考慮將資料處理步驟拆分為多個子任務,形成一個並行處理的分支。

4. 促進團隊協作
流程圖作為一種直覺的訊息表達方式,能夠作為團隊成員之間的共同語言,減少誤解和溝通障礙。
範例:以網路上新啟動專案為例,專案啟動之初,團隊面臨的最大挑戰是如何確保前端使用者介面與後端資料處理之間的無縫對接,同時保持設計的一致性和使用者體驗的流暢性。為了克解決這個問題,專案團隊繪製了一份詳盡的前後端分離產品開發流程圖。這份流程圖清楚地界定了從需求分析到設計、開發、測試、部署及維運的每一個關鍵環節,透過這種方式,團隊成員可以更清楚地了解彼此的工作內容和依賴關係,從而更有效率地協同工作。

Ⅲ.設計程式設計流程圖的步驟
設計程式流程圖時,應遵循以下步驟以確保其有效性和實用性:
明確目標:確定流程圖所要解決的問題或達成的目標。
識別關鍵步驟:列出實現目標所需的所有關鍵步驟和決策點。
選擇符號:根據步驟類型(如開始/結束、處理、決策、輸入輸出等)選擇適當的流程圖符號。
定義流程邏輯:依序連接各步驟,以箭頭指示流程方向,確保邏輯清晰無遺漏。
新增註解:對複雜步驟或決策點新增必要的文字說明,增強可讀性。
審核與修訂:團隊內部審查流程圖,確保無誤後根據回饋進行必要的調整。
Ⅳ.如何建立程式設計流程圖
繪製流程圖時,可選擇手繪或使用專業的流程圖軟體,如Visio、Draw.io 、 ProcessOn等。 ProcessOn是一款線上流程圖工具,支援免費建立流程圖、心智圖、UML、網路圖等,以下是以ProcessOn為例,流程圖的繪製方法:
1. 進入文件頁,新流程圖,或在範本社群中搜尋關鍵字來建立流程圖。
2. 拖曳左側圖形庫內的流程圖符號到畫布,點擊圖形上的「+」即可建立連線連接不同流程,選取圖形符號,頂部工具列支援調整顏色、字體和佈局。

3. 根據需要選擇合適的格式(如PDF、PNG)匯出流程圖,可以插入企業文件中與團隊成員共用。也可以直接將流程圖分享協作給同事或客戶,以便團隊成員在線上查看或編輯。

Ⅴ.程式設計流程圖模板
ProcessOn模板社群內包含開發人員在編碼各階段中的流程圖模板,支援複製使用,提高繪圖效率。以下是部分程式設計流程圖範本分享。



總之,流程圖是軟體開發過程中不可或缺的工具,它不僅能提升開發效率,還能促進團隊間的有效溝通。掌握設計程式流程圖的方法,對於每位致力於打造高品質軟體的開發人員而言,都是一項不可或缺的技能。
























