摘要
全球「淨零」治理正在從口號走向可稽核、可對帳、可問責的制度競賽。由ISO在 COP27 推出的 IWA 42 淨零指南,其定位不是替企業提供「買碳就過關」的捷徑,而是要在碎片化的淨零治理景觀中建立共同參考框架,特別強調「先減排、後移除、再談聲明」,並把透明揭露、避免重複計算、可信第三方查證放到核心。
相對地,ISO 14068-1屬於「碳中和(carbon neutrality)」方法論,公開摘要明確寫到「量化、減量、抵換(offsetting)」與層級式管理(優先減排與價值鏈內移除強化,再談抵換),但它本質上仍允許以抵換支撐「碳中和」宣稱,且公開資訊指出它不規定特定排放門檻。這使得台灣若繼續把「碳中和證書+自願性碳權(VCC)」當作 ESG 神主牌,將在三個方向同步升級風險:第一,法規風險:歐盟的Directive (EU) 2024/825已明確把「以抵換宣稱產品氣候中和/氣候正向」視為誤導並列入禁止類型(例如 climate neutral、climate compensated 等),要求必須基於產品本身生命週期表現,而非價值鏈外抵換。
第二,主權對帳與雙重計算風險:巴黎協定第 6 條把 ITMO 的使用建立在「強健會計(robust accounting)與避免雙重計算」之上;而第 6.2 條指引(COP26 通過)進一步要求參與方必須是巴黎協定締約方、具備 NDC、並建立授權與追蹤 ITMO 的制度與登錄(含對應調整)。台灣因非締約方,先天無法以「締約方身分」進入 6.2 的主權對帳序列。
第三,市場信任與投資人風險:國際「高完整性」路線正在收斂到「不把碳權當作減排」與「高品質、可對帳、可揭露」兩個門檻。例如Science Based Targets initiative (SBTi)明確要求碳權不得計入企業近程/長程 SBT 減量進度,只能用在殘餘排放中和與價值鏈外貢獻;Voluntary Carbon Markets Integrity Initiative (VCMI)的 Claims Code 更把「主辦國授權(authorization)」納入揭露/驗證要件,並要求以Integrity Council for the Voluntary Carbon Market (ICVCM)的 CCP 標籤或未來第 6.4 機制信用作為優先選項。
因此,台灣的「新選擇」不該是再發明一張更漂亮的碳中和貼紙,而是把政策重心改成:以 IWA 42 的「淨零聲明規則」為核心,結合 SBTi 的減排路徑與 VCMI 的聲明治理,並用國家級 dMRV(數位化 MRV)與碳權登記/核發制度,建立「可驗證的減排」與「可追溯的碳資產」兩條主幹;對外則以「氣候貢獻(contribution)」取代「碳中和」敘事,主動降低在 EU 及國際供應鏈的漂綠暴露。
IWA 42 的時空背景與設計目的
IWA 42 的誕生點非常「時代感」:ISO 直接把它定位成「Launched at COP27」的工具,目標是處理「fragmented net zero governance landscape」——各種淨零定義、路徑、聲明準則彼此競爭,導致企業與政策制定者無所適從、可比性低、也更容易被漂綠操作。
IWA 42 之所以採用 International Workshop Agreement(IWA) 形式,而不是一開始就走完整 ISO 委員會標準流程,是因為 ISO 明確寫到:IWA 機制用來回應「urgent market requirements」,在 ISO 委員會之外以工作坊方式快速凝聚跨國利害關係人共識;並且 IWA 會在發布三年後進行檢視,最多存在六年,後續可依需求轉成 PAS/TS/正式國際標準。這也解釋了「IWA 42 是過渡嗎?」這句話的真正含義:它不是「替某個碳中和標準墊檔」,而是 ISO 用最短時間,把「淨零」這件事先拉回共同語言與共同治理框架,再看市場是否需要把它制度化。
此外,IWA 42 的工作坊本身由British Standards Institution (BSI)主辦、與Our 2050 World合作,並於 2022 年 9 月以線上方式舉行;ISO 也在官方頁面補充 IWA 42 由 Our 2050 World 委託,並與 Race to Zero 等合作網絡有連結。這個背景意味著:IWA 42 從一開始就把「聲明治理」和「政策可用性」放在同一個問題框架中,而不是只談企業內部管理。
關鍵的是,IWA 42 直接在文本中說明:它不提供碳中和(carbon neutrality)的指引,碳中和的資訊將由後續的 ISO 14068 提供。這句話基本上把「淨零」與「碳中和」的治理位階切開:淨零是長期結構性轉型與殘餘排放移除對沖;碳中和則更像「在通往淨零路徑上的某種年度平衡敘事」,但不能倒過來成為淨零的替代品。
IWA 42、ISO 14068-1 與 SBTi/VCMI 的核心差異
下表用「聲明邏輯」而非「名詞」來比較:哪些框架把碳權放在「減排之外」、哪些框架允許它支撐「中和敘事」,以及哪些框架要求主辦國授權/避免雙重計算。


IWA 42 要解決的核心問題
IWA 42 其實是在回應一個「淨零被濫用」的系統性危機:當市場把「淨零」錯當成「補差額的年度帳務」,就會出現拖延減排、低品質碳權充斥、以及雙重計算讓真減量被稀釋。它的解法不是發明新口號,而是把可操作的治理問題拆成四個「必答題」。
第一個必答題是「減排優先」。IWA 42 把「減排」寫成原則:在 interim 與 long-term 淨零目標中,必須先做能做的減排;移除是在所有可能的減排完成後才使用,用來壓低「最終殘餘」。這個邏輯與UN High-Level Expert Group on the Net Zero Emissions Commitments of Non-State Entities的「畫出綠漂紅線」是一致的:該報告要求非國家行為者優先做價值鏈深度減排,並警告碳權不能被拿來抵充路徑所需的 interim 減量。
第二個必答題是「移除優先且只對沖殘餘」。IWA 42 在「淨零宣稱」段落寫得非常硬:要宣稱 net zero,必須只剩 residual emissions,且這些殘餘必須由 removals counterbalance;如果仍有非殘餘排放,即使被「抵換」,也不應宣稱淨零。這與 SBTi 的企業淨零定義(深度減排到殘餘、目標年永久中和殘餘)完全對齊。
第三個必答題是「把『通往淨零』與『已達淨零』分開,避免話術偷換」。IWA 42 的文字等於提供一個治理型的「聲明分流器」:企業若仍在路徑上、有非殘餘排放,應該溝通的是「朝特定減排目標的進展」;若同時做了抵換且符合條件,也許可以在「通往淨零」的語境下做 carbon neutrality claim,但這個 claim 不可偷換成「已達 net zero」。這句話對台灣很關鍵:它提供了政策上可落地的「禁用與可用」邊界——不是全面禁止碳權,而是禁止把碳權當成淨零捷徑。
第四個必答題是「避免雙重計算與可查證 MRV」。IWA 42 對外溝通要求至少每年報告一次淨零宣稱的基礎,並要求說明 offsets/credits 的品質、可驗證性;在「達成淨零」宣稱要件裡,還要求揭露如何避免 double-counting。它甚至直接提醒:若 removed GHG storage 在溫室氣體壽命前失效,組織就「不再是 net zero」,除非採取額外行動;這等於把「永久性/逆轉風險」也納入聲明治理。同時,UN HLEG 也要求碳權交易與聲明需透明揭露、可理解、一致並被驗證,且必須透明報告碳權是否也被用於國家 NDC。
把這四題放在一起看,就能理解 IWA 42 的真實角色:它不是「碳中和標準的前置版本」,而是用「淨零聲明治理」把整個市場從「買碳中和」導回「減排+移除+對帳」的硬結構上。這也是為什麼 ISO 在官方介紹中把 IWA 42 定位為全球基礎、用來調和理解、規劃、揭露、與建立可信聲明。
台灣語境下的制度限制與風險地圖
台灣其實同時存在「可做的制度基礎」與「無法回避的主權斷點」。先看基礎面:氣候變遷因應法已把「淨零排放」定義為排放量與碳匯量達成平衡,並將 2050 淨零寫入國家長期目標;同時也建立排放盤查登錄、查驗制度,以及未來總量管制與排放交易的法源。更直接的是,它把「減量額度」與「國外減量額度」納入制度:國外減量額度必須經主管機關認可後,才能用於扣除碳費排放量或抵銷超額量;碳費制度也明確允許以減量額度扣減排放量(需核准,且有扣減比率/上限等配套將另訂)。
再看現實的價格訊號:台灣碳費已確定 2025 年起生效,環境部公告一般費率為每噸 300 元,並設計優惠費率機制(例如依自主減量計畫/指定目標可適用更低費率)。主管機關也揭露推估納管約 500 廠、排放量約占全國 54% 的規模,顯示碳費會是實質減排的主軸槓桿,而不是裝飾性政策。
但台灣的斷點在「主權對帳」。UNFCCC的締約方機制下,台灣長期並非 UNFCCC/巴黎協定締約方;外交部公開頁面也明確寫「我雖非 UNFCCC 締約方」,只能以 NGO 觀察員等方式參與 COP 周邊。而巴黎協定第 6.2 條指引直接要求:每個 participating Party 必須是巴黎協定締約方、具備 NDC、並建立授權與追蹤 ITMO 的制度安排。這代表台灣無法以「締約方身分」做 6.2 的對應調整(corresponding adjustments)與主權登錄;也就很難對外宣稱「我買的碳權已完成主權對帳、避免雙重計算」這種高標準敘事。
這個斷點會在國際「反漂綠」趨勢下被放大。歐盟的 Directive (EU) 2024/825 之所以重要,是因為它把「基於抵換宣稱產品氣候中和/氣候正向」明確列為誤導並禁止,並列舉 climate neutral、climate compensated 等常見宣稱。對台灣出口導向產業而言,這不是純 B2C 的歐洲議題,而是會沿著供應鏈擴散成採購條款、產品標示與永續聲明的合規要求:你可以投資碳權專案,但不能把它當成「產品已無氣候影響」的理由。
同時,高完整性聲明框架正在把主辦國授權與碳權品質「內生化」。VCMI 的流程圖把「主辦國授權」直接寫進「應透明報告的資訊」,並要求企業以 CCP 標籤或未來第 6.4 機制信用作為優先選項。SBTi 與 UN HLEG 也同樣把碳權定位為「價值鏈外貢獻」或「殘餘中和」,不能當作 interim 減排進度。換句話說:台灣企業若繼續用「無主辦國授權/無對帳資訊的 VCC」去支撐「碳中和」宣稱,就會同時踩到「國際聲明治理升級」與「反漂綠法規升級」兩個雷區。
台灣可行的制度與政策選項與具體行動方案
這裡提出一套「跟碳中和說再見」但不否定碳市場的路線:核心是把碳權從「遮羞布」改成「補充性金融工具」,並確保所有聲明都能被稽核與追溯。
政策選項的第一支柱是「國家級聲明分類與禁用清單」。IWA 42 已明確區分「通往淨零的溝通」與「已達淨零的宣稱」,並指出仍有非殘餘排放時不應宣稱 net zero。台灣可直接把這段精神轉成政策語言:對 B2C/產品端,參照歐盟 Directive (EU) 2024/825 的邏輯,禁止以價值鏈外抵換支撐「產品碳中和/氣候中和」宣稱;對 B2B/企業端,允許「減排進度」與「氣候貢獻」類宣稱,但要求揭露碳權是否具主辦國授權(若無,必須明確標注為 contribution 而非 offsetting),並要求第三方查證與可追溯憑證。
政策選項的第二支柱是「國家級 dMRV 與碳資產基礎設施」。全球第 6 條正在把 MRV 與登錄系統數位化:UNFCCC 2026 年已啟動第 6 條登錄基礎設施的數位建置,包含 6.2 國際登錄、6.4 機制登錄與互通性枢纽(interoperability hub),目的就是「記錄、追蹤、驗證跨境移轉」以確保透明與問責。台灣其實已在氣候變遷因應法中要求排放源盤查、登錄於主管機關指定資訊平台,並規劃排放額度帳戶、移轉與交易制度。因此「國家級 dMRV」的政策重點不是從零開始,而是把既有的盤查登錄平台升級成「可供碳費、未來 ETS、以及減量額度(含國外)」共同使用的數據底座,至少包含:唯一識別碼、全生命周期追溯(核發—移轉—註銷/退休—用途)、第三方查驗紀錄、以及公開查詢介面(對外透明層與對內稽核層分離)。
政策選項的第三支柱是「國外減量額度認可制度的高完整性化」。氣候變遷因應法第 27 條已授權主管機關設計「國外減量額度認可」與可扣減比率等規則,且明確要求參酌 UNFCCC 與相關國際公約決議。這提供了政策抓手:台灣可以把「用途」分流,避免企業用同一套 VCC 去同時滿足碳費扣減、供應鏈與行銷宣稱。建議做法是建立三層用途分類:
其一,「合規扣減」(碳費/未來 ETS):只接受具主辦國授權、可提供對帳資訊、且能證明避免雙重計算的信用;其二,「公共政策抵換」(環評增量抵換等):同樣要求高品質與公開透明;其三,「自願貢獻」(超額自願行動):允許使用未具主辦國授權但品質良好的信用,但只能做 contribution claim,不得宣稱中和/淨零。這個分流與 VCMI「揭露主辦國授權」及 UN HLEG「透明報告是否可計入 NDC」的要求高度一致。
政策選項的第四支柱是「企業過渡路徑:用 SBTi 把減排變成硬指標,用 VCMI 把聲明變成硬規則」。企業端不應再把「碳中和」當作終點,而應把 SBTi 的四元素結構(近程目標、長程目標、殘餘中和、價值鏈外貢獻)當作淨零治理骨架;碳權只能用於殘餘中和或價值鏈外貢獻,不能被算作減排進度。對外溝通則採用 VCMI 的四步驟:先滿足「盤查揭露+科學目標+治理與資本配置」等基礎條件,再選擇相應 claim(Silver/Gold/Platinum),並遵循 MRA 框架取得第三方保證。
在「國際/雙邊 ITMO 路徑」上,台灣必須務實承認:巴黎協定第 6.2 的 participating Party 條件(締約方+NDC+授權與追蹤安排)使台灣難以以主權身分直接參與對帳。台灣可行的替代策略,是把重點放在「企業與金融體系的間接參與」:在合作國(締約方)境內投資或共同開發符合 6.4/高完整性要求的減量或移除活動,由主辦國完成授權與對帳安排;台灣企業在對外溝通上則以「支持他國減碳與永續發展」的 contribution 敘事為主,而非把它包裝成「我已中和」。這同時符合巴黎協定第 6 條要求 ITMO 授權與避免雙重計算的精神,也與 EU 對「不能用價值鏈外抵換宣稱產品無影響」的要求相容。
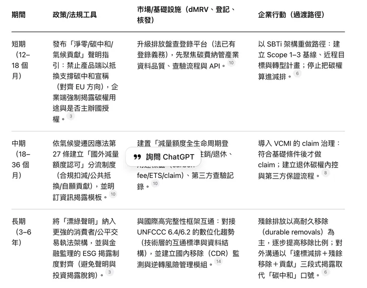
短中長期行動清單與時間表
下表以「政策+基礎設施+企業行為」三條線同步推進(時間為建議;若政府已有不同期程,未指定)。

同一份規劃也可以用甘特圖溝通(示意):

風險評估與利害關係人地圖
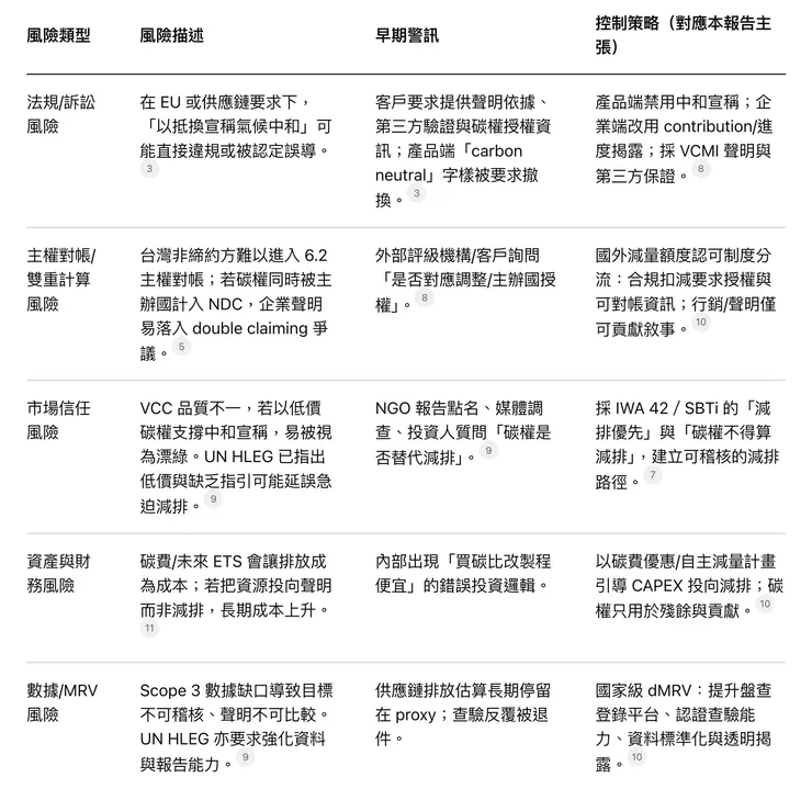
風險評估
台灣在「告別碳中和」轉型中,最需要管理的不是「要不要用碳權」,而是「用碳權做了什麼聲明、能不能被對帳」。以下列出最關鍵的風險與控制點。


利害關係人地圖(流程視角)
以下用流程圖呈現「高完整性淨零」下,各利害關係人的角色與資料/責任流向(示意,細節未指定):
在這張圖裡,台灣真正要補的不是「再多一個碳中和標章」,而是三個缺口:

一是把「聲明」從行銷語言變成可執法、可稽核的分類與禁用規則(IWA 42+EU 方向);
二是把「碳資產」從交易品變成可追溯、可標籤用途、可查驗的數位登錄(對齊 UNFCCC 第 6 條數位化趨勢);
三是把「碳權」從減排替代品拉回「殘餘中和/價值鏈外貢獻」的角色(SBTi+VCMI+UN HLEG 的共同底線)。
結論
台灣淨零治理真正的分水嶺,已不再是「多拿幾張碳中和證書」,而是能否把企業行為、碳資產與對外宣稱,拉回可稽核、可追溯、可問責的高完整性軌道。
IWA 42 的出現,是 ISO 對「碎片化淨零治理景觀」與「淨零被濫用」的制度性回應。它將減排優先、殘餘排放才以永久移除處理、宣稱必須透明可驗證、避免雙重計算等原則,寫成治理底線,並清楚劃分「淨零轉型」與「碳中和宣稱」的制度位階。這不只是技術修補,而是價值排序的重置。
相對地,ISO 14068-1 仍屬於「碳中和宣稱管理」邏輯:允許以抵換支撐中和敘事,且未以明確減排門檻作為前提。當台灣市場將「碳中和證書+無主權對帳 VCC」奉為 ESG 神主牌,實際上正在把企業推向三重風險疊加:
第一,法規風險。
歐盟已將「climate neutral」、「climate compensated」、「carbon positive」等基於價值鏈外抵換的宣稱列為誤導性做法,要求成員國於 2026 年 3 月前完成轉置,並於 2026 年 9 月起正式適用。未來若仍以購買碳權作為主要中和依據,極可能被認定為違規宣稱。
第二,主權對帳風險。
《巴黎協定》第6條將 ITMO 的可用性建立在強健會計與對應調整(CA)之上。台灣在締約方身分上先天受限,難以進入第6.2條的主權對帳序列。若企業仍將「抵換=減排」對外宣稱,將更容易被國際供應鏈與投資人質疑其減排真實性。
第三,信任與資本風險。
全球高完整性路線正在收斂到兩個門檻:「不把碳權當減排」與「高品質、可對帳、可揭露」。碳權若要使用,必須被放回「殘餘中和」或「價值鏈外氣候貢獻」的位置,而非用來替代實質轉型。
因此,跟碳中和說再見,並不等於否定碳市場,而是重新定位碳權的角色——把它從遮羞布,改回補充性金融工具;把宣稱從行銷語言,升級為可執法的治理分類;把 MRV 從報告工作,升級為國家級 dMRV 與登錄基礎設施。
台灣若要在新一輪制度競賽中保住出口、融資與供應鏈信用,就必須以 IWA 42 的治理底線為核心,結合 SBTi 的減排路徑與 VCMI 的宣稱規則,走向「減排為主、移除收尾、宣稱可稽核」的新淨零。
真正的選擇,不是要不要碳權,而是要不要誠實轉型。
參考出處(References)
- ISO (2022). IWA 42:2022 – Net Zero Guidelines. International Organization for Standardization.
(提出減排優先、殘餘排放才以永久移除處理之原則) - ISO (2023). ISO 14068-1:2023 – Climate change management — Transition to net zero — Carbon neutrality.
(碳中和宣稱管理標準) - UNFCCC (2015). Paris Agreement. Article 6.
(規範國際減排成果轉移與避免雙重計算原則) - UNFCCC (2022). Article 6.2 Guidance and Reporting Tables (CMA decisions).
(對應調整與國家級會計規範) - United Nations High-Level Expert Group (2022). Integrity Matters: Net-Zero Emissions Commitments of Non-State Entities.
(強調減排優先,限制過度依賴抵換) - European Union (2024). Directive (EU) 2024/825 on Empowering Consumers for the Green Transition.
(禁止以價值鏈外抵換支撐 climate neutral 等宣稱;2026年轉置與適用) - European Commission (2024). New EU rules to empower consumers for the green transition enter into force.
(歐盟官方說明文件) - SBTi (2023). Corporate Net-Zero Standard (Version 1.1) and Draft V2 Consultation.
(要求大幅絕對減排,僅以永久移除處理殘餘排放) - VCMI (2023). Claims Code of Practice.
(規範企業如何高完整性使用碳權與氣候宣稱) - ICVCM (2023). Core Carbon Principles (CCPs).
(高完整性碳信用評估原則) - ECOS (2023/2024). Analysis of ISO 14068-1 and Net Zero Standards.
(批評14068-1可能助長漂綠) - German Environment Agency (UBA) (2023). 評析 ISO 14068-1 對氣候完整性之疑慮。














