前言
約莫十幾年前,得知中正運動中心有靶場以後,便偶爾會和朋友去那裡進行射擊。直到近期才比較穩定、密集地去靶場報到,開始認真地練習。雖然不確定最後這條路究竟能走得多遠,對於未來的事情除了設定階段性目標及明年參加一場正式比賽以外,也暫無其他詳細或長遠的規劃,但對於我而言射擊就是這樣一個不停地讓我專注於當下的運動,因此琢磨當下,並從每一次的射擊中萃取出可以沿襲、複製的經驗就是我因此站上射擊臺,並不斷扣擊扳機的原因。
在進入正文以言,我必須得坦白的說明我是一個業餘的射擊玩家,並沒有正式且系統性地學習過射擊或者運動動力學等此領域相關的知識,因此本篇的內容將更偏向是我從今年九月累積至今,與教練對談或體驗的個人經驗累積,而非正式的教程,故內容僅供參考。若是有不足之處,還請不吝指教。
從基本姿勢淺談射擊

談到「射擊」這項運動,人們腦袋裡第一個閃過的會是什麼?我想大概會是去年巴黎奧運以輕裝站上射擊臺,並以側身,單手插口袋、單手舉槍的姿勢完成賽事取得銀牌的51歲土耳其大叔Yusuf Dikeç吧。實際上,如果你走訪臺灣從事射擊運動的靶場,就會發現這樣的姿勢並不稀奇,而是從事這項運動賽事極其普遍的姿勢。
以我是右撇子而言,通常是以左手插口袋,右手單手持槍側身站立的姿勢進行射擊。從這個基本站姿來看,左手插口袋的姿勢時常會讓人誤以為是在耍帥,但實際上是透過將閒置的手放在褲頭或口袋減少身體的晃動以提高射擊的穩定性,至於右手呢?必須單手、穩定地持槍進行瞄準及擊發。
然而要達到穩定,是一件相當有挑戰的事情。因為空氣手槍本身重達1.5公斤,且為單發裝填、射擊,需要頻繁地放下、填裝、舉槍、瞄準、扣動扳機等,對於初次接觸的人,尤其想要體驗單手射擊的人來說並不是一件輕鬆的事情,因此教練多數會請體驗者用大家較為熟悉的雙手持槍姿勢進行體驗。
由此看來,慣用手的肌耐力幾乎成了投入這項運動時的基本要件。然而僅憑肌耐力就能決定是否射的準確嗎?我認為不盡然,因為它大多時候僅大方向地確保了你是否能夠持續且穩定的重複著射擊的動作,卻無法保證你就能命中紅心。那麼除了手部肌肉及肌耐力以外,什麼樣的事情還影響了射擊的準確度?
射擊與身體的關聯性

在正式談論射擊的準確度之前,我想先來描述一下從站上射擊位置到擊發子彈的整個過程。在你開始進行射擊前,你會先將手掌放進握把,確保手掌緊貼握柄後,打開槍機、填裝子彈,而後側身、雙腳以近乎與肩同寬的姿勢站立,讓身體與10米遠的靶紙對齊成一直線,並開始調整姿勢,將其中一隻手插進口袋,一隻則握著槍連同手臂打直,槍管輕靠射擊臺,側首抬眼看向目標。等到一切準備就緒時,你會舉起槍直至與目標垂直。彼時,罩門和準星會在視線前方輕晃,你會勾起食指輕押扳機,等待時機。片刻後子彈會從槍管脫出,隨著空氣壓縮的爆鳴在靶紙上留下一個圓孔,你會放下手槍,重回初始的狀態重複填裝、射擊的動作。
如果認為這樣的描述過於抽象,也許你可以觀看以上文字以後,在觀看以下比賽影片:
從上述的文字描述和影片觀察,你認為射擊的整個過程與身體的關聯性是什麼?整個過程中會運用到身體的那些部位?
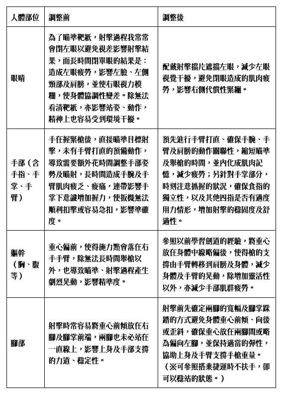
以我實際練習的經驗來看,儘管射擊本身並不是一項像羽毛球、田徑等,會大幅度擺動四肢或進行位移,甚至在一般人眼裡只是定點、反覆抬手、側身等小幅度擺動,但要能夠拿得穩、射得準,絕非只依賴手臂的力量而已,還包含了眼睛、軀幹及四肢的運用,是一項需要運用到全身的運動。以下分別簡述各個部位與射擊的關聯性:

我如何透過姿勢調整提升準確度?

從上面淺談了身體與射擊的關聯性後,其實可以知道射擊這項運動遠比表面看到的要複雜許多。從九月初到十月底,除了開始記錄分數、觀察子彈著點、培養心理韌性以外,針對身體的運用我也做了許多調整,以下分別針對各個部位調整前後差異性及影響進行說明:

後話
一邊彙整及復盤著過去兩、三個月的學習成果,除了覺得自己還有很多進步、學習的空間以外,也挺訝異自己可以整理這些經驗,寫出一篇充滿個人觀察的,探討射擊與身體關聯性的文章。因為在還沒有開始定期去射擊場之前,我去靶場的唯一目的,除了宣洩情緒以外,更多的是專注於將子彈射進黑圈(7環以內),並糾結著又將多少子彈偏出了黑圈之外,從來不會仔細思考如何感受及運用自己的身體,自然也不會知道其中有如此多的學問。
不過身體調整只是射擊的一部分課題,同樣的姿勢做了百次、千次或者萬次,自然會有肌肉記憶,但光是將動作內化成反射就沒問題嗎?我想在這個講求精確的運動中,更難的部分是如何在練好姿勢的狀況下,持續克服及調適心理。鑒於本次篇幅只談身體與射擊的關係,就把心理的部分留到下次再談吧。
📌 本文內容為筆者個人對於射擊訓練中的觀察與經驗,並非專業醫學或射擊技術建議。若有錯誤或不足之處,歡迎指正交流。筆者以學習者的角度紀錄這段身體與技術的對話,盼能與同樣熱愛射擊的朋友們一同探討、成長。












