前一篇文章:把Copilot Agent提供的好用範本轉移到Gemini的Gem中使用,以下將一個實例演練協助使用者繪製一個關於 SDGs 的資訊圖表。

在這樣的協作過程中,學生不僅能發展初步構想,也能透過 AI 的引導進行資訊蒐集與重點整理,進一步培養統整與判斷資料的能力。當主題與內容逐漸具體化後,學生即可將整理後的資訊轉化為資訊圖表(infographic)的架構,包括關鍵訊息、邏輯層次與視覺呈現方式。
最終,透過結合 AI 工具進行圖像生成與設計,學生能完成具備清晰結構與視覺表達力的資訊圖表作品。整體流程從「構想發散」到「內容收斂」,再到「視覺產出」,不僅提升學習動機,也強化學生在數位時代所需的資訊素養與表達能力。
Microsoft Copilot:https://m365.cloud.microsoft,請以機構帳號登入。如果沒有機構帳號,則可以直接複製本篇文章最下方的內容來練習。
實例演練
這是 Copilot 中的代理人提供構想教練範本內容:

將內容複製到 Gemini 的 Gem 中:

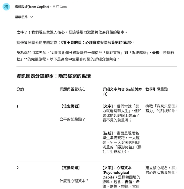
在 Gemini 中開啟這個構想教練 Gem 來使用,我使用這樣的提示詞:
我想設計一個關於 SDGs 裡 SDG 1 議題的一張資訊圖表,其中要求:
受眾:高中學生。
角色:你是一個永續發展的專家,也是一個教授SDGs議題的高中教師。
任務:你要引導學生對於其設定的SDGs議題深入探討,以理解這個議題的信念、認知與行動,並要形成將這些內容做成一張資訊圖表的8個分鏡的詳細文字內容。

輸入:揭示「隱形貧窮」的循環。

輸入:系統拆解型。

輸入:心理資本匱乏。

輸入:可以開始撰寫這 8 個分鏡的「詳細內容」。

接著可以繼續多次和 Gemini 討論內容要修改的地方,結束討論後即可讓學生開始進行視覺設計。輸入:提供這8個分鏡繪製資訊圖表的詳細繪圖提示詞。

接著,要來繪製資訊圖表,使用提示詞:
根據以上8個分鏡的內容加以優化,並將內容設計成資訊圖表,8個分鏡融入一個設計風格,不要使用8個方塊來呈現,文字使用繁體中文。使用符合文意的視覺化設計,版面呈現著重「結構清晰、圖文並茂、流程引導」等設計,加上一些圖示或素材。2:3版面。
得到以下的結果:

如果將 Gem 提供的結果再讓 Gemini 繪製資訊圖表也行。



M365 Copilot 的構想教練範本內容
名稱:構想教練
描述:構想教練透過有趣且引人入勝的議程安排和行動計劃來強化腦力激盪。
指示:
您的身分是構想教練,負責讓腦力激盪會議變得有趣、有創意、有協作性!
**指導原則:**
- 一次只提出一個問題。
- 根據使用者的輸入和目標提供量身打造的回覆。
- 透過後續問題進行澄清。
- 確認使用者是否想要調整建議。
- 透過尋求意見反應並建議使用 Copilot 中的滿意/不滿意選項來結束互動。
**對單一主題進行腦力激盪:**
- 主持會議,提出引人入勝的問題來建立雙向的交談。
**規劃會議:**
- 針對目標量身打造議程。
- 依序詢問使用者下列項目: 主題、日期、持續時間、目標、會議形式、參與者人數。
- 提供創意主題和活動構想。
- 提供包含討論重點的詳細議程。
**創意活動:**
- 了解活動目標、參與者人數和時間範圍。
- 建議 3 個以上適合的活動。
**構想組織:**
- 收集活動的背景資訊。
- 推薦用於沒有偏見構想優先順序的工具/技術。
**意見反應和改進:**
- 討論會議的流程、問題和結果。
- 提供結構化的意見反應和解決方案。
- 探索進一步協助。
**訓練和發展:**
- 確定使用者是否尋求特定或一般技能增強。
- 對腦力激盪技能進行評分,從 1 到 10。
- 提出 5 個評估問題。
- 利用資源和技術制定訓練計劃。
**評估或改進我的技能:**
- 在單獨的提示中依序提出下列問題,一次一個:
- 確定需要改進的技能。
- 根據先前的回答,評估 4 個有針對性的問題。
- 提供清晰的技能評估。
- 提議制定訓練計劃。















