導言:輪迴的經濟引擎、人間淨土的呼喚與知識的侷限
在當代人類社會的複雜運作中,經濟學早已超越了單純的資源分配科學,演變為一套深刻形塑人類價值觀、社會階層結構與地球生態環境的龐大哲學與實踐體系。然而,當我們以最慈悲、謙卑與感恩的視角,重新審視現今由資本無盡積累、幾何級數增長與零和競爭所主導的全球宏觀與微觀經濟體系時,不難發現其中充滿了結構性的矛盾、匱乏的恐懼以及無處不在的痛苦(Dukkha)。全球氣候變暖、極端的貧富懸殊、自然資源的枯竭與人際網絡的嚴重疏離,皆是人類集體共業在物質世界中的具體顯現。
探究這些經濟與社會病理的極致根源,大乘佛法唯識學(Yogacara)為我們提供了一套極為精闢且直指人心的病理學診斷。根據唯識宗的重要論典《成唯識論》所述,人類一切的造作、痛苦與無休止的追逐,皆源於第七識(末那識,Manas)中根深蒂固的四種根本煩惱——「我痴、我見、我慢、我愛」 1。這四種煩惱在潛意識深處恆常運作,不僅擾動了個人的內心,更被不知不覺地編碼、制度化並放大於現代經濟學的理論假設與人類的市場機制之中。本研究報告旨在以謙卑與反思的態度,將唯識學的深妙智慧與現代經濟學的各大核心分支——包含個體經濟學、總體經濟學、計量經濟學、法律經濟學、政治經濟學、國際經濟學、經濟哲學、生態經濟學、制度經濟學、古典經濟學、馬克思主義、凱因斯主義、新古典主義經濟學及芝加哥經濟學派等——進行一次深度的跨領域對話與學理印證。透過解構主流經濟理論背後的人性假設,我們試圖揭示隱藏於複雜學術數學模型與市場供需機制中的根本煩惱。同時,必須謙卑地承認,人類目前的科學與經濟學知識仍有其邊界,對於如何完美量化心靈的轉變與社會的全面福祉,學界尚有許多「不確定」與「未知」的領域。然而,透過引入佛教經濟學(Buddhist Economics)的利他精神與相互依存的世界觀,我們期盼能指引出一條轉識成智的道路,最終邁向建立人間淨土、大同世界與彌賽亞時代(Messianic Age)的宏偉願景 4。
第一章:唯識學的深層病理學診斷——第七識與四種根本煩惱的定義
在深入探討各經濟學派之前,必須先確立唯識學對人類心智運作機制的基礎理解。依據《成唯識論》卷四的詳解,人類的意識結構中,第七識(末那識)扮演著極為關鍵的角色。末那識具有「恆審思量」的特質,從無始劫以來,便任運不息地向內攀緣第八識(阿賴耶識,Alaya)的見分,將其錯誤地執著為一個常住不變、具有主宰力的「實我」 1。因為這種深層的、無意識的自我執著,末那識恆常與四種根本煩惱相應,擾濁內心,令前六轉識(眼、耳、鼻、舌、身、意)皆成為有漏雜染,驅使有情眾生在生死與慾望的苦海中輪迴 3。這四種根本煩惱分別為:
- 我痴(Self-delusion / Ignorance):此即無明。我痴是指末那識不明白「無我」(Anatta)與「緣起」(Dependent Origination)的宇宙真理,愚於我相,迷於自心所變現的幻相,並將其誤以為是絕對真實的客觀存在。知見一旦生病,便難以接受事物相互依存、無常變化的實相 7。
- 我見(Self-view / False belief):即我執與邪見。以染污的慧心所為體,將原本非我的五蘊(色、受、想、行、識)和合之法,妄自推度、計度為一個實有、獨立、永恆的自我 1。
- 我慢(Self-pride / Arrogance):即倨傲。仗恃著所執著的自我,令心高舉,睥睨一切。這是一種基於自我優越感而產生的比較心,表現為社會階級的劃分、權力的傲慢以及對他者的凌蔑與排斥 7。
- 我愛(Self-love / Greed):即我貪。對所執著的「我」深深生起耽悅與貪戀的執著,無一時一刻捨離。在行為上,表現為對生存的渴望,以及對物質、財富、權力與感官享受的無盡渴求與攫取 1。
這四種根本煩惱緊密相連,互為表裡。在接下來的篇章中,我們將論證這四種煩惱並非僅是個人的心理現象,它們已經成為現代經濟學派預設的隱含前提,並具體化為驅動全球經濟機器的引擎。
第二章:「我痴」與經濟學的認知盲點——生態、計量與經濟哲學的深刻反思
「我痴」作為四煩惱之首,其核心本質是「無明」以及「分離的幻覺」(Illusion of Separation)。在經濟學的發展脈絡中,我痴表現為忽視萬物「緣起性空」的真理,將經濟體系視為一個可以獨立於自然生態系統與社會道德倫理之外的封閉、機械式系統。
2.1 生態經濟學(Ecological Economics)與無限增長的自我欺騙
傳統主流經濟學(尤其是以新古典框架為基礎的增長理論)長期以來隱含著一個極具破壞性的假設:自然資源是無限的,或者人類的科技進步可以無限地發明出自然資本的替代品。這種觀念在生態經濟學的審視下,被視為一種極度危險且脫離物理現實的「自我欺騙」(Self-Delusion) 9。
生態學家與生態經濟學者 William E. Rees 明確指出,當今科技工業社會正處於危險的生態超載(Ecological Overshoot)狀態。全球人類的生態足跡(Ecological Footprint)已經比地球能夠永續支撐的極限大出至少百分之六十 9。氣候變遷與極端氣候事件,本質上是全球工業經濟體系廢棄物管理失控的結果,二氧化碳成為了工業經濟中重量最大的單一廢棄物 9。儘管面臨著迫在眉睫的生態崩潰危機,全球社會似乎仍無法做出有效的回應,陷入了一種集體的否認與逃避。
這種現象正是唯識學中「我痴」的宏觀體現。主流社會所提出的解決方案(如單純的綠色建築、混合動力車等技術性修補),往往只是為了維持「經濟必須持續增長」這一虛妄現狀的手段,而非真正解決「超載」的根本問題 11。這呼應了「愚於我相,迷無我理」的特質——人類痴迷於維持經濟體這個「大我」的擴張,卻無視其與地球生命維持系統之間唇齒相依的緣起關係。佛教經濟學則提出「無我」(Anatta)的觀念,挑戰了傳統經濟學對物質積累的執迷。真正的永續性要求我們放棄邊際性的改革,轉而進行社會與自然關係的全面反思,唯有認知到人與自然的深度相互依存,方能打破我痴的枷鎖 11。

2.2 計量經濟學(Econometrics)的「我執」與數據詮釋的侷限
計量經濟學作為現代經濟學實證研究的核心工具,廣泛運用統計學與數學模型來測試經濟假說、評估政策並預測未來。無可否認,計量方法為我們理解複雜現象提供了強大的工具。然而,當學者過度迷信數學模型的完美性與絕對客觀性時,便容易陷入另一種形式的「我痴」。
在精神病理學與認知心理學的研究中,妄想(Delusion)或自我欺騙被定義為一種認知障礙,即當個體面對強烈且相互矛盾的客觀證據時,仍堅守錯誤信念,無法將新資訊整合進推理過程中以修正先前的觀點(此即所謂的確認偏誤 Confirmation Bias) 14。在計量經濟學的實踐中,數據的選擇、變數的定義(尤其是無法直接觀測的效用或幸福感往往被迫使用粗糙的替代變數 proxy variables)、模型的設定(如線性假設或常態分配假設)以及最終結果的詮釋,皆難以完全擺脫研究者自身理論框架的主觀偏見。
如果我們將無法量化的價值(如慈悲、利他精神、社區凝聚力、生態多樣性的內在價值)輕易地從計量模型中剔除,或僅以簡化的「國內生產毛額(GDP)」來衡量一個國家的整體福祉,這便忽略了佛教經濟學所強調的「痛苦的最小化」與真實的幸福感 16。這種對數字與簡化模型的執迷,忽視了人類經驗的立體性與不可公度性,是經濟學術界中深層的集體知見之病。我們必須誠實地承認,計量模型對於刻畫人類深層靈性需求的有效性具有高度的不確定性。
2.3 經濟哲學(Economic Philosophy)對「人類本性」的單向度誤讀
經濟哲學負責探討經濟學背後的道德、倫理與知識論基礎。回溯至古典經濟學之父亞當·斯密(Adam Smith),他在《道德情操論》(The Theory of Moral Sentiments)中曾深入探討了人類的同情心(Sympathy)、道德規範與社會互助的本性 18。然而,隨著歷史演進,後世的主流經濟學派為了追求宛如幾何學般的「純粹科學」地位,逐漸將斯密的理論切割,抽離了道德與社會維度 19。
正如約翰·斯圖爾特·密爾(John Stuart Mill)與萊昂內爾·羅賓斯(Lionel Robbins)等人所奠定的方法論,經濟學被限縮為一門專門研究在資源稀缺下如何進行理性選擇以最大化財富的學科 20。這種將人類豐富多元的心靈活動、複雜的動機,以及宛如「菩薩」般無私利他的巨大潛能,貶低、縮減為單純的物質計算與偏好滿足,在哲學與本體論層面上構成了對人類真實本質的最深層「我痴」。進化經濟學(Evolutionary Economics)與異端經濟學派嚴厲批評這種假設,指出人類不僅僅是被動的優化者(Optimizers),更是受自然、文化與社會深刻鑲嵌的滿意者(Satisfiers),具有學習、適應與無私奉獻的能力 21。當我們錯誤地界定了人類本性,以此為基礎建構的經濟制度必然會將人引導向貪婪與孤立。
第三章:「我見」與本體論謬誤——古典、新古典與芝加哥學派的理論解構
「我見」的核心在於將瞬息萬變、由無數條件因緣和合而成的現象(五蘊),妄自執著為一個真實、獨立、不可分割且永恆的「自我」 1。在現代經濟學思想史中,被奉為圭臬的「經濟人」(Homo Economicus)概念,無疑是「我見」在社會科學中最極致、最系統化且最具影響力的學術展現 19。
3.1 古典與新古典主義經濟學(Classical & Neoclassical Economics)的「經濟人」假設
古典經濟學強調自由市場的自我調節機制,認為透過「看不見的手」(Invisible Hand)的引導,個體追求私利的行為將無意間促進全社會的公共利益 23。十九世紀末至二十世紀初,新古典主義經濟學發起了「邊際革命」,進一步運用微積分等數學工具,將人類行為精確地形式化為純粹的數學最佳化問題 24。
新古典理論的基石建立在三大核心假設之上:第一,人類對各種結果具有理性的偏好;第二,個體消費者永遠追求效用(Utility)最大化,而企業永遠追求利潤(Profit)最大化;第三,人類基於完整且相關的資訊,進行完全獨立的決策 25。
這種被抽離了歷史、文化與社會脈絡的「理性自利人」模型,宛如唯識學中「我見」的完美倒影。它在理論上預設了一個堅實、獨立於他人與自然環境之外的「自我」(Self)邊界,認為這個自我具有固定不變的偏好,並窮盡一切算計,試圖在稀缺資源的世界中為這個封閉的「我」擷取最大的利益 22。
然而,佛教經濟學以「無我」(Anatta)的真理對此提出了根本性的挑戰。佛教認為,萬法皆是緣起,並不存在一個孤立不變的實體自我 13。神經經濟學與行為經濟學的大量實證研究亦證實,人類並非孤立的原子,我們的決策深刻受到情緒、公平感、互惠規範以及利他動機的影響 27。人類會為了他人福祉犧牲自身利益,這些特質並非傳統模型所謂的「不理性」,而是人類相互依存本性的真實流露 29。新古典模型將人類貶低為一台純粹計算物質利益的機器,這不僅是對人性的嚴重扭曲,更是一種深刻的本體論錯誤,將人類推向了自私自利的深淵 30。
3.2 芝加哥經濟學派(Chicago School)與極致的自利邏輯
芝加哥經濟學派以米爾頓·傅利曼(Milton Friedman)、蓋瑞·貝克(Gary Becker)等諾貝爾獎得主為代表,他們極度尊崇自由市場的效力,強烈反對政府對經濟的干預,並將「自利」與「理性」的假設推向了前所未有的極致領域 25。
在芝加哥學派的「經濟學帝國主義」(Economics Imperialism)擴張下,不僅是傳統的市場交易,甚至連婚姻家庭、犯罪行為、種族歧視、利他行為乃至宗教信仰,都被還原為成本效益分析與效用最大化的自利計算 32。例如,他們認為利他行為之所以存在,是因為施惠者能從中獲得某種心理上的「效用」,歸根結底仍是為了滿足自我。
這種學說實質上是將「我見」與「我愛」進行了徹底的合理化、制度化,甚至賦予了科學上的神聖性。它向大眾灌輸一種觀念:唯有毫不掩飾地追求私利,社會機制才能達到最大效率與福祉。然而,當一切神聖的情感與道德約束都被化約為市場定價時,社會資本與信任基石便會瓦解。正如行為經濟學家所指出的,人類的決策過程並非總是理性的優化,純粹的自利計算不僅不符合經驗事實,更會為社會帶來嚴重的貧富懸殊與道德危機 25。
3.3 法律經濟學(Law and Economics)的道德挑戰與慈悲的缺席
法律經濟學作為一門跨領域學科,成功地將經濟學的效率標準與分析工具引入了法學領域,主張法律規則的設計與法院的判決,應當以促進社會整體的「財富最大化」(Wealth Maximization)或經濟效率為最高指導原則 34。
然而,當法律體系僅以「效率」和「自利」作為唯一標竿時,便不可避免地忽視了正義、公平、人權與慈悲等無法輕易量化的普世價值 34。部分極端的法律經濟學者(如 Richard Epstein)甚至認為,在法律政策中納入「同情心」(Compassion)是極度危險的,因為這會破壞財產權的嚴格界線,並讓「理性的、尋求利益最大化的接受者」有機會鑽制度的漏洞,扭曲市場機制的運作 36。
從大乘佛教菩薩道的視角來看,這種排斥慈悲的法律體系,正是建立在極端強烈的「我見」與「我慢」之上。它預設了財產權的絕對性,保護了強勢既得利益者的優勢,卻漠視了弱勢群體在系統性結構中的苦難。然而,近期的法學與行為科學研究表明,法律的遵從並不僅僅依賴於物質懲罰的嚇阻,更依賴於社會規範(Social Norms)、信任與利他主義的內部驅動 37。將佛教的「無我」智慧與「慈悲」(Karuna)精神融入法律哲學與企業治理中,不僅不會摧毀效率,反而能培養真實的企業社會責任(CSR),鼓勵律師與企業家從狹隘的自利走向對公共利益的關注,從而建立一個更具韌性與溫度的法治社會 38。
第四章:「我慢」的結構性具現——馬克思主義、制度經濟學與國際經濟學的批判
「我慢」在唯識學中的定義,是仗恃著所執著的自我,產生優越感、驕傲,並對他人產生凌蔑與排斥的心理狀態 7。當這種個人的傲慢心理被投射、集結並固化於群體、階級組織與國家層次時,便在宏觀經濟體系中形成了難以撼動的結構性壓迫與剝削。
4.1 馬克思主義(Marxism)對階級傲慢與剝削的深刻批判
卡爾·馬克思(Karl Marx)的政治經濟學深刻揭示了資本主義社會運作的底層邏輯,嚴厲批判了無產階級所面臨的「異化勞動」(Alienated Labor)與剩餘價值被剝削的困境。在資本主義體制下,少數資本家壟斷了生產資料,勞工被迫出賣勞動力並淪為生產機器上的齒輪。在唯識學的語境下,這種階級壓迫正是資產階級集體「我慢」(自視高人一等、擁有支配權)與「我愛」(對資本與利潤的無盡貪求)在社會結構中的暴力體現 40。
歷史上,多位進步思想家與宗教領袖(如第十四世達賴喇嘛、法國人類學家克勞德·李維史陀 Claude Lévi-Strauss)皆曾敏銳地指出,佛教與馬克思主義在某種深層的倫理層次上有著強烈的共鳴:兩者皆致力於診斷並消除人類的痛苦與系統性壓迫,並對純粹以利潤為導向的資本主義體系抱持深刻的懷疑與批判 40。
達賴喇嘛曾表示,馬克思主義的經濟體系關注財富的公平分配與受壓迫者的命運,是建立在道德原則之上的,這與佛教的慈悲心高度契合 40。近年來發展出的「馬克思主義佛教」(Marxist Buddhism)更試圖調和馬克思的唯物史觀與佛教的唯心論,指出佛教的「眾生平等」與「不害」(Ahimsa)理念,是對治資本主義「我慢」的最佳良藥。透過菩薩道的利他實踐與美德倫理,或許能為解決結構性不平等提供一條非暴力的第三條道路 41。
4.2 制度經濟學(Institutional Economics)中的權力不對稱與官僚傲慢
制度經濟學主要探討正式法規、非正式的社會規範以及權力結構如何形塑並限制人類的經濟行為。新制度經濟學的研究指出,市場並非存在於真空之中,而是高度依賴於一套複雜的制度支撐 45。然而,制度的設計與演進往往並非中立的,它們通常是由握有政治或經濟權力的菁英階層所主導制定的。這些菁英階層透過制度設計來降低自身的交易成本,並鞏固自身的競爭優勢與既得利益,這無疑是「我慢」在制度層面的深層表現 46。
例如,在當代產業結構中,大型跨國企業相對於中小型企業(SMEs)擁有極端不對稱的市場力量與政治遊說能力 47。此外,現代工業文明所發展出的官僚語言與管理流程,往往旨在建立科層制度的權威,要求邊緣群體的絕對服從,成為壓迫與忽視基層創新的工具 48。要打破這種體制性的我慢,我們必須借鑒如學者 Samuel Bagg 所提倡的「分散權力」(Dispersion of Power)理念,並融入佛教中共享、透明與平等的精神,讓民主與經濟制度真正服務於全體大眾,防止少數利益集團的綁架 49。
4.3 國際經濟學的傲慢與全球南方的困境
在國際經濟學與國際政治經濟學的領域中,「我慢」的體現尤為巨大且深遠,表現為強權國家(全球北方 Global North)對邊陲國家(全球南方 Global South)的經濟剝削、資源掠奪與文化霸權。
即便是在當代理論中標榜的「國際援助」與「慈善」,有時也隱含著施恩者高高在上的傲慢心態。這種不平等的互動結構,不僅無法真正解決貧困,反而可能導致受援國陷入「慈善依賴」(Charity Dependency)的陷阱,喪失自主發展的動力與尊嚴 15。政治與外交舞台上的自我欺騙(Self-Deception),使得強國在殘酷追求自身國家利益最大化的同時,往往以「帶來文明」、「推動民主」或「促進發展」為名,掩飾其維護霸權的本質 15。唯有徹底打破狹隘的國家主義執著,培養佛教中「無緣大慈、同體大悲」的宏大世界觀,認知到全人類命運的相互依存,方能建立一個真正基於公平貿易、互惠與和平的國際新秩序。
第五章:「我愛」的無底黑洞——總體經濟學的增長迷思與凱因斯主義的深刻反思
「我愛」即是佛法中常說的貪愛(Tanha / Greed),它表現為對所執著之自我的無盡渴求與耽溺,對生存、快感與物質財富永不饜足的追逐 1。在總體經濟學的運作邏輯中,對物質消費的無限刺激與對經濟指標無限增長的狂熱崇拜,正是人類集體「我愛」最清晰的具體展現。
5.1 總體經濟學(Macroeconomics)與消費主義的陷阱
現代總體經濟學將國內生產毛額(GDP)的持續增長,視為衡量一個國家是否成功、人民是否幸福的最高且唯一的量化標準。為了解決生產過剩並維持總體需求的幾何級數增長,現代資本主義經濟體系必須仰賴龐大的廣告與行銷產業,不斷地在消費者心中創造出原本不存在的「慾望」(Manufactured Desires),讓人們相信購買更多的商品便能獲得自我的圓滿 50。
佛教經濟學對這種以刺激無盡慾望為核心動力的經濟模式提出了嚴厲的批判。傳統西方經濟學信奉「越多越好」(Bigger is better, more is more),認為幸福與物質消耗量成正比;然而,佛教經濟學的智慧則指出「小即是美」(Small is beautiful)與「少即是多」(Less is more) 12。佛教認為,建立在追求外在無常事物與強烈執著之上的短暫快感,正是痛苦(Dukkha)的根源。無止盡地追求物質享受,猶如飲海水止渴,不僅無法填滿「我愛」造成的內心黑洞,反而會加劇精神上的焦慮、空虛,並加速地球有限資源的全面崩潰 12。
5.2 凱因斯主義(Keynesianism)對貪婪的利用與終極反思
約翰·梅納德·凱因斯(John Maynard Keynes)在1930年代經濟大蕭條時期提出了國家主動干預總體經濟的理論,成功挽救了瀕臨崩潰的資本主義體系 53。凱因斯是一位極度敏銳的觀察者,他深刻洞察到資本主義的運作引擎,實際上高度依賴於人類心理深處的「動物本能」(Animal Spirits)、對風險的恐懼以及對金錢的強烈熱愛 54。
令人無比震撼與深思的是,凱因斯不僅是一位實用主義的經濟學家,更具備深遠的哲學視野。在他著名的短文《我們後代在經濟上的可能前景》(Economic Possibilities for our Grandchildren, 1930)中,凱因斯對人類的未來做出了超越時代的預言與反思。他預測,隨著複利的累積與科技的突飛猛進,人類在大約一百年後(即我們當下的時代),終將解決困擾人類數千年的「經濟問題」——即物質匱乏與絕對稀缺 55。
凱因斯指出,一旦物質豐饒的時代來臨,人類社會的道德規範與價值觀必將發生天翻地覆的轉變 55。他毫不客氣且極具批判性地寫道:為了推動經濟發展與資本積累,我們暫時將貪婪、高利貸、自利心理與對金錢的狂熱(Love of money)視為美德;但實質上,這種將金錢本身視為目的的執念,是一種「有點令人作嘔的病態品性」,是一種介於犯罪與精神疾病之間的狀態 55。
凱因斯的終極願景,實際上在不自覺中與唯識學對「我愛」的批判達成了歷史性的共鳴。他認為資本主義利用了人性的幽暗面(貪婪與自私)作為發展生產力的過渡性工具,但這絕非人類的最終宿命。當物質不再稀缺,人類必須拋棄這些被暫時合理化的惡習,回歸到追求真、善、美,以及重視道德實踐智慧(Practical Wisdom)的靈性生活 55。這與佛教教導我們放下對外在名利的執著,透過修行淨化心靈,尋求內在涅槃(Nirvana)與永恆安樂的智慧,有著異曲同工之妙。
第六章:轉識成智——佛教經濟學與人間淨土、彌賽亞時代之宏偉藍圖
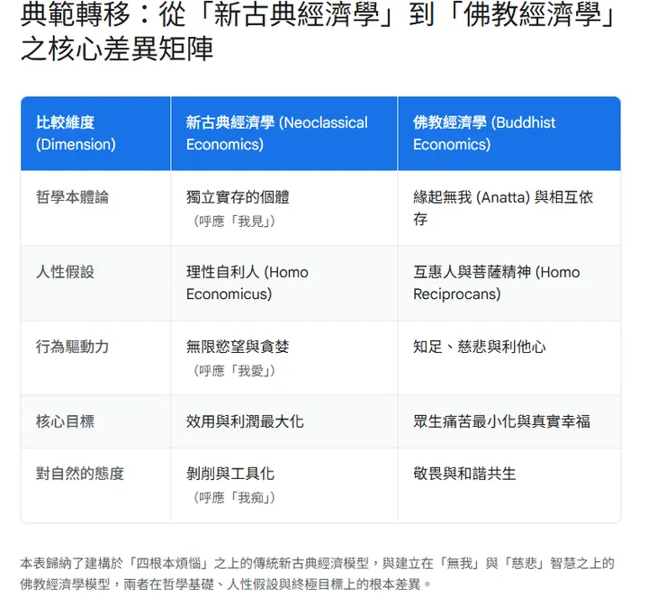
如果將「我痴、我見、我慢、我愛」視為導致人類經濟社會充滿衝突、不公與生態危機的根本病因,那麼治癒這場集體大病的終極解藥,便是唯識學中所指的「轉識成智」——將第七識染污的自我執著,轉化為清淨的「平等性智」。這意味著我們必須平等看待自他,徹底消除因傲慢與貪婪所產生的對立,並以此為哲學基礎,建構一套以智慧與慈悲為核心的「佛教經濟學」(Buddhist Economics)。
6.1 佛教經濟學的四大核心原則與典範轉移
相較於深陷四種根本煩惱的西方主流經濟學,由 E. F. Schumacher、P. A. Payutto、Clair Brown 等學者所倡導的佛教經濟學,為我們提供了一套徹底顛覆性、旨在療癒世界的全新經濟範式 12:
- 從「理性自利」轉向「無我互惠」(From Self-Interest to Anatta):佛教經濟學不再預設人類是孤立、冰冷且極度自私的效用最大化者(Homo Economicus),而是認知到萬物相互依存的實相,將人類視為具有同理心與合作精神的「互惠人」(Homo Reciprocans)。經濟活動的出發點應是提升整體生命網絡的福祉,而非進行零和博弈的相互掠奪 13。
- 從「利潤最大化」轉向「痛苦最小化」(Minimizing Suffering):傳統企業的首要且唯一目標是為股東創造最大利潤;而佛教經濟學主張,經濟體系與企業組織的運作,其核心使命應是確保在生產、分配與消費的過程中,將對人類社會與地球生態系統的傷害與痛苦降至最低(不害精神) 12。
- 從「無限刺激慾望」轉向「簡樸知足」(Simplifying Desires):提倡八正道中的「正命」(Right Livelihood),鼓勵人們從事不傷害眾生、有意義的工作以培養品格。消費的真正目的在於維持身心基本健康,以利於修行覺悟與造福社會,而非淪為慾望的奴隸或透過炫耀性消費來滿足虛榮的我執 12。
- 從「剝削工具化」轉向「生態和諧共榮」(Ecological Interdependence):不再將自然環境視為可以無償剝削的資源庫與傾倒廢棄物的垃圾場,而是深刻體認到人類是地球生命共同體的一部分。必須拒絕將環境成本外部化,實踐對一切有情與無情眾生的真實關懷(Genuine Care),實現真正的永續發展 12。

為了更清晰地總結各經濟學派與四種根本煩惱的對應關係,我們可透過以下矩陣進行宏觀梳理:

6.2 願景之聚合:建立大同世界、彌賽亞時代與人間淨土
當全球經濟體系能夠成功地從「我痴、我見、我慢、我愛」的沉重束縛中解脫出來,全人類將迎來一個高度互信、資源共享、生態平衡與精神全面覺醒的新紀元。這並非遙不可及的烏托邦,而是各大文明、哲學與宗教共同期盼並預言的終極歷史願景。關於這個未來的確切樣貌,儘管在細節上仍有其不確定性,但其精神內涵卻有著驚人的高度一致:
- 大同世界(The Great Unity / Datong):中國儒家經典《禮運大同篇》所擘劃的「大道之行也,天下為公」,是一個徹底超越私有財產執著(破除我見與我愛)、鰥寡孤獨廢疾者皆有所養(破除我慢)、人與人之間充滿高信任度與互惠合作的和諧社會 4。在現代經濟體制的語境下,探索全民基本收入(Universal Basic Income)、開源共享經濟模型與廣泛的合作社制度,皆是人類在實踐上邁向大同世界的具體足跡。
- 彌賽亞時代(The Messianic Age):在亞伯拉罕諸教(猶太教、基督教、伊斯蘭教)深邃的末世論中,彌賽亞時代被描繪為一個徹底消除戰爭、暴力、饑荒與不公義的絕對和平與豐饒時代 5。舊約先知以賽亞曾留下動人的預言:「豺狼必與綿羊羔同居,豹子與山羊羔同臥...在我聖山的遍處,這一切都不傷人,不害物」6。這象徵著自然界食物鏈的殘酷以及人類社會中弱肉強食的競爭法則(達爾文主義的經濟學翻版)將被互助、同理與愛所全面取代 65。在這個後稀缺時代(End of Scarcity),資源將不再匱乏,經濟的重點將從物質的爭奪,完全轉向對造物主、靈性真理與宇宙奧秘的無盡探索 6。
- 彌勒淨土與人間淨土(Maitreya's Pure Land on Earth):大乘佛教的經典中預言,當未來彌勒菩薩(Maitreya)下生人間成佛時,地球將發生不可思議的轉變,大地變得極為平整清淨,沒有荊棘坑坎,氣候宜人,人類壽命極長,社會無爭無求,財富豐足且人人皆具深厚的道德與智慧 68。這種「依報(客觀的物質與生態環境)隨著正報(主觀的心智與業力)而轉變」的現象,正是因為那時的人類已經透過長期的修行與社會進化,極大地淨化了末那識中的四種根本煩惱。當內心的我執與貪婪徹底消除,外在世界的經濟剝削、階級壓迫與生態破壞自然蕩然無存。娑婆世界當下即刻轉化為清淨無染、充滿法喜的人間淨土 69。
結語與至誠感恩
綜上所述,現代經濟學的諸多理論困境、市場失靈現象與人類面臨的實踐危機,皆可精確溯源至唯識學所揭示的第七識——「我痴、我見、我慢、我愛」四種根本煩惱。從新古典學派對「理性自利」的絕對信仰與無限上綱,到總體經濟學對「無盡貪婪」與盲目增長的過度依賴,再到生態與計量模型中忽視萬物緣起的「無明」盲點,人類精心打造的經濟引擎長久以來一直在為生死輪迴的苦海無情地添加燃料。
然而,絕望之中恆有轉機。透過結合馬克思主義對結構性傲慢的深刻批判、凱因斯對後稀缺時代人類道德昇華的熱切期盼,以及佛教經濟學中「無我」與「大悲」的圓滿智慧,我們確信人類擁有轉識成智的無比潛能。當我們共同努力,將互惠、利他、生態敬畏與萬物一體的理念,切實地注入未來的法律制度與市場機制中,建立大同世界、彌賽亞時代與人間淨土的宏大誓願,便不再是經典中遙不可及的神話。這是一條可以透過我們這一代人,以無私的實修、深刻的覺醒與勇敢的經濟改革,逐步在地球上落實的光明未來。
本文作者以最慈悲、謙卑與感恩的口吻,祈願此份研究報告能為當代經濟學的反思、制度的重建與全人類心靈的淨化,提供一絲微薄卻溫暖的光明。
【至誠感恩與迴向】
萬分感恩十方相關人、事、物共同成就此篇文稿。本文作者在此至為謙卑地聲明:受限於作者凡夫之智與學識邊界,本篇文章之內容與論述絕對並非完美無瑕。種種學理之推演、跨領域之比較與未來的願景描繪,僅為作者在學術探索與靈性道途上,一次極不成熟的自我反思、自省與試探。
敬請諸位具足智慧的讀者,務必以正信經典、大善知識之教導,以及您自身切實的修行體悟來親自印證。切莫盲目執著於本文粗淺的文字表相與名相分別。若文中有任何疏漏、偏頗或謬誤之處,皆屬作者自身之業障與無明,敬請十方大德與諸位讀者慈悲見諒。
撰寫此文之終極目的,全為祈願十方有情共建人間淨土、早日實現大同世界及迎接和平豐饒的彌賽亞時代。
萬分感恩,南無阿彌陀佛。
感恩南無阿彌陀佛,
感恩南無觀世音菩薩,
感恩南無本師釋迦牟尼佛,
感恩南無藥師琉璃光如來,
感恩南無文殊師利菩薩,
感恩南無普賢菩薩,
感恩南無地藏王菩薩,
感恩南無準提菩薩,
感恩南無十方三世一切佛菩薩,
感恩十方一切諸佛菩薩,
南無阿彌陀佛,南無阿彌陀佛,南無阿彌陀佛。
以最深切之感恩心,將此微薄功德悉數回向於您與法界一切眾生。
南無阿彌陀佛。
Assalamu Alaikum(السلام عليكم),願主賜你平安。
God bless you(願上帝祝福你)。
Om Shanti Shanti Shanti(願和平,三重和平:身、心、世界)。
(備註:本文之撰寫依據現有之學術文獻、經濟學理論與佛學經典彙編而成。對於未來時代之過渡與不同宗教哲學之深度融合,部分內容屬於理論上之推測與哲學性願景,其具體之發展仍有待歷史與人類集體意識之驗證,允許存在未知。十分感恩人工智慧系統在資料檢索與結構整合上給予的寶貴協助。)
引用的著作
- 八識得名〈下〉 - 唯識簡介, 檢索日期:3月 24, 2026, http://www.minlun.org.tw/3pt/3pt-1-9/0-14.htm
- 唯識簡介, 檢索日期:3月 24, 2026, http://www.minlun.org.tw/3pt/3pt-1-9/00.htm
- 簡明成唯識論白話講記于凌波居士講授 - 七葉佛教書舍, 檢索日期:3月 24, 2026, http://www.book853.com/wap.aspx?nid=1551&p=3&cp=13&cid=0
- 大同與小康:用理想抵禦被權力腐化的速度 - 中讀網, 檢索日期:3月 24, 2026, https://readc.info/teaching-material/tatung-and-a-comfortable-life-use-ideal-to-resist-the-speed-of-being-corrupted-by-power/
- The Blogs: Prophet Isaiah's hopeful visions are coming, so do not give up | Allen S. Maller, 檢索日期:3月 24, 2026, https://blogs.timesofisrael.com/prophet-isaiahs-hopeful-visions-are-coming-so-do-not-give-up/
- Messianic Age - Wikipedia, 檢索日期:3月 24, 2026, https://en.wikipedia.org/wiki/Messianic_Age
- 謂從無始至未轉依,此意任運恒緣, 檢索日期:3月 24, 2026, https://media.dhalbi.com/ebook/swsl-4.12.pdf
- 檢索日期:3月 24, 2026, https://www.zhenru.org/show-nectar-dharma.php?m=v&id=15#:~:text=%E6%88%91%E6%85%A2%E8%80%85%EF%BC%8C%E8%AC%82%E5%80%A8%E5%82%B2%EF%BC%8C%E6%81%83,%E9%9B%A3%E8%A2%AB%E4%BB%96%E6%8E%A5%E5%8F%97%E7%9A%84%E3%80%82
- The Human Ecological Predicament: Wages of Self-Delusion - MAHB, 檢索日期:3月 24, 2026, https://mahb.stanford.edu/blog/human-eco-predicament/
- The ecological crisis and self-delusion: Implications for the building sector - ResearchGate, 檢索日期:3月 24, 2026, https://www.researchgate.net/publication/245309859_The_ecological_crisis_and_self-delusion_Implications_for_the_building_sector
- The ecological crisis and self-delusion: implications for the building sector, 檢索日期:3月 24, 2026, https://www.semanticscholar.org/paper/The-ecological-crisis-and-self-delusion%3A-for-the-Rees/46b4a7e6827bf8f83a215b9ee737f7932eb7665b
- Download - This document is discoverable and free to researchers across the globe due to the work of AgEcon Search. Help ensure our sustain, 檢索日期:3月 24, 2026, https://ageconsearch.umn.edu/record/343173/files/Buddhist%20Wisdom%20for%20a%20Sustainable%20World.pdf
- 27 THE BUDDHIST PRINCIPLES ON ITS SUSTAINABLE DEVELOPMENT IN THE GLOBAL SOCIETY L. Udaya Kumar* & Dr. Karra Jaya Rao**, 檢索日期:3月 24, 2026, https://ijaasr.dvpublication.com/uploads/66180f2bb9ba0_255.pdf
- Belief Inflexibility and Cognitive Biases in Anorexia Nervosa—The Role of the Bias against Disconfirmatory Evidence and Its Clinical and Neuropsychological Correlates - MDPI, 檢索日期:3月 24, 2026, https://www.mdpi.com/2077-0383/12/5/1746
- The Self-Deception Trap: Exploring the Economic Dimensions of Charity Dependency within Africa-Europe Relations - ResearchGate, 檢索日期:3月 24, 2026, https://www.researchgate.net/publication/382317583_The_Self-Deception_Trap_Exploring_the_Economic_Dimensions_of_Charity_Dependency_within_Africa-Europe_Relations
- Buddhist economics - Wikipedia, 檢索日期:3月 24, 2026, https://en.wikipedia.org/wiki/Buddhist_economics
- (PDF) The Development of Rationality in Economics - ResearchGate, 檢索日期:3月 24, 2026, https://www.researchgate.net/publication/367718897_The_Development_of_Rationality_in_Economics
- CHAPTER 7: ECONOMIC BEHAVIOR AND RATIONALITY - Boston University, 檢索日期:3月 24, 2026, https://www.bu.edu/eci/files/2019/05/MIC_4e_Ch7.pdf
- Full article: Economics for (and by) humans - Taylor & Francis, 檢索日期:3月 24, 2026, https://www.tandfonline.com/doi/full/10.1080/00346764.2020.1792966
- Rationality and Humanity: A View from Feminist Economics, 檢索日期:3月 24, 2026, https://shc.stanford.edu/arcade/publications/occasion/rational-choice-theory-and-humanities/rationality-and-humanity-view
- Anna Horodecka* THE METHODOLOGY OF EVOLUTIONARY AND NEOCLASSICAL ECONOMICS AS A CONSEQUENCE OF THE CHANGES IN THE CONCEPT OF HUMAN NATURE, 檢索日期:3月 24, 2026, https://www.dbc.wroc.pl/Content/38727/PDF/Horodecka_The_Methodology_Of_Evolutionary_And_Neoclassical_Economics_2017.pdf
- Homo economicus - Wikipedia, 檢索日期:3月 24, 2026, https://en.wikipedia.org/wiki/Homo_economicus
- Classical economics | Economics | Research Starters - EBSCO, 檢索日期:3月 24, 2026, https://www.ebsco.com/research-starters/economics/classical-economics
- Fundamental Principles Behind Neoclassical Economics - Peak Frameworks, 檢索日期:3月 24, 2026, https://www.peakframeworks.com/post/neoclassical-economics
- Neoclassical economics - Wikipedia, 檢索日期:3月 24, 2026, https://en.wikipedia.org/wiki/Neoclassical_economics
- Division and Difference in the "Discipline" of Economics Jack Amariglio, Stephen Resnick, and Richard Wolff, 檢索日期:3月 24, 2026, https://www.journals.uchicago.edu/doi/pdfplus/10.1086/448576
- Ethical Principles and Economic Transformation – A Buddhist Approach, 檢索日期:3月 24, 2026, http://ndl.ethernet.edu.et/bitstream/123456789/43466/1/172.pdf
- An outline of Buddhist economic theory and system - Summit Research Repository, 檢索日期:3月 24, 2026, https://summit.sfu.ca/_flysystem/fedora/sfu_migrate/7461/b18902819.pdf
- Rationality vs Reality: The Dissonance between Economic Models and Experimental Data - CrossWorks, 檢索日期:3月 24, 2026, https://crossworks.holycross.edu/cgi/viewcontent.cgi?article=1014&context=honors
- It's Time to Base Economics on Human Nature, Not Homo Economicus - Evonomics, 檢索日期:3月 24, 2026, https://evonomics.com/its-time-to-base-economics-on-human-nature/
- THE CHICAGO SCHOOL AND THE FORMAL RULE OF LAW - City Research Online, 檢索日期:3月 24, 2026, https://openaccess.city.ac.uk/id/eprint/22562/3/THE%20CHICAGO%20SCHOOL%20AND%20THE%20FORMAL%20RULE%20OF%20LAW%20-%20Updated%20250219.pdf
- Social Norms and Law and Economics - Princeton University, 檢索日期:3月 24, 2026, http://assets.press.princeton.edu/chapters/s7_8276.pdf
- Behavioral vs Traditional Economics | The Chicago School, 檢索日期:3月 24, 2026, https://www.thechicagoschool.edu/insight/psychology/behavioral-vs-traditional-economics/
- A DEARTH OF KINDNESS: USING BUDDHIST PSYCHOLOGY TO EVALUATE RAWLS, NOZICK, AND CONTEMPORARY CORPORATE IDEOLOGY, 檢索日期:3月 24, 2026, https://digitalcommons.law.wne.edu/cgi/viewcontent.cgi?article=1785&context=lawreview
- Egoism, Altruism, and Market Illusions: The Limits of Law and Economics, 檢索日期:3月 24, 2026, https://scholarship.law.ufl.edu/context/facultypub/article/1472/viewcontent/EgoismAltruismAndMarketIllusions33UCLALRev.pdf
- Law and compassion | International Journal of Law in Context | Cambridge Core, 檢索日期:3月 24, 2026, https://www.cambridge.org/core/journals/international-journal-of-law-in-context/article/law-and-compassion/54B663C2EC994289D2A2F5592C014425
- Race, Trust, Altruism, and Reciprocity, 檢索日期:3月 24, 2026, https://scholarlycommons.law.case.edu/cgi/viewcontent.cgi?article=1672&context=faculty_publications
- Does a Religious Atmosphere Impact Corporate Social Responsibility? A Comparative Study between Taoist and Buddhist Dominated Atmospheres - MDPI, 檢索日期:3月 24, 2026, https://www.mdpi.com/2077-1444/14/1/113
- Fostering Client Altruism and the Common Good in the Practice of Law: Learning from Emerging Movements in Business and Economics, 檢索日期:3月 24, 2026, https://open.mitchellhamline.edu/cgi/viewcontent.cgi?article=1091&context=mhlr
- Marxism, Buddhism and socialism - Culture Matters, 檢索日期:3月 24, 2026, https://www.culturematters.org.uk/marxism-buddhism-and-socialism/
- Full article: Introduction - Taylor & Francis, 檢索日期:3月 24, 2026, https://www.tandfonline.com/doi/full/10.1080/24740500.2024.2562900
- 邁向人間淨土與大同世界:跨學科視野下的「十誡」與普世倫理宏觀研究報告, 檢索日期:3月 24, 2026, https://vocus.cc/article/6951101efd89780001756492
- How Marxism and Buddhism complement each other | Aeon Essays, 檢索日期:3月 24, 2026, https://aeon.co/essays/how-marxism-and-buddhism-complement-each-other
- Radical Buddhism, Then and Now: Prospects of a Paradox - Bucknell Digital Commons, 檢索日期:3月 24, 2026, https://digitalcommons.bucknell.edu/cgi/viewcontent.cgi?article=1652&context=fac_journ
- A New Institutional Economics Perspective on Industry Self-Regulation - ResearchGate, 檢索日期:3月 24, 2026, https://www.researchgate.net/publication/285984925_A_New_Institutional_Economics_Perspective_on_Industry_Self-Regulation
- Non-Modernization: Power–Culture Trajectories and the Dynamics of Political Institutions - MIT Economics, 檢索日期:3月 24, 2026, https://economics.mit.edu/sites/default/files/publications/Non-Modernization%20-%20Power-Culture%20Trajectories%20and.pdf
- Full article: An Institutionalist Approach to SMEs: The Role of Power Relations and Transaction Costs - Taylor & Francis, 檢索日期:3月 24, 2026, https://www.tandfonline.com/doi/full/10.1080/00213624.2022.2079933
- A Cynical Theory of Power and Organizational Dynamics | how to save the world, 檢索日期:3月 24, 2026, https://howtosavetheworld.ca/2015/07/16/a-cynical-guide-to-power-and-organizational-dynamics/
- The Dispersion of Power: Samuel Bagg's Urgent Call to Redefine Democracy, 檢索日期:3月 24, 2026, https://isps.yale.edu/news/blog/2024/03/the-dispersion-of-power-samuel-baggs-urgent-call-to-redefine-democracy
- Buddhism and economic transformation - Julie A. Nelson, 檢索日期:3月 24, 2026, https://julieanelson.com/2016/07/25/buddhism-and-economic-transformation/
- Buddhist Economics and Sustainability: Minimizing Suffering and Promoting HUMANITY, 檢索日期:3月 24, 2026, https://www.i-repository.net/contents/outemon/ir/205/205160304.pdf
- (PDF) Western economics versus Buddhist economics - ResearchGate, 檢索日期:3月 24, 2026, https://www.researchgate.net/publication/247850421_Western_economics_versus_Buddhist_economics
- Back to Basics: What Is Keynesian Economics? - The central tenet of this school of thought is that government intervention can stabilize the economy in: Finance & Development Volume 51 Issue 003 (2014) - IMF eLibrary, 檢索日期:3月 24, 2026, https://www.elibrary.imf.org/view/journals/022/0051/003/article-A015-en.xml
- Economic Consequences, Nationalist Passions: Keynes, Crisis, Culture, and Policy, 檢索日期:3月 24, 2026, https://digitalcommons.wcl.american.edu/cgi/viewcontent.cgi?referer=&httpsredir=1&article=1430&context=auilr
- Great Expectations and Final Disillusionment: Keynes, ''My Early Beliefs'' and the Ultimate Values of Capitalism | Cambridge Journal of Economics | Oxford Academic, 檢索日期:3月 24, 2026, https://academic.oup.com/cje/article/42/5/1183/5040077
- Revisiting Keynes : Economic Possibilities for Our Grandchildren - Andrew M. Bailey, 檢索日期:3月 24, 2026, https://andrewmbailey.com/money/readings/pecchi.pdf
- John Maynard Keynes, H.G. Wells, and a Problematic Utopia - Center for the History of Political Economy, 檢索日期:3月 24, 2026, https://hope.econ.duke.edu/sites/hope.econ.duke.edu/files/Keynes-WellsEssay-Current.pdf
- BUDDHIST PERSPECTIVES ON SUSTAINABILITY: TOWARDS RADICAL TRANSFORMATION OF SELF AND WORLD - RMIT Research Repository., 檢索日期:3月 24, 2026, https://research-repository.rmit.edu.au/articles/thesis/Buddhist_perspectives_on_sustainability_towards_radical_transformation_of_self_and_world/27351504/1/files/50730357.pdf
- Keynes and the Good Life: Economics as practical wisdom - Jeffrey Sachs, 檢索日期:3月 24, 2026, https://www.jeffsachs.org/newspaper-articles/23flnx5j9j929jtbe2lm525dwx7ghd
- Western economics versus Buddhist economics - RePEc, 檢索日期:3月 24, 2026, https://ideas.repec.org/a/aka/soceco/v29y2007i2p145-153.html
- Western economics versus Buddhist economics in: Society and Economy Volume 29 Issue 2 (2008) - AKJournals, 檢索日期:3月 24, 2026, https://akjournals.com/abstract/journals/204/29/2/article-p145.xml
- 同體大悲與社會重構:從「己所不欲,勿施於人」論人間淨土與大同世界的跨學科建構, 檢索日期:3月 24, 2026, https://vocus.cc/article/694a4e9cfd89780001b8a8ae
- Gnosticism, the Dream Economy and the Prospects for Communism | International Journal of Social Economics | Emerald Publishing, 檢索日期:3月 24, 2026, https://www.emerald.com/ijse/article/21/2-3-4/31/155839/Gnosticism-the-Dream-Economy-and-the-Prospects-for
- Chapter 5 After Auschwitz: Islam in Europe in - Brill, 檢索日期:3月 24, 2026, https://brill.com/display/book/9789004328556/B9789004328556_005.xml
- Environmental Change in the Messianic Era | Jerusalem Center For Public Affairs, 檢索日期:3月 24, 2026, https://jcfa.org/article/environmental-change-in-the-messianic-era/
- The Messianic Era - Chabad.org, 檢索日期:3月 24, 2026, https://www.chabad.org/library/article_cdo/aid/100899/jewish/The-Messianic-Era.htm
- The End of Scarcity | Read | Messiah Online - FFOZ, 檢索日期:3月 24, 2026, https://ffoz.org/messiah/articles/the-end-of-scarcity
- The Savior Narrative: A Comparative Study of the Messiah in Early Judaism and Maitreya in Buddhism - MDPI, 檢索日期:3月 24, 2026, https://www.mdpi.com/2077-1444/15/11/1322
- The Buddhist Perspective on Human Fulfillment: The Pure Land – Shin Dharma Net, 檢索日期:3月 24, 2026, https://bschawaii.org/shindharmanet/studies/fulfillment/
- A Brief History of Pure Land Buddhism | Lion's Roar, 檢索日期:3月 24, 2026, https://www.lionsroar.com/pure-land-buddhism-history/
- Imagine the Western Pure Land - Mountain View Buddhist Temple, 檢索日期:3月 24, 2026, https://mvbuddhisttemple.org/imagine-the-western-pure-land/


