盤股基地
avatar-avatar
盤股
更新 發佈閱讀 4 分鐘
src
src
src
src
src
src
src
src
src
src

!!台積營收報喜外資歸隊,權值領軍台股攻堅!!


大家早安! 這是今日【AI伺服器數據晨報】。(詳情請看附圖)


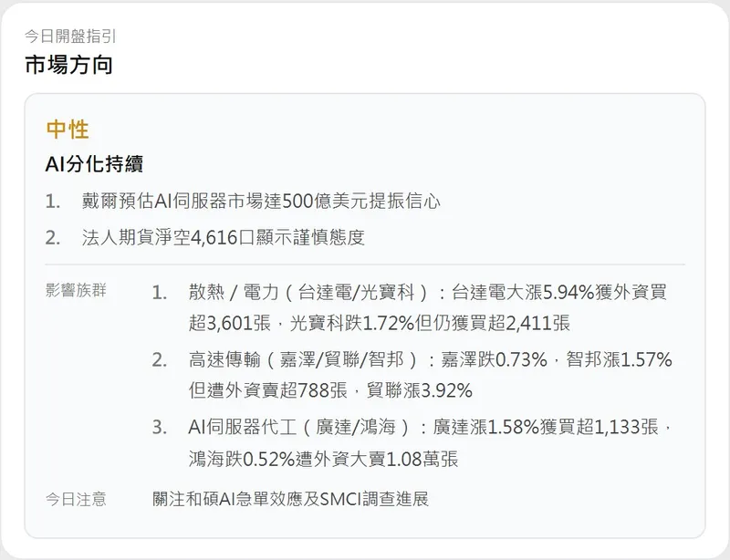
台美股市表現回穩。昨日美股 AI 族群走勢相對平淡(NVDA 微跌 0.99%、AMD 跌 0.31%),但台積電 ADR 逆勢上漲 1.83%。台股 AI 概念股在台積電 Q1 營收優於預期的利多帶動下強勢表態。外資大舉回補台積電逾 1.8 萬張,廣達亦獲外資延續買盤,整體市場呈現「台積電領軍、代工與散熱族群輪動攻堅」的樂觀格局。


本報告不預測走勢,僅透過梳理客觀數據與供應鏈邏輯,還原今日開盤前需留意的產業變數:


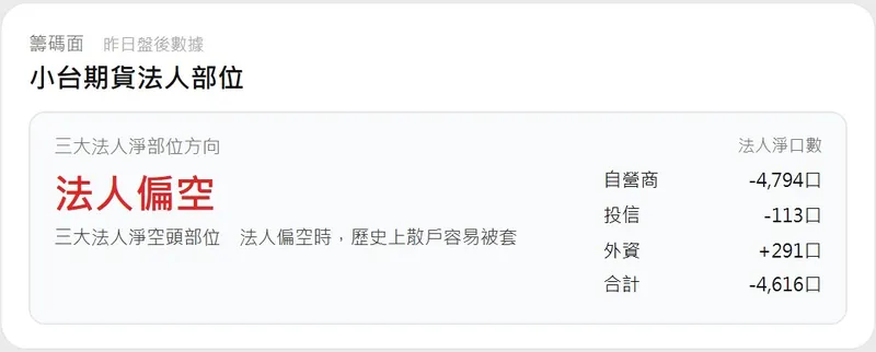
1.大盤溫度與總經客觀指標 從總經與籌碼儀表板來看,市場恐慌情緒降溫,外資期貨維持偏多格局: 估值與恐慌指數:美股 VIX 恐慌指數降至 15.00,市場風險偏好回穩。台幣匯率微貶至 32.112,資金面變化需持續觀察,但仍有利出口代工廠毛利。 法人期貨籌碼:小台期貨三大法人淨多單為 450 口(外資淨多單 4,680 口、自營商淨空單 4,230 口),外資期貨持續維持多單部位,顯示對台股後市態度偏向樂觀。 台積電 ADR 溢價:受惠營收利多,ADR 逆勢上漲 1.83%,對台股現貨的溢價率擴增至 +3.82%。台積電現貨昨日上漲 0.89% 收在 790 元,外資由賣轉買大舉加碼 18,200 張,發揮關鍵穩盤與攻堅作用。


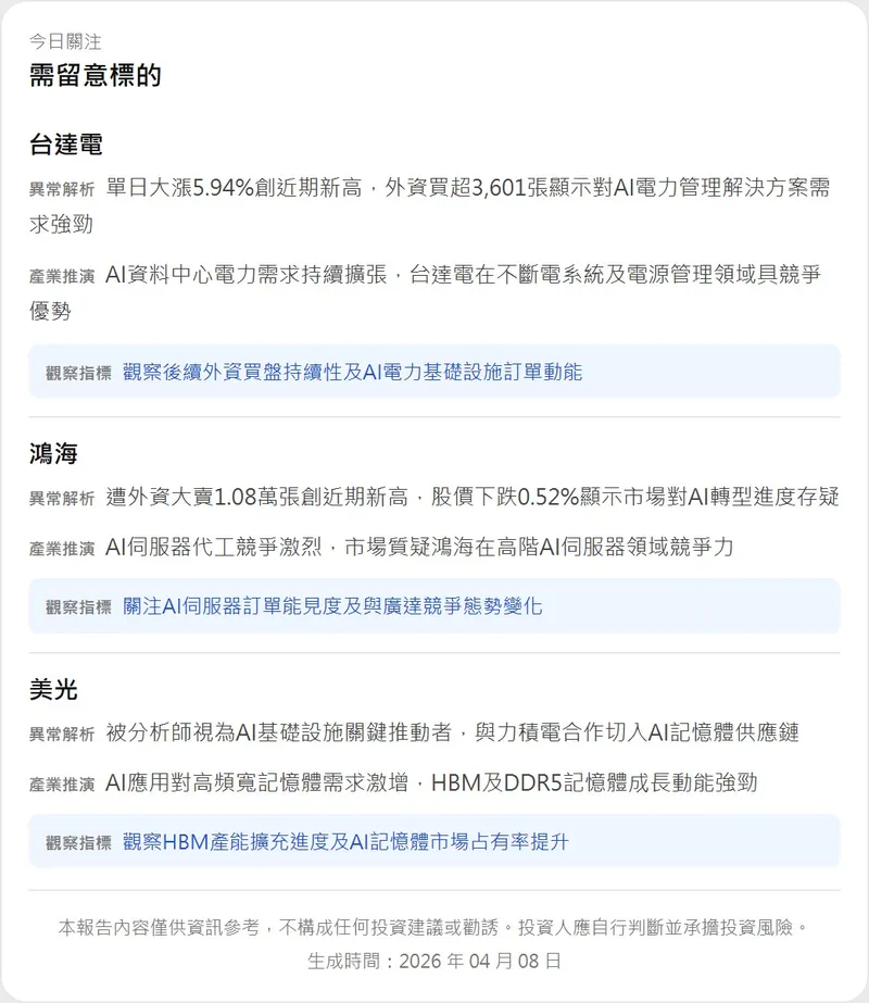
2.產業鏈動態與邏輯推演 昨日有兩項重大的產業變數,根據供應鏈模型,推演出以下連動影響: 台積電 Q1 營收優於預期與外資調升目標價:法說會前夕釋出強勁業績訊號。 產業推演:破除市場對 AI 需求放緩的疑慮,晶圓代工龍頭的強勁業績將作為中下游供應鏈定心丸,直接帶動資金回流權值股及半導體上游設備廠。 傳 NVIDIA 測試下一代 Rubin 架構晶片:次世代 AI 晶片研發進度持續推進。 產業推演:加速先進封裝與高階記憶體需求,供應鏈將迎來新一波規格升級紅利,台積電先進製程受惠最深,亦有助於維繫伺服器代工廠的長線成長動能。


3.籌碼與價量背離觀察 根據昨日盤後數據,篩選出以下在籌碼或板塊表現上呈現強烈對比的現象,供後續追蹤: 台積電 (2330) 營收利多發酵獲外資歸隊:現貨上漲 0.89%,外資狂買 18,200 張。 異常解析:營收利多發酵,外資由賣轉買大幅加碼,資金重新聚焦上游晶圓代工,短期內將扮演台股穩盤上攻的絕對主力,扭轉前期的提款窘境。 廣達 (2382) 代工龍頭籌碼安定度高:股價上漲 1.8%,外資持續買超 4,500 張。 異常解析:AI 伺服器代工龍頭維持強勢,外資買盤延續,顯示市場對其下半年 GB200 伺服器出貨放量抱持高度共識,籌碼呈現強者恆強的安定狀態。 雙鴻 (3324) 散熱題材續熱呈現土洋對作:股價大漲 3.2%,投信買超 1,200 張,外資卻微幅賣超 300 張。 異常解析:散熱雙雄呈現土洋對作,投信積極認養推升股價,液冷散熱滲透率提升的長線邏輯持續發酵,內資主導短線強勢格局,需觀察後續外資是否跟進認錯回補。


【免責聲明】 本晨報內容均彙整自公開資訊與客觀數據,所有產業推演皆基於供應鏈上下游之商業邏輯,不含任何主觀預測,亦不構成任何買賣、建倉或持股之投資建議。 投資市場瞬息萬變,讀者應審慎評估自身風險承受度,並對任何投資決策自負盈虧。

讀行者-avatar-img
讀行者和其他 2 人喜歡這篇
avatar-img
加入討論
avatar-avatar
盤股
更新 發佈閱讀 4 分鐘
src
src
src
src
src
src
src
src
src
src

!!台積營收報喜外資歸隊,權值領軍台股攻堅!!


大家早安! 這是今日【AI伺服器數據晨報】。(詳情請看附圖)


台美股市表現回穩。昨日美股 AI 族群走勢相對平淡(NVDA 微跌 0.99%、AMD 跌 0.31%),但台積電 ADR 逆勢上漲 1.83%。台股 AI 概念股在台積電 Q1 營收優於預期的利多帶動下強勢表態。外資大舉回補台積電逾 1.8 萬張,廣達亦獲外資延續買盤,整體市場呈現「台積電領軍、代工與散熱族群輪動攻堅」的樂觀格局。


本報告不預測走勢,僅透過梳理客觀數據與供應鏈邏輯,還原今日開盤前需留意的產業變數:


1.大盤溫度與總經客觀指標 從總經與籌碼儀表板來看,市場恐慌情緒降溫,外資期貨維持偏多格局: 估值與恐慌指數:美股 VIX 恐慌指數降至 15.00,市場風險偏好回穩。台幣匯率微貶至 32.112,資金面變化需持續觀察,但仍有利出口代工廠毛利。 法人期貨籌碼:小台期貨三大法人淨多單為 450 口(外資淨多單 4,680 口、自營商淨空單 4,230 口),外資期貨持續維持多單部位,顯示對台股後市態度偏向樂觀。 台積電 ADR 溢價:受惠營收利多,ADR 逆勢上漲 1.83%,對台股現貨的溢價率擴增至 +3.82%。台積電現貨昨日上漲 0.89% 收在 790 元,外資由賣轉買大舉加碼 18,200 張,發揮關鍵穩盤與攻堅作用。


2.產業鏈動態與邏輯推演 昨日有兩項重大的產業變數,根據供應鏈模型,推演出以下連動影響: 台積電 Q1 營收優於預期與外資調升目標價:法說會前夕釋出強勁業績訊號。 產業推演:破除市場對 AI 需求放緩的疑慮,晶圓代工龍頭的強勁業績將作為中下游供應鏈定心丸,直接帶動資金回流權值股及半導體上游設備廠。 傳 NVIDIA 測試下一代 Rubin 架構晶片:次世代 AI 晶片研發進度持續推進。 產業推演:加速先進封裝與高階記憶體需求,供應鏈將迎來新一波規格升級紅利,台積電先進製程受惠最深,亦有助於維繫伺服器代工廠的長線成長動能。


3.籌碼與價量背離觀察 根據昨日盤後數據,篩選出以下在籌碼或板塊表現上呈現強烈對比的現象,供後續追蹤: 台積電 (2330) 營收利多發酵獲外資歸隊:現貨上漲 0.89%,外資狂買 18,200 張。 異常解析:營收利多發酵,外資由賣轉買大幅加碼,資金重新聚焦上游晶圓代工,短期內將扮演台股穩盤上攻的絕對主力,扭轉前期的提款窘境。 廣達 (2382) 代工龍頭籌碼安定度高:股價上漲 1.8%,外資持續買超 4,500 張。 異常解析:AI 伺服器代工龍頭維持強勢,外資買盤延續,顯示市場對其下半年 GB200 伺服器出貨放量抱持高度共識,籌碼呈現強者恆強的安定狀態。 雙鴻 (3324) 散熱題材續熱呈現土洋對作:股價大漲 3.2%,投信買超 1,200 張,外資卻微幅賣超 300 張。 異常解析:散熱雙雄呈現土洋對作,投信積極認養推升股價,液冷散熱滲透率提升的長線邏輯持續發酵,內資主導短線強勢格局,需觀察後續外資是否跟進認錯回補。


【免責聲明】 本晨報內容均彙整自公開資訊與客觀數據,所有產業推演皆基於供應鏈上下游之商業邏輯,不含任何主觀預測,亦不構成任何買賣、建倉或持股之投資建議。 投資市場瞬息萬變,讀者應審慎評估自身風險承受度,並對任何投資決策自負盈虧。

讀行者-avatar-img
讀行者和其他 2 人喜歡這篇
avatar-img
加入討論