盤股基地
avatar-avatar
盤股
更新 發佈閱讀 4 分鐘
src
src
src
src
src
src
src
src
src
src

!!結構分化謹慎,廣達、貿聯-KY 逆勢突圍!!


大家早安!這是今日【AI伺服器數據晨報】。(詳情請看附圖)

昨日 AI 基礎設施市場呈現顯著的結構性分化。受美銀看好記憶體成長與高盛預測 2030 年伺服器市場翻倍激勵,美光(MU)大漲 3.63%,帶動相關族群。然而,整體市場情緒轉趨謹慎,美股 VIX 指數升至 19.49,法人期貨空單大幅增加,顯示投資人對短期波動保持警戒。


本報告不預測走勢,僅透過梳理客觀數據與供應鏈邏輯,還原今日開盤前需留意的產業變數:


1. 大盤溫度與總經客觀指標

從總經與籌碼儀表板來看,資金避險情緒升溫,法人防禦水位拉高:

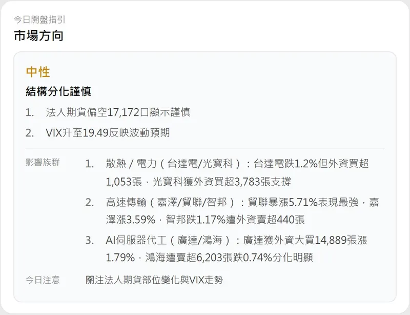
市場熱度與風險: 美股 VIX 恐慌指數升至 19.49,反映波動預期增加。台幣匯率微貶至 31.725,雖有利出口毛利,但需留意資金流向。

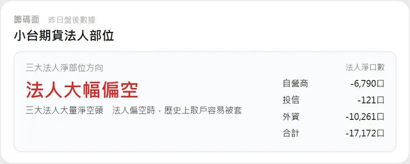
法人期貨籌碼: 小台期貨三大法人淨空單暴增至 17,172 口(外資空單 10,261 口,自營商空單 6,790 口),法人部位大幅偏空,歷史經驗顯示此時散戶需防範回檔風險。

台積電 ADR 溢價: ADR 小跌 0.11%,溢價率縮減至 +18.6%。外資雖維持溢價買入,但力道較前日放緩。


2. 產業鏈動態與邏輯推演

昨日產業變數聚焦於長期成長預測與供應鏈競爭:

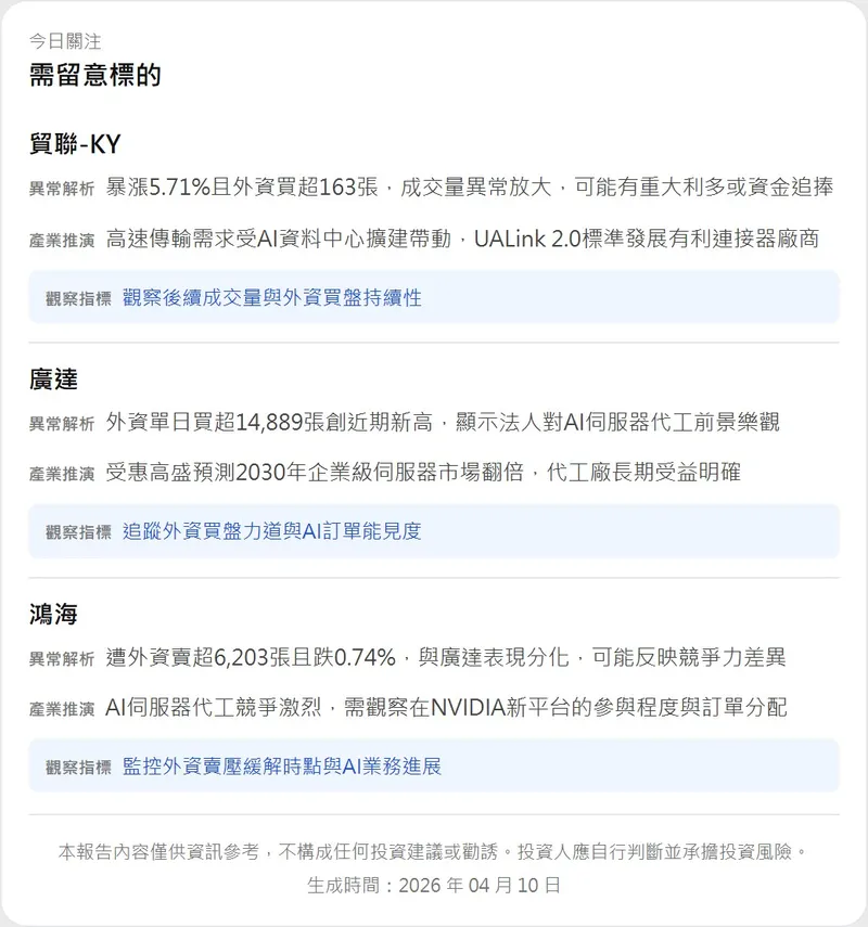
高盛預計 2030 年企業級伺服器市場規模翻倍: * 產業推演: 長線利多明確,激勵資金集中於具備規模優勢的代工大廠(廣達),外資單日買超 14,889 張創近期新高。

TrendForce 預測 2026 年 Blackwell 佔 NVIDIA 高端 GPU 超 7 成:

產業推演: 供應鏈規格將向新平台快速集中,廠商在 NVIDIA 新平台的參與程度與訂單分配將成為股價分化的關鍵(如鴻海昨日遭賣超 6,203 張,顯示市場正評估競爭力差異)。

UALink 2.0 標準發展與 Meta 210 億美元雲端合約:

產業推演: AI 資料中心擴建持續,帶動高速傳輸與連接器需求強勁,貿聯-KY、嘉澤表現優於大盤。


3. 籌碼與價量背離觀察

根據昨日盤後數據,篩選出以下板塊與個股的異常現象,供後續追蹤:

貿聯-KY (3665): * 觀察指標: 股價暴漲 5.71% 且外資轉買,成交量異常放大。受惠 UALink 2.0 與資料中心擴建題材,需觀察買盤持續性。

廣達 (2382): * 觀察指標: 外資持續大買逾 1.4 萬張,股價收 313 元相對強勢。顯示法人對 AI 代工龍頭長期展望樂觀,關注 313 元支撐與 AI 訂單能見度。

鴻海 (2317): * 異常提醒: 遭外資賣超 6,203 張且跌破 200 元關卡(收 200.00),與廣達走勢分化。需監控外資賣壓何時緩解及 AI 業務進展。

台達電 (2308) / 光寶科 (2301): * 觀察指標: 散熱/電力族群股價回落,但光寶科獲外資買超 3,783 張支撐。顯示族群進入震盪整理,資金開始轉向具籌碼優勢之個股。


【免責聲明】 本晨報內容均彙整自公開資訊與客觀數據,所有產業推演皆基於供應鏈上下游之商業邏輯,不含任何主觀預測,亦不構成任何買賣、建倉或持股之投資建議。投資市場瞬息萬變,讀者應審慎評估自身風險承受度,並對任何投資決策自負盈虧。

avatar-img
加入討論
avatar-avatar
盤股
更新 發佈閱讀 4 分鐘
src
src
src
src
src
src
src
src
src
src

!!結構分化謹慎,廣達、貿聯-KY 逆勢突圍!!


大家早安!這是今日【AI伺服器數據晨報】。(詳情請看附圖)

昨日 AI 基礎設施市場呈現顯著的結構性分化。受美銀看好記憶體成長與高盛預測 2030 年伺服器市場翻倍激勵,美光(MU)大漲 3.63%,帶動相關族群。然而,整體市場情緒轉趨謹慎,美股 VIX 指數升至 19.49,法人期貨空單大幅增加,顯示投資人對短期波動保持警戒。


本報告不預測走勢,僅透過梳理客觀數據與供應鏈邏輯,還原今日開盤前需留意的產業變數:


1. 大盤溫度與總經客觀指標

從總經與籌碼儀表板來看,資金避險情緒升溫,法人防禦水位拉高:

市場熱度與風險: 美股 VIX 恐慌指數升至 19.49,反映波動預期增加。台幣匯率微貶至 31.725,雖有利出口毛利,但需留意資金流向。

法人期貨籌碼: 小台期貨三大法人淨空單暴增至 17,172 口(外資空單 10,261 口,自營商空單 6,790 口),法人部位大幅偏空,歷史經驗顯示此時散戶需防範回檔風險。

台積電 ADR 溢價: ADR 小跌 0.11%,溢價率縮減至 +18.6%。外資雖維持溢價買入,但力道較前日放緩。


2. 產業鏈動態與邏輯推演

昨日產業變數聚焦於長期成長預測與供應鏈競爭:

高盛預計 2030 年企業級伺服器市場規模翻倍: * 產業推演: 長線利多明確,激勵資金集中於具備規模優勢的代工大廠(廣達),外資單日買超 14,889 張創近期新高。

TrendForce 預測 2026 年 Blackwell 佔 NVIDIA 高端 GPU 超 7 成:

產業推演: 供應鏈規格將向新平台快速集中,廠商在 NVIDIA 新平台的參與程度與訂單分配將成為股價分化的關鍵(如鴻海昨日遭賣超 6,203 張,顯示市場正評估競爭力差異)。

UALink 2.0 標準發展與 Meta 210 億美元雲端合約:

產業推演: AI 資料中心擴建持續,帶動高速傳輸與連接器需求強勁,貿聯-KY、嘉澤表現優於大盤。


3. 籌碼與價量背離觀察

根據昨日盤後數據,篩選出以下板塊與個股的異常現象,供後續追蹤:

貿聯-KY (3665): * 觀察指標: 股價暴漲 5.71% 且外資轉買,成交量異常放大。受惠 UALink 2.0 與資料中心擴建題材,需觀察買盤持續性。

廣達 (2382): * 觀察指標: 外資持續大買逾 1.4 萬張,股價收 313 元相對強勢。顯示法人對 AI 代工龍頭長期展望樂觀,關注 313 元支撐與 AI 訂單能見度。

鴻海 (2317): * 異常提醒: 遭外資賣超 6,203 張且跌破 200 元關卡(收 200.00),與廣達走勢分化。需監控外資賣壓何時緩解及 AI 業務進展。

台達電 (2308) / 光寶科 (2301): * 觀察指標: 散熱/電力族群股價回落,但光寶科獲外資買超 3,783 張支撐。顯示族群進入震盪整理,資金開始轉向具籌碼優勢之個股。


【免責聲明】 本晨報內容均彙整自公開資訊與客觀數據,所有產業推演皆基於供應鏈上下游之商業邏輯,不含任何主觀預測,亦不構成任何買賣、建倉或持股之投資建議。投資市場瞬息萬變,讀者應審慎評估自身風險承受度,並對任何投資決策自負盈虧。

avatar-img
加入討論