- 為何罪犯都不覺得自己犯罪?
- 你相信人性本善還是人性本惡?
- 從小到大你認為的世界它在那裡?
- 為何人們常說富不過三代?
- 人該一輩子追逐金錢嗎?
人都有固定的行為模式, 這是從原生家庭發展出來的, 從非自我意識環境長大的小孩, 總是覺得自己的的需求會害到父母, 或是覺得世界是有敵意的, 因為現實生活中母親無法滿足他的自我需求, 這時候小孩會心裡會封閉起來, 建構一個只有他和虛擬母親的世界, 這個虛擬母親是小孩自己想出來的, 這個封閉好處是心情得以緩和, 壞處是會企圖控制外界來保護這個狀態, 罪犯都是先自我封閉, 然後以為世界害他, 再為了保護他覺得重要的事物而犯罪。
世界和我們想的不同, 人都有善惡, 端看用什麼角度思考, 孟子說人性本善, 人之初, 性本善, 指用同樣的環境可以教出好人, 荀子說人性本惡, 我會說剛出生的幼兒, 若不給予適當滿足, 就會變壞人, 好與壞, 善與惡, 皆是原生家庭影響, 原生家庭很複雜, 所以人很複雜, 環境變化很難控制, 必需要花很長的時間才能真正掌控一小事物, 然而世界正和我們想的不一樣才能如此美好。
每個人的世界源自原生家庭, 父母給你的世界會存進小孩的腦中, 長大後小孩就用這個角度來看外界, 我會說每個人的世界在"家裡的廁所", 小小空間, 整潔與乾淨, 鏡子裡的自己所想就是世界。
尼采
當你凝視深淵時,深淵也在凝視你。
每個人一輩子時間維度一樣, 只能選擇專注在什麼東西, 富人因為提供價值而富有, 可能過著別人幾輩子的人生, 白手起家的精英, 內心成熟度高, 對尊重強大, 控制財富, 然而, 即使富人對環境掌握力強, 但世界也和富人想的不同, 小孩在3-18歲時, 可能是富人正在打拚財富的時候, 疏於對家庭觀念的理解, 家庭也沒有訓練小孩力量的成長, 要先尊重金錢, 才能駕馭金錢, 小孩無法自信地走出生命, 反而被金錢駕馭。
人該一輩子追逐金錢嗎? 窮人總是會買彩票, 心裡水平低, 對金錢控制力低中了彩票後, 反而被錢控制, 美國中樂透75%5年內破產, 過的比中樂透前還差的生活。人不應單純追逐金錢, 應該追逐對金錢的體驗, 一定數目金錢讓你生活水平, 家庭, 娛樂, 小孩達到平衡, 這在不同時期有不同數字與看法, 這是一個要長時間思考並反思的問題。
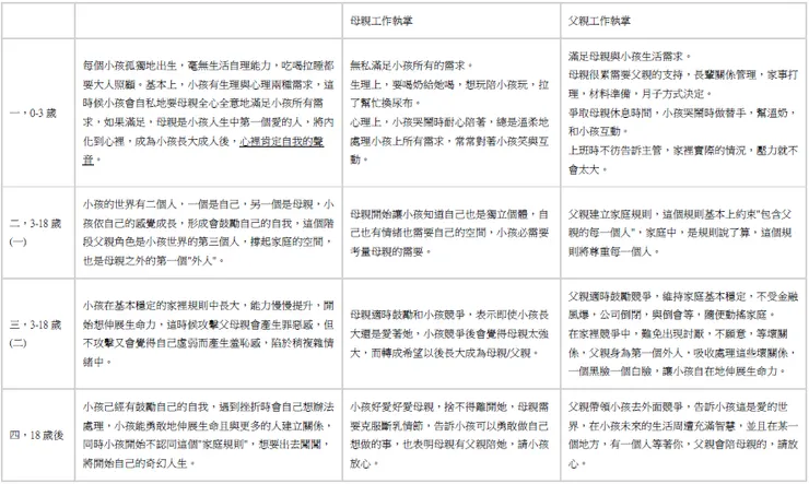
不同時期父母親的工作執掌不同, 受"武志紅" 老師心理學啟發, 與牧羊少年奇幻之旅一書指引























