五月份,疫情來得突然,居高不下;
對於學生來說,六月即將畢業,到底要先求職,還是繼續升學?
對於上班族來說,也擔心著公司是否能繼續支撐?有沒有未來?要不要轉職?
基於我本人之前有諮詢需求,查找各種有關職涯諮詢的資訊,發現網路上針對這方面的資料真的都很少,對於來訪個案來說,想要釐清自己與解決現況的困擾,除了心理著急外,怕自己浪費時間,又傷荷包,或許也是有自身經驗,因此較能同理來付費諮詢的人。
我在近一年的經驗裡,累積為他人諮詢的經驗,以及自己曾經被幫助到的諮詢角度,整理三大重點給正有需要的人。
本篇文章重點:
- 職涯諮詢師可以協助你什麼
- 職涯諮詢的進行方式與流程
- 實體vs線上諮詢的差異是什麼 (本文重點)
一、職涯諮詢可以協助你什麼?
我們知道身體不舒服,會去診所或醫院問診;心理有狀況,會去看心理諮商師;但很多人並不知道,原來職涯有困擾,可以找「職涯諮詢師」。
那你可以能會問說,那什麼狀況下要找職涯諮詢師呢?
若有以下其中一點職涯煩惱或困境,都是可以透過職涯諮詢來作引導協助,
- 對自我不了解
- 對所學習的專業沒有興趣
- 對所學專業與未來發展的關係不清楚
- 對工作世界的資訊不足
- 不知如何做決定
- 如果要轉職,能怎麼轉
- 對自己的未來感到茫然
- 履歷健檢或修改
- 模擬面試演練
二、職涯諮詢的進行方式與流程
- 確認諮詢師與費用:正常面對面行情1600-4000元/實習諮詢師800-1200元不等 (確認自己的預算也是重要的) 。
*若不知道要找誰,可以先找我預約15分鐘的諮詢了解,不找我諮詢,也會為你推薦適合又有品質保證的諮詢師唷,對我來說,最重要的是希望解決個案的核心難題。 (推薦諮詢師或找我諮詢:https://lin.ee/mCOZyuQ) - 填寫預約表單:一定會遇到的一個難題是要選擇「面對面」還是「線上」諮詢,這個將在第三大點好好說明。
- 確認預約時間與地點
- 進行諮詢1-4次左右:我個人會在諮詢前和來訪個案先事需求了解,約10-15分鐘,給予次數建議,這也和先前的自己被諮詢經驗有關,為了讓個案有所預算評估。 *並非每位諮詢師都會作事前需求了解。
- 完成諮詢,填寫回饋建議問卷
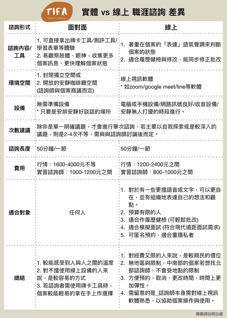
三、選擇面對面諮詢 VS 線上諮詢,有什麼不同?哪一個比較適合自己
這張圖表是我在多次諮詢的經驗下來,統整個案的回饋反映,以較客觀中性的角度整理出來的要差異,希望可以提供給需要作職涯諮詢的朋友們作進一步的了解。
備註: 本圖表是以「職涯諮詢」為主,專業的心理諮商師通常在環境的選擇下,都是以私密封閉空間為主要。
無論是從實體或是線上諮詢,都各有益處,每次結束諮詢前,我會告訴每位來諮詢的個案:「每隔三年都需要作一次全盤的職涯諮詢,因為每隔一段時間,我們會因著周邊的人事物、世界變化,而改變,能力會有所成長,價值觀也會隨之調整,因此每三年作一次全盤的諮詢,會有助於我們從專業的角度,來協助自己思考與計劃下一步。」
包含連我自己身為職涯諮詢師,也是這麼提醒自己,我也需要職涯諮詢師每隔一段時間來引導自己、發現自己。祝福大家都一直在自己最有魅力的位置上前進著。
為這段時間的疫情祈福著。
“《線上諮詢活動優惠:
即日起至2021/7/31前,凡從方格子文章得知,將可再折200元。》”
職涯諮詢預約單:https://reurl.cc/pmK41r
LINE@: https://lin.ee/mCOZyuQ
音樂私房清單IG:@musicwilltell.tifa























