每天進步1% 或 退步1%?!

更新 發佈閱讀 2 分鐘
每天進步1%,一年後,你會進步37倍;每天退步1%,一年後,你會弱化到趨近於0!

這是《原子習慣》封面的文字,我在製作簡報時,心想著,一年好長,不如來個30天!於是透過我常用的小小人兒,來展現!每天放大1%,一開始肉眼看不出改變,放大30次,則有顯著的差異!

vocus|新世代的創作平台

培養習慣也是這樣的,您每天重複做的事情,短期看不出成效,長期才有效果,但重點是,要每天重複!壞習慣的影響也是這樣的,短時間內看不出後果,時間一拉長....什麼毛病都有!

小心每天您重複的行動!
vocus|新世代的創作平台

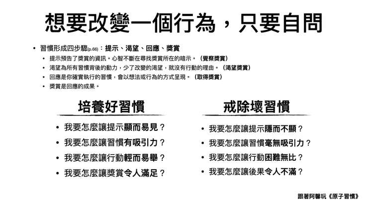
***《原子習慣》精選技巧

挑戰壞習慣:讓壞習慣的暗示消失、將壞習慣的壞處寫下來及念出來、增加進行壞習慣的步驟、增加進行壞習慣的即時懲罰!

落實好習慣:增加視覺提示、堆疊在日常生活習慣之中、和自己喜歡的事物綁在一起(誘惑綑綁)讓提示更明顯、減少阻力打造好環境、兩分鐘法則-把習慣的開始縮減到兩分鐘內完成、運用習慣追蹤器-記下連續紀錄。

vocus|新世代的創作平台

在玩書的過程,玩家們釐清自己想要培養的好習慣,以及想要戒除的壞習慣,照著書中的策略跟方法,設計執行步驟,其中改善壞習慣最有效的實屬真的簽訂「習慣契約」,有見證者以及自已擬定的懲罰條件,還真能督促自己進行改變呢!

改變習慣真的不難!關鍵在於讓改變的份量縮小到每天都一定能夠執行!例如每天一分鐘的行動,每天重複,每天進步一點點,累積下來就會長期的成果!


留言
avatar-img
活力充沛的生活玩家_阿馨Hsin的沙龍
15會員
87內容數
2022/01/04
刻意練習,培養習慣,讓習慣成自然,需要持續足夠長的時間,才能成為生活中的一部分,不費力就能達到!當我無法習慣成自然時,我就需要檢視自己的動機、方法,問自己「我是否真心想這麼做?」「我的方法正確嗎?」 許多美好等著發生~
Thumbnail
2022/01/04
刻意練習,培養習慣,讓習慣成自然,需要持續足夠長的時間,才能成為生活中的一部分,不費力就能達到!當我無法習慣成自然時,我就需要檢視自己的動機、方法,問自己「我是否真心想這麼做?」「我的方法正確嗎?」 許多美好等著發生~
Thumbnail
2021/12/08
學員們常常在培訓現場很有動力,回到職場或生活中就漸漸失去動力,沒能順利練習或改變,到底要怎麼做才能增加培訓的效益呢? 為了讓培訓課程更有效益,我會想盡辦法請學員『準備好』再來,例如事先設計問卷、課前電話訪談 ;在培訓課程一開始想盡辦法引導學員思考「課程中的學習要應用在誰身上?」「一次多久時間?」「一
Thumbnail
2021/12/08
學員們常常在培訓現場很有動力,回到職場或生活中就漸漸失去動力,沒能順利練習或改變,到底要怎麼做才能增加培訓的效益呢? 為了讓培訓課程更有效益,我會想盡辦法請學員『準備好』再來,例如事先設計問卷、課前電話訪談 ;在培訓課程一開始想盡辦法引導學員思考「課程中的學習要應用在誰身上?」「一次多久時間?」「一
Thumbnail
2021/12/07
情緒是每天都會發生、體驗到的經歷,怎麼從小到大,沒有人教我們怎麼「好好生氣」、「好好難過」、「好好開心」呢? 這一年在企業執行最多的訓練主題,都跟『衝突溝通』、『情緒管理』、『壓力調適』有關。從線上到實體,從閉眼靜心到眼神接觸進行對話,多得是可以練習的技巧。 課程內容包括:意識跟覺察到情緒的影響,練
Thumbnail
2021/12/07
情緒是每天都會發生、體驗到的經歷,怎麼從小到大,沒有人教我們怎麼「好好生氣」、「好好難過」、「好好開心」呢? 這一年在企業執行最多的訓練主題,都跟『衝突溝通』、『情緒管理』、『壓力調適』有關。從線上到實體,從閉眼靜心到眼神接觸進行對話,多得是可以練習的技巧。 課程內容包括:意識跟覺察到情緒的影響,練
Thumbnail
看更多
你可能也想看
Thumbnail
這是一場修復文化與重建精神的儀式,觀眾不需要完全看懂《遊林驚夢:巧遇Hagay》,但你能感受心與土地團聚的渴望,也不急著在此處釐清或定義什麼,但你的在場感受,就是一條線索,關於如何找著自己的路徑、自己的聲音。
Thumbnail
這是一場修復文化與重建精神的儀式,觀眾不需要完全看懂《遊林驚夢:巧遇Hagay》,但你能感受心與土地團聚的渴望,也不急著在此處釐清或定義什麼,但你的在場感受,就是一條線索,關於如何找著自己的路徑、自己的聲音。
Thumbnail
「每天進步1%,一年後會進步37倍。」 道理誰都懂,大家都知道培養好習慣才好結果;放縱壞習慣成長會有壞後果。但是,人的自制力太弱了,想像中鋼鐵般的意志,往往只能維持三四天(三四個月已是很厲害了吧),什麼熱情都會燃燒殆盡。
Thumbnail
「每天進步1%,一年後會進步37倍。」 道理誰都懂,大家都知道培養好習慣才好結果;放縱壞習慣成長會有壞後果。但是,人的自制力太弱了,想像中鋼鐵般的意志,往往只能維持三四天(三四個月已是很厲害了吧),什麼熱情都會燃燒殆盡。
Thumbnail
每天進步1%,一年後,你會進步37%;每天退步1%,一年後,你會弱化到趨近於0! 這是《原子習慣》封面的文字,我在製作簡報時,心想著,一年好長,不如來個30天!於是透過我常用的小小人兒,來展現!每天放大1%,一開始肉眼看不出改變,放大30次,則有顯著的差異! 30天就有明顯的差距! 培養習慣也是這樣
Thumbnail
每天進步1%,一年後,你會進步37%;每天退步1%,一年後,你會弱化到趨近於0! 這是《原子習慣》封面的文字,我在製作簡報時,心想著,一年好長,不如來個30天!於是透過我常用的小小人兒,來展現!每天放大1%,一開始肉眼看不出改變,放大30次,則有顯著的差異! 30天就有明顯的差距! 培養習慣也是這樣
Thumbnail
每天都進步1%,一年後,你會進步37倍; 每天都退步1%,一年後,你會弱化到趨近於0! 你的一點小改變、一個好習慣,將會產生「複利」效應
Thumbnail
每天都進步1%,一年後,你會進步37倍; 每天都退步1%,一年後,你會弱化到趨近於0! 你的一點小改變、一個好習慣,將會產生「複利」效應
Thumbnail
每天都進步1%,一年後,你會進步37倍; 每天都退步1%,一年後,你會弱化到趨近於0! 你的一點小改變、一個好習慣,將會產生複利效應, 如滾雪球般,為你帶來豐碩的人生成果! 四個簡單的步驟,讓你建立更好的習慣
Thumbnail
每天都進步1%,一年後,你會進步37倍; 每天都退步1%,一年後,你會弱化到趨近於0! 你的一點小改變、一個好習慣,將會產生複利效應, 如滾雪球般,為你帶來豐碩的人生成果! 四個簡單的步驟,讓你建立更好的習慣
Thumbnail
本文分析導演巴里・柯斯基(Barrie Kosky)如何運用極簡的舞臺配置,將布萊希特(Bertolt Brecht)的「疏離效果」轉化為視覺奇觀與黑色幽默,探討《三便士歌劇》在當代劇場中的新詮釋,並藉由舞臺、燈光、服裝、音樂等多方面,分析該作如何在保留批判核心的同時,觸及觀眾的觀看位置與人性幽微。
Thumbnail
本文分析導演巴里・柯斯基(Barrie Kosky)如何運用極簡的舞臺配置,將布萊希特(Bertolt Brecht)的「疏離效果」轉化為視覺奇觀與黑色幽默,探討《三便士歌劇》在當代劇場中的新詮釋,並藉由舞臺、燈光、服裝、音樂等多方面,分析該作如何在保留批判核心的同時,觸及觀眾的觀看位置與人性幽微。
Thumbnail
原子習慣所述的是如何將目標進行最小化並且實行,從大腦思考出發讓你知道你要用那些方式維持,以數據取代心靈雞湯讓自己也達成目標。每天進步1% ↦1年後 ↦你會進步37倍。如果你能每天做一件很小的事情,然後持之以恆的持續做,最後你的能量會累積到翻倍的效益。
Thumbnail
原子習慣所述的是如何將目標進行最小化並且實行,從大腦思考出發讓你知道你要用那些方式維持,以數據取代心靈雞湯讓自己也達成目標。每天進步1% ↦1年後 ↦你會進步37倍。如果你能每天做一件很小的事情,然後持之以恆的持續做,最後你的能量會累積到翻倍的效益。
Thumbnail
『每天都進步1%, 一年後,你會進步37倍; 每天都退步1%,一年後,你會弱化到趨近 0! 你的一點小改變, 將會產生複利效應 , 如滾雪球般, 帶來豐碩的人生成果!』 —原子習慣 這本書之前非常紅,光是封面這段話就會讓你好奇想翻閱, 雖然字不少,但作者以條例表格重點描述也舉生活的例子, 不
Thumbnail
『每天都進步1%, 一年後,你會進步37倍; 每天都退步1%,一年後,你會弱化到趨近 0! 你的一點小改變, 將會產生複利效應 , 如滾雪球般, 帶來豐碩的人生成果!』 —原子習慣 這本書之前非常紅,光是封面這段話就會讓你好奇想翻閱, 雖然字不少,但作者以條例表格重點描述也舉生活的例子, 不
Thumbnail
「原子習慣」這是一本在各大書城都長居排行榜上的書,我想是因為書中所提及的。都能便於生活中執行,從中獲得好處、實際成長,我自己也從中帶走,能夠實際運用在日常的方法與觀念。
Thumbnail
「原子習慣」這是一本在各大書城都長居排行榜上的書,我想是因為書中所提及的。都能便於生活中執行,從中獲得好處、實際成長,我自己也從中帶走,能夠實際運用在日常的方法與觀念。
Thumbnail
《轉轉生》(Re:INCARNATION)為奈及利亞編舞家庫德斯.奧尼奎庫與 Q 舞團創作的當代舞蹈作品,結合拉各斯街頭節奏、Afrobeat/Afrobeats、以及約魯巴宇宙觀的非線性時間,建構出關於輪迴的「誕生—死亡—重生」儀式結構。本文將從約魯巴哲學概念出發,解析其去殖民的身體政治。
Thumbnail
《轉轉生》(Re:INCARNATION)為奈及利亞編舞家庫德斯.奧尼奎庫與 Q 舞團創作的當代舞蹈作品,結合拉各斯街頭節奏、Afrobeat/Afrobeats、以及約魯巴宇宙觀的非線性時間,建構出關於輪迴的「誕生—死亡—重生」儀式結構。本文將從約魯巴哲學概念出發,解析其去殖民的身體政治。
Thumbnail
背景:從冷門配角到市場主線,算力與電力被重新定價   小P從2008進入股市,每一個時期的投資亮點都不同,記得2009蘋果手機剛上市,當時蘋果只要在媒體上提到哪一間供應鏈,隔天股價就有驚人的表現,當時光學鏡頭非常熱門,因為手機第一次搭上鏡頭可以拍照,也造就傳統相機廠的殞落,如今手機已經全面普及,題
Thumbnail
背景:從冷門配角到市場主線,算力與電力被重新定價   小P從2008進入股市,每一個時期的投資亮點都不同,記得2009蘋果手機剛上市,當時蘋果只要在媒體上提到哪一間供應鏈,隔天股價就有驚人的表現,當時光學鏡頭非常熱門,因為手機第一次搭上鏡頭可以拍照,也造就傳統相機廠的殞落,如今手機已經全面普及,題
Thumbnail
每天都進步1%,一年後會進步37倍;每天都退步1%,一年後會弱化到趨近於零。 一點小改變,會產生複利效應,如滾雪球般帶來豐碩的人生成果。 這本書很容易讀,我把書中觀念分享給我的女孩,並且舉女孩的例子讓女孩理解。
Thumbnail
每天都進步1%,一年後會進步37倍;每天都退步1%,一年後會弱化到趨近於零。 一點小改變,會產生複利效應,如滾雪球般帶來豐碩的人生成果。 這本書很容易讀,我把書中觀念分享給我的女孩,並且舉女孩的例子讓女孩理解。
追蹤感興趣的內容從 Google News 追蹤更多 vocus 的最新精選內容追蹤 Google News