2017年,美國新聞界老將吉姆.范德海、麥克.艾倫與羅伊.史瓦茲成立Axios 新聞平台,他們發展出一套新的寫作模式,立志用「少即是多」的精神停止浪費大眾時間,讓讀者脫離文字轟炸的長文章。
這樣的寫作型態也讓Axios在美國一夕爆紅,並在新聞界、商業界、政治界帶動內容革命。《聰明簡潔的溝通:200 字寫重點,26 秒贏得注意力》 這本書總結了這套全新強效的溝通方法,教你抓住溝通要訣,運用文字、表情符號、排版技巧,讓你的文字成為讀者眼中唯一的焦點。以下是《聰明簡潔的溝通:200 字寫重點,26 秒贏得注意力》 的讀後重點整理
Part 1 什麼是聰明簡潔溝通法
為什麼需要簡潔溝通:
- 根據研究人們只花26 秒閱讀一篇內容
- 點擊網頁後在頁面的停留時間不到15 秒
- 每天查看手機超過344 次,打斷當下做的事
- 分心之後,要花20 分鐘才能重新回到專注狀態
深度思考:
- 我們身處在內容大量被產生與傳播的時代,但仍用1980年代的方式寫mail、文章:以往的觀念是文章的長度等於深度與重要性,但如今已不適用於讀者。
- 簡短並非淺薄。不只是為了簡短而簡短,該做的是用直接、簡潔且有幫助的內容,節省受眾閱讀的時間,使寫作更有靈魂、更切題。
- 員工平均有50%~60% 的時間花在溝通或類似的活動,但企業卻沒有提供員工工具或訓練,培育優良的溝通能力。
大多數人只會掃視及跳過大部分內容,什麼都看的人,什麼都不會記得。用更少時間分享更多價值--有什麼新鮮事/為什麼重要。
溝通時,內容要包含
- 為什麼重要
- 我們的答案
- 數據與研究
- 深度思考
- 結論
- 對你的好處
聰明簡潔溝通法的四個核心:
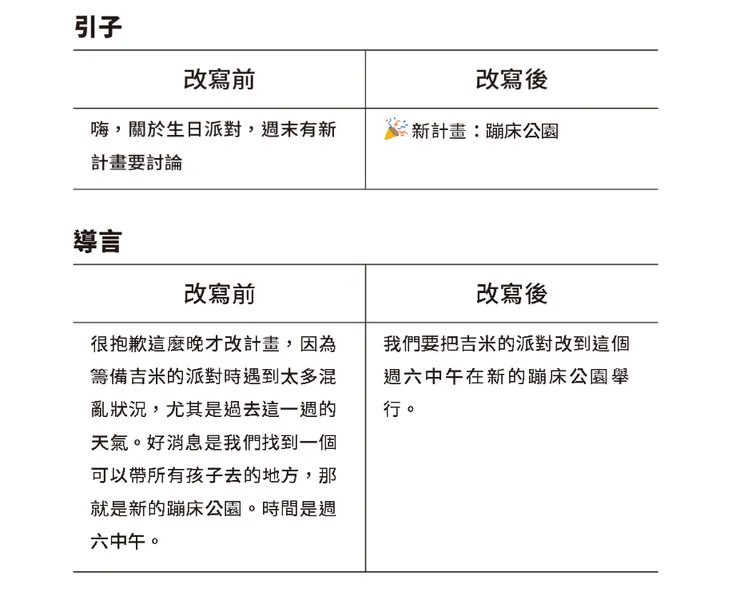
- 強大的引子:以有力的6 個字把讀者注意力抓過來
- 有力的開場/導言:直接、簡短、犀利的一句話
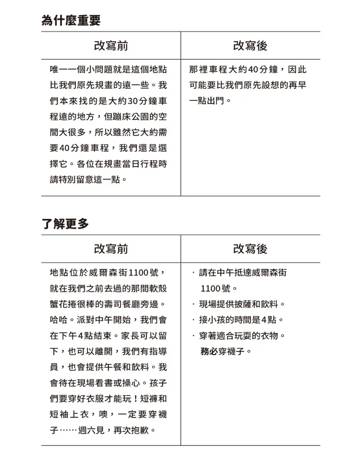
- 背景脈絡:說明為什麼重要
- 瞭解更多:提供給讀者選擇,是否閱讀更多延伸、輔助的內容(連結)
注意:在手機的一頁畫面上完成上面四件事


重要:讀者至上:
寫作時想像給一個特定的人、一個名字、一張臉 一種身份/工作。
注意:我們往往過度在意我們想要談什麼,而不是別人需要聽什麼。
一、單獨挑出一個你想要打動的人
- 一個聰明、忙碌、好奇的核心人物,有真實的工作與真正的需求。
- 你提供的內容有助於釐清讀者已經知道的事,有可能是全新、具啟發性、讓人興奮的內容,使讀者意識到你尊重他們的時間與智識,你的訊息就會得到迴響。
二、訊息的寫作要緊扣住目標讀者,找到明快生動的表達方式
- 做測試:讀給朋友聽,問他們是否有接收到你想表達的重點
- 最簡單的表達方式是--直接說出來,然後打住
- 磨利你的想法,出色的包裝,不要浪費文字與時間
- 不要只是想我們想談什麼,而該想的是別人想要或應該聽什麼
注意:在給予與接受回饋時最容易掩飾、扭曲和轉移我們真實的感受,記得不要兜圈子。
三、說就對了--真誠而簡短地說出你的意思,別把不安全感藏在多餘的文字裡,人們想要直接、清楚、誠實的溝通。
要領:想成和一個聰明且好奇的朋友進行早餐對話
- 在你的目標受眾中聚焦於一個人
- 勾勒出你想要他記住的一件事
- 像人一樣,為人而寫:簡單、清楚、直接、口語
- 找個人講你想談論的觀點,然後寫下來,把句子改短到十幾個字,少即是多
- 適時打住,不要說個不停
Part 2 如何做到
在寫作時,具備以下的思維
值得:
一般人閱讀一篇內容或新聞只花26 秒,大部分讀者都處在「持續性局部注意力」的狀態,心不在焉。因此直接說重點,只寫簡短、重要的事。讓讀者花時間讀到值得注意的內容。
四大地雷:
- 文字太多
- 術語太多
- 選擇太多
- 影音太長
注意:
- 列出你一定要講的重點,依照重要性,按順序寫
- 可能,把重點縮減到只剩一兩點
- 思考這個重點、細節或觀念必要嗎?有沒有更簡單的表達方式?
- 刪、刪、刪,盡量節省對方時間

搶眼
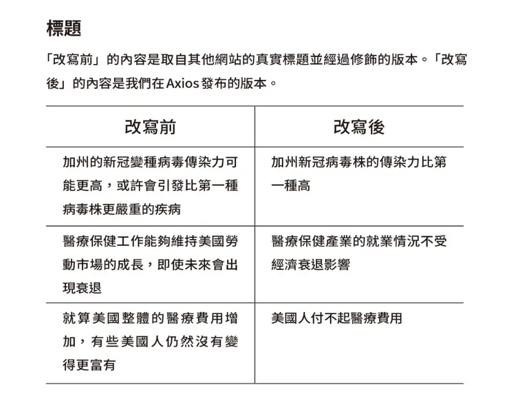
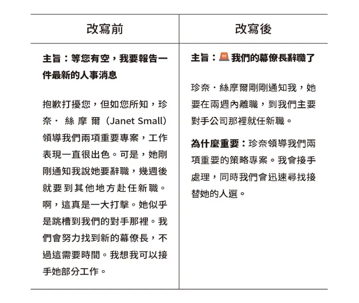
- 最重要的文字:主旨、標題和第一行。必須抓住讀者、誘惑讀者、吸引讀者
- 最重要的一步:引子,開頭的最初幾個字(大約10~15字)。爭取更多注意力與時間
- 先寫,然後回頭刪掉至少一半的字數
要領:
- 先從「不要」開始:不要太多字、不要搞笑、不要賣弄詞彙或術語
- 養成好的新習慣:
- 用10個字描述目的/理由
- 具煽動性又準確
- 用有力的詞彙
- 永遠用主動式


一件大事
學會如何找出並宣傳你想要人們知道的一件事,用一句有力的話讓人們記得
一、導言的重要:第一個句子是唯一的機會讓讀者意識到「這到底是什麼?」「這值得我花時間(了解)嗎?」
訣竅:
- 濃縮再濃縮
- 跳過軼事、傳聞、笑話
- 嚴格遵守一句話為限
- 刪去副詞及無意義的字

二、點題:引導快速瀏覽的人理解什麼東西重要、為什麼重要。像路標一樣,告訴你身在何處,要往哪裡去
一些可以用來點題的方式,讓人想知道更多:
- 發生什麼事
- 關鍵數據說
- 背景脈絡
- 另一方面
- 事實查核
- 背景故事
- 後續發展
- 快速了解
- 我們看見什麼
- 見微知著
- 綜觀全覽
- 弦外之音
- 為什麼重要
訣竅:
- 「為什麼重要」是最常見且有效的點題
- 用一兩句話直接陳述這些資訊為何重要?會改變什麼?發展的階段,過程脈絡等,設法讓人想要知道更多
- 把標題、導言、點題一起讀過一次,檢查是否以最直白、最容易了解的方式傳達最重要的事?


三、「瞭解更多」:為內容提供深度、細節
- 可以連到資料來源、podcast、書摘、報告...等資料
- 對讀者展現用心,但不必長篇大論的佔用讀者時間
四、表情符號:很容易被濫用或與內容不搭,必須妥善運用
- 展現出認真看待讀者與主題
- 用得聰明、巧妙與夠節制,會是溝通的有力工具
- 主旨有表情符號的郵件,在收件匣會顯得很醒目

Part 3 採取行動 實踐篇
如果你視自己為讀者服務,他們就會注意你、信任你、回報你,無私就是自利
- 挑選你覺得重要的東西
- 打磨想法與凸顯重點,替文字減肥
電子報的藝術
為複雜的商業或主題帶來秩序與效率
- 為電子報想一個只有一或兩個字的名稱
- 具體表明你會使讀者花多少時間閱讀(多少字、讀多久)
- 用「一件重要的事」作為第一則
- 內容以5~10 則最理想(每則200字,即整封信1,000字左右,不要超過1,200字)
- 運用照片或圖表吸引觀眾,挑動讀者
- 用有趣或貼近的主題或人做結尾
聰明簡潔的辦公室溝通
部門、專案小組或團隊以固定格式或頻率寫成的「每週最新消息」有助於:
- 以價值、策略、共同文化凝聚人員
- 按照重要順序解釋最迫切需要執行的任務
- 知會別人進展或變動,讓客戶完全掌握狀況
- 在週日或週一一大早寄出,效果最好。早晨發信的開信率最高
聰明簡潔的用電子郵件溝通:
- 主旨應該簡短、直接、迫切
- 永遠把消息或問題放在第一句
- 對收信人交代「為什麼重要」的脈絡
- 條列出重點,使讀者容易理解信中重要的觀念或資訊
- 想要凸顯的文字、數字或名詞,都用粗體標示

聰明簡潔的會議:
- 會議通知中要明定會議目標(直白的一句話)和議程(最多三項)
- 設定會議時間限制(不妨試試20分鐘的會議,盡量在50分鐘結束,下一個會就不會遲到)
- 建立準時到場,準時開始的習慣
- 好好為會議開場,說明為什麼重要,會議中必須做成哪些具體決定,引導討論聚集有效率,在過程中避免離題
- 會議時間剩2分鐘時,開始為會議收尾
- 會後發出條列式的重點記錄,方便與會者回想以及回信補充想法
聰明簡潔的演說:
做到內容值得讓聽眾花時間聽,重點令人難忘與印象深刻
好的演說有以下「結構」
- 描述現狀--現今的情況如何
- 以心中的理念與現況做對比--演說的重點
- 在現況與可能性之間來回穿梭
- 號召大家採取行動
- 描繪出大家採取行動之後,未來的理想情況
實用的訣竅:
- 不要模仿別人,做你自己,記得演說前要彩排
- 心裡要有聽眾
- 精煉再精煉,琢磨再琢磨,提出最重要的一個要點,把它變成一個15字的短句,引發聽者思考,帶來啟發
- 讓聽眾立刻聽到重點(我希望你們記住的一件事是___)
- 說出「為什麼重要」,為想法提供簡短的脈絡
- 提出統計數字或故事、案例佐證(必要時為案例或資訊編號,或做出前後比較),使想法生動有趣
- 在結尾時再次強調重點。
聰明簡潔的簡報:字數要少、張數要少、干擾最少
製作power point之前先思考,琢磨自己真的要說什麼,以及為什麼重要。
- 精確寫下自己想要達成的溝通效果,提出3~5個佐證的要點,依序排列,把訴求精煉到6個字左右
- 簡化每一張投影片,每張放一個聽眾在3秒內可以吸收的訊息,文字越少越好(只用一種字體與一種視覺風格)
- 用圖像談生動的故事(可以幫圖配上幾個字)可提高回憶率到65%
- 保持簡短、淺白,12張投影片就很足夠
- 具體而直接的提出要求,例:這份簡報讓你知道我要___,或我想告訴你____
麥肯錫經驗法則:若想在簡報裡放20 張投影片的話,用2 張就好
聰明簡潔的社群媒體:
給予受眾想法、資訊、觀點
- 只能告訴他們一件事,引發他們的興趣,用印象深刻的數據讓他們WOW
- 精煉再精煉,把資訊放進一張卡片大小的版面裡
- 了解你的受眾了解你的媒介受眾:Twitter強調動態、IG標榜酷炫、Facebook追求熱度。說得巧妙就能得到注意,否則將被淹沒消失無蹤
- 用清爽、簡單用清爽、簡單、吸睛的圖像吸引讀者,缺乏美感元素的文字到哪都是輸家

































