高雄專精無線感測系統的昇雷科技公司,和4名碩博士生簽約,在學期間提供碩士生每月1萬8000元、博士生每月4萬元獎學金,但約定畢業後需到公司任職,但4名碩博士生畢業前卻寫信向昇雷科技解約,公司對4人提告索賠283萬餘元,法院認為昇雷科技並未對4人給予工作培訓,不得約定最低服務年限,判科技公司敗訴。
法官認為這4名學生本來就具有專業知識,並非是由昇雷科技完成培訓,因此獎學金是屬於勞務對價關係,並非昇雷的專業技術培訓費用,綜合事證後,認為合約條款定的最低服務年限違反勞基法規定,判昇雷科技敗訴。就是已經存在有專業知識的勞務對價契約。
可是換個約定用合理補償來約定最低服務年限呢!結果又會怎樣呢?

https://www.istockphoto.com
勞基法第 15-1 條
- 未符合下列規定之一
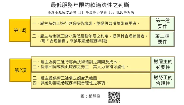
(符合要件之一就可以),雇主不得與勞工為最低服務年限之約定:
一、雇主為勞工進行專業技術培訓,並提供該項培訓費用者。
二、雇主為使勞工遵守最低服務年限之約定,提供其合理補償者。
- 前項最低服務年限之約定,應就下列事項綜合考量,不得逾合理範圍:
一、雇主為勞工進行專業技術培訓之期間及成本。
二、從事相同或類似職務之勞工,其人力替補可能性。
三、雇主提供勞工補償之額度及範圍。
四、其他影響最低服務年限合理性之事項。
- 違反前二項規定者,其約定無效。
- 勞動契約因不可歸責於勞工之事由而於最低服務年限屆滿前終止者,勞工不負違反最低服務年限約定或返還訓練費用之責任。
法條解析
最低服務年限約款適法性之判斷,應從該約款存在之「必要性」與「合理性」觀之。
所謂「必要性」
係指雇主有以該約款保障其預期利益之必要性,如企業支出龐大費用培訓未來員工,或企業出資訓練勞工使其成為企業生產活動不可替代之關鍵人物等是。
所謂「合理性」
係指約定之服務年限長短是否適當?諸如以勞工所受進修訓練以金錢計算之價值、雇主所負擔之訓練成本、進修訓練期間之長短及事先約定之服務期間長短等項為其審查適當與否基準(最高法院96年度台上字第1396號判決參照)

圖:鄒靜修
除本條第3項規定,《民法第247條之1 》也明定
依照當事人一方預定用於同類契約之條款而訂定之契約,為左列各款之約定,按其情形顯失公平者,該部分約定無效:
一、免除或減輕預定契約條款之當事人之責任者。
二、加重他方當事人之責任者。
三、使他方當事人拋棄權利或限制其行使權利者。
四、其他於他方當事人有重大不利益者。」亦有明定
若可歸責於勞工負違約或返還訓練費用之責任
雇主與勞工約定必須服務一定之期限,否則應賠償違約金或返還訓練費用,乃雇主為維護企業經管及服務品質之適當方法,故類此約定之約款,只要未違反法律強行禁止規定,或有悖於公共秩序、善良風俗或顯失公平之處,復無其他法定應屬無效之原因,則基於私法自治及契約自由之基本原則,契約雙方當事人自應尊重契約之合法效力,並依約履行,同受約定條款之拘束。
《民法第 250 條 》
- 當事人得約定債務人於債務不履行時,應支付違約金。
- 違約金,除當事人另有訂定外,視為因不履行而生損害之賠償總額。其約定如債務人不於適當時期或不依適當方法履行債務時,即須支付違約金者,債權人除得請求履行債務外,違約金視為因不於適當時期或不依適當方法履行債務所生損害之賠償總額。
違約金有賠償性違約金及懲罰性違約金,其效力各自不同。
- 前者以違約金作為債務不履行所生損害之賠償總額,
- 後者以強制債務之履行為目的,確保債權效力所定之強制罰,於債務不履行時,債權人除得請求支付違約金外,並得請求履行債務,或不履行之損害賠償。
當事人約定之違約金究屬何者,應依當事人之意思定之。如無從依當事人之意思認定違約金之種類,則依民法第250條第2項規定,視為賠償性違約金(最高法院86年度台上字第1620號判決意旨參照)。
小結

圖:鄒靜修


















