再過幾天,國三同學們將面對人生中第一場大型考試:國中教育會考。
臺灣在免試入學的架構下,升學制度仍是避免不了的。
然而,會考實施多年,還是有很多家長對這制度一頭霧水;其實,要想弄清楚,就必須要知道什麼是「超額比序」?
超額比序
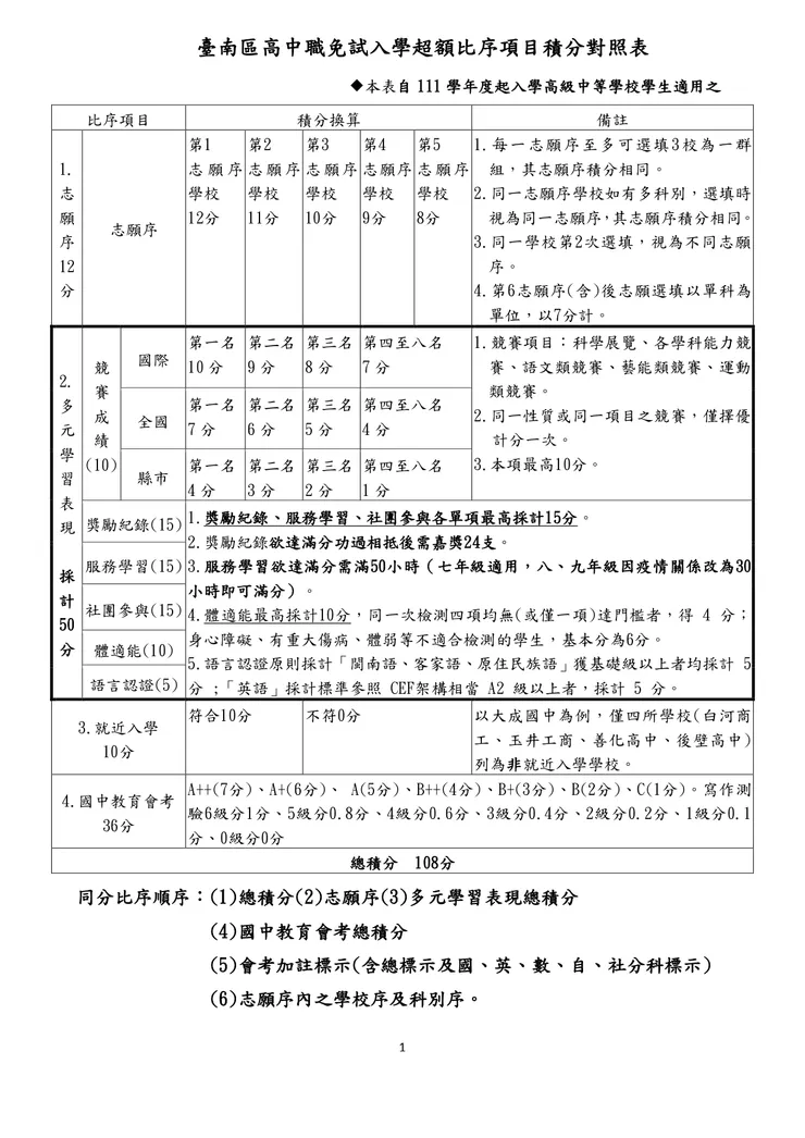
為高中職及五專入學時需採計之分數。免試入學的分發方式是由報名學生上網選填志願,每生依志願序以錄取 1 個校(科)為限。假如各高級中等學校(科)報名人數未超過招生名額時,全額錄取;當報名人數超過招生名額時,才會依各考區「超額比序項目積分對照表」換算積分以進行比序分發。
超額比序積分包含志願序積分、多元學習表現及國中教育會考三大項目。全臺依據縣市分為15個就學區,每個就學區的積分採計方式有所不同,需查詢各就學區之免試入學簡章。
雖說各縣市都有自己的計分方式,比如:多元入學、志願序選填、服務&社團參與、又或是就近入學等比序項目的採計;但明人不說暗話,上了考場,能在會考中拿幾分,才是大家真正關心(在意)的;也是最終會影響錄取學校的必要(首要)條件。
國中會考積分是由會考各個科目的積分加總而成,包含5項會考科目(國文、社會、自然、英文、數學),每科積分滿分為7分,最後再加上作文1分,總共36分。以下為大家整理科目成績等級與積分對照表:

科目成績等級與積分對照表
可根據以上表格,對照會考成績得出自己的會考積分。
以113學年度臺南市免試入學比序項目積分確認表而言:

113學年度臺南市免試入學比序項目積分確認表
這在各學區免試入學的簡章中都會有。

當積分相同時
以112年的等級與答對題數的對照表為例:

等級與答對題數對照表
我們一科一科來看:
國文測驗的部分有42題,想拿A以上的成績,最多只能錯6題;達基礎B以上,要對18題。
社會科有54題,想拿A以上的成績,只能錯6~7題;達基礎B以上,要對21題。
自然科有50題,想拿A以上的成績,只能錯6~7題;達基礎B以上,要對19題。
英語科分閱讀、聽力,想拿A以上的成績,分數不能低於90.70;達基礎B以上,分數不能低於38.43。底下則是英語(閱讀、聽力)答對題數對應整體等級的對照表:

英語等級對照表

英語等級對照表

英語等級對照表

免英聽的對照表
數學有25題選擇、2題非選,想拿A以上的成績,分數不能低於76.20;達基礎B以上,分數不能低於38.80。

數學等級對照表

數學等級對照表
我們來比較一下近三年(110~112年)各科等級百分比的統計:

110

111

112
五科中,最難拿A的,就是自然科;但是,自然科B++的人數卻不是最少;甚至,能達基礎(B)等級的,超過6成。
另外,英、數兩科都呈現出一個挺有趣的現象:A以上的人數,都超過兩成:可也有近3成的學生,是未達標(待加強)的。
※表格數據來自【國中教育會考】的官網。
























