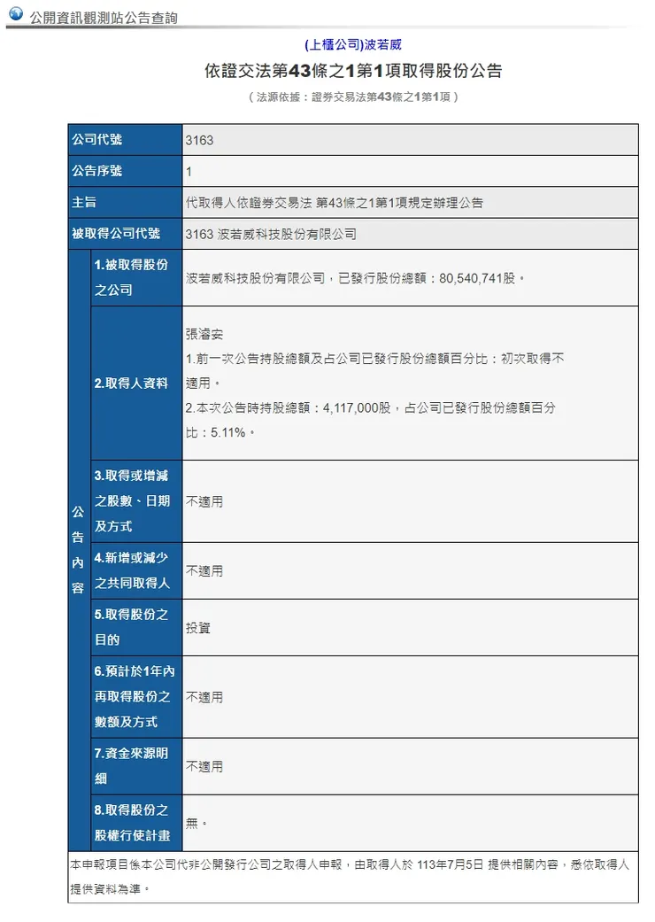
2024年7月5號,波若威按證券交易法第43條之1第1項規定公告,揭露大股東持股變動,指出張濬安持股總額4117張股票,佔公司已發行股份總額百分比5.11%。

而過沒幾天後的7月12號,波若威再次按證券交易法第43條之1第1項規定公告。張濬安再度增持波若威股票,於6/27-6/28之間,經由集中市場交易方式增加820,000股(820張)波若威股票,總共已持有4,937,000股(4937張)。
2024年7月5號,波若威按證券交易法第43條之1第1項規定公告,揭露大股東持股變動,指出張濬安持股總額4117張股票,佔公司已發行股份總額百分比5.11%。

而過沒幾天後的7月12號,波若威再次按證券交易法第43條之1第1項規定公告。張濬安再度增持波若威股票,於6/27-6/28之間,經由集中市場交易方式增加820,000股(820張)波若威股票,總共已持有4,937,000股(4937張)。

















