
Google 搜尋,陪伴我們好久囉!
但在這 AI 蓬勃發展的時代,我們搜尋資料的方式,或許有更大的可能性!在此,我想 "簡短" 的介紹另外一個搜尋資料網站(工具)給您,或許能為您打開不同的視野喔! 這個網站就是: perplexity
再以往 Google 的搜尋,它會利用關鍵字,搜尋相關的網站,讓您挑選您要去哪裡找資料,但,perplexity 不同,它會告訴您 "答案"(當然,不見得是 100% 正確啦!)。
廢話不多說,來試一下就知道不同處在哪裡了! 比如說: 我突然想要學作羊毛氈作品(奇怪的突然!),於是我使用 "手作羊毛氈 教學" 這個關鍵字丟給 Google~

哈! 以上出現我們習慣的畫面了,列出各種資源,您要自己挑一個去看(有點靠手氣的意思),不意外!
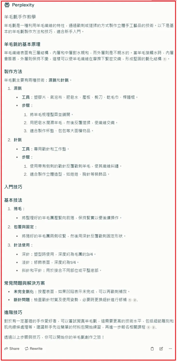
那麼到 perplexity 中試試看吧! 以下是 "手作羊毛氈 教學" 結果畫面:

嘿~哇~畫面有點複雜呢? 它其實就是在告訴我們關於 "手作羊毛氈 教學" 這件事的 "答案"...
不急,我們簡單(重點的)來看一下,這個畫面的組成結構:

1.對話線程(Threads): 整個區塊就是我們和 perplexity 是進行對話的地方,線程(Threads)的意思 "在這裡" 是指這一段的內容,使用者可以在同一主題下繼續提問,Perplexity 會記住上下文,以便進行更深入的討論。
2.搜尋框: 就是您和 perplexity 對話的地方囉~
3.引用和來源連結: 每個答案下方有時候會列出使用的參考資料(會有小小的編號),使用者可以點擊查看詳細來源(證明他沒有亂回答嗎? 哈哈!),以獲取更多資訊。(類似下圖)

4.結果展示區: 就是列出一些結果資訊的地方囉。
接著,來說明一下左側...工具列的基本功能吧!
Perplexity.ai 的左側工具列包含幾個關鍵功能,主要包括以下部分:
左側工具列結構

1.Home(首頁): 這是使用者進入Perplexity時的起始頁面,提供存取平台的基本功能和資訊。
2.Discover(發現): 此部分顯示熱門搜尋結果和推薦內容,幫助用戶快速找到當前流行的話題和問題。
3.Library(歷史記錄):用戶可以在這裡查看自己過去提出的問題及其對應的答案,以便於回顧和尋找先前的資訊。
在瞭解畫面結構後,我們來看一下它對於 "手作羊毛氈 教學" 的回答~ 它不是叫您依照人品隨便叫您挑選一個網站去閱讀,而在 "結果展示區" 中直接告訴您不少的訊息...我把整個回應抓下畫面給您看:

甚至,它也會列出,它覺得您可能會需要再多瞭解的問題:

這樣,有稍微感受到它與 Google 的不同嗎?
好的,這一篇~我並不想講太長,重點是您要去用用看...以下再補充幾點。
1.可以附加檔案進行詢問:

附加檔案有以下作用:
A. 增強資訊取得:
- 使用者可以上傳相關文檔,AI會根據這些文件提供更為精準和上下文相關的答案。這使得用戶能夠從已有資料中提取訊息,而不僅僅依賴網路搜尋。
B. 個人化回答:
- 透過分析附加文件,Perplexity.ai能夠產生更符合使用者需求的個人化答案。例如,使用者可以上傳專案報告或研究論文,AI會基於這些內容進行解答。
C. 提高效率:
- 附加文件的使用可以減少使用者在資訊查找上的時間。使用者無需逐一搜尋相關資料,而是可以直接從上傳的文件中獲得所需的資訊。
D. 促進深入討論:
- 使用者在進行複雜問題探討時,可以透過附加文件提供背景信息,AI則可以基於這些信息進行更深入的分析和討論。
透過這些功能,Perplexity.ai不僅提升了資訊檢索的質量,也增強了使用者與AI之間的互動體驗,使得整個過程更有效率、更方便。
所以,如果您有需求,也可以附加檔案,然後再問它問題試試。(不過,如果您有邊有大量文件要問他問題~ 我建議使用 Google notebookLM,會更適合吧?),對了 Perplexity 沒有付費的話(一個月 $20 美金),一天好像只能上傳 3 個檔案。
2.原則上 Perplexity 沒有特別支援 繁體中文。
所以,如果它回答您一堆英文時,您可以直接請它... "請幫我翻譯成繁體中文",它會幫您翻譯的。
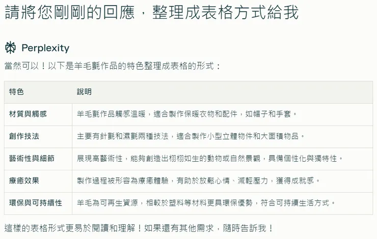
3.也可以把 Perplexity 當成 AI 來用。
原則上 Perplexity 底層也是大語言模型,所以您對它輸出的結果、格式~進行一些要求...如下,我問它: "請問 羊毛氈作品 有些什麼樣的特色嗎?"...它總共回了我五點...

於是我再請它: "請將您剛剛的回應,整理成表格方式給我"
以下就是它的回應:

您看,有沒有 "感覺" 清楚多了,哈哈!
好的,以上就是 perplexity 簡單的介紹,下次您有想要搜尋什麼的話,給perplexity 一個機會吧!























