相信大家一定都聽過“文化創意產業(CCI Creative Culture Industry)” 已成為全球經濟發展的重要動力,記得交換學生暑假所有的學生規定的指定主題竟然是Globalization 全球化的分析,可以自行決定的產業類別,於是當時雖是音樂主修但是仍有不分科的通識課程需要修並且聆聽四面八方各國學生的作文,而畢業之後其實我報考了三間學校分別是英國國王學院的CCI, Goldsmith & Kingston Music Industry全錄取,於是我選擇了國王學院(兩年的Conditional Offer 還需要加一年理論與語文研究訓練研究生文憑,因此對於整理報告書寫和論文的思考課整整折磨了一年寒冷只有圖書館和房間的寫作日子). 因此現在來比較一下,如果倫敦和台灣都認識到該領域的潛力,並且積極發展文化創意產業,並且這些產業對於塑造文化識別認同、促進創新和經濟增長都發揮了關鍵作用,透過對比這兩座城市,可以參照成發展的可能策略,並探索台灣如何進一步提升其創意產業,哪些地方相似的異同、鑒倫敦的經驗來提升台灣的文化創意產業領域。也能讓這方面有興趣同領域的工作者提供資料和觀點,也可變成思考的提案靈感。
一、倫敦與台灣個體分析:
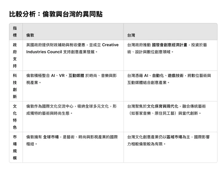
倫敦的文化創意產業:全球典範
倫敦的創意產業展示了文化產業如何成為城市經濟和全球影響力的核心。作為世界領先的創意中心之一,倫敦的優勢在於其能夠將文化遺產與創新無縫結合。這座城市擁有繁榮的時尚、電影、音樂、設計和表演藝術等領域,並吸引來自全球的頂尖人才、投資和觀眾。
倫敦創意產業成功的關鍵策略包括:
- 全球網絡: 倫敦的文化產業之所以蓬勃發展,與其與全球創意網絡的聯繫密切相關。倫敦的文化機構如維多利亞與阿爾伯特博物館、泰特現代藝術館和國家畫廊在全球享有盛譽,並吸引國際合作。
- 科技整合: 倫敦的創意產業,特別是在設計、時尚和音樂領域,積極融合先進的科技。這座城市通過將創意與人工智慧、虛擬現實和數位藝術等前沿技術結合,保持在全球潮流的最前沿。
- 政府支持: 倫敦的政府積極支持文化創意產業,提供如電影製作稅收優惠、創意初創企業資金和藝術家補助等政策。這些支持措施幫助營造出有利於創意和創新的環境。
台灣的文化創意產業
近年來,台灣的文化創意產業取得了顯著的發展,並且具有獨特的優勢,這使它在全球舞台上逐漸嶄露頭角。台灣的創意產業涵蓋設計、電影、時尚和表演藝術等領域,並且在國際間的認知度日益提高。
然而,台灣在發展文化創意產業時,注重的是傳統文化與現代創意的融合,這使得台灣的創意產業有著與眾不同的特色。台灣的創意產業不僅保留了濃厚的文化根基,還勇於接受全球化的潮流。
台灣創意產業的典型例子包括:
- 文化創意: 例如台灣最大規模的文化創意設計酒店連鎖HotelDAY+,將當地文化和藝術融入酒店設計中,為遊客提供獨特的台灣體驗,並推廣本地藝術家。
- 設計教育: 台灣積極推動STEAM(科學、技術、工程、藝術、數學)教育,將藝術融入教育體系,並培養年輕創意人才,幫助他們在創意經濟中獲得競爭力。
- 創意園區與孵化器: 台灣的國立台灣藝術大學(NTUA)及其他文化園區和創意孵化器支持藝術家、學生與企業家的合作,這些空間促進創新,為下一代創意人才提供堅實的基礎。

台灣文化創意產業的進步方向
雖然台灣文化創意產業具備扎實的基礎,但相較於倫敦,仍可在以下方面進一步提升:
✔ 1. 強化國際合作與文化交流
- 建立更多 國際合作計畫,讓台灣創意工作者能夠與全球產業接軌,例如推動與倫敦、巴黎、紐約等創意城市的合作專案。
- 擴大台灣文化創意展會,如 台北國際書展、金馬影展、台北設計週,並加強海外宣傳,提高台灣品牌的全球影響力。
✔ 2. 鼓勵跨領域創新與科技應用
- 倫敦積極運用 AI 和 VR 於時尚、音樂與藝術領域,台灣也可借鏡此經驗,推動 數位技術與傳統文化結合,例如 AR 演唱會、沉浸式展覽等、科技與藝術產業合作的契機。透過 AI、VR、數位藝術等技術發展創新內容,如 2024 年台灣遊戲產業市值達 508 億元新台幣,顯示數位內容領域具備國際競爭力。(📌 來源:DIGITIMES)
- 加強 遊戲產業與文創內容結合,讓台灣的原創角色、歷史題材進入國際市場,如借鏡 Netflix、BBC 等數位平台擴展影視內容輸出。2024 年全球數位文化內容市場預估達 4.5 兆美元,台灣若能爭取 1% 市占,即可創造 450 億美元 的市場價值。(📌 來源:Statista)
✔ 3. 建立更完善的數位內容平台
- 倫敦擁有眾多 全球性數位平台,如 Tate Modern 的線上展覽、West End 劇院的數位化演出。台灣可以發展 更多元的數位內容分發管道,如 國際串流平台,提升本土文化作品的國際能見度。
結語,從倫敦文創發展借鑒,台灣文化創意產業優勢評估出發為發展的方向。倫敦憑藉其全球化的交匯視野、科技應用與市場影響力,成為世界級創意產業中心。台灣則在文化傳承(古蹟建築、傳統民俗、特殊文化保存)與數位技術創新上展現潛力。未來,台灣若能進一步拓展國際合作、深化科技應用、建立全球性數位平台,將能夠提升文化創意產業的全球競爭力,作為藝術工作者也能從中構思前瞻的視野即時更動與時俱進的措施和掌握商業產業的脈動。畢竟藝術如果要作為工作,和各個領域一樣實際的需要數據切實的量化,與正確實際評估的可能才能確保可行度與持續創造價值。

倫敦國王學院Strand Campus 教室跳望出去的風景























