
前陣子看到個新聞,星展銀行宣布要裁員 10%(4000名)員工,將由 AI 取代部分人力。
當這件事成為典範,就會有越來越多企業跟進。
換句話說,就會有越來越多的員工被裁掉。
那被裁掉的員工該怎麼辦呢?
有些人會說,可以找下個工作呀。
但面對越來越多企業引進 AI,那些身懷容易被取代技能的員工,也會越來越找不到工作。
有些人會說,可以創業呀。
要知道,「創業」這個詞彙,雖然總是閃耀著誘人的光芒,卻也暗藏著致命的風險。
根據統計,1 年內,有 90% 的新創事業會倒閉,5 年內,活著的 10% 新創事業中,又有 9% 會倒閉。
換句話說,100 個眼神閃閃發光,滿懷改變世界裡想的創業家,5 年後僅只會存活 1 個而已。
面對越來越變動的未來,我們該如何應對呢?
或許,坂本憲彥的《一人創業:創業就是,做好一件你真正想做的事!》會是其中一個選擇。
為什麼要從「一人」開始「創業」?
「一人」是為了節流,從最輕資產狀況出發,讓自己能活下來。
「創業」是為了開源,去市場上找更多機會,讓自己能活得好。
「一人創業」更是為了擁有餘裕、實現夢想,讓自己能活得久。
這本書沒有高談闊論的商業理論,也沒有炫目的成功案例,而是以真誠的語氣,分享了作者多年來的創業經驗和心路歷程,以及他輔導過的一萬多位創業者所遇到的困境和解決之道。
就讓我們看看,如何開始「一人創業」吧。
▋從熱情出發,找到市場中的「自己」
書中強調了一個概念:「市場軸 vs. 個人軸」。
很多人創業,會從「市場軸」出發。
也就是會先看市場流行什麼,什麼東西能賺大錢,於是盲目跟風。
結果往往是投入後才發現自己根本不喜歡、不擅長,最後做不久就放棄。
而真正能夠長遠經營的創業,是從「個人軸」出發,從自己的興趣、專長與價值觀,找到市場的切入點。
這點其實讓我身有同感。
由於我是數位行銷專長,曾經有好幾次參與短期暴賺機會的專案。
這些機會都是用著過度行銷的文案,趁著低成本、高流量的紅利期,在短期暴賺一大波。
可無一例外,在紅利期過後,這些專案就斷崖式暴跌,根本就沒有重振旗鼓的一天。
我則是經歷了好幾波後,才驚覺這種短期暴賺、長期暴跌的事業根本就不該去碰。
現在,我反而會從我的「個人軸」出發,聚焦自己有興趣並且想做的事情後,再思考如何將其切入「市場軸」,也就是從市場的角度來判斷如何變現。
▋挖掘你的「真正想做的事」
我很幸運,我的熱情是數位行銷、商業思維、個人成長,而這些領域也有很大機會幫助我變現。
可在我幫助創作者、知識工作者、自由職業者於網路上建立自己事業過程中,我意識到…
有許多人根本就不知道自己熱情所在,自己真正想做的事情是什麼。
這邊,作者提供了許多實用的方法,例如:
・回憶童年:小時候的熱情和喜好,往往是我們內心最真實的渴望。
・觀察日常:那些你經常做、不厭其煩的事,可能就是你的天賦所在。
・聆聽讚美:那些你習以為常、卻被他人稱讚的事,可能就是你的獨特優勢。
・擁抱脆弱:那些你認為是弱點的地方,反而可能是你與眾不同之處。
甚至在現在,你還可以把自己的過往餵給 AI,請它給你一些建議。(我還為此製作了個能做到這件事的 AI 機器人呢)
透過這些方法,我們可以更深入地了解自己,找到那個可以讓你全心投入、樂此不疲、又有無窮熱情的創業方向。
▋創業不該是賭博,而是設計一個能生存的商業模式
好,當我們找到熱情(個人軸)後,就要去思考如何變現(市場軸)。
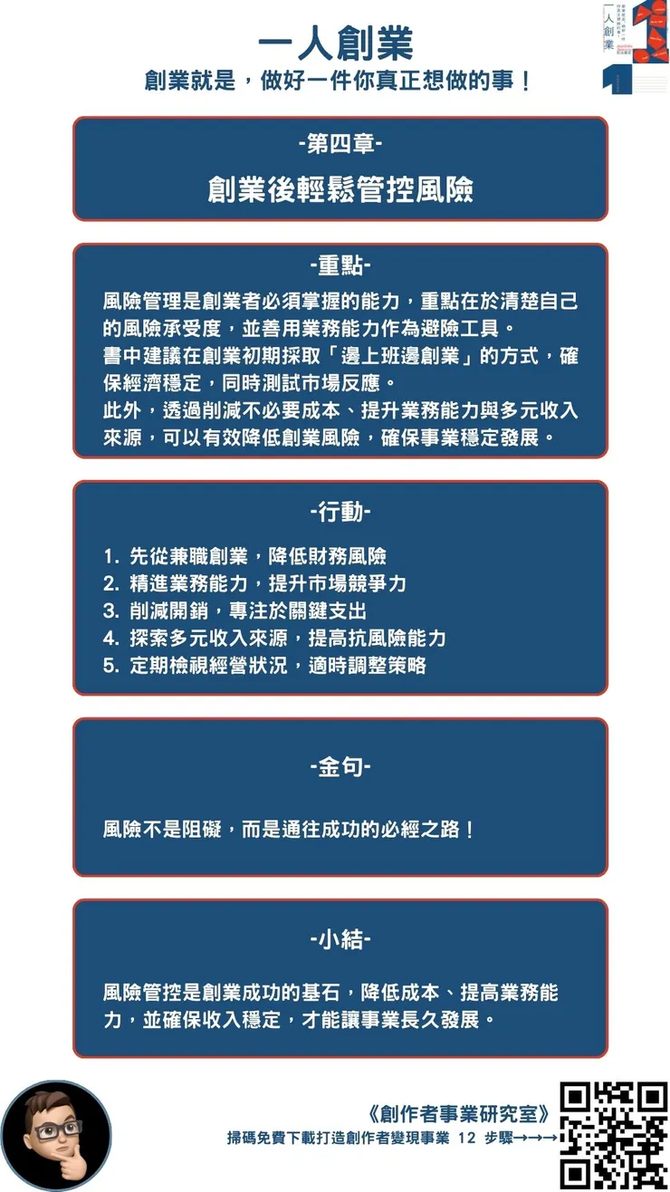
許多人不敢創業,是因為覺得創業很冒險,怕失敗、怕燒錢。
但書中提醒我們:「創業不該是一場豪賭,而是一場風險管理的遊戲。」
成功的創業家,並不是沒有風險,而是懂得如何控管風險。
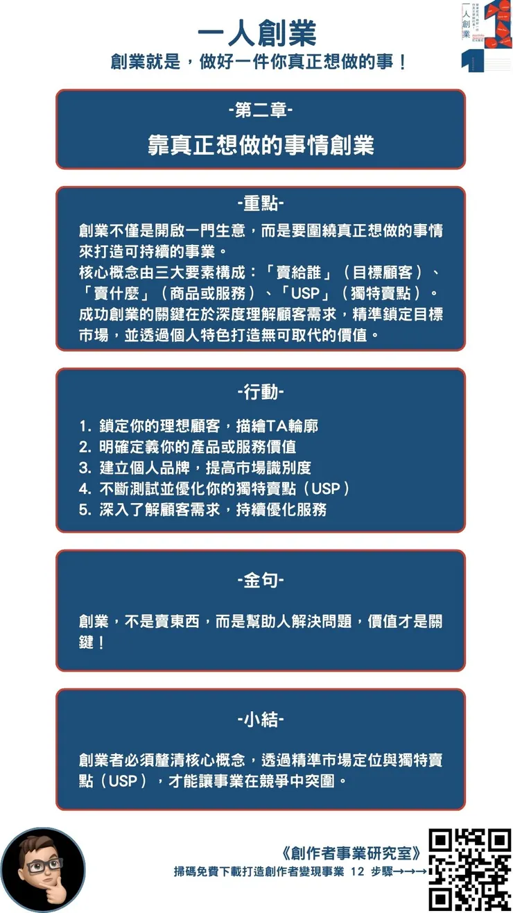
首先,找到創業方向後,接下來就要建構你事業的「核心概念」。
作者將核心概念簡化為三個要素:「賣給誰」、「賣什麼」和「USP」。
・賣給誰: 鎖定你的目標顧客,越精準越好,甚至可以將範圍縮小到一個人。
・賣什麼: 提供能解決顧客問題或滿足顧客需求的產品或服務。
・USP: 找到你的獨特賣點,讓顧客知道為什麼要選擇你。
核心概念就像是一張地圖,指引著你的創業方向,讓你在創業的路上不迷失。
再來,要拿到潛在顧客口袋中的錢,我們就必須拿商品或服務與他們交換。
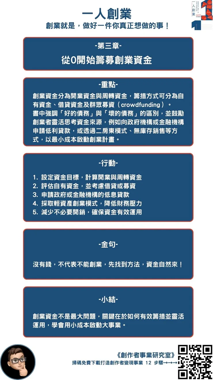
可書中建議,要做出這商品或服務,不要一開始就投資大筆資金,而該先做一個小型測試,看看市場反應後再優化。
也就是另一本經典,《精實創業:用小實驗玩出大事業》一書中所說的「MVP」-「最小可行產品」。
例如,若你想開線上課程,不該先花 200 萬找團隊、買設備、製成課。
而可以先試著在社群平台分享免費知識吸引對該主題感興趣的人,再針對想進一步學習更多的人,用線上會議軟體直接賣。
等發現市場真的有需求時,再精製線上課程的錄播課也不遲。
例如,若你想賣餐點小吃,不該先花 500 萬租店面、搞裝潢、請員工。
而可以先在小型市集、夜市擺攤來測試看看會不會有人買單。
等發現市場真的有需求時,再開個店面也不遲。
我很喜歡的台南糯夫米糕就是這樣做的。
老闆一開始,騎著鐵馬帶著一桶米糕走街串巷的賣。
賣著賣著,現在就在台南開基昆沙宮旁,經營著復古的小店呢!(有機會去吃的朋友,千萬不要忘記來一杯旁邊的藥師紅茶呦^^)
此外,邊上班邊創業也是降低風險的策略之一。
很多人以為創業就要馬上辭職,但其實最穩健的方式,是先利用下班時間開始經營副業,等收入穩定後再全職投入。
這樣,即使創業過程中有波折,也不至於讓自己陷入財務危機中。
▋賺錢不是目的,創造價值才是關鍵
書中提到一個關鍵的收入計算公式:
「集客數 × 客單價 × 成交率」
這提醒我們,創業不只是有產品就夠了,還需要做到吸引顧客(集客數)、提供價值(客單價),以及提高轉換率(成交率)。
甚至在這邊,作者還提供了一個簡單卻有效的銷售流程架構:「前端商品」、「後端商品」和「中端商品」。
- 前端商品: 以低價或免費的方式,吸引顧客注意,例如試用品、體驗課程等。
- 後端商品: 高價的獲利商品,例如正式課程、顧問服務等。
- 中端商品: 介於前端和後端之間的商品,例如進階課程、會員服務等。
透過這個架構,我們可以循序漸進地引導顧客,提升顧客的滿意度,最終達成獲利的目標。
但不管銷售流程設計的再多順暢,不管紙面上能賺多少錢,最好的銷售模式,永遠是讓顧客「心甘情願」掏錢,而非感到自己「被推銷」。
這裡的關鍵,是提供真正能解決問題的產品與服務,讓客戶願意買單。
書中舉了個有趣的案例:有個設計師開了一門「不會畫畫也能學會設計」的課程,因為他自己就曾經是「不會畫畫的設計師」,所以很清楚初學者的痛點,這讓他的課程特別受歡迎。
這讓我聯想到,許多成功的個人品牌經營者,他們之所以能長期獲利,是因為他們提供的商品或服務真的解決了顧客的問題。
因此,創業不能只想著「我要怎麼賺錢」,而是要多問自己:「我如何為顧客創造價值?」
▋學習比天賦重要,邊做邊學才是創業之道
創業需要的不僅僅是熱情,還需要專業知識和技能。
許多人害怕創業,覺得自己經驗不足、專業不夠,但作者說,其實我們該「持弱逐夢」。
不必等到知識和技術完全充足才開始創業,而是要勇敢行動,在實務中學習和成長。
我們可以「淋資訊浴」。
讓自己沉浸在與創業相關的資訊中,透過閱讀、參加社群、實作來快速成長。
我們可以「向外分享」。
將學習到的知識分享給他人的同時,還可以透過「輸出倒逼輸入」,加深理解這些知識。(這也是我目前主要在使用的學習法)
我們可以「外跨一步」。
雖說跨出舒適圈,會讓我們打開眼界、獲得成長。
但一下子跨出舒適圈太多,就會像在什麼都沒準備的狀況下,把人從都市丟到叢林去生存。
雖然活得下來會變超強,但有超高機率會因此死亡。
因此書中建議,只要「從自己的領域向外跨出一步」就好。
而最簡單的方法,就是特意去買平時不會買的東⻄。
透過嘗試新事物來拓展視野,更在降低風險的狀況下擴展自己舒適圈。
▋啟發與行動:創業,是一場自我探索的旅程,但起點就在當下
《一人創業》這本書,對於正在猶豫是否創業的人,提供了一個清晰的指引。它告訴我們:
1.創業不需要完美條件,先從自己擅長的事情開始
2.創業不是賭博,而是透過測試與風險管理來降低不確定性
3.成功的創業者,不是靠運氣,而是靠持續學習與優化商業模式
這本書最大的價值,就是讓我們意識到,創業不是遙不可及的夢想,而是可以透過計畫與行動,一步步實現的目標。
而開始的關鍵,從來不是「等準備好」,而是先做了再說。
就像《Dead Aid》一書中寫的那樣:
「The best time to plant a tree is 20 years ago. The second-best time is now.」
「種一棵樹最好的時機是20年前,其次是現在。」
你不需要一開始就有完美的計畫,你只需要先踏出第一步,再踏出下一步、再踏出下一步。
創業是選擇而非特權,選擇開始,才有機會成功。
一起加油吧💪
免費下載《創作變現指南》電子書→https://jim-influenceup.co/耀鈞電子報
































