- 跟各位報告這版營造工程風險評估技術指引(第三版)一共有232頁,為了體恤各位內外業繁忙的超人系工安直接幫各位截圖208頁送審需檢附表單之頁面吧

營造工程風險評估技術指引-第三版P.208頁
- 在開始表單支援前還是稍微介紹一下上述表格好了,首先整理一下我自己每次上台跟委員擂台的經驗:
雖然《營造工程風險評估技術指引》第三版已經釋出,上面的表單看起來其實有不少是共通格式,勞動部這幾年也真的努力在推動表格標準化。
但老實說——你把全台前幾大的營造公司找來看,他們自己用的版本還是各種不一樣,大部分也都還是委外製作,對於危評項目的核心流程掌握建議還是在各位事業單位的內業工安執掌會比較好,畢竟危評會議的時候是你跟你的老闆住任去回覆危評委員的問題。
所以,如果你是要交給審查委員、工安顧問、監造單位或是安全衛生小組審閱的版本,務必,至少要先把表頭對齊官方版本。
🔔專業的你應該讓危害評估委員一打開文件就能快速理解你寫的是哪一張表、是哪一階段、對應哪個評估架構,不要還要讓人翻來翻去找依據。(評委一直翻破綻就會越找越多,注意)
初步危害分析表跟工址環境及施工需求潛再危害辨識表可以融合成一張表格
- 初步危害分析表+施工需求潛再危害辨識表(合併表格)
職安署說的在指引的P.38頁(十五「施工安全評估報告書之初步危害分析表」功能。)

- 我自己為了這一次的專案設計起來是這樣

這個應該之前有跑過危評的都會寫直視這版下面新增了(初步危害分析)
施工方案評選表
這部份真的只能按照指引的設計做延伸

在指引的P.90頁
目前僅提供了大方向,尚未明確列出評分及評選標準,這可能導致評委理解產生歧義,也為現場負責人帶來說明上的困難。若進一步衍生出需短時間內回覆的補件文件,反而可能讓作業流程變得更為混亂。因此,我針對這一點做了一些修正與嘗試。

第一次嘗試所以做成A3大小,然後因為是評選,客觀性一定會被評委問資料怎麼來的,因此邀請了工務所內各建置組的主管參與討論,並共同擬定相關的評分標準,因為我們這個團隊比較劍走偏鋒,都是專門寫表上工項的工程,相信各位身經百戰的職掌工安可針對各種工項分析填寫。
施工作業拆解-圖
「 分項工程作業拆解圖、表」之設計「,已含危險性工作場所審查及檢查辦法之「 附件十五「施工安全評估報告書之主要作業程序分析表」功能。指引的P.56頁

在指引的P.57頁
新的東西,然後我用PPT做,作業時段要拉長一點





還後做了半天,超級久
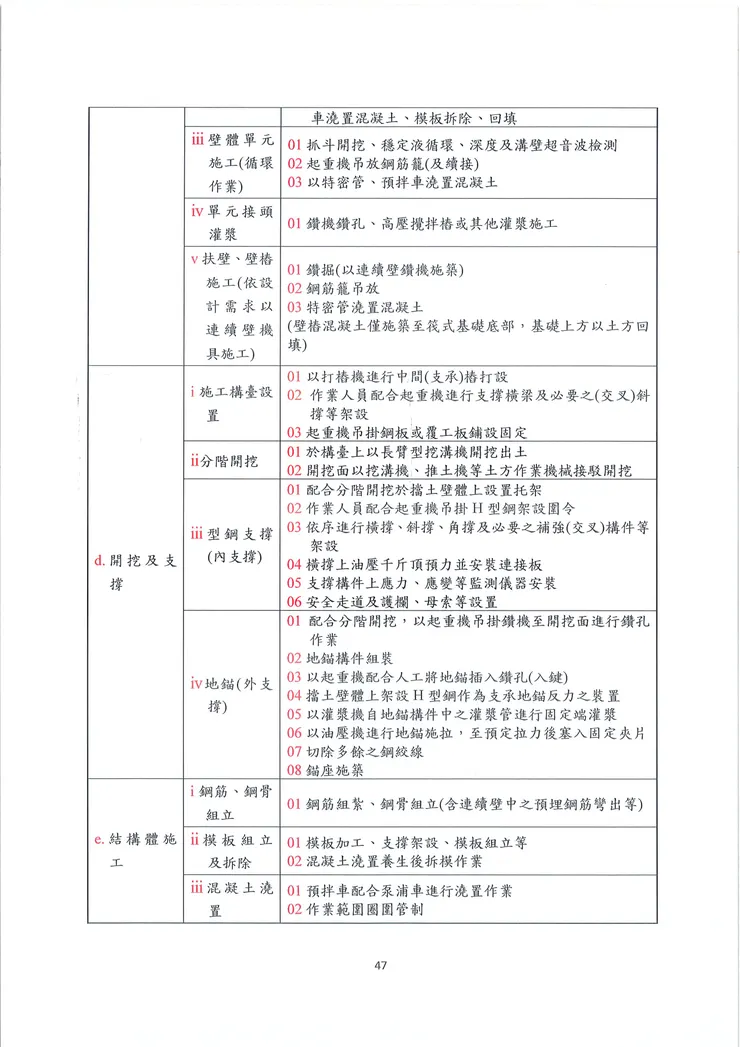
施工作業拆解-表


在指引的P.58/P59頁
就把圖的內容剪下貼上來了,提醒要注意編碼的規則唷(指引55頁)
營造工程施工風險評估表(例)(標準版)
危評一定是-標準版別偷懶

「 營造工程施工風險評估表」之設計「,已含危險性工作場所審查及檢查辦法之「 附件十五 施工安全評 估報告書之施工災害初步分析表、基本事項檢討評估表及特有災害檢討評估表」等功能。指引的p73頁

做起來大概是這種感覺(因為還沒送過只貼了一小部分)...需要協助再直接留言
結語
表是填完了,腦也萎縮了 🧠💨(懷疑人生分析中)。
但這就是工地人的日常:怕出事的,不只是老闆,還有我們自己。 沒想到這東西根本是高強度心理測驗 🤯——請問今天你有沒有可能掉下來?有幾分?怎麼掉?掉了怎麼辦?(填完人都快掉了 😵) 所以,哪天你在現場看到一張寫滿「L=3/S=4」的表 📋,請默默地遞給那位拿筆的工程人一杯手搖 🍹——他剛剛也是在算你的命。



















