
能量飲料和酒確實不建議一起喝,主要原因有以下幾點,這不是單純的「喝了會不舒服」而已,而是涉及生理反應與風險行為的放大:
⚠️ 為什麼不能混著喝?
1. 掩蓋醉意,容易過量飲酒
- 酒精是抑制劑,會讓你放鬆、反應變慢。
- 咖啡因是興奮劑,會讓你精神一振。
- 混在一起會讓你「以為沒醉」,實際上血液中的酒精濃度已經很高,導致你喝更多、失去判斷力,甚至酒後駕駛或冒險行為增加。
2. 對心臟負擔很大
- 咖啡因會加快心跳、提高血壓,酒精則會擴張血管。
- 混在一起可能造成心律不整、心悸、胸悶甚至猝死風險,尤其是對本來就有心血管問題的人。
3. 脫水加劇、影響代謝
- 酒精和咖啡因都有利尿作用,容易導致脫水、電解質失衡。
- 也會干擾肝臟分解酒精與咖啡因的代謝,延長宿醉與不適時間。
🚫 實際案例
很多國家曾出現過年輕人把伏特加混紅牛喝出問題(比如暈倒、心跳過快送急診),美國 FDA 曾經警告過這種混合飲品的風險,一度讓某些品牌被迫停售。
✅ 總結:
能量飲料 + 酒精 = 高風險組合
→ 看似提神,實則危險,尤其在派對或夜店場合,很容易出意外。
如果你在外面喝到有人主動遞「酒+能量飲料」的調酒(像是 Vodka Red Bull),建議婉拒或少量淺嚐,不要當成普通雞尾酒喝。
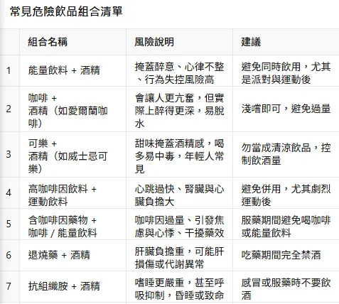
最後附上 GPT 幫我整理的【常見危險飲品組合清單】,僅供參考。

常見危險飲品組合清單























