銷售流程圖是視覺化展示從潛在客戶識別到成交及售後服務的整個銷售過程的工具。它不僅幫助團隊成員明確各自職責,提升協作效率,還能讓管理階層快速辨識瓶頸,優化銷售策略。對潛在客戶而言,一個條理清晰的銷售流程能增強信任感,提升品牌形象。

Ⅰ.銷售流程圖的梳理思路
階段劃分:首先,將整個銷售過程劃分為幾個關鍵階段,如線索獲取、需求分析、方案提供、談判與報價、合約簽訂、執行與交付、售後服務等。
明確節點:在每個階段內,細化具體步驟或活動,如市場調查、客戶接觸、產品演示、異議處理等。
標註責任:明確每個步驟的負責人或團隊,確保責任到人。
設定目標:為每個階段設定可量化的目標,如線索轉換率、成交週期等。
識別瓶頸:回顧歷史數據,識別並標記可能影響效率的瓶頸環節。
Ⅱ.銷售流程有哪些?
銷售流程是一個系統性、策略性的過程,旨在有效地將產品或服務推向潛在客戶,並最終轉化為實際銷售。一個典型的銷售流程通常包括以下幾個關鍵步驟:
客戶需求分析:
與潛在客戶進行深入交流,了解其需求、期望和痛點,分析客戶的產業背景、市場環境以及競爭對手狀況。
介紹產品/服務,與客戶建立信任關係:
根據顧客需求,展現產品或服務的特性、優勢和益處,強調產品或服務如何解決顧客的痛點,滿足其需求。透過積極傾聽、真誠回應和提供有價值的建議來建立與客戶的信任,展現專業知識和經驗,證明自己是值得信賴的合作夥伴。
進行提案與報價並於客戶進行協商協商:
根據客戶需求客製化解決方案,並撰寫詳細的提案。提供清晰、透明的報價,確保客戶了解所有費用項。與客戶進行價格、條款和條件的談判,尋求雙方都能接受的解決方案,確保雙贏。
簽訂合約:
雙方就合約細節達成協議後,正式簽訂銷售合約。合約需要明確雙方的權利、義務和責任。
交付與實施:
依合約規定,按時、按質、按量交付產品或服務。協助客戶進行產品或服務的安裝、調試和培訓。
售後服務與支援:
提供持續的產品或服務支持,解決客戶在使用過程中遇到的問題。同時定期回訪客戶,收集回饋,改進產品或服務。
客戶關係管理:
建立客戶檔案,記錄客戶的基本資料、購買歷史和溝通記錄。透過定期溝通、活動邀請等方式,維繫與客戶的長期關係。
Ⅲ. 銷售流程圖製作器
為了創建既美觀又實用的銷售流程圖,選擇一款功能強大的繪圖軟體至關重要。 Microsoft Visio、Lucidchart、Draw.io 、 ProcessOn等都是廣受歡迎的選擇,它們提供了豐富的符號庫、範本和匯出格式,以便於團隊合作與分享。這裡主要講解如何使用ProcessOn來建立銷售流程圖。
Ⅳ. 如何建立銷售流程圖
1. 開啟ProcessOn官網,進入個人檔案頁,點選新建建立流程圖。或進入範本新建頁,搜尋關鍵字「銷售流程」篩選所需範本。
2. 拖曳流程圖製作器左側圖形庫中的圖形到畫布,雙擊圖形新增文本,點擊圖形上的「+」即可建立連線連接不同流程。頂部工具列支援調整顏色、字體和佈局,考慮使用不同顏色區分不同階段或重要性。如果流程圖內需要明確各方系統或責任人,可以使用泳道圖製作銷售流程。

3. 根據需要將流程圖匯出為PDF、PNG或SVG格式,以便在報告、網站或會議中展示。也可以直接將流程圖分享協作給同事或客戶,以便對方直接在線上查看或編輯。

Ⅴ.銷售流程圖範例
以下是一個銷售前期的銷售計劃制定與審批流程,該流程展現一個銷售計劃從制定完成到審批實施的流轉流程,該計劃內的每個崗位人員都能夠清楚地了解自己介入的節點。

以下是一個銷售線索流程圖,該流程是基於銷售漏斗關係創建的流程圖,展示了從收到銷售線索,到分發線索最終轉化成商機的完整流程。

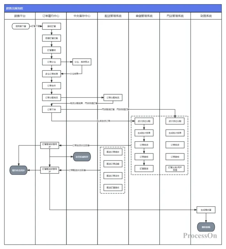
以下是銷售出庫流程,主要展示了使用者下單後多個銷售系統之間,包括銷售平台、庫存中心、配送中心等系統的商品出庫流程。

Ⅵ.銷售流程圖模板
ProcessOn社群內包含多個產業豐富的銷售流程圖範本可供參考,同時支援複製使用,提高繪圖效率。以下是部分模板分享。



銷售流程是一個複雜而有系統的過程,需要企業全面考慮各個環節的細節和要點。透過優化銷售流程,企業可以提高銷售效率和質量,實現業務成長和客戶滿意度的雙重提升。透過上述梳理思路,掌握軟體繪圖技巧,快來繪製你所在企業的銷售流程圖吧!




















