梅斯梅爾的「動物磁性」理論與實踐
梅斯梅爾(Franz Anton Mesmer, 1734-1815)是一位德國醫生,於1770年代將「動物磁性」引入法國。他最初於1766年在維也納發表拉丁文論文《論行星對人體的影響》,主張宇宙中存在一種微妙「流體」,在天體、地球和生物體之間相互影響。他起初嘗試將磁鐵應用於病人身體能量缺乏的部位進行治療,但很快發現單憑徒手操作也能產生同樣的效果。由此,他宣稱生物體本身存在一種「動物磁性」,與礦物磁鐵的磁性不同。他認為疾病源於體內「流體」循環受阻,而他能將這種流體集中於自身,再透過手或眼神將其引導至病人體內,以補償其缺失並恢復健康。梅斯梅爾聲稱能夠治療所有疾病,因為它們都源於同一個原因:「流體」在機體內自由流通受阻。

梅斯梅爾(Franz Anton Mesmer, 1734-1815)
梅斯梅爾的治療在法國「巴黎」取得了顯著成功,吸引了大量上層社會人士。他於1779年發表了巨著《動物磁性發現回憶錄》。然而,由於他的聲名鵲起、自負以及對金錢的過度追求,加上同行醫生的嫉妒和懷疑,梅斯梅爾的成功在五年後遭遇挫折。1784年8月,他被皇家命令提交給法國科學院和皇家醫學會的雙重審查委員會。官方裁定動物磁性不具任何科學價值,其療效僅歸因於病人的想像和模仿本能。儘管如此,這次裁定無意中揭示了「想像」這一概念在某些梅斯梅爾弟子心中的重要性,使其開始關注想像力的積極功能。
梅斯梅爾本人的形象則帶有矛盾與陰影。他的理論著作晦澀難懂,在實踐中,他讓病人經歷癲癇樣的抽搐,這些發作看似令人擔憂,但病人卻從中感受到真實的好處。他對名利與金錢的執著也引人詬病。儘管如此,梅斯梅爾被認為是一個具有非凡直覺和卓越洞察力的研究者,甚至被比作傳統的「巫師」或「薩滿(shaman)」。他對宇宙能量的理解,與東方文化中如中國「氣(Qi)」的生命能量概念有相似之處。他將其治療稱為「危機」,但不是現代意義上的危機,而是加倫(Galen)醫學中「劇烈性解除」的概念,即身體物質和「流體」中的停滯或緊張關係,以戲劇性的可見形式得以解除,是一種積極的、解放性的震盪。值得注意的是,梅斯梅爾刻意引發的這些「危機」儀式,與人類學上所稱的「出神(transe)」現象十分接近,也令人聯想到當時文化記憶中,清教徒「顫抖者」和詹森教派「痙攣者」的集體場景。

動物磁性治療
梅斯梅爾的療法對當時的社會產生了巨大影響。許多傳統醫學無法治癒的病人將希望寄託於他。相對於傳統醫學繁瑣且令人不快的治療方式(如放血、瀉藥),梅斯梅爾提供了一種單一且看似萬能的療法:恢復「流體」循環。在啟蒙時代對科學進步充滿無限期待的氛圍下,梅斯梅爾的主張——將普遍的自然法則應用於「生理、心理和社會健康」——引起了廣泛共鳴。
普伊塞居爾的突破與「人工夢遊」的發現
在這樣的背景下,梅斯梅爾的學生,普伊塞居爾侯爵(Marquis de Puységur, 1751-1825),於1784年5月在其莊園意外地發現了「人工夢遊(Artificial Somnambulism)」。他為一名患嚴重肺炎的農民維克多進行磁性治療時,維克多並沒有像梅斯梅爾在巴黎的貴族病人那樣出現痙攣,而是進入了一種深度睡眠但精神清醒的狀態。普伊塞居爾對此感到驚訝,並繼續進行磁性操作。令人意想不到的是,這位睡著的農民開始說話,並展現出驚人的能力。

普伊塞居爾侯爵(Marquis de Puységur, 1751-1825)
「人工夢遊」的關鍵特徵包括:
深度睡眠但精神清醒:
患者雙眼緊閉,看似沉睡,但其思維卻保持活躍,能夠與治療師交流。
超常的認知能力
自我透視與診斷:
維克多能夠在閉眼狀態下,看到自己體內的病灶,自行診斷病因,並預測康復的時間和方式,甚至指出治療方法。
對他人的感知與診斷:
患者閉著眼睛也能感知周圍人的健康狀況,並提供診斷、預後及治療建議。普伊塞居爾甚至稱這些病人為「醫生」。這些夢遊者在清醒時通常不具備醫療知識,卻能準確地指出植物的藥用價值及其生長地點。
智力與語言能力的提升:
受試者在活躍睡眠狀態下的智力似乎顯著擴展,即使是文化水平不高的人也表現出非凡的語言表達能力。普伊塞居爾驚訝地發現,原本木訥的農民維克多在這種狀態下變得異常聰明、深思熟慮且富有洞察力。
「內在感官」的啟動:
普伊塞居爾將這些能力歸因於一種「內在感官」的出現。這種感官在磁性睡眠將受試者與其日常感官分離後才能顯現。這種內在感官能調動靈魂的所有資源,使夢遊者成為一種「擺渡者(傳遞者)」,作為人與物之間普遍交換的積極載體。這被描述為一種「宇宙感知」。
心電感應(Télépathie):
受試者能夠聽到未說出口的話語,甚至唱出磁化師僅在腦中哼唱的曲調。
觸覺過敏與「共感」:
他們表現出特殊的觸覺敏感性,能精細有序地感知內部感覺,導致與其他病患的感官「共感」,特別是疼痛的共感。
遠程視覺與「透視」:
這種敏感性在某些人身上能發展出遠程視覺,甚至能看穿不透明的物體。
記憶力超常但醒來後完全「失憶」:
在磁性睡眠狀態下,記憶似乎被過度激活,但在醒來後會完全失憶。
普伊塞居爾對此發現充滿熱情,並將其詳細記錄下來,出版了《動物磁性發現回憶錄》等多本著作。他發現,有些進入夢遊狀態的病人,具備為其他病人診斷和治療的能力,他將他們視為這個新療法領域的「醫生」。他強調,只有在疾病背景下,某些特定病人才能進入這種清醒的夢遊狀態並展現預測能力,而一旦康復,這些能力就會消失。因此,普伊塞居爾堅決反對為娛樂或實驗目的而誘導夢遊。
治療模式的轉變:從流體到意志與言語
普伊塞居爾的實踐標誌著磁性治療模式的重大轉變。
從「流體說」轉向可傳遞的「意志」:
他最初也接受磁性流體的假設,但很快對這種具體流體的實際存在產生懷疑。他在後來的研究中,受到靜電學、磁學以及伏打電池等新物理學發現的啟發,提出磁性效應是可傳遞的「意志」的動態作用。他領悟到,「思想驅動物質」,並將磁性作用比作磁鐵對指南針的作用。他最終意識到,僅憑他的「意志」就能引導病人進入和脫離這種狀態。這使得他放棄了流體的觀念,認為人與人之間、精神與精神之間的關係才是關鍵。
「願意並相信!(Veuillez et croyez !)」:
普伊塞居爾將「願意並相信!」作為治療的核心原則。這強調了治療師與病人之間「情感關係」和「信任」的核心作用。這種信任關係被認為是一種「新型的信任模式」。
開創「言語」心理治療:
普伊塞居爾的實踐中最具開創性的一點是,他極力傾聽病人的言語。他認為病人自己知道病因和治療方法。他所發現並實踐的,是一種「透過言語並基於言語」的治療。透過傾聽病人的言語,治療師幫助他們獲得自主性。這被認為是歐洲歷史上首次針對精神疾病(如精神病)進行的言語心理治療。他治療年輕的精神病患亞歷山大·埃貝爾特(Alexandre Hébert)的案例就是一個典型,他透過磁性睡眠對孩子清醒的部分進行對話,幫助他逐步恢復自制力。這是一種基於傾聽和對話潛力的「賭注」,旨在重建一個解離精神中仍然存在的理性。
他堅決反對「暗示」的使用,認為那是對病患的操縱,剝奪了他們的自主性。普伊塞居爾主張透過引導磁性流動,讓病患的「完整自我」(moi intact)得以顯現,從而讓病患自主地啟動自身康復的過程。他堅信病患在磁性睡眠中說出的話語是真實且可靠的,這些話語揭示了事物的真相。他從未將這種聲音視為病態心理的表現,而是認為這是一個完整、未受損害的「自我」在發言。普伊塞居爾對我們「黑暗的部分」持樂觀態度,認為正是透過這種方式,病患能夠突然獲得其自身的資源,並擁有自由、被傾聽且有效的發言權,這使他的實踐成為「自由歷史中的一個重要時刻」。他強調施磁師的善意與助人意願是治療成功的關鍵。

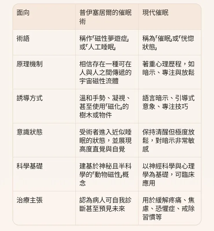
普伊塞居爾的催眠術vs.現代催眠法比較
面臨的挑戰與其深遠影響
儘管取得了令人驚訝的治療效果,動物磁性及其人工夢遊現象在當時仍面臨巨大挑戰。
官方科學的駁斥:
1784年,在普伊塞居爾發現「人工夢遊」的同時,法蘭西科學院和皇家醫學會的雙重委員會正在巴黎審查梅斯梅爾的磁性療法,最終將其效果歸因於病患的「想像」和模仿本能,並正式宣布其不具任何科學價值。這一判斷長期阻礙了磁性療法在學術界的發展。科學家如克勞德·貝爾納(Claude Bernard)認為「沒有原因的事實」是非科學的,這與磁性現象中許多原因不明的「事實」形成了衝突。普伊塞居爾認為這些是「事實」,但堅持它們並非「沒有原因的事實」。他意識到這一裁決將威脅他的發現,並可能使他被視為「空想家」或「缺乏判斷力」。儘管如此,他仍堅持不懈地投入研究和實驗。
「人類學」維度:
瑞士歷史學家亨利·艾倫伯格(Henri Ellenberger)提出,普伊塞居爾侯爵莊園中清醒「夢遊」現象的出現,可能與當地農民世代相傳的封建人際關係,以及根深蒂固的傳統「附身」形式有關。普伊塞居爾作為封建領主,他的人格「魅力」和與農村文化的深厚淵源(例如他「磁化」一棵大榆樹供病患吸取能量)被認為是治療效果的關鍵因素。這暗示了他與當地民眾在宇宙力量共同表徵上的「文化契合」。這種現象的本質,遊走於客觀科學解釋和文化人類學理解之間,難以簡單歸類。
理論與人類學的兩難:
普伊塞居爾的發現處於兩個學術領域的交界處:一方面是心理生理學領域的認識論突破,另一方面則是關於人際關係、魅力、儀式和符號的人類學領域。如何將這兩者結合,對現代學科而言仍是一個困難的問題。
這些「未被認識的人類能力」 挑戰了當時(乃至現今)的科學認知,暗示存在一種不同於嚴格理性思維的「知識」,其更接近希臘語中「gnosis」(內在知識、領悟)的意義。普伊塞居爾的發現,預示了心理動力學、「無意識」資源以及「意識狀態改變 (ASC)」等全新知識領域的開拓。然而,這些發現後來常被簡化為古老的神秘主義形式,或被視為「精神分析」的「幼稚前身」。結果,磁性夢遊的獨特內涵在很大程度上被「抹去」,並被精神分析的視角所壟斷和扭曲。
普伊塞居爾的貢獻,在於他對這些未知現象的實用主義與務實的「觀察記錄」,而非系統的理論建構。我們不能再將這些現象歸於「可疑、虛構或異想天開」的範疇,而應當對它們進行「理性」但非還原論的解釋,以重新認識人類精神在特定條件下的實際維度與獨特資源。這些關於人類精神新維度的探索,以及兩個世紀前所提出的未解之謎,至今仍懸而未決,亟待現代研究者(如人類學家對薩滿教和意識改變狀態的研究)以新的視角和概念工具加以重新審視和理解。
儘管飽受爭議和排斥,動物磁性及人工夢遊的實踐,最終為理解「意識狀態改變(ASC)」、心理動力學、「潛意識」以及心理治療奠定了基礎。普伊塞居爾的工作被認為是心理學史上首次系統地探索和實踐「透過言語並基於言語」的治療方法,並強調治療師與病患之間良好、有話說的「情感關係」的重要性。儘管後來的「催眠術」發展與沙可(Charcot)和貝恩海姆(Bernheim)有不同路徑,但普伊塞居爾的貢獻是不可磨滅的。且許多文學、哲學和藝術領域的巨匠,如巴爾扎克、大仲馬、雨果、叔本華、黑格爾和瓦格納,都曾受此啟發。
參考書目: Peter, Jean-Pierre. “De Mesmer à Puységur. Magnétisme animal et transe somnambulique, à l’origine des thérapies psychiques”, Revue d'histoire du XIXe siècle, 38 | 2009, 19-40.
Mortier, Roland. “Le marquis de Puységur et le ‘somnambulisme magnétique’”. Traces du mesmérisme dans les littératures européennes du XIXe siècle, édité par Ernst Leonardy, Marie-France Renard, Christian Drösch, et Stéphanie Vanasten. Bruxelles: Presses universitaires Saint-Louis Bruxelles, 2001.






















