在上一篇文章,我們透過財報數據,看到華城在營收、獲利與資本結構上的驚人成長。
(👉上一篇文章:重電崛起:AI時代的用電需求與華城的投資契機)但光看數字還不夠,真正決定一家企業能否長期領先的,是它的競爭力、產業地位,以及與同業相比的優勢。
這一篇,我們就要從質化的角度切入,來回答幾個關鍵問題:
- 華城的究竟有那些競爭力?
- 與士電、中興電、亞力等同業相比,它的優勢與挑戰是什麼?
- 在全球電網升級與 AI 能源需求的浪潮下,華城的產業定位又代表了什麼?
讀完這篇,您將不只看到一家公司的成績單,而是理解它為何能走到這裡,以及能走多遠。
華城主要業及產品介紹

華城電機113年報
若用一句話來介紹華城,它就是做「電力設備」的老大,專門把電輸得穩、送得遠。
它的主力產品是變壓器,這佔了營收的七成以上,不管是台電的電網升級,還是美國的星際之門計畫,幾乎都少不了華城的變壓器。再生能源併網(像風電、太陽能)要用到的設備,它也有供應。
除了變壓器,華城還做開關設備、配電盤,就是那種讓電力系統安全、穩定運作的東西,主要賣給台電和工業用戶。
近幾年它也開始往智慧電力設備發展,比如智慧監控、能耗管理模組,這塊雖然比重還不大,但成長潛力很高。
另外,華城也接一些工程專案,像是幫台電蓋變電所、升壓站,屬於比較穩定的收入來源。
再來是比較新的部分:再生能源與海外業務。特別是美國的星際之門計畫,華城不只拿到訂單,還直接在美國設點,準備做在地生產。加上觀音二廠正在跟 NTT Data 合作智慧製造升級,這些新業務未來都是成長引擎。
整體來看,華城的營收組成大概是:
- 變壓器:72%(絕對主力)
- 配電盤、開關設備:8%
- 工程專案:7%
- 其他收入(像售電、零星業務):10%
銷售情形與產業地位

華城的客戶結構蠻單純,前兩大客戶就佔了四成營收。
- 客戶 A:營收約39 億(21%),比去年還多了 13%。這個客戶就是台電,因為台電的強韌電網計畫,訂單明顯增加。
- 客戶 B:營收約38 億(20%),比去年成長了 72%,爆發力很強。推測應該是來自綠能或電力基建相關單位,像是美國的公用電力公司,或是跟再生能源併網有關的客戶。
- 其他客戶:加起來大概 112 億(59%),就是一些台灣工業用戶、海外訂單,以及星際之門計畫帶來的美國市場。
全年合併營收大概 190 億,可以看得出來,簡單比喻,台電是穩定的電車,美國是成長的高鐵,加上高門檻優勢,華城等於是「國內龍頭兼國際新星」。
至於產業地位,華城更具有代表性:
- 它是台灣唯一能做500kV 變壓器的廠商,放眼東南亞也是最大供應者。
- 這行業屬於典型的高資本、高技術門檻,不是隨便任何人都能進來搶生意。
- 華城靠長期認證及國際測試累積信任,再加上價格、交期、售後服務都兼顧,讓它在國內是絕對領導者,現在更把觸角伸到北美市場。

關於華城的供應鏈可以簡單拆成三塊:
上游就是原料端,像矽鋼片、銅線、絕緣油這些,基本上供應都蠻穩定。
華城本身定位在公共建設和產業的上游設備,就是電網、電力系統少不了的核心大設備。
中下游則是一些控制或保護零件,這部分附加價值比較高,公司也有切進去。

引用自Cmoney投資網誌
產品發展方向很清楚:
- 高效率、省能源、體積小、還要智慧化。
- 他們一直強調 Q.C.D.S.:品質、成本、交期、服務。
競爭優勢在於產品線完整與品質穩定,公司不只是賣設備,還做差異化服務,像是變壓器加噪音模組、即時監測、壽命診斷這些,讓設備更聰明、更耐用。
另外,華城也跨足電動車領域,自己做充電設備,還能承包整個專案,甚至把 App 系統也整合進去,直接幫忙建充電站網絡。
(👉參考文章:華城電動車充電站市佔第一,商機加速起飛)
供應商及研發支出分析

華城在原料供應上算是蠻有彈性的。像矽鋼片、銅線、絕緣油這些主要材料,他們的來源橫跨好幾個大洲,所以不會被單一供應商卡死,甚至還有一定的議價能力。
另外,他們也在推垂直整合,透過子公司「華城重電」一步步把供應鏈掌握在自己手上,這樣可以減少受外部大宗原料價格影響,成本就更可控,進一步強化競爭力。
但還是有兩個比較大的風險:
- 原料價格波動:銅價、矽鋼片這些全球都在搶,價格大漲的時候成本壓力一定存在。
- 地緣政治與關稅:特別是出口美國,如果原料被課高關稅,成本就會被擠壓。
但成長動能倒是很明確,靠台電的強韌電網計畫加上海外基建需求,變壓器和配電設備的訂單穩定成長,再加上華城重電的新產能開出來,長期不只規模擴大,毛利率也有機會再往上拉。
再來從華城研發支出看成長性:

其實華城的研發支出比例不算高,也維持在平穩的比例,但可以看出研發支出金額穩定增加,也用得很精準,主要專心投入在高毛利的新產品,像是智慧電網、再生能源應用這一塊。換句話說,它不是在亂花錢或燒錢,而是把研發直接轉換成產能跟市場。
未來的成長點大概有三個:
- 新廠投產:觀音 3B、台中超高壓廠,產能再往上拉。
- 智慧電網 & 再生能源:風電、太陽能併網這些,需求會越來越大。
- 外銷比重提升:尤其是美國市場,已經是大主力了,還會再放大。
所以可以這樣推斷:未來華城應該能繼續維持穩定的雙位數營收成長,EPS 也會跟著穩穩往上走。而毛利率因為這些研發成果陸續落地,有機會穩在40%以上的高水準。
主要股權結構

取自華城電機113年報十大股東資訊
從十大股東名單可以看出,華城的股權牢牢在許家手裡。
三兄弟(許守雄、許邦福、許逸德)加起來就超過 2 0%,再加上厚德資本(其實就是許逸德的操作平台),實際經營權等於完全掌握在手。
法人這邊,像華承投資(9.2%)、群盛發(4.4%),基本上也都是「許家自己人」。整體算下來,許家直接 + 間接持股,大概接近 40% 的控制權,外資和散戶雖然數量多,但話語權其實很有限。

另外提出幾個重點:
- 實質控制權:就是許逸德和許家,幾乎他們說了算。
- 法人化持股:厚德資本等於他們的資本操作工具,未來要募資或找策略合作都比較方便。
- 內部態度:2024–2025 股價大跌時,他們反而加碼,代表對公司和產業很有信心。
至於風險面,還是老問題:客戶集中度太高(台電 + 美國大客戶),再加上 關稅、原物料價格波動,這些都是要注意的變數。

從持股分級也可以看出:籌碼面極度集中,有將近 70% 股權集中於 42 位大股東,顯示市場流通籌碼有限。當股價上漲時,大股東不必大量加碼,就能推升。下跌時,散戶影響力有限,但若大股東策略性移轉(如 2025/3 的厚德轉讓),市場會出現誤判,而造成劇烈波動。
股利政策與投資定位

從過往配股配息,可看出華城算是「穩健又成長型」。
公司大概會把 60–70% 的獲利拿來配息,讓股東有基本的現金回饋,但因為股價已經先反映成長,因此殖利率看起來不高。
而華城屬於再把錢留著擴廠、升級技術,因此主要以成長股定位,配息只是附加,投資這家公司不是為了高股息,而是壓注其「未來 EPS 持續爆發、股價往上走」。
所以,華城更適合追求資本利得的投資人,而不是只想領股息過日子的族群。
其他重電同業比較
以下與東元VS.士電VS.亞力VS.中興電作財務數據比較,觀察同業公司間的競爭定位。
負債結構

來比較一下同業的財務狀況:
- 華城:負債率看起來有點高(68%),但大多是「合約負債+應付款」,也就是客戶先付錢、幫忙融資。長期借款幾乎清零,算是「低槓桿+ 客戶融資型」。現金水位不多,但流動性還不錯。
- 東元:規模最大,負債率只有 38–40%,現金充足,財務體質最穩。不過缺點是成長性有限,比較像穩健老將。
- 士電、中興電:負債金額差不多,中興電負債率在 60–70%,但和華城不同在於比較靠銀行借錢,所以財務壓力相對大。
- 亞力:體量最小,負債率高、現金少,抗風險能力最弱。
雖然華城表面上負債率偏高,但實際上沒有太大財務壓力,反而是財務結構最靈活的。
獲利能力
EPS部分:
- 華城:2020 僅 1 元,2024 已突破 15 元 → 成長爆發。
- 同業:東元、士電、中興電 EPS 多落在 3–7 元,穩定但無高速成長。
ROE部分:
- 華城:2024 高峰 >55%,2025 維持 45–50%。
- 同業:長期僅 10–15%,難望其項背。
毛利率部分:
- 華城:40% 水準,結構性升級。
- 同業:多在 20–25% 間,穩定但落後。
華城在獲利能力上全面碾壓同業,形成稀缺性。
風險指標

華城的存貨週轉偏長(213 天),資金佔用大。匯率與關稅為短期利潤波動來源。
其他同業如:東元、士電,因規模大,存貨與應收週轉效率較佳,但成長動能不足。中興電、亞力則是高度依賴台電標案,景氣循環與政策風險大。
因此,華城風險在於「成長過快的營運資金壓力」,其他同業風險在於「成長性不足、受
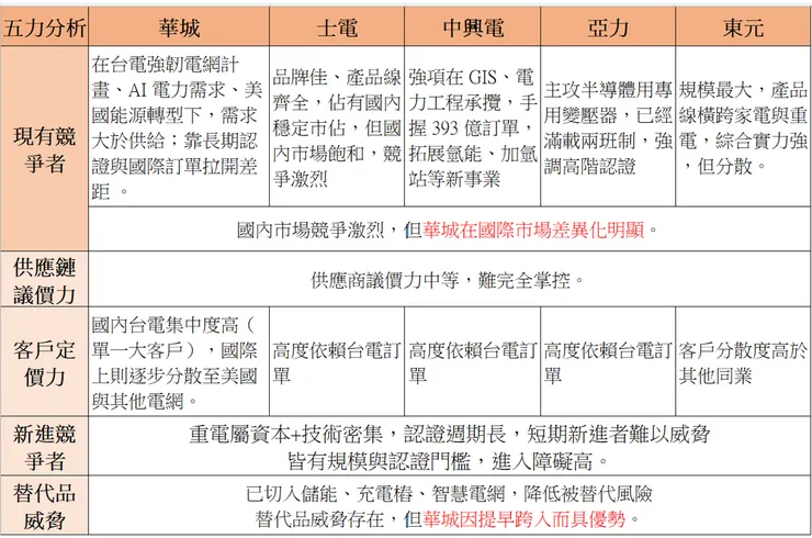
同業競爭強度五力分析

整體來看,華城憑藉國際訂單與高轉換成本,已經從台灣重電廠商中脫穎而出,具備「成長型+國際化突破」的特徵;士電和中興電在國內仍有地位,但競爭與新事業風險拖累;亞力深耕利基,但難有爆發;東元的規模穩健。 單就重點產業的發展部分,若要押注長線成長,華城最有想像空間;若追求穩健防守,東元相對合適,但與鴻海結盟後,轉向穩健及新成長雙引擎,因此二者若要搭配,配置策略可以是:
- 華城:進攻型核心,押注電網與 AI。
- 東元:防守中帶成長,提供產業分散與國際化題材。
競爭強度分析
經營團隊
講到華城的經營團隊,核心人物絕對是許逸德。
他不是單純的職業經理人,也不是只靠家族光環的人。他一方面是總經理,一方面又透過 厚德資本取得股權,等於是「自己下場、自己出錢」,具有穩固話語權。
從他一路的做法可以看出,他不只會拚衝刺,也擅長衡量風險。像這次美國加關稅,換成一般公司可能毛利被吃掉,但他直接在合約裡加進「關稅轉嫁條款」,讓客戶分擔五到七成。匯率問題也是一樣,台幣升值啽本會大幅吃掉淨利,他卻能運用自然避險及遠期外匯,把影響壓到不到 0.5%,是精明又穩的手法。
成長策略上,他一邊抓穩台電這個金主(強韌電網計畫),一邊積極打美國市場。尤其是 星際之門專案,第一單就接了 20 億,對台灣廠來說算是很好的切入點。而且觀音二廠的智慧製造升級、觀音 3B 廠(2026 量產)這些布局,也都是他主導的。
再來,他有一點蠻明顯的,就是國際視野。現在外銷已經占一半,美國就快 40%,這在台灣重電業很罕見。很多人覺得他是比較「有想法的一代」,不是只守住本土標案而已。
所以如果要形容許逸德,大概可以說:穩健又懂得下重注,懂得控風險,但也敢抓大機會,從合約設計、產能規劃到美國市場突破,都能看出他的實際手腕。
競爭強度
華城在總經理許逸德的帶領下,華城具備高轉換成本(國際電網訂單通常是長期合作+技術認證)、高效流程效能(強調 智慧維保決策、24 小時復電服務)、及台灣電網壟斷資源的競爭優勢
- 核心能力圈:電網設備製造+台電標案 → 抗風險、獲利穩定。
- 延伸能力圈:美國電網專案+再生能源+EV充電 → 成長性高,能帶動營收倍增。
但國際品牌力不足、新能源未成熟,屬於高風險高報酬區域,而真正決定估值能否持續往上拉升的關鍵在於美國市場的拓展力道。若能持續拿單並逐漸降低台電依賴,華城的能力圈將擴張至「國際化能源設備供應商」層級。。
再以「費雪十五要點」檢視華城的成長趨勢:
從市場面來看,它的產品和服務(像是電網強韌計畫、美國 AI 能源需求、再生能源轉型)都符合長期成長趨勢,未來 5–10 年都有很大的市場。經營團隊也積極開發新產品,不論是觀音 3B 廠、智慧製造升級,還是充電樁和智慧維保模組,都顯示它不是守舊型公司,而是持續在推動新東西。雖然研發費用占比不算高,但成果已經開始展現,比如噪音模組、壽命診斷系統,這些都是差異化的方向。
在經營面,它的銷售團隊談判力強,甚至能把關稅轉嫁給客戶,毛利率也逐年提升,高於國內同業,顯示公司在獲利品質上是有穩定性的。而且它會透過智慧製造和合約條款來維持利潤率,這在競爭激烈的產業裡是一大優勢。
在人事方面,整體勞資關係算正常,沒有大爭議,但隨著產能擴張,人力壓力可能是一個隱憂。管理核心以許逸德為主,策略明確、風格強烈,厚德資本也讓他更有實際掌控力。不過,高度依賴單一經營者,接班梯隊不明確,是個風險點。
在財務與控管面,公司能及時因應原料與關稅成本的變動,會計制度健全;資本使用也算有效率,沒有頻繁增資稀釋股東。資訊揭露雖然偏樂觀,但至少面對風險(像關稅)時會提出對策。
依照費雪十五要點來看,華城大約符合八成,屬於「優質成長股」。
優勢在於:
- 產業需求確定性高(電網、AI、再生能源三大趨勢)。
- 獲利能力強、毛利率優於同業。
- 經營層積極,能把風險轉嫁給客戶,並推動產品升級。
劣勢在於:
- 客戶集中度高(台電、美國大客戶)。
- 管理層依賴許逸德個人,接班風險存在。
- 估值偏高,本益比超過 40 倍。
投資策略上:
- 長線來看,它是一檔值得逢低布局的成長股,可以用分批方式進場,重點是抱住產業趨勢帶來的長期機會。
- 短線則波動大,要嚴守停利停損,避免追高。
- 比較合理的中長期投資區間,大約在500-600 元上下,適合定投,不適合當成「便宜股」或「定存股」看待。
以上,我們針對華城做了完整的質化分析,包含競爭力檢視、產業定位、同業比較與投資屬性,幫助大家建立對這家公司更深的認識。數據告訴我們,華城確實具備產業龍頭地位與成長動能,但同時也存在集中度與估值的挑戰。
在下一篇文章中,我將進一步綜合華城的護城河廣度、潛在風險,以及長期成長趨勢,最後透過估值模型,給出更具邏輯性的投資策略判斷。
投資不是靠感覺,而是要靠數據與紀律。希望這樣的分析能讓大家看見,一家公司不只看財報數字,還必須搭配產業脈絡與競爭結構,才能真正判斷它的內在價值。























