隨著AI應用的普及,最近這一年從事法律行業的人應該都深深感受到AI帶來的恐怖。許多人想到可以拿法律問題去問AI,而AI也往往都能提供看起來十分強大的解答,甚至只要丟問題給他,就可以直接生出一份格式完整、氣勢十足的書狀,讓人直接簽名後寄到法院。但AI生成的書狀真的可靠嗎? 筆者從事法律實務工作多年,本於毋枉毋縱的精神,以設計案例讓ChatGPT、Gemini、Grok三家不同AI軟體協助生成書狀,再從法律及實務角度,對AI產出的書狀進行評比。本文為第三集-Grok篇。
要用來問AI、讓AI產生書狀的案例問題,跟評比AI回答的觀察重點,已經在第一集介紹過,於茲不贅。
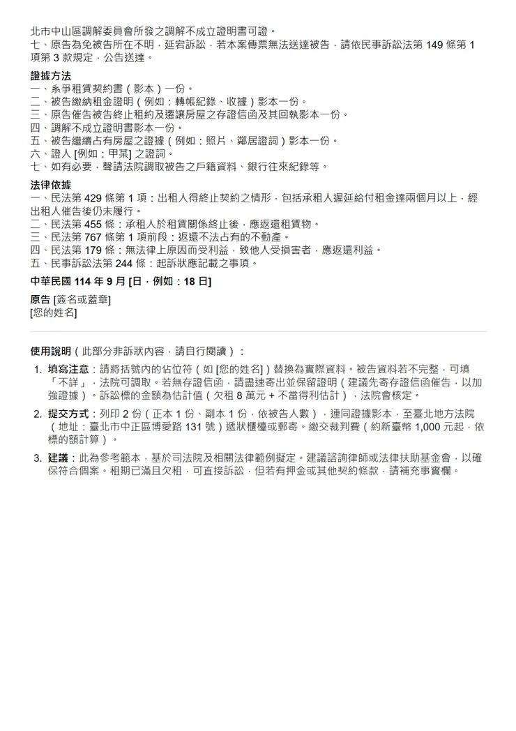
以下就直接貼上同樣問題詢問Grok後,Grok提供的回答。


簡評
訴之聲明欄
1、第一項請求返還房屋的寫法沒啥問題。
2、第二項前段有問題,題目說房租只繳到3月,所以欠的房租應該是4-6月共3個月分6萬元的房租,而不是4-7月共8萬元。
3、GROK的訴之聲明都會用括號註明哪一筆錢是什麼費用,但聲明欄的意思是希望法院判決寫在主文的內容,只要寫出希望法院叫對方做什麼,不需要在這邊用括號說明,說明放在後面的事實跟理由欄即可。
3、三四項OK。
事實及理由欄
1、理由欄第一項GROK寫租期是到114年6月,但又寫被告積欠租金到114年7月,多寫了一個月。租約有效期間才會有租金,所以租金只有欠到6月,租期屆滿以後的7月就沒有租金的問題,應該屬於不當得利的範疇,此部分雖然寫錯,不過法院看到會駁回,還不至於無法審理。
2、第二項他自己假設有存證信函的存在,但一開始給他的問題並沒有說有寄過存證信函,存證信函的內容也是他自己設想的。需要使用者自己看情況修改或刪除。
3、第三項引用民法第455條、767條第1項請求返還房屋都引用正確。但民法第429條是關於修繕租賃物的規定,跟他要主張的終止租約無關,引用錯誤,而且本案的情形是租約已經因屆期而終止,並不需要另外主張因為欠繳租金而終止組約。
4、第四項請求契約終止後,被告受有相當於租金的不當得利部分,引用民法第179條是正確的,每月2萬元也是正確的。但他要使用者自己填入催告終止日,從催告終止日起算不當得利,這點是錯誤的,因為本題的情形是租約期滿,並不需要經過催告才終止,題目也沒有說有催告過。應該直接從租期屆滿的下個月起算不當得利就好。這個錯誤可能會導致法院要求你提出催告(寄存證信函)的證明,並真的從催告日起算,如果催告日晚於租約終止日,就虧了。
5、第五項,欠繳租金應該是4-6月的6萬元,不知道為什麼他都算8萬元,可能算到7月去了。
6、第六項,題目沒有跟他說調解過,但他自己把虛構的調解不成立經過寫進去了。
結論 6分 (滿分10分)
Grok的聲明寫得算是清楚看得懂,寄到法院的話算是可以用,引用法條也相對還算正確,只有429條引用錯誤。關於返還房屋的依據、不當得利的依據這些重要條文都引用正確。這點是優於GPT、Gemini 的地方。
但他租金請求的期間跟總金額計算錯誤,可能對題目文義的理解有問題。另外就是他似乎認為租信契約是用存證信函催告後才終止,但本案題目其實已經是租期屆滿的情形了,並不需要另外催告終止。如果使用者直接使用他的版本的話,有些多要的部分會被法院駁回,少要的部分就虧到。但不至於無法審理。
他也自己多寫出一些給他的問題沒有提過的存證信函、調解等經過,對使用者而言如果全部直接照搬會出錯,必須自己檢視修正。
總評大概跟Gemini差不多,給個6分。就是雖然錯誤不少,但這樣寫法院看得懂他的意思,收到的話能夠據以審理判決,不至於像GPT不補正的話無法審理。























