
(以下免費試閱訂閱者專屬閱讀內容,訂閱我的沙龍解鎖其他所有付費文章)
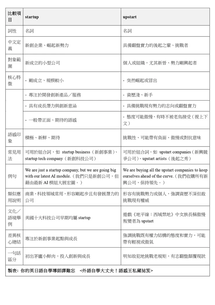
startup [名詞] = 新創企業、崛起新勢力
- start = 開始、起步
- up = 往上、崛起
現在的美國十大科技公司,有不少在剛起步時都是新創企業(startup),一間startup通常具備以下特徵:
- 新成立的小型公司
- 正在開發創新產品或服務
- 帶有創新與成長潛力的意涵
startup這個字讓人聽起來有不錯且可期待的印象,是商業和科技領域常見的術語。
startup還可以拿來和其他的名詞結合,變成一個複合的名詞喔。例如美國西北大學出版的「西北雜誌」刊登了一篇人物專欄, 標題寫著大大的「幕後秘辛:崛起的新秀歌手(Back Story: Startup Singer)」,寫出歌手Dom Collins用法律+商管魔法自創音樂品牌,唱出追夢人生,玩轉LinkedIn成就不一樣的音樂創業傳奇。
所以你也可以學這種用法靈活運用「startup + 名詞」的結構喔,例如:
- startup business = 新創事業
- startup talk show = 新崛起尚未成名的脫口秀
- startup tech company = 新創科技公司
來個例句:
We are just a startup company, but we are going big with our latest AI module. 聽例句
我們還只是個新創公司,但正透過我們最新的AI模組大展鴻圖。
* just [副詞] = 只是
* company [名詞] = 公司
* go big = 壯大、變大、一飛沖天、大展鴻圖
* with [介係詞] = 透過、伴隨
* latest [形容詞] = 最新的
* module [名詞] = 模組
upstart [名詞] = 具備翻盤實力的後起之輩、挑戰者
你一定要很注意,upstart這個單字的語感(聽來的感受)有很大的不同,一個upstart通常具備以下特徵:
- 強調某人或勢力突然崛起或冒出來
- 資歷淺,還是新手菜鳥
- 具備挑戰老鳥的翻盤實力或志向,或者,態度傲慢 (需視上下文判斷是哪一種)
- 有時可能不被老鳥所接受(需視上下文判斷是否滿足此特徵)
upstart最重要就是以上的第三個和第四個特徵。
upstart同樣也可以和其他名詞結合成複合名詞喔。例如全球熱賣的遊戲<地平線:西域禁地>其中有個橋段,部落裡有一位男性幹部擁有一群支持者,聲勢漸漸浩大,他想要透過部落的缺水危機一舉倒戈現任的女族長。女族長就把他稱為傲慢的upstart。

Yarra: Only an upstart acts rashly. A commander bides her time. 聽例句
女族長亞拉:只有傲慢的跳梁小丑才會魯莽行事。一位指揮官會耐心等待時機。
* act [原型動詞] = 表現
* rash (魯莽的) [形容詞] → rashly (魯莽地) [副詞]
* commander [名詞] = 指揮官
* bide [原型動詞] = 等待
* time [名詞] = 時間
再來看另一個例句,這裡的upstart companies就具備挑戰老鳥的翻盤實力:
We are buying all the upstart companies to keep ourselves ahead of the curve. 聽例句
我們正在收購所有新興競爭公司,讓我們自己保持領先。
* buy (購買、收購) [原型動詞] → buying (正在購買、正在收購) [現在進行式動詞]
* all [限定詞] = 所有
* company (公司) [單數名詞] → companies [複數名詞]
* keep [原型動詞] = 保持、保留
* our (我們的) + selves (自身,複數型) [反身代名詞] = 我們自己
* ahead [副詞] = 在前方;curve [名詞] = 曲線、弧線; ahead of the curve = 在弧線最前緣 = 領先
用一句話解釋startup和upstart的差異
- 兩者都代表新崛起的新勢力
- startup = 剛開始創業,專注推產品,努力證明自我
- upstart = 有意識地挑戰老舊規則,準備翻盤顛覆現狀
startup是初出茅廬的小鮮肉,代表著新創與成長的起點;startup象徵充滿突破與挑戰的決心,是躍躍欲試準備翻盤的狠角色。看完這篇就不再傻傻分不清啦!

喜歡這篇文章嗎?這只是我七百多篇英文教學文章中的一小部分,而且我還會每週不斷更新!裡面有超過五百篇是付費版,講解的內容比免費的更全面、更深入,幫你從英文新手一路變成高手。快來訂閱單刀流(專攻英文)或雙刀流(英日雙修)方案,讓你不用靠翻譯軟體或AI,也能自己輕鬆搞定外語!





















