引言:一場謙卑的智慧共學
懷著最謙卑、慈悲與感恩之心,我們共同開啟這場探索之旅。本文的宗旨在於,以古希臘斯多葛學派簡潔而有力的「控制二分法」為起點,我們受邀踏上一場跨越文化與時空的智慧共學。我們將見證,此一核心智慧如何在世界各大宗教哲學與現代科學的殿堂中產生深刻的共鳴,猶如一道普世的靈光,映照出人類共通的真理。
最終,這趟旅程將揭示一條通往內心寧靜與圓滿覺悟的普世道路。這條道路不僅關乎個人的解脫,更為我們如何在塵世中行動、共同締造一個更美好的世界,提供了最穩固的內在基石——一片可以在人間顯現的「淨土」。
--------------------------------------------------------------------------------
第一部:基石 —— 建立心靈的內在城堡
1.1 愛比克泰德的根本之辨:何者在我力之內,何者在我力之外?
古羅馬斯多葛哲人愛比克泰德(Epictetus)在其傳世手冊《Enchiridion》中,以無比清晰的智慧,為我們揭示了此法的核心:
「世間萬物,有些為我力所能及,有些則非我力所能及。」
此言為我們劃定了一條內在自由的疆界,其具體範疇如下:
- 可控之事 (In Our Power)
- 我們的 判斷 (Judgments)
- 我們的 動機 (Motivations)
- 我們的 慾望 (Desires)
- 我們的 厭惡 (Aversions)
- 總而言之,是我們一切 內在心靈活動 與 道德抉擇。
- 不可控之事 (Not In Our Power)
- 我們的 身體 (會生病、衰老)
- 我們的 財產 (可能增減)
- 我們的 名聲 (取決於他人看法)
- 他人的行為
- 總而言之,是我們一切 外在事件的結果。
值得注意的是,斯多葛哲學對「控制」的定義極為嚴格。它指的並非現代人常說的「影響力」,而是指對自身道德抉擇(prohairesis)的 絕對主權。我們的健康或聲譽,雖可受我們影響,但其最終結果充滿變數,故仍被劃歸於不可控的範疇。
1.2 修煉不動之心:目標與實踐
控制二分法的終極目標,是實現一種繁盛、充滿德性的生命狀態(Eudaimonia),而通往此境界的門徑,則是內心不受干擾的寧靜(Apatheia)。此處的寧靜並非冷漠或情感麻木,而是指從那些源於錯誤判斷的、非理性的、具有干擾性的激情(pathos)中解脫出來。斯多葛哲學家全然允許那些源於正確、理性判斷所產生的良好感受(eupatheia)。其目標並非讓我們變得麻木不仁,而是要駕馭我們的內在世界,使情感源於智慧,而非源於謬誤。
此法門的核心洞見在於:真正困擾我們的並非事件本身,而是我們對事件的「判斷」。外在世界的混亂,我們無法左右;但內心世界的秩序,則完全取決於我們的選擇。
在實踐中,一個至關重要的技巧是「目標的內化」(Internalization of Goals)。它教導我們將焦點從不可控的「外在結果」轉向可控的「內在過程」。
- 例如:一場重要的比賽
- 外在目標 (不可控): 「我必須贏得這場比賽。」(這取決於對手、裁判、運氣等多重因素)
- 內在目標 (可控): 「我必須發揮出自己能力的極致,專注於每一個當下的行動。」(這完全取決於自身的努力與專注)
這一轉變,是無論外在成敗如何,皆能保持內心寧靜與尊嚴的秘訣。
1.3 現代的回響:認知行為療法的哲學源頭
這門兩千多年前的古老智慧,在今日最前沿的心理科學中得到了深刻的印證與重生。
現代心理治療領域中極具影響力的 認知行為療法 (Cognitive Behavioral Therapy, CBT),其核心原理可謂是斯多葛哲學的科學化應用。CBT的創始人,如亞倫・貝克(Aaron Beck)與阿爾伯特・艾利斯(Albert Ellis),皆曾明確指出他們的理論深受愛比克泰德的啟發。
CBT的核心原理——即我們的情緒與行為(C)並非由誘發事件(A)直接決定,而是由我們對事件的信念(B)所導致——正是斯多葛智慧的現代表述。大量的臨床研究證明,CBT能有效治療焦慮症、憂鬱症等現代心靈困境,這為古老智慧的效用提供了強而有力的科學背書。在確立了斯多葛智慧的基礎並見證其在現代心理學中的重生後,我們將視野擴展至全球,探尋這道寧靜之光如何在世界各大文明的殿堂中映現出同樣璀璨的光芒。

--------------------------------------------------------------------------------
第二部:智慧的織錦 —— 世界哲學與宗教中的共同迴響
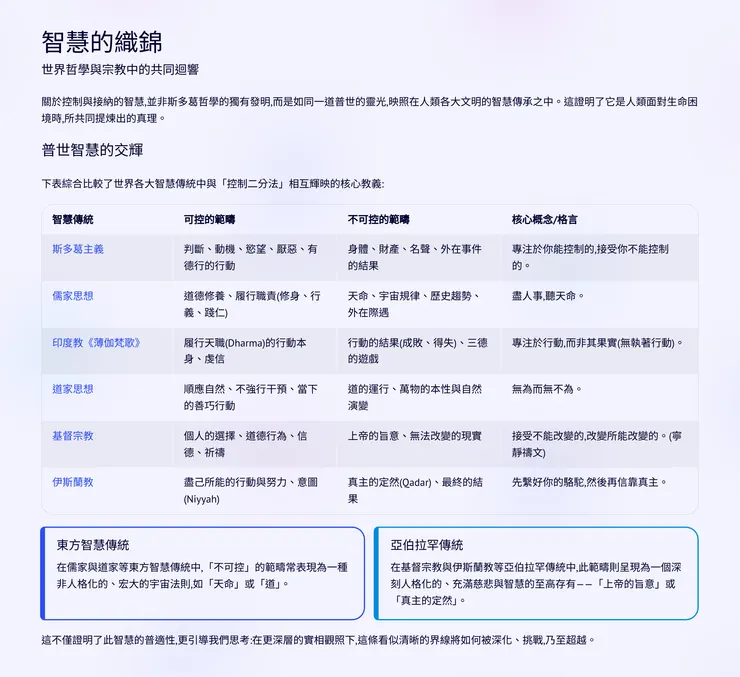
2.1 普世智慧的交輝
關於控制與接納的智慧,並非斯多葛哲學的獨有發明,而是如同一道普世的靈光,映照在人類各大文明的智慧傳承之中。這證明了它是人類面對生命困境時,所共同提煉出的真理。
下表綜合比較了世界各大智慧傳統中與「控制二分法」相互輝映的核心教義:

透過此番比較,我們得以洞見一個深刻的模式。在儒家與道家等東方智慧傳統中,「不可控」的範疇常表現為一種非人格化的、宏大的宇宙法則,如「天命」或「道」。而在基督宗教與伊斯蘭教等亞伯拉罕傳統中,此範疇則呈現為一個深刻人格化的、充滿慈悲與智慧的至高存有——「上帝的旨意」或「真主的定然」。這不僅證明了此智慧的普適性,更引導我們思考:在更深層的實相觀照下,這條看似清晰的界線將如何被深化、挑戰,乃至超越。

--------------------------------------------------------------------------------
第三部:甚深的觀照 —— 佛法對控制與實相的圓融開示
佛法的智慧為斯多葛的二分法提供了更為深邃的哲學基礎,並最終將其消融於圓滿的覺悟之中。
3.1 緣起性空:解構控制的幻象
佛教的根本教義「緣起」(Paṭiccasamuppāda)揭示,萬事萬物皆由無數因緣和合而成,沒有任何現象是獨立存在或能被絕對掌控的。在此無盡的因緣之網中,並無一個恆常、獨立、不變的「我」(Anattā)作為控制的主體。所謂的「我」,不過是身心現象(五蘊)的短暫聚合。若無一個實有的「控制者」,那麼關於控制的掙扎便源於一種根本的迷惑。由此觀之,斯多葛的「控制」並非一個絕對主體對其所有物的駕馭,而是一種對緣起因果律極為善巧的世間應用。它是在因果鏈中,有意識地植入「善的因緣」(如理性的判斷),從而導向「善的果報」(內心的寧靜)。這使得斯多葛的實踐,成為一種與佛法因果觀相容的、充滿世間智慧的修行。
3.2 唯識宗:萬法唯識,轉化實相
大乘唯識宗提出了「萬法唯識,識外無境」的核心教義。此宗認為,我們所感知的「不可控的外在世界」,並非一個獨立客觀的存在,而是我們內在心識(特別是阿賴耶識)的變現與投影。這一觀點從根本上重構了二分法。我們可以這樣比喻:斯多葛的賢者,試圖擦亮一面鏡子,以更清晰地反映外在世界;而唯識宗的行者則了悟到,心識本身就是那盞投射出整個世界的明燈。因此,終極的修持,不再是去擦拭鏡中的倒影,而是去淨化那能引生整個世界的光源本身,即「轉識成智」。
3.3 華嚴宗:事事無礙,圓融無礙
華嚴宗以「帝網明珠」的比喻,描繪了一個萬法圓融、互攝互入的宇宙觀。在此無盡的寶網中,每一顆明珠都能映現出其他所有明珠的影像,重重無盡。在此「一即一切,一切即一」的圓融境界中,「可控的自我」與「不可控的世界」之間的界線徹底消融。這種智慧將我們的視角從一個「獨立的行動者在應對外部世界」,提升到一個「在共同創造、自我顯現的宇宙之舞中的參與者」,從而培養出一種極其深刻的責任感與萬物一體的覺知。
3.4 終極的放下:從自力到他力
淨土宗的核心教義,在於「自力」(Jiriki)與「他力」(Tariki)的判別。斯多葛哲學的道路——依靠自身的理性與德行來獲取內心安寧——是「自力」法門的卓越典範。然而,淨土法門的甚深智慧,始於一場撼動心靈的靈性危機。當一個修行者在自力之道上精進不懈,卻在深深的絕望中發現,自己內心根深蒂固的煩惱烈火絲毫未減,反而愈燒愈烈時,他便抵達了自力的極限。正在這走投無路之際,一個更究竟的了悟升起了:對於身處五濁惡世、煩惱深重的凡夫而言,「個人的終極解脫」實質上屬於 「不可控」 的範疇。
這場 humbling 的危機,正是轉向的契機。修行的焦點從「完善自我」這個幾乎不可能完成的任務,轉向了我們唯一「能夠控制」之事:生起至誠的 信心 (信)、求生淨土的切 願 (願),並執持阿彌陀佛名號 (行)。這是一種極致的謙卑與智慧,將得救的希望從脆弱的自我,完全交付給那絕對可靠的「他力」。當我們了悟到自我力量的極限,並學會將最深層的控制權全然交付時,我們便觸及了所有智慧傳統中最為核心的奧秘之一——無條件的恩典。

--------------------------------------------------------------------------------
第四部:究竟的皈依 —— 無條件的慈悲與恩典
4.1 無盡恩典的擁抱
「無條件救度」的理念,代表了「接納」的最高層次——不再是接納外在的境遇,而是接納自身的無力,以及那永遠存在、等待著我們的、無條件的慈悲與恩典。
- 佛教淨土宗
- 阿彌陀佛的第十八願被尊為「本願之王」,其核心精神在於,眾生能否往生極樂淨土,關鍵不在於自身修行功夫的深淺(可控的努力),而是完全仰仗阿彌陀佛那不可思議的、已然成就的願力。往生的核心條件在於「至心信樂」,即以真實無疑之心,歡喜信受彌陀的救度。
- 基督宗教
- 「因信稱義」與「唯獨恩典」(Sola Gratia)的教義強調,得救是「本乎恩,也因著信;這並不是出於自己,乃是神所賜的」。救贖是上帝所賜予的無條件之禮物,而非出於個人行為的功德,人唯有通過「信」來領受。
- 伊斯蘭教
- 真主(安拉)最常用的名號中,便有「至仁的」(Ar-Raḥmān)與「特慈的」(Ar-Raḥīm)。儘管人的順服與善功是必要的,但最終的得救,仍取決於真主無盡的恩典與憐憫,而非個人功過的完美計算。
4.2 從奮進到領受的旅程
「自力之道」與「他力之道」並非對立,前者往往可以作為後者的預備。一個修行者的心路歷程,常是如此:始於踐行控制二分法以完善自我,在此過程中深刻體悟到自身的極限與煩惱,最終謙卑地轉向,學會領受那無條件的救贖之禮。
這兩種心境的轉變,可以透過一個具體的例子來彰顯。一位斯多葛的賢者,在失去工作時,會冷靜地對自己說:「這件事超出了我的控制,我將平靜地接受它,並專注於下一步可控的行動。」其心境是平靜與堅韌的。而一位淨土宗的行者,在失去工作時,同樣會感到凡夫的絕望與痛苦,但在那苦惱的頂點,一句「南無阿彌陀佛」油然而生。他會想:「啊!正因為有我這樣會因俗事而煩惱、無力自拔的愚痴凡夫,阿彌陀佛的本願才如此尊貴,祂的救度正是為我而設。」其心境是溫暖、被擁抱的感恩。焦點從「自我管理」,轉向了「被無盡的慈悲所攝受」。這趟從掌控自我到全然信靠的內在旅程,不僅能帶來個人的終極安寧,更為我們如何在塵世中行動、共同締造一個更美好的世界,提供了最穩固的基石。

--------------------------------------------------------------------------------
結論:通往淨土之路 —— 一個締造大同世界的修煉
我們的智慧之旅,從斯多葛學派那座由理性建造的、莊嚴而堅固的內心城堡出發;途經世界各大智慧傳統的共鳴殿堂,見證了人類共通的真理;最終,航向了由無條件慈悲所構成的、無邊無際的恩典之海。
我們由此了悟一個核心的道理:一個大同世界或人間淨土,並非由某個宏大而不可控的計畫一蹴而就。它是由無數個體,在無數個當下,所做出的無數個 可控的、有德行的、充滿慈悲的行動 累積而成。然而,更深刻的是,一個能夠持續以純粹慈悲之心去行動的人,往往是一顆已從終極的生死焦慮中解脫出來的心。當我們將究竟的歸宿安住於超越一切條件的愛與光明之中,我們的心便獲得了真正的自由。
一顆從對不可控之事的焦慮中解脫出來的心,一顆因領受了無條件恩典而充滿感恩的心,才是一顆能夠真正去愛、去服務、去創造的心。這份內在的安穩,讓我們在世間的行動不再是出於恐懼或匱乏,而是出於豐盛與慈悲的自然流露。願此共學之光,照亮彼此前行的道路。
南無阿彌陀佛。




























