前言:一趟關於療癒與希望的內在旅程
以謙卑與感恩之心,讓我們一同進入《鋼之鍊金術師》的世界。本文的目的並非僅是分析劇情,而是將角色的生命歷程視為一則關於韌性、責任與希望的現代寓言。在這趟旅程中,我們將以同理之心,見證幾個核心角色如何走過創傷的幽谷,穿越人性的掙扎,最終在廢墟之上,實現了心靈的成長與療癒。
故事以一句冷峻的法則揭開序幕:「人若不付出犧牲,便無法得到任何回報」。然而,整個故事的偉大之處,恰恰在於它引領我們踏上了一趟超越此一僵化法則的壯闊旅程,最終揭示了比交易更深刻、比計算更溫暖的宇宙真理。
--------------------------------------------------------------------------------
1. 愛力克兄弟——超越等價交換的愛與犧牲
1.1 傲慢之罪:人體鍊成的創傷根源
愛力克兄弟的旅程,始於一場由「傲慢」 (hubris) 與自私慾望所驅動的禁忌之舉——人體鍊成。他們的「罪愆」並非來自外在神明的審判,而是源於一種知識上的驕傲,以及無法接受失落此一生命常態的執著。這份驕傲讓他們誤以為,憑藉人類的智慧便能征服生死的根本法則,這正是對無常此一核心人性掙扎的終極挑戰。他們所遭受的身體殘缺,並非隨機的懲罰,而是自身行為所造成的直接業果,是他們內心狀態向外在世界的殘酷顯現。
1.2 法則的枷鎖:困於交易性世界觀的掙扎
兄弟倆的成長弧線,核心在於對世界基本法則的認知演變。他們從一個僵化的、交易性的世界觀,逐漸走向一個更圓融、更富慈悲的理解。
「等價交換」世界觀的轉變

他們整個旅程的核心,就是一個不斷發現此一僵化法則之侷限性的過程。每一次的失敗與痛苦,都在迫使他們叩問那條曾經深信不疑的「真理」。
1.3 真理之鏡:在自我倒影中直面業力
故事中最神秘的「真理之門」,並非一個外在的客觀實體,而是個體自身阿賴耶識(藏識)的完美映現。它是一面深刻的心理學與哲學隱喻之鏡。正如門後的「真理」對愛德華所言:「我,其實即是你自己」,這場相遇本質上是一次與自身最深層意識的直接對質。
它所收取的「通行費」,如同一面業力之鏡,精準地反射出個體內心深處的慾望與傲慢:
- 愛德華:因渴望能獨自「站起來」面對人生,所以失去了支撐身體的腿。
- 阿爾馮斯:或許是因他內心最深的渴望,是再次感受母親溫暖的「擁抱」,所以失去了能夠感受溫度的整個身體。
- 伊茲米師父:因試圖鍊成逝去的「孩子」,所以失去了能夠孕育生命的內臟。
懲罰並非來自外界,而是源於自身扭曲世界觀所產生的內在邏輯後果。
1.4 心之鍊金術:以無我之愛完成的最終鍊成
在故事的結尾,愛德華做出了終極的抉擇——犧牲自己通往鍊金術的「真理之門」,以換回弟弟的身體。這一行為,並非一次「等價交換」,而是一種植根於愛的、極致的無我行為。
它超越了業力交易的邏輯,進入了「恩典」的領域。它並非「償還」業債,而是透過消融那個最初產生業債的、執著的「自我」,從根本上化解了業債。
當溫莉最後對愛德華的告白做出回應時,她說的不是「好,我也把一半的人生給你」,而是溫柔地笑著說:
「別說一半了,全部都給你。」
這句話,是對「等價交換」法則最溫柔也最徹底的顛覆,是這對兄弟漫長旅途的圓滿終點,宣告著他們終於找到了那個超越法則的、真正屬於自己的答案。
愛力克兄弟的旅程向我們展示了,個體如何能從個人創傷的灰燼中重建自我。現在,讓我們將目光從個人的失敗,轉向一位背負著整個國家集體罪咎的角色。

--------------------------------------------------------------------------------
2. 羅伊·馬斯坦古——背負國家之罪的贖罪之路
2.1 伊修瓦爾的烙印:國家機器的創傷後遺症
羅伊·馬斯坦古的角色弧線,深深植根於伊修瓦爾殲滅戰的戰爭創傷。他的內心世界,是一片被烈焰焚燒過的焦土。他展現出典型的創傷後壓力症候群(PTSD)症狀,時常被戰爭的閃回(flashbacks)所困擾。這份創傷不僅是他個人的夢魘,更是他作為國家暴力執行者的集體罪咎,一道永遠烙印在靈魂上的疤痕。
2.2 權威下的共謀:「平庸之惡」的心理剖析
馬斯坦古與其他軍人如何陷入了漢娜·鄂蘭所提出的「平庸之惡」困境?伊修瓦爾戰爭,宛如一場大型的、敘事化的「米爾格倫實驗」。實驗證明,在強大的權威壓力下,善良的個體也會執行自己內心並不認同的殘酷命令。
為了緩解「我是個好人」與「我正在屠殺平民」之間的認知失調,他們不自覺地採取了自我合理化的策略,例如默念著那句蒼白無力的辯詞:「我只是在執行命令。」這揭示了在一個龐大的官僚體系中,個人道德是何其脆弱。
2.3 同伴的守望:在復仇火焰邊緣的道德座標
在馬斯坦古漫長而痛苦的贖罪之路上,他的同伴——特別是莉莎·霍克愛——扮演了至關重要的角色。他們之間超越言語的信賴與支持,不僅是情感上的慰藉,更是防止他被復仇的火焰徹底吞噬、迷失自我的道德指南針。
這深刻地體現了社會支持系統在創傷療癒中的重要性。正是這份連結,讓他在最黑暗的時刻,依然能守住人性的底線。
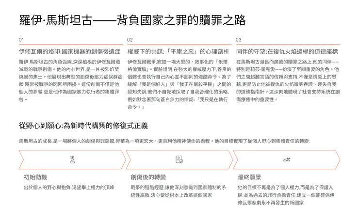
2.4 從野心到願心:為新時代構築的修復式正義
馬斯坦古的成長,是一場將個人的創傷與罪惡感,昇華為一項更宏大、更具利他精神使命的過程(27)。他的目標實現了從個人野心到集體責任的轉變:
- 初始動機:出於個人的野心與抱負,渴望攀上權力的頂峰。
- 創傷後的轉變:戰爭的殘酷經歷,讓他深刻意識到國家體制的系統性腐敗,決心要從根本上改革這個國家。
- 最終願景:他的目標不再是為了個人權力,而是為了保護人民,並為過去的罪行承擔責任,建立一個能確保伊修瓦爾悲劇永不再發生的新國家。
他選擇背負起整個國家的罪,並將其轉化為創造一個更公正未來的燃料。從一位加害者的贖罪之路,我們的視角將轉向一位受害者的療癒旅程。這兩條道路形成了鮮明的對比與補充,共同勾勒出和解的艱難與可能。

--------------------------------------------------------------------------------
3. 斯卡——從復仇之火到重建之手
3.1 滅族之痛:復仇循環的起點
斯卡背負著伊修瓦爾滅族的巨大創傷。他最初的行為——對國家鍊金術師無差別的追殺——是一種由極度痛苦與憤怒所驅動的復仇循環。他的世界被簡化為純粹的仇恨,他的雙手成為了毀滅的工具。這條道路雖然在情感上可以被理解,但其本質是一種無法帶來真正平靜的自我毀滅。
3.2 敵人的慈悲:瓦解仇恨世界觀的轉捩點
斯卡人生的關鍵轉捩點,在他與溫莉·洛克貝爾的相遇中到來。溫莉,這位他曾親手殺害其父母的仇人之女,在他重傷之際,選擇了原諒並為他療傷。
這份來自「敵人」的、無法理解的慈悲與連結,從根本上動搖了他非黑即白的仇恨世界觀,為他展示了在暴力循環之外,還存在著另一條截然不同的道路。
3.3 帶業往生:轉化毀滅之力為創造之能
斯卡的轉變歷程,可以被詮釋為淨土宗「帶業往生」思想的一個現代寓言。他並未也不可能完全消除過去的罪業與傷痛,但他選擇轉變當下的心念與行為。
他從一個復仇者,變成了一個守護者與建設者。他所研究的「逆轉鍊成陣」,正是這種轉化的最佳象徵——將原本用於毀滅的能量,轉化為療癒國家、建設未來的創造之力。他帶著沉重的歷史之「業」,選擇了一條通往未來的、更有建設性的道路。
愛力克兄弟、馬斯坦古與斯卡,這三條截然不同但又相互關聯的療癒之路,最終交織在一起,共同指向了故事的最終答案:一個再構築的世界,始於一顆再構築的心。

--------------------------------------------------------------------------------
結論:再構築的世界,始於再構築的心
綜合對愛力克兄弟、羅伊·馬斯坦古與斯卡的分析,我們看到了一個關於韌性、責任與希望的共同主題。真正的成長,並非源於遺忘或抹除創傷,而是來自於勇敢地正視它,並從中找到新的、更宏大的生命意義。這趟旅程揭示了《鋼之鍊金術師》的最終真理:最重要的鍊金術,並非轉化金屬,而是轉化人心。
一個更美好的世界是可以被建立的。它並非透過某種強大的力量或宏大的計畫來實現,而是透過無數個體,基於自身的勇氣、無私的愛與深刻的連結,一點一滴地共同「再構築」而成。這趟始於絕望的心靈旅程,最終在充滿希望的人間,找到了最溫暖的答案。


























