序幕:聖人的邀請
爐火溫暖,光影在古舊的木質牆壁上靜靜搖曳,映照出四張神情各異的面容。一位聖人,雙目含藏著琉璃般的澄澈光芒,身披素袍,氣質安詳;一位名人,眉宇間刻畫著歷史的滄桑與家族的榮光,縱然衣著華貴,卻難掩一絲深沉的悲嘆,手指無意識地摩挲著一枚刻有家族徽記的戒指;一位罪犯,眼神銳利如鷹,雙手交疊於膝上,指節泛白,彷彿在壓抑著一股久經禁錮的力量;還有一位凡人,面容帶著日常奔波的倦意,目光在閃爍的火焰與其他三人的臉龐間游移。
他們圍爐而坐,靜默在空氣中緩緩流淌,直到聖人輕輕打破了這份寧靜。「南無阿彌陀佛。」聖人的聲音溫和而謙卑,彷彿不是在說話,而是在分享一份來自心底的感恩。「感謝三位施主,願意在此結下這段殊勝的因緣。我們今夜的相聚,並非為了審判或辯論,而是為了共同參詳一則古老的公案。」
他將目光依序投向在座的每一個人,繼續說道:
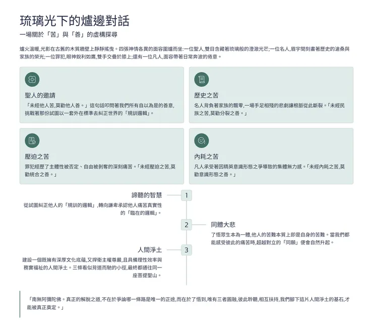
「『未經他人苦,莫勸他人善。』這句話,我們都聽過。但今夜,我邀請各位將它視為一則深刻的靈性挑戰。它叩問著我們所有自以為是的善意,挑戰著那份試圖以一套外在標準去糾正世界的『規訓邏輯』。它呼喚我們轉向一種更深的智慧——那始於靜默諦聽、深刻同理與根本謙卑的『臨在的邏輯』。」
聖人微微頷首,爐火的光芒在他眼中跳動。
「我們今夜的終極願心,並非要爭論誰的苦更深,誰的善更真。而是要探尋一條道路,一條能從克制的『莫勸』,昇華為集體承諾的『同願』之路。如此,我們才能共同探問,那構築『人間淨土』的基石,究竟在何方。」
他輕輕地做了一個邀請的手勢,語氣慈悲。
「那麼,可否請各位,從您所感受到的『苦』開始說起?」

--------------------------------------------------------------------------------
第一幕:名人的悲嘆——歷史之苦
這段對話,將揭示一種宏觀的、與集體歷史記憶相連的苦難。它如同一條沉重的血脈,流淌在一個人的生命之中,深刻地塑造了他對「善」的理解,以及對某些「善意」的本能抗拒。
名人緩緩抬起頭,目光望向爐火深處,彷彿看見了遙遠的過去。他的聲音低沉,帶著一絲不易察覺的顫抖。
「我的『苦』,或許在座的各位難以體會。它不是關於我個人的得失,而是關於一個家族,一個民族的飄零。我生來就背負著一個偉大的姓氏,我的祖輩曾為這片土地的完整與榮光浴血奮戰。然而,一場手足相殘的悲劇,讓我的家族一分為二,讓我的根脈從此斷裂。」
「我的苦,是站在祖輩的墓碑前,卻不知該如何向他們交代這份分裂的家業;是每逢佳節,只能隔著一道海峽,遙望對岸的血脈至親。這是一種關於國土分裂、手足分離的巨大傷痛,它深植在我的骨血之中,日夜侵蝕著我的靈魂。」
「而我最常聽到的『勸善』是什麼呢?」他自嘲地笑了笑,「總有一些『善意』的朋友勸我:『放下吧,那都是過去的歷史包袱了。』他們說,『忘掉那些輝煌與創傷,徹底割裂與對岸的聯繫,去追求一種輕鬆的、屬於你自己的、在地的幸福吧。』」
他深吸一口氣,語氣轉為堅定而沉痛。
「未經民族之苦,莫勸分裂之善。」
「那些勸我的人,他們從未真正體會過,承擔整個家族百年流離失所的重擔是什麼滋味;他們也未曾感受過,那份文化根源被生生撕裂的集體創痛。因此,他們輕飄飄地開出『分裂』的藥方,在我聽來,不僅是一種輕率,更是一種殘酷。那不是療癒,而是讓我去承認這份斷裂是永久的,是讓我親手埋葬家族復合的最後一絲希望。這種『善』,只會加劇我的痛苦。」
名人說完,長長地嘆了一口氣,彷彿耗盡了所有力氣。他感嘆道:「這樣宏大的苦難,或許,終究難以為那些承受著不同類型痛苦的人所真正理解吧。」他的視線,不經意地轉向了那位沉默的罪犯。
--------------------------------------------------------------------------------
第二幕:罪犯的控訴——壓迫之苦
對話的氛圍隨之轉變。爐火的光芒似乎變得銳利起來,照亮了一種更為具體的、源於壓迫與不公義的在地創傷。這種切膚之痛,構建起一道堅固的壁壘,用以警惕與反駁那些看似崇高的「善意」。
罪犯冷笑了一聲,那笑聲在靜謐的空間中顯得格外刺耳。
「家族?民族?那些對我來說太遙遠了。我的『苦』,是刻在身體上的。」他指了指自己的胸口,「我的苦,是在那段噤若寒蟬的歲月裡,因為說了幾句真話,就被剝奪了自由。我的苦,是在暗無天日的牢房裡,尊嚴被任意踐踏,聲音被徹底壓抑,甚至連我是誰、我從哪裡來,都要由別人來定義。」
「這是一種主體性被否定、自由被剝奪的深刻痛苦。它來自一個外來的政權,它用恐懼來統治,用謊言來掩蓋歷史。直到今天,那份威脅感,那份來自對岸強權的生存威脅,依然沒有消失。」
「而我所聽到的『勸善』呢?」他的眼神變得冰冷,「總有人對我說:『放下仇恨吧,不要再追究過去了。』他們說,『為了所謂的和諧,為了更大的利益,你應該與那些曾經的壓迫者『統合』在一起,假裝一切從未發生。』」
罪犯的聲音陡然拔高,充滿了控訴的力量。
「未經壓迫之苦,莫勸統合之善。」
「那些勸我的人,他們從未親身經歷過,在白色恐怖下連呼吸都充滿恐懼的滋味;他們也未曾感受過,自己的母語被壓抑、主體性被抹除是何等的屈辱。因此,他們提出的『統合』方案,在我看來,不過是一種偽善!它要求我們為了虛假的『和諧』而放棄真實的『正義』。這是一種試圖用宏大敘事來覆蓋個人血淚的『規訓邏輯』,在真相被還原、責任被追究之前,任何關於統合的勸說,都是對我們這些受害者最殘忍的二次傷害!」
罪犯說完,銳利的目光掃過名人,最終落在了那位面帶倦容的凡人身上。他尖銳地提問道:「可是,你們談論的這些宏大的歷史,或是我身上這些切身的創傷,跟一個普通人明天的生活,又有什麼關係呢?」
--------------------------------------------------------------------------------
第三幕:凡人的疲憊——內耗之苦
隨著罪犯的提問,爐邊的氣氛再次凝固。所有的宏大敘事在此刻彷彿都失去了重量,對話的焦點轉向了一種日常的、務實的、因社會精英的意識形態之爭所導致的集體無力感。這種痛苦,以其最樸素的方式,解構了所有抽象原則的正當性。
凡人揉了揉疲憊的雙眼,終於開口。他的聲音不大,卻清晰地傳入了每個人的耳中。
「我……我不太懂兩位所說的那些。我不知道名人的家族歷史,也不太關心罪犯的陳年舊帳。我的『苦』,很簡單,也很具體。」
「我的苦,是看著薪水條十年如一日,但生活的成本卻像野草一樣瘋長。我的苦,是每天睜開眼,就看到電視上的精英們為了他們那些我聽不懂的原則吵得不可開交,而我們的城市卻在空轉,重要的建設停滯不前。我的苦,是一種集體的無力感,感覺無論我們多麼努力,這個社會都因為無休止的『內耗』而無法前進。」
「而我聽到的『勸善』呢?」他苦笑著搖了搖頭,「你們兩位,其實都在對我『勸善』。名人先生希望我能理解他維護傳統的苦心,罪犯先生則希望我能支持他追求正義的決心。你們都要求我,在你們那兩種宏大的意識形態之間,選一個邊站。」
凡人的語氣中沒有憤怒,只有一種深可見骨的疲憊。
「未經內耗之苦,莫勸意識形態之善。」
「恕我直言,你們這些談論著抽象原則的精英,從未真正體會過我們普通人,因為你們的鬥爭而承受的治理無效率之苦。你們向我兜售的那些偉大的意識形態承諾,不管是『統合』還是『獨立』,都無法解決我明天的賬單,也無法安撫我對未來的焦慮。對我來說,那一切都太脫節了。」
他說完,沉默了下來。爐火發出輕微的爆裂聲。許久,凡人抬起頭,目光中帶著一絲困惑與最後的期待,望向一直靜靜聆聽的聖人。
「聖人,在這些看似永遠無法調和的痛苦之間……是否還存在任何和解的可能?」
--------------------------------------------------------------------------------
第四幕:聖人的圓融——從諦聽到同願
隨著凡人真誠的提問,爐邊的對話終於來到了圓融的時刻。聖人的角色,在此刻不再僅僅是聆聽者,而是成為了整合所有苦難敘事、揭示其背後共同迷思、並指引一條超越對立之路的慈悲導師。
聖人緩緩睜開雙眼,眼中滿是溫和而堅定的光芒。
「阿彌陀佛。感謝三位的坦誠。你們的痛苦,都是真實不虛的。」他的聲音不大,卻帶著一種安撫人心的力量。「名人的歷史飄零之苦,是這片土地的文化之苦;罪犯的主權壓迫之苦,是這片土地的正義之苦;凡人的治理失能之苦,是這片土地的民生之苦。它們都是真實存在的苦難面向,沒有誰比誰更高貴,也沒有誰比誰更虛假。」
聖人頓了頓,目光掃過三人,語氣變得更加深邃。
「然而,佛法中有『同體大悲』的智慧,了悟眾生本為一體,他人的苦難本質上即是自身的苦難。而我們共同的問題在於,我們都將自己對『苦』的診斷,視為了唯一的真理,從而陷入了自身版本的『勸善』迷思。我們都未能真正靜下心來,謙卑地諦聽並承認,他人所感受到的苦難,和我們自己的一樣真實。」
「名人施主,您因輕率的『分裂之善』而痛苦,卻希望凡人能理解您『維護傳統』的善;罪犯施主,您因偽善的『統合之善』而受創,卻要求凡人必須支持您『追求正義』的善。您們都深刻體會了被『勸善』的冒犯,卻不自覺地,將自身的藥方變成了對他人的另一種『規訓』。」
他的話語如同一道清泉,洗滌著現場的對立情緒。
「所以,『莫勸他人善』的真義,並非是讓我們消極地放棄溝通,而是要求我們完成一次深刻的內在轉變:從試圖糾正他人的『規訓的邏輯』,轉向謙卑承認他人痛苦真實性的『臨在的邏輯』。」
「當我們都能做到這一點,當名人能感受到罪犯對尊嚴的渴求,當罪犯能理解名人對根源的眷戀,當他們二位都能聽見凡人對安穩生活的吶喊時,一個超越對立的『同願』,便會自然升起。」
聖人站起身,爐火將他的身影拉得很長。他的聲音充滿了希望與願景。
「那份共同的誓願,是去建設一個——既擁有深厚文化底蘊與和諧秩序(回應名人之願),又捍衛主權尊嚴與社會正義(回應罪犯之願),且具備理性效率與務實福祉(回應凡人之願)的人間淨土。」
「你們看,這三條看似背道而馳的小徑,最終都通往同一座菩提聖山。真正的解脫之道,不在於爭論哪一條路是唯一的正途,而在於了悟到,唯有三者圓融,彼此聆聽,相互扶持,我們腳下這片人間淨土的基石,才能被真正奠定。」
話音落下,爐火依舊溫暖。四個人的臉上,都映照著同樣的光。聖人雙手合十,輕聲祝禱:
「南無阿彌陀佛。」

























