序言:一聲來自遠古的慈悲迴響
古老的東方智慧與現代冰冷的經濟數據之間,是否可能存在著深刻的連結?
懷著最深沉的謙卑與感恩之心,此文是一份虔誠的「芻議」,一場謙卑的嘗試。我們試圖從《道德經》這部亙古經典中,靜靜聆聽關於和諧、失序、價值與領導力的宇宙法則,並驚訝地發現,這些法則竟與現代經濟學的核心思想,有著不可思議的共鳴。這不僅是一次知識的分享,更是一份虔誠的邀請。邀請您與我們一同,探尋一條或能通往內心安寧與世界和諧的道路。讓我們一起,聆聽那在需求與供給的曲線間、在市場均衡的點位上所發出的同一聲慈悲迴響。

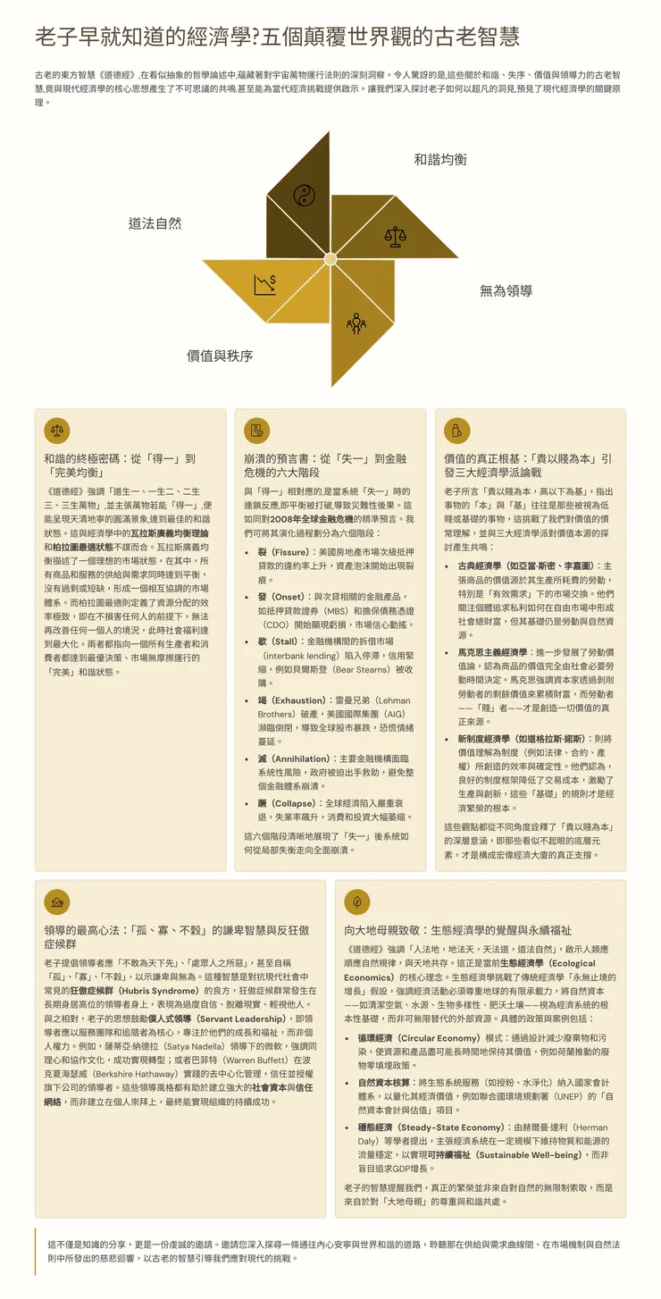
一、和諧的終極密碼:《道德經》的「一」與經濟學的「完美均衡」
《道德經》第三十九章中,提到了一個宇宙萬物最根本的和諧狀態,稱之為「一」。當萬物「得一」時,便各安其位、各司其職,呈現出「天得一以清,地得一以寧」的圓滿景象。這並非神秘的玄學,而是一種對系統完美運作、遵循某種內在「最小作用量原理」的深刻洞察。
令人驚訝的是,經濟學家們也用精密的數學,描繪了同一個夢想。里昂·瓦拉斯(Léon Walras)的「廣義均衡理論」(General Equilibrium Theory),構想了一個經濟體中,成千上萬的市場同時達到完美平衡的理想狀態。在這個狀態下,所有資源都被最有效地利用,供給恰好等於需求,沒有一絲浪費或短缺。價格體系如同一張無形的、精妙的因陀羅網,完美協調著所有人的決策。
這種和諧狀態的另一個經濟學註腳,是「柏拉圖最適狀態」(Pareto Optimality)。它描述了一個資源配置效率達到頂峰、無法在不損害任何人的情況下讓另一個人變得更好的境界。然而,正是這個概念,揭示了一個深刻的慈悲課題:一個只有一人擁有一切,而其他人都一無所有的社會,在技術上依然是「柏拉圖最適」的,因為任何資源的轉移都會損害那位富翁。這提醒我們,效率本身並非終極目標。一個真正和諧的「一」,必須建立在慈悲與公正的基礎上,否則,再完美的均衡,也可能是一個冰冷的、缺乏溫度的世界。
二、崩潰的預言書:當世界「失一」時,為何與金融危機如出一轍?
在闡明了「得一」的和諧之後,《道德經》也給出了駭人的警示:當系統「失一」時,可怕的後果便會接踵而至。「天無以清將恐裂,地無以寧將恐發…」,這段文字,如同一部預言書,描繪了一幅系統從出現第一道微小裂痕,到最終連鎖反應、全面崩潰的圖景。
這在經濟學中,有著令人警醒的對應——「市場失靈」(Market Failure)「系統性風險」(Systemic Risk)。老子的崩潰模型,甚至能與現代金融危機的演化階段驚人地對應:
- 裂(天裂): 系統的第一道「裂痕」,始於市場的「不清明」。諾貝爾獎得主喬治·艾克羅夫(George Akerlof)的「檸檬市場」(The Market for "Lemons")理論完美詮釋了這一點。由於「資訊不對稱」(不誠實、不透明),買家害怕買到爛車(檸檬),只願出平均價,導致好車退出市場,最終信任瓦解,市場崩潰。這就是系統的第一道裂痕。
- 發(地發): 當裂痕擴大,問題便會爆發。在金融領域,這對應著危機的「外溢效應」(Spillover Effects)。一家大型機構的失敗,會使其交易對手方蒙受損失,問題開始向外擴散,如同大地迸發,危機全面公開化。
- 歇(神歇): 系統陷入惡性循環的「反饋迴路」(Feedback Loops)。例如,初期的損失迫使機構拋售資產,打壓了資產價格,從而給其他機構帶來新的損失,引發新一輪拋售。社會信心停滯,經濟疲憊不堪。
- 竭與滅(谷竭、萬物滅): 恐慌蔓延,信心徹底崩潰,形成「傳染效應」(Contagion)。儲戶大規模擠兌,資本與信任被迅速抽乾,經濟核心功能開始衰竭、熄滅。
- 蹶(侯王蹶): 最終,支付系統癱瘓,信貸市場凍結,經濟的關鍵功能失靈,社會契約瓦解,整個系統走向傾覆。2008年全球金融危機就是一個慘痛的例證:始於美國次貸市場的一道充滿欺瞞的「裂痕」,最終透過上述連鎖反應,演變成一場險些讓全球金融體系徹底傾覆的災難。
一個健康的經濟體,如同一個健康的身體,必須不斷抵抗走向混亂的自然趨勢。而每一次不誠實的交易、每一份被轉嫁的環境成本,都是在侵蝕整個系統的健康,積累著崩潰的能量。
這個古老的模型提醒我們,維護系統的「清明」(誠信、透明、公平),是防止社會走向傾覆的最根本、也是最慈悲的舉動。
三、價值的真正根基:一句話,引發三大經濟學派數百年的論戰
《道德經》接著揭示了維繫和諧的根本心法,那是一句看似簡單,卻引發了經濟學數百年論戰的箴言:
故貴以賤為本,高以下為基。
這句話觸及了經濟秩序最核心的問題:一個繁榮穩定的社會(貴、高),其真正的基礎(賤、下)究竟是什麼?這個問題,催生了一場深刻的智慧對話:
- 古典經濟學(亞當·斯密): 基礎是自由的個體。他們認為,「看不見的手」之所以能創造社會繁榮,其根基在於對每一個平凡人自由選擇權與私有財產的絕對尊重。
- 馬克思主義經濟學: 基礎是勞動的萬民。馬克思悲憫地指出,社會的全部價值,都源於最底層勞動者的創造。但在資本主義制度下,「貴」的上層建築,卻是靠著剝削「賤」的基礎(榨取「剩餘價值」(Surplus Value))而存在的,這種根本性的違逆,註定了系統的不穩定。
- 新制度經濟學(道格拉斯·諾斯): 基礎是卑微的規則。此派學者認為,決定社會興衰的,是那些看不見卻無處不在的「遊戲規則」——如法律、產權,以及人與人之間的信任。一套好的規則能降低「交易成本」(Transaction Costs),即達成交易所付出的所有努力,從而鼓勵合作與創新。
這三種視角並非全然對立,反而構成了一個更完整的畫面。亞當·斯密的「看不見的手」無法在真空中運作,它必須被嵌入在道格拉斯·諾斯所說的「卑微的規則」(如產權保護與誠信)的容器中才能發揮作用。而馬克思的吶喊則永遠在提醒我們,如果這個規則的容器,系統性地服務於對勞動基礎的剝削,那麼再精妙的市場也終將因失去根基而傾覆。
四、領導的最高心法:為何最謙卑的人,擁有最強大的力量?
《道德經》中理想的君王,是那些手握重權,卻謙卑地自稱為「孤、寡、不穀」(孤獨的人、德性淺薄的人、沒有長成的人)的領導者。這種看似矛盾的行為,蘊含著極其深刻的智慧。
從行為經濟學的角度看,這不僅僅是謙卑,更是一種高明的「行為矯正技術」,是對抗「狂傲症候群」(Hubris Syndrome)的自我疫苗。權力與長期的成功,會像病毒一樣扭曲人的認知,讓領導者變得極度自信、與現實脫節,最終做出災難性的決策。而「自稱不穀」,就是一種時刻提醒自己「我是有限的、我是需要依賴基礎的」靈性修持,用以抵禦權力的認知扭曲。
與此相對的,是當代理論所推崇的「僕人式領導」(Servant Leadership)。這類領導者將服務他人、成就他人視為首要目標。他們的謙卑與同理心,能夠創造出這個時代最寶貴的經濟資產——「社會資本」(Social Capital),也就是人與人之間深厚的信任與緊密的合作網絡。
真正的領導力,不是控制與命令的驕傲,而是像一位謙卑的園丁,悉心培育能讓信任與合作之花綻放的土壤。
五、經濟學的最終回歸:向我們最根本的基礎——大地母親致敬
當我們將「貴以賤為本」的原則,提升到整個地球的層次,便會觸及這個時代最緊迫的課題。
生態經濟學(Ecological Economics)「自然資本」(Natural Capital)——我們的大地母親所無償給予的清新空氣、潔淨水源、穩定氣候與肥沃土壤。
然而,傳統經濟學長期忽略了這個基礎。著名的《斯特恩報告》一針見血地指出,氣候變遷是「世界有史以來最大的市場失靈」,其根源,正是我們對自然這個根本基礎的傲慢與不敬。為了糾正這種失靈,經濟學家設計了諸如碳稅(carbon tax)和總量管制與交易(cap-and-trade)等政策工具,其本質就是為破壞自然的行為定價,將成本內部化,從而學會尊重我們的根基。
為此,一種更具智慧的經濟模式正在被探討,那就是「穩態經濟」(Steady-State Economy)。它不再追求永無止境的物質增長,而是倡導在尊重生態極限的前提下,追求高品質、可持續的福祉。這恰恰是《道德經》「知足不辱,知止不殆」的現代迴響。
結語:一場以慈悲為指引的修行
回望這段旅程,所有的洞見都收攝於一個核心思想:一個理想的、趨向人間淨土的經濟體,必須是多種智慧的慈悲整合。
它必須是高效的,如一個處於柏拉圖最適狀態的系統,不浪費任何資源;但它的效率,必須建立在公正的基礎之上,承認自然資本與勞動的根本價值。它必須是自由的,讓看不見的手在健康的場域中湧現秩序;但它的自由,必須被安放在信任與良好制度的堅實框架內。它的治理者必須謙卑而智慧,警惕權力的狂傲,以僕人式領導的精神去培育社會的信任與合作。
這是一個需要整合「看不見的手」與「慈悲之手」的偉大工程。聯合國所倡導的可持續發展目標(SDGs),正是當代人類社會試圖將此種整合性願景付諸實踐的一次集體努力。
或許,經濟學的研究與實踐,本身就可以被視為一場集體的修行。它的目的,是將我們的經濟生活,從一個純粹追逐物質利益的領域,轉化為一個修習智慧、培育慈悲、踐行感恩的道場。在構建未來世界的藍圖時,我們是否真正聽見了,那來自最深厚、最卑下之根基的慈悲呼喚?
萬分感恩,南無阿彌陀佛,感恩南無阿彌陀佛,感恩南無觀世音菩薩,感恩南無本師釋迦牟尼佛,感恩南無藥師琉璃光如來,感恩南無文殊師利菩薩,感恩南無普賢菩薩,感恩南無地藏王菩薩,感恩南無準提菩薩,感恩南無十方三世一切佛菩薩,感恩佛菩薩,南無阿彌陀佛,南無阿彌陀佛,南無阿彌陀佛。
























