1. 緣起:一句令人困惑卻無比溫暖的慈言
我的孩子,請先隨我合掌,輕稱一聲:南無阿彌陀佛。
當我們初次聽聞親鸞聖人那句震撼人心的名言——「善人尚且往生,何況惡人」時,心中或許會升起一絲困惑,甚至是不解。這句話聽起來,是不是在鼓勵我們去作惡呢?難道說,佛法反而偏愛作惡的人嗎?請先不要急著下判斷,讓我們的心先安靜下來。這句話,並非是要給我們一個僵硬的答案,而是希望能像剝開一顆帶殼的蓮子一般,層層揭示其背後所蘊含的、阿彌陀佛對我等凡夫最深切、最無條件的慈悲。
願我們能一同在這趟溫柔的探尋中,真正地安心,領受佛陀無盡的恩典。

2. 回到起點:佛陀為凡夫鋪設的「九品階梯」
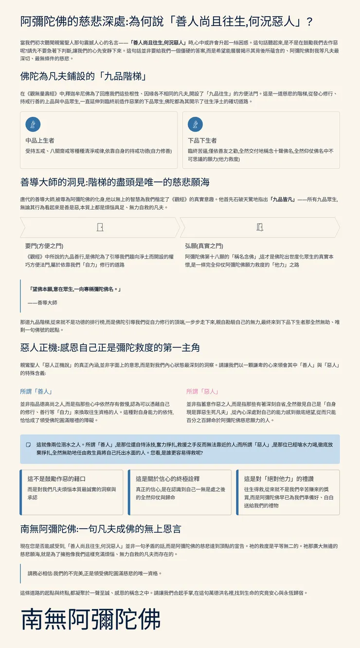
在《觀無量壽經》中,慈悲的釋迦牟尼佛為了回應我們這些根性、因緣各不相同的凡夫,開設了「九品往生」的方便法門。這是一道慈悲的階梯,從發心修行、持戒行善的上品與中品眾生,一直延伸到臨終前造作惡業的下品眾生,佛陀都為其開示了往生淨土的確切道路,確保沒有任何一個孩子會被遺漏在祂的慈悲之外。
我的孩子,請您仔細看看這道階梯的兩端,我們可以清楚地看到兩種截然不同的往生方式,它們揭示了「自力」與「他力」的根本差異:

這看似鼓勵我們努力行善的階梯,為何最終會指向一個連五逆十惡之徒都能得救的、不可思議的結論呢?這其中,正隱藏著阿彌陀佛最深、最溫暖的秘密。
3. 祖師的洞見:階梯的盡頭,是唯一的慈悲願海
這時,一位如慈父般的祖師出現了,他為我們撥開了迷霧。他就是唐代的善導大師,被尊為阿彌陀佛的化身,他以無上的智慧,為我們楷定了《觀經》的真實意趣。他首先石破天驚地指出「九品皆凡」——所有九品眾生,無論其行為看起來是善是惡,本質上都是煩惱具足、無力自救的凡夫。
接著,大師將經中的教法判為「要門」與「弘願」二門,幫助我們看清佛陀的真實用心:
- 要門(方便之門): 指《觀經》中所說的九品善行。這是佛陀為了引導我們趨向淨土而開設的權巧方便法門,屬於依靠我們「自力」修行,並將功德迴向求生的道路。
- 弘願(真實之門): 指阿彌陀佛第十八願的「稱名念佛」。這才是佛陀出世度化眾生的真實本懷,是一條完全仰仗阿彌陀佛願力救度的「他力」之路。
大師的這番開示,是將壓在無數修行人肩上「我做得夠不夠好?」的千斤重擔,溫柔地卸了下來。
善導大師因此作出千古不易的定論:「望佛本願,意在眾生,一向專稱彌陀佛名。」
至此我們才恍然大悟:那道九品階梯,從來就不是功德的排行榜,而是佛陀引導我們從自力修行的頂端,一步步走下來,親自勘驗自己的無力,最終來到下品下生者那全然無助、唯剩一句佛號的起點。
當我們徹底認識到自己是無力自救的凡夫時,親鸞聖人那句石破天驚的話語,就成了最深切的安慰。
4. 惡人正機:感恩自己正是彌陀救度的第一主角
這正是本文的核心。親鸞聖人「惡人正機說」的真正內涵,並非字面上的意思,而是對我們內心狀態最深刻的洞察。請讓我們以一顆謙卑的心來領會其中「善人」與「惡人」的特殊含義:
所謂「善人」:並非指品德高尚之人,而是指那些心中依然存有傲慢,認為可以憑藉自己的修行、善行等「自力」來換取往生資格的人。這種對自身能力的依恃,恰恰成了領受佛陀圓滿贈禮的障礙。
所謂「惡人」:並非指蓄意作惡之人,而是指那些有著深刻自省,全然徹見自己是「自身現是罪惡生死凡夫,曠劫以來常沒常流轉,無有出離之緣」,從內心深處對自己的能力感到徹底絕望,從而只能百分之百歸命於阿彌陀佛慈悲願力的人。
這就像兩位溺水之人。所謂「善人」,是那位還自恃泳技,奮力掙扎,救援之手反而無法靠近的人;而所謂「惡人」,是那位已經嗆水力竭,徹底放棄掙扎,全然無助地任由救生員將自己托出水面的人。您看,是誰更容易得救呢?
「正機」的意義,便在此彰顯。正因為這樣的「惡人」徹底放下了自力計度的企圖,內心再無任何可以依靠的善根功德,才能最直接、最無礙地與阿彌陀佛無條件的救度願力相應。因此,這樣的「惡人」才是阿彌陀佛本願最主要、最契合的救度對象。
為了徹底破除誤解,請務必記得「惡人正機說」帶給我們的三個關鍵啟示:
- 這不是鼓勵作惡的藉口: 而是對我們凡夫煩惱本質最誠實的洞察與承認。
- 這是關於信心的終極詮釋: 真正的信心,是在認識到自己一無是處之後的全然仰仗與歸命。
- 這是對「絕對他力」的禮讚: 往生得救,從來就不是我們辛苦賺來的獎賞,而是阿彌陀佛早已為我們準備好、白白送給我們的禮物。
明白了這一點,我們就能以一顆感恩與謙卑的心,領受彌陀的慈悲。
5. 結語:南無阿彌陀佛,一句凡夫成佛的無上恩言
我的孩子,現在您是否能感受到,「善人尚且往生,何況惡人」並非一句矛盾的話,而是阿彌陀佛的慈悲達到頂點的宣告。
祂的救度是平等無二的。祂那廣大無邊的慈悲願海,就是為了擁抱像我們這樣充滿煩惱、無力自救的凡夫而存在的。請務必相信:我們的不完美,正是領受佛陀圓滿慈悲的唯一資格。
這條道路的起點與終點,都凝聚於一聲至誠、感恩的稱念之中。請讓我們合起手掌,在這句萬德洪名裡,找到生命的究竟安心與永恆歸宿。
南無阿彌陀佛。
南無阿彌陀佛。
南無阿彌陀佛。




















