作者:張坤源 水土保持技師 (曾任苗栗縣政府水利處 水利科 水土保持科 科長)
114.11.21聯合報刊登西湖溪河道清淤疏濬造成石虎廊道遭破壞的新聞,個人稍覺得可惜,事實上,苗栗縣政府並非從未重視河道清淤疏濬對於生態保育的重要,為何我會說「並非從未」呢,自工程會106年訂定公共工程生態檢核,當時卓蘭石虎公園事件,以及後續民眾重視苗栗縣水利處各項生態保育議題,筆者當年還在水利科服務,故十分有感,其中也有包括西湖溪河道清淤也曾發生過類似議題,以下就個人經驗淺談河道整理議題。

台灣石虎保育協會建議(摘錄自聯合報新聞):
台灣石虎保育協會理事長劉威廷指出,中部溪床治理與生態議題受關注。林業保育署新竹分署調查顯示,後龍溪至西湖溪高灘地是石虎重要廊道,超過50隻石虎活動,約占苗栗族群七分之一。尤其西湖溪三義、銅鑼沿岸開發密集,切割石虎棲地,高灘地成為石虎安全通行、交流台13線與國道1號族群的重要節點。為此,協會11月17日發起一人一信、一通電話,表達「溪河整治不等於植被清空」,訴求河川治理,應兼顧友善生態。
協會建議借鏡水利署第三河川分署委託的筏子溪研究計畫,將河防安全與外來種清除、生態棲地保護、物種保育、公民參與及專家諮詢結合,訂定生態友善操作規範,先針對珍稀物種區試行,再逐步推廣至全台溪床。
苗栗縣政府水利處早期對於河川區排清淤之生態保育作為
對此,筆者想表達的是,當年在沒有預算經費支持下辦理研究計畫或委託專業服務,苗栗水利單位早期有擬定相關注意事項,且有實際施行於河道清淤疏濬案件上,當然,當時環境與預算不足,故執行是低配版,當時也是感謝王豫煌博士協助辦理,筆者與王博士同樣也希望推廣到全台灣水利單位進行河道整理或疏濬時運用,只是...盡在不言中。
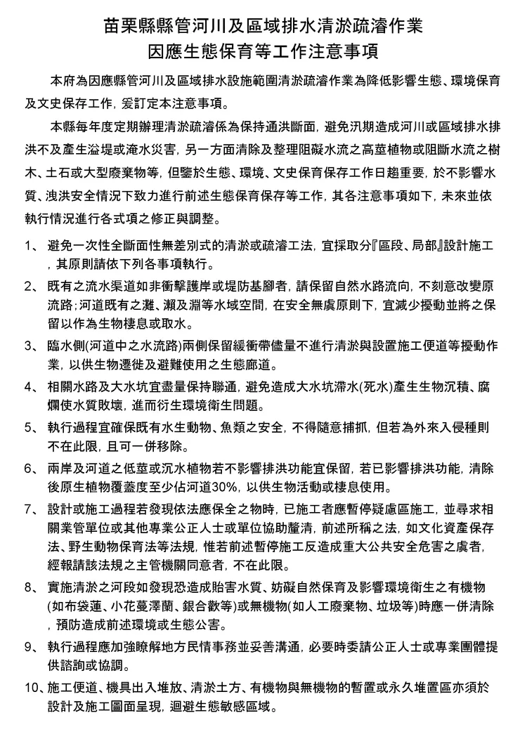
苗栗縣政府水利處應係較先於其他縣政府政府實施相關機制,此為事實,早於108年2月鑑於河川區排之清淤整理可能導致生態影響,當時苗栗水利處水利科內部擬具了「苗栗縣縣管河川及區域排水清淤疏濬作業因應生態保育等工作注意事項」作為參考應用,請注意,此注意事項並未法制化,僅屬於單位內自我要求,惟當時單位內人力不足,而將河道清淤整理委由各地鄉鎮市公所執行,於後始再逐步收回統一由苗栗縣政府辦理。

苗栗縣縣管河川及區域排水清淤疏濬作業因應生態保育等工作注意事項-108.2.13 (歡迎引用,建請註明出處)
下列文章連結為筆者所撰寫,詳細內容請點閱參考,說明苗栗縣政府水利處111年對於河道清淤疏濬生態保育之實施情形,該文章尚屬簡介清淤疏濬作業之生態保育措施之「實施方法」;至於「執行成果與建議」部分,筆者也是汗顏>_<,因工作忙碌,至今日尚未將下半部的執行成果與結論整理文章發表。
以下文章撰文時間為111年底,置於方格子網誌為114年。
摘要文章前言,說明為空背景以及辦理緣起:
河川區域排水路(下稱區排)進行清淤疏濬及河道整理時,按公共工程生態檢核注意事項第二條規定,受中央政府補助比率逾工程建造經費百分之五十之新建公共工程時,須辦理生態檢核作業,但目前多數縣市政府以「維護管理相關工程或其他免辦事由」為據,因而未辦理生態檢核。
苗栗縣政府水利處鑒於河川區排清淤將涉及河道幾乎全面整理,可預見將衝擊生態環境棲地,故於108年訂有「苗栗縣縣管河川及區域排水清淤疏濬作業因應生態保育等工作注意事項」以降低河溪生態之影響,當時因考量推動效率,爰委託各地方公所代辦清淤工程,但發現地方公所辦理方式不一,導致生態保育原則執行不佳。
爰於今(111)年回歸苗栗縣政府統籌辦理,惟因河川區排範圍面積廣大,單以通霄溪為例,流域面積即廣達80平方公里,以苗栗縣轄管四條縣管河川,七十三條區域排水,若採工程會標準生態檢核方式,實務上確有窒礙難行,爰考量可行性、必要性及現實資源後,本(111)年度首次建立「縣管河川及區域排水設施範圍清淤疏濬作業生態保育措施」並據以辦理,此措施執行精細度雖不及標準生態檢核,但尚屬有效迴避高敏感區保育物種,減輕擾動其他生態敏感區位,仍具有降低生態衝擊之效益,亦希望藉由未來各年度執行所累積的經驗與相關資料,持續進行作業流程改善,並回溯檢驗各項保育措施之有效性,落實縣管河川及區域排水設施範圍清淤疏濬作業的生態保育作為。
全文同時刊登於臺灣省水土保持技師公會出版之水保技術期刊(2022.12 vol.16 NO.4)

苗栗縣縣管河川 西湖溪 景觀 (照片提供 王豫煌博士)

撰文至此,相當感謝當時協助推動的王豫煌博士,早期筆者與王博士係因處理卓蘭石虎公園及其相關水環境計畫案件認識彼此,當時各界批評指教苗栗縣政府水利處處理生態保育議題,幸而透過與石虎保育協會的豫煌兄及祺忠兄互動理解訴求,也能說是不打不相識,筆者當時服務於公部門,回想起來或許也是不打不成器,當時筆者與時任水利處水利科科長(秉錡技師)適逢公共工程執行生態檢核推行初期,彼此在匆匆忙忙跌跌撞撞之中成長,也感謝當時水利處長官的明鐃處長與文璋副處長充分給予支持,始能對於清淤疏濬工程與生態保育措施中取得一小步的進展。
小結
撰擬本文不為誰說話,過去苗栗縣政府水利處對於生態保育及友善環境並不是沒努力過,在有功無賞,打破要賠的公職環境,還是有真真實實有公務員真的默默進行正確的事情,說完了,以下是筆者的碎碎念時間。
有次,府內政風處辦理類似工程稽查交流會議,筆者開會直言,今日土木,明日土城,望請政風處長官高抬貴手,明察秋毫,當然政風處辦理類此交流會議也是善意,畢竟也不是每個公務員都是來修行的,只是層層防弊及殭屍般的繁文縟節機制,殘害著想要有作為的公務員。
有個Youtube頻道壽司坦丁影片,其中有部影片「基層公務員有「病」:公家機關如何侵蝕道德能力?」,大致上提到「環境影響」,有興趣的朋友可以看看。

來源:壽司坦丁 Youtube頻道
如左側截圖,如字幕所言,不要誤會,影片說的並不是公家機關的公務員都是這樣,而是少部分,相信大家多少有去公部門洽公經驗吧,問問自己的感覺就知道了。
筆者個人在公部門期間的感覺,是如弘一大師的臨終遺言「悲欣交集」;為民眾處理申請案;為政府推展公共政策;為自己成長努力學習,真正做事得到內心底處的寧靜,筆者曾有一小段時間因故重返公部門,後因某些外來狀況,毫不猶豫簽辦離職,一般離職簽呈了了幾字交代,筆者終是傻人,寫了一小篇簽呈上陳 鈞長,至於是否有人在意,已不重要。
扯遠了,主要還是呈現苗栗縣政府水利處對於河道清淤疏濬曾有過的生態保育作為,您若能閱讀至此,坤源深表敬意,謝謝您。
本文相關資料或內容,如有侵權或影響,請留言或通知,將立即處理。























