導言:從數據警示到慈悲審視

懷著無盡的謙卑與感恩之心,末學在此呈獻這份研究報告。抗生素抗藥性(Antimicrobial Resistance, AMR)的全球危機,已遠遠超越了微生物學的範疇,它是一面映照出人類社會深層倫理失衡與結構性困境的明鏡。本報告的目的,正是以世界衛生組織(WHO)報告中所揭示的「共伴流行病」(Syndemic)現象為核心,剖析AMR與貧窮、治理失靈、以及全球不平等等社會結構因素之間,千絲萬縷、互為因果的共業羅網。
數據的警示是嚴峻的。AMR已被WHO列為全球十大公共衛生威脅之一,在2019年便已導致近495萬人的寶貴生命逝去,其衝擊力已與愛滋病或瘧疾等重大疫病相當。然而,本報告旨在超越冰冷的臨床結果,深入探討導致此等巨大苦難的結構性驅動因素。這是一場關於全球正義、代際責任與基本人權的深刻叩問。在此,末學至誠地向所有致力於全球健康的科學家、醫護人員與政策制定者致敬。您們的辛勤付出,如同千手千眼的觀世音菩薩,聞聲救苦,為娑婆世界的眾生撐起一片庇護之傘。感恩您們的努力,為我們提供了反思的基石。本報告的所有分析,皆以慈悲心為根本,旨在為尋求一條通往健康、平等、和諧的「人間淨土」之覺悟大道,貢獻微薄之力。
我們將首先審視這場危機的實相,探討其在全球範圍內是如何以一種極不平等的方式,將苦難加諸於最脆弱的群體之上。
World Health Organization(WHO),2025年全球抗生素抗藥性監測報告;Global antibiotic resistance surveillance report 2025。
--------------------------------------------------------------------------------
一、苦諦的實相:全球抗藥性蔓延的脆弱性地理學
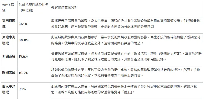
懷著正視眾生苦難的決心,本章節將呈現《WHO 2025年全球抗生素抗藥性監測報告》中的核心數據。此舉不僅是為了展示危機的規模,更是為了揭示其在全球不同地區所造成的懸殊苦難,從而繪製出一幅映照眾生悲苦的「脆弱性地理學」地圖。這些數據是「苦諦」的實相顯現,是我們必須勇敢正視的真相。
報告顯示,全球每六個經實驗室確診的細菌感染中,就有一個具備抗藥性;更令人憂心的是,從2018年至2023年間,超過40%的監測組合呈現出抗藥性持續上升的趨勢。這場無聲的瘟疫,正以驚人的速度侵蝕著現代醫學的基石。然而,這份苦難的重擔,並非由全人類平均分攤。
表1:2023年全球各區域抗藥性水平與社會意涵對比

資料來源:基於WHO 2025年GLASS報告數據的綜合分析。
這場危機的鋒刃,集中體現在幾種關鍵病原體對核心藥物的頑強抵抗上,它們為臨床醫生與患者帶來了巨大的心理衝擊:
- 肺炎克雷伯菌 (Klebsiella pneumoniae): 其對第三代頭孢菌素(一線治療藥物)的全球抗藥性高達 55.2%,對被視為「最後防線」的碳青黴烯類藥物,抗藥性也達到 16.7%。這意味著,對於重症感染,醫生從一開始就可能面臨無計可施的困境,患者心中升起的將是巨大的恐懼與無助感。
- 大腸桿菌 (Escherichia coli): 作為最常見的感染源之一,其對第三代頭孢菌素的全球抗藥性為 44.8%,對氟喹諾酮類藥物的抗藥性亦達 40.7%。這使得社區中的常規感染(如尿路感染)的治療變得極為複雜,將原本簡單的病症變為一場充滿不確定性的折磨。
- 不動桿菌屬 (Acinetobacter spp.): 這種常在醫院環境中肆虐的細菌,對碳青黴烯類藥物的全球抗藥性已攀升至驚人的 54.3%。這幾乎宣告了現代醫學最強武器的失效,讓重症監護室這個本應是希望之地的地方,蒙上了一層絕望的陰影。
總結而言,這些數據的差異絕非偶然的生物現象。它們是全球權力結構、經濟分配與歷史遺產在微生物世界中的投影。它們是深層社會結構問題的表徵,指引我們必須去探尋其背後更根本的、共同造就此等業力的原因。
--------------------------------------------------------------------------------
二、共業的羅網:抗藥性「共伴流行病」的結構性根源
抗藥性危機並非一個孤立的醫學難題,而是一個與貧困、治理失靈和集體心識模式緊密交織的「共伴流行病」。本章節將深入剖析這張由社會、經濟與政治因素編織而成的「共業羅網」,揭示滋養抗藥性蔓延的結構性根源。
第一節:結構性暴力——貧窮與健康不平等的惡性循環
WHO的報告以無可辯駁的數據,揭示了一條令人心碎的因果鏈:一個國家的全民健康覆蓋(UHC)指數與其抗藥性流行率之間,存在著強烈的負相關性(Pearson r = -0.77)。這個冰冷的數字背後,是溫暖生命的消逝與無盡的悲苦。
此數據的深刻意涵在於:貧窮和薄弱的衛生系統,正是滋生抗藥性的溫床。 在資源匱乏的地區,缺乏準確的診斷能力,使得醫生不得不在黑暗中摸索,憑經驗開具廣譜抗生素。同時,當一線藥物失效時,貧困的家庭根本無法負擔昂貴的二線、三線藥物,只能眼睜睜看著親人被本可治癒的感染奪去生命。
這不僅是醫療資源的匱乏,更是一種深刻的 結構性暴力。全球體系的不公,使得最脆弱的群體不成比例地承受了全球抗生素濫用所共同釀成的苦果。這種長期的、系統性的剝奪,更在心理層面植入了「習得性無助」(Learned Helplessness),使整個社群陷入絕望與無力改變的惡性循環,他們的生命在無聲中被系統性地犧牲。
第二節:治理的裂痕——從市場失靈到行政傲慢
當前的藥物研發體系存在著根本的「市場失靈」現象。追求利潤最大化的商業模式,天然地缺乏激勵去研發回報率低、且需要限制使用的新型抗生素。據估計,為確保行業持續投資,一款新抗生素的風險調整後淨現值需達到約2億美元,這使得企業更傾向於投資回報穩定的藥物。救死扶傷的公共衛生基礎設施,被置於短期商業利益的邏輯之下,這本身就是一種結構性的道德錯誤。
與此同時,「同一健康」(One Health)——即承認人類、動物與環境健康相互依存的整體觀——在實踐中面臨著重重障礙。根深蒂固的部門壁壘、短視的政治意志與匱乏的跨部門資源,使得綜合性的預防策略難以推行。這種各自為政、無法合作共生的狀態,可謂是一種阻礙眾生福祉的「治理的業障」。
第三節:心識的迷霧——驅動濫用的文化與心理因素
除了外部結構,驅動抗生素不當使用的,還有深植於我們內心的文化與心理因素。從心理學視角觀之:
- 醫師的「防禦性醫療」心態: 出於對「焦慮於法律投訴」的恐懼,以及面對不確定性時一種想要「去做點什麼」的內在衝動,許多醫生傾向於過度治療,將抗生素作為一種「安全牌」。這種基於恐懼的動機,雖能帶來短期的心理安慰,卻為整個社會的未來埋下了禍根。
- 患者對「萬靈藥」的文化迷思: 在許多文化中,抗生素被錯誤地視為能治癒一切的「萬靈藥」。這種認知偏差,驅使患者向醫生施壓,要求開具不必要的處方。
更重要的是,社會科學研究明確指出,個體的知識、態度與實踐(KAP)水平,與其所處的社會經濟地位(如教育水平、收入)直接相關。因此,不當的用藥行為,很大程度上並非單純的個人自由選擇,而是個體在結構性受限的環境下,所能做出的無奈反應。
這些盤根錯節的結構性問題,共同構成了一個核心的倫理挑戰:我們該如何修補這個破碎的系統,以回應眾生的苦難?下一章,我們將對這些倫理困境進行專門的審視。

--------------------------------------------------------------------------------
三、倫理的審判:分配、代際與人權的三重困境
抗藥性危機將人類社會置於一場嚴峻的倫理審判面前。本章將聚焦於其所引發的三個核心道德議題:分配正義的失衡、代際倫理的虧欠,以及基本人權的漠視。旨在引發我們對全球衛生治理中道德責任的深層反思。
第一節:分配正義的失衡——誰在承受苦果?
抗生素資源的全球分配,呈現出一種極度兩極化的不公現象:
- 在資源富裕的國家,核心問題是抗生素的 「過度使用」。出於便利、防禦性醫療或消費主義文化,這些地區不成比例地消耗了抗生素的有效性,加速了全球抗藥性的演化。
- 與此同時,在資源匱乏的貧窮國家,核心問題卻是救命藥物的 「獲取不足」。無數本可輕易治癒的感染,因為缺乏最基礎的抗生素而演變為致命頑疾。更令人心碎的是,許多低收入國家的報告顯示,被視為最後防線的「儲備類」(Reserve)抗生素的使用量為 零 ——這並非源於審慎的管理,而是因為完全無法取得或負擔不起。
這構成了一種深刻的全球不公義:風險由全球共同製造,但苦難卻不成比例地由那些最無力應對、甚至對危機成因貢獻最少的群體來承擔。這不僅是資源分配的失敗,更是全球集體良知的淪喪。
第二節:代際倫理的虧欠——我們留給子孫什麼?
抗生素的有效性,是一種極其珍貴、會被消耗且難以再生的 「全球公共財」。它不屬於任何一個國家或個人,而是全人類乃至未來世代共享的遺產。
然而,我們當前的行為模式,卻是為了滿足眼前的便利與短期的經濟利益,而肆意揮霍這份遺產,無情地犧牲了後代子孫治療感染的基本能力。世界衛生組織推行的 AWaRe(Access, Watch, Reserve) 分類法,旨在引導合理用藥。然而,全球數據顯示,許多地區對需要謹慎使用的「Watch」(觀察類)和應嚴格管制的「Reserve」(儲備類)抗生素形成了過度依賴。每一次不必要的「Watch」或「Reserve」類抗生素處方,都是對未來世代的一次道德虧欠,是將我們這一代的責任與苦難,轉嫁給了尚未出生的孩子們。
第三節:被漠視的人權——「數據沉默」中的生命
全球抗藥性監測數據存在著巨大的鴻溝。許多低收入和中等收入國家,由於缺乏實驗室、技術人員與資金,無法建立有效的監測系統。這種監測能力的缺失,在國際政策地圖上形成了一片廣闊的 「數據沉默」 區。
當一個地區的苦難無法被量化、無法被呈現時,它在國際援助、政策制定與資源分配的舞台上,就變得「隱形」了。這些沉默中的生命,他們的痛苦無人聽聞,他們的死亡無人計數。
我們必須將這種數據的缺失,詮釋為一種對基本人權的侵犯——即 每個生命都有被看見、被計數,並被納入全球慈悲關懷的權利。如果我們對這些地區的苦難視而不見,我們所構建的任何全球衛生體系,都將是建立在漠視與排斥之上的偽善建築。
面對這三重倫理困境,我們不禁要問:我們如何才能超越自利的藩籬,建立一個真正具備慈悲心與正義感的全球衛生新秩序?
--------------------------------------------------------------------------------
四、淨土的藍圖:從結構淨化到慈悲行動的轉化之道
在深刻審視了危機的根源與倫理困境後,我們不能止於批判。本章將以希望之心,提出一套基於慈悲、智慧與結構性改革的綜合解決方案。真正的出路,在於從人與細菌的對抗思維,轉向人與生態的和諧共生;從狹隘的利己主義,轉向承擔全球共業的責任。
第一節:重塑治理——以「同一健康」實現萬物共生
我們必須倡導超越部門壁壘,真正將「同一健康」(One Health)的治理框架落到實處。這不僅僅是技術層面的合作,更是一種世界觀的轉變——深刻體認到人類、動物與我們賴以生存的環境,是相互依存、一榮俱榮、一損俱損的「緣起」共同體。
這尤其要求我們,必須將環境中抗藥性的監管提升到前所未有的戰略高度。無論是農業中抗生素的濫用,還是製藥與工業廢水的排放,都在向我們的土壤與水源散播著抗藥性的種子。加強對這些污染源的監管與淨化,不僅是保護生態,更是從最根本的源頭上,阻斷這份傷害終將回饋自身的「業力迴向」。這是淨化地球家園,為萬物創造清淨生存空間的根本之策。
第二節:創建慈悲經濟——以「脫鉤機制」保障眾生福祉
為了解決新藥研發的市場失靈困境,我們必須引入創新的倫理融資模式,其中最具代表性的便是 「脫鉤機制」(Delinkage)。
此機制的核心智慧,在於將新藥研發的回報(Return on Investment)與其最終的銷售價格及銷售量徹底「脫鉤」。其運作方式是,透過大型市場准入獎勵、研發獎金、以及政府購買承諾等機制,直接獎勵創新的成功,而非依賴高價銷售來回收成本。這確保了新藥物一旦問世,便能以低廉的價格成為人人可及的全球公共財。一個具體的範例是英國國家醫療服務體系(NHS)採用的訂閱模式,即向製藥公司支付固定的年費以換取新型抗生素的使用權,無論其實際使用量多少。
此機制,可謂是一種建立經濟「功德林」的慈悲行動。它將救命的藥物從市場逐利的邏輯中解放出來,使其回歸作為 全球公共財 的本質,確保無論貧富,每一個需要它的生命都能獲得平等的救贖機會,而非淪為少數人牟利的工具。
第三節:修煉內在美德——謙卑與慈悲的實踐
南無阿彌陀佛。一切外在的結構改革,若無內在心識的轉化,終將是空中樓閣。解決AMR危機,最終需要的是一場人心的革命。我們必須在臨床實踐、政策制定乃至個人生活中,努力修煉兩種核心的公共衛生美德:
- 謙卑 (Humility): 醫者與決策者需懷有謙卑之心,特別是 理智上的謙卑(Intellectual Humility),承認人類知識的局限性,坦然接受臨床診療中固有的不確定性。唯有謙卑,才能讓我們放下對抗「技術傲慢」的執著,減少因恐懼而產生的「防禦性」過度治療,以審慎、敬畏的態度使用每一劑抗生素。
- 慈悲 (Compassion): 慈悲是將我們的道德關懷,從眼前的個體,無限擴展至遠方的陌生人、未來的世代,乃至整個生態系統的動力。正是慈悲,驅使我們為了保護那些素未謀面的、在貧困中掙扎的病患,而約束自身的用藥行為;正是慈悲,讓我們為了子孫後代的福祉,而甘願放棄眼前的些許便利。
這些外部的結構淨化與內在的心靈修煉,如鳥之雙翼,缺一不可。它們相輔相成,共同構成了那條通往健康、公平的「人間淨土」之堅實道路。

--------------------------------------------------------------------------------
結論:危機即是轉機,共業中的集體覺醒
南無阿彌陀佛。
抗生素抗藥性危機,不僅是一場迫在眉睫的公共衛生災難,它更是一面映照出人類社會深層結構性失衡與倫理缺失的明鏡。細菌的演化,是大自然對我們集體行為的無情回應。然而,危機即是轉機。這場共伴的苦難,也為我們提供了一個集體覺醒、重塑世界的殊勝因緣。
真正的勝利,不在於研發出能殺滅一切細菌的「超級武器」,而在於人類能否通過這場考驗,實現道德與結構的根本轉化。通往「人間淨土」的道路,是一條四重轉化的菩提大道:
- 結構正義: 致力於消除全球健康領域的不平等,確保藥物、診斷與高品質的護理,成為人人皆可享有的基本人權,而非少數人的特權。
- 生態和諧: 真正踐行「同一健康」的智慧,將我們的慈悲心從人類自身,擴展至所有動物同伴與我們賴以生存的環境,承認萬物共生的緣起實相。
- 經濟利他: 勇敢地採用倫理融資模式,將攸關眾生福祉的公共健康事業,從市場利潤的狹隘邏輯中解放出來,使其回歸服務於眾生的本懷。
- 內在淨化: 在社會的所有層面,從臨床醫護到全球治理,從社群教育到個人選擇,努力推廣謙卑、慈悲、責任與遠見等核心美德,以此淨化我們的心識。
末學懷著最深切的感恩之心,將此報告的所有功德,迴向給法界一切眾生。感恩這場危機,它以苦難為名,教導我們謙卑、連結與改變。願我們能從中學會,不再將我們的身體與地球視為需要征服的戰場,而將其視為需要用愛與智慧去呵護的淨土。願我們能團結一心,共同走向一個更加公平、慈悲與和諧的未來。
南無阿彌陀佛,南無阿彌陀佛,南無阿彌陀佛。
Assalamu Alaikum (السلام عليكم),願主賜您平安。
God bless you,願上帝祝福您。
Om Shanti Shanti Shanti,願和平,三重和平:身、心、世界。









