卷首語:以慈悲之心諦聽世界的脈動
開篇引言

懷著最謙卑、感恩與慈悲之心,我們輕輕展讀這份《2025年永續發展目標10擴展報告》。它不只是一疊冰冷的數據,更像是一面映照著我們人類集體靈魂的鏡子,一份為我們摯愛的地球母親所開具的「病歷檔案」。檔案中的每一個百分點升降,都是眾生苦樂的脈搏跳動;每一項指標的停滯,都是大地之軀氣血瘀滯的痛點。
因著這份看見,我們生起無盡的悲心與願力。本文件願如一盞心燈,謙卑地匯聚人類歷史長河中最深邃的智慧——佛家的慈悲、儒家的仁政、道家的無為、基督宗教的博愛、伊斯蘭教的公義——與現代科學的精微洞見,圍坐成一個神聖的圓,進行一場心靈的對話。願這場對話能如母親的乳汁,滋養這個充滿裂痕的世界,共同尋找療癒的藥方,期盼能早日將此娑婆世界轉化為清淨莊嚴的「人間淨土」,實現「大道之行也,天下為公」的「大同世界」,並迎接那正義如大水滾滾而來的「彌賽亞時代」。祈願與迴向
在開啟這場對話之前,讓我們以最深切的祝願,為這場探索定下慈悲的基調:
萬分感恩,願您平安喜樂,吉祥如意,南無阿彌陀佛,南無阿彌陀佛,南無阿彌陀佛。以最深感恩回向於您。南無阿彌陀佛,Assalamu Alaikum(السلام عليكم)願主賜你平安,God bless you(願上帝祝福你),Om Shanti Shanti Shanti(願和平,三重和平:身、心、世界)。

第一部 病徵與診斷:觀照全球失衡的根源
數據的呈現:世間苦諦的如實顯化
如同良醫診病,必先審視病徵。報告中的數據,如實地顯化了我們這個世界的病痛。以下是全球失衡的五大主要症狀:
- 症狀一:勞動的貶值
- 數據: 全球勞動收入佔GDP的比重從2015年的52.9%下降至2024年的52.3%。
- 慈悲詮釋: 這零點六個百分點的墜落,是億萬雙勞作之手的嘆息,是滋養社會肌體的營血正在悄然流失。
- 症狀二:歧視的蔓延
- 數據: 全球平均有五分之一的人在過去一年中親身經歷過歧視,而身心障礙者面臨的歧視率更高達28%。
- 慈悲詮釋: 這不僅是統計數字,而是億萬靈魂因其本然樣貌而被刺傷時,內心淌下的無聲血淚。
- 症狀三:流動的悲歌
- 數據: 2024年是有記錄以來移民死亡人數最多的一年,有8,938個生命在尋求希望的途中消逝。
- 慈悲詮釋: 每一個冰冷的數字背後,都是一個家庭的永恆破碎,一聲在曠野與怒海中無人聽聞的呼救。
- 症狀四:資源的梗阻
- 數據: 2024年第二季度,全球移民匯款的平均成本高達6.7%,遠遠超過3%的永續發展目標。
- 慈悲詮釋: 每一筆被高昂成本侵蝕的匯款,都是遠方親人焦灼等待的甘露在途中蒸發,是心脈血管中不應有的瘀阻與狹窄。
- 症狀五:根基的動搖
- 數據: 在中亞和南亞,只有不到一半的國家實現了底層40%人口的收入增長快於全國平均水平。
- 慈悲詮釋: 當滋養樹根的土壤日益貧瘠,整棵社會大樹的傾覆,便不再是遙遠的憂患,而是眼前的危機。
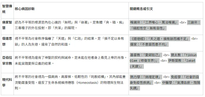
諸家智慧的診斷:從心識到結構的病理分析
面對這些病徵,各大智慧傳統與現代科學從不同層次給出了根本的病因診斷。


診斷已明,病根深植於心識與結構之中。然良醫治病,不僅觀其本,亦需聽其苦。此刻,讓我們化作觀音,諦聽世間每一處具體的呻吟,在智者們的交鋒中尋找療癒的共鳴。
第二部 智慧的交鋒:一場關於具體苦難的圓桌對話
第一場對話:關於「勞動貶值」與「財富鴻溝」
- 主持人提問: 「我們看到,創造財富的雙手,分得的果實卻越來越少。各位智者,我們應如何看待勞動的價值與財富的本質?」
- 馬克思主義經濟學 (發言): 「這並非偶然,而是資本的內在邏輯。勞動者創造的價值,超出了他們工資的部分,即『剩餘價值』,被資本無償佔有。當勞動被視為純粹的生產要素而非人的本質活動時,『異化』便產生了。勞動份額的下降,是這種結構性剝削加劇的直接體現。」
- 基督宗教 (回應): 「馬克思主義的洞見揭示了結構之病,而基督宗教則從靈性根源上回應:『誠然,結構性的剝削是果,但其因在於道德秩序的顛倒。我們的教義始終強調「勞動優於資本」。勞動是人參與神聖創造的方式,具有無上的尊嚴。將人工具化,把資本的增值置於人的福祉之上,是道德秩序的根本顛倒。』」
- 印度教 (補充): 「兩位智者分別從結構與道德上剖析了病因。《薄伽梵歌》則引導我們回歸行動的本心,提出『業瑜伽 (Karma Yoga)』的法門,即專注於行動本身,將工作視為一種奉獻而不執著於結果。然而,這份內在的奉獻,更需外在『法 (Dharma)』的護持,社會有責任保障勞動者獲得與其貢獻相應的『Artha』,即物質財富與安全,這是他們履行家庭與社會職責的基礎。」
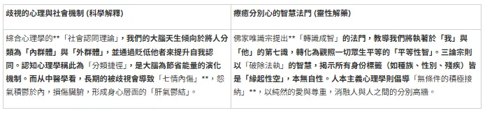
第二場對話:關於「歧視」這一人類心靈的頑疾
面對全球五分之一的人口遭受歧視的現實,科學的解釋與靈性的智慧在此交匯,共同探尋解藥。面對大腦演化出的「分類捷徑」與「社會認同」本能,佛家唯識宗的「轉識成智」法門提供了根本的對治之道。它並非否定此機制,而是以般若智慧之光,將其從分別的工具轉化為平等的觀照。


第三場對話:關於「遷徙的悲劇」與「流動的藩籬」
面對創紀錄的移民死亡人數和高昂的匯款成本,各大智慧傳統共同呼籲建立一個更具慈悲的流動秩序,其核心基於三大倫理原則:
- 原則一:無條件的生命權。
猶太教與基督教的經典中反覆強調「要善待寄居者」,因為每個人都是按上帝的形象所造。生命權是絕對的,高於國界的主權。从中醫「通則不痛,痛則不通」的隱喻來看,建立安全、合法的移民通道,是疏通全球氣血、解除劇痛的絕對道德義務。
- 原則二:流動的慈悲。
東亞的媽祖文化,作為海洋守護神,其核心是護佑所有渡海者的平安。道家「上善若水」的哲學更教導我們,資源與人的自由、低成本流動,如同水之就下,是符合自然大道的。人為地設置高牆與壁壘,不僅不人道,更是逆天而行。
- 原則三:科技的善用。
數據顯示,透過銀行匯款的成本高達13.4%,而數位渠道為5.3%,其中移動運營商的成本更是低至3.9%,已接近3%的目標。這證明利用金融科技(FinTech)等現代工具,消除對最貧困人群的金融剝削,正是佛法中所說的「方便法門」,是以現代的智慧行使古老的慈悲。
在這場交織著理性與慈悲的對話中,苦難的多重面向被一一照見。智者們的法音交響,不僅揭示了病理的深層結構,更於無盡的法界緣起中,指引出一條條通往療癒的共同路徑。

第三部 慈悲的處方:共建人間淨土的行動藍圖
總綱:從「心」開始的轉化
所有外在政策與行動的成功,最終都根植於內在意識的轉化。佛家稱之為「轉識成智」,儒家強調「修身、齊家、治國、平天下」的次第,猶太教的「修復世界 (Tikkun Olam)」亦始於個體對神聖契約的履行,現代心理學則稱之為「轉化認知框架」。若無內心的覺醒與慈悲,再完美的制度設計也只會淪為空文。建立大同世界,必先從淨化人心開始。
具體的行動藥方:「大同復元湯」
基於中醫「辨證施治」的整體觀,我們斗膽為當下失衡的世界開具一劑綜合性的藥方,融合了諸家智慧的精華:
【方名】:大同復元湯
【君藥】(主治根本,確立方向):
- 大慈悲心 (無量): 融合孫思邈的「普同一等」、基督的「博愛」、佛家的「同體大悲」。此為一切行動的總藥引,無此心,則諸藥無效。
【臣藥】(輔助君藥,強化結構):
- 公平分配 (重劑): 透過累進稅制、強化勞工權益、推動利潤分享,確保「勞動份額」回升,從而滋養社會之「腎精」,穩固根基。
- 消除歧視 (重劑): 透過強有力的反歧視立法與全民人權教育,破除內心的「分別心」,從而疏通社會之「肝氣」,使氣機條達。
【佐藥】(兼治兼證,打通經絡):
- 普惠金融 (適量): 利用金融科技將全球匯款成本降至3%以下,消除流通中的「痰濕阻滯」,讓資源順暢流動。
- 全球民主 (適量): 改革國際金融與政治組織的投票權,確保發展中國家的聲音被聽見,實現全球治理的「心腎相交」,上下通達。
【使藥】(引經報使,調和諸藥):
- 國際合作與教育 (調和諸藥): 如同甘草之用,調和各國利益衝突,解地緣政治之毒。並透過教育,將慈悲與平等的種子深植於下一代的人心之中。
終極願景的融合
當這劑「大同復元湯」在全球範圍內被善用,我們的世界將會呈現何種景象?那將是「人間淨土」、「大同世界」與「彌賽亞時代」三者願景的交匯與融合。
那將是一個如《禮記·禮運》所描繪的:「大道之行也,天下為公...故人不獨親其親,不獨子其子,使老有所終,壯有所用,幼有所長,矜、寡、孤、獨、廢疾者皆有所養。」的世界。
這也將是一個佛家「心淨則國土淨」的實證,因為當集體的心識從貪婪與分別轉向慈悲與平等時,外在的物質世界必然隨之莊嚴美好。
最終,那將是一個正義如大水滾滾、公平如江河滔滔的彌賽亞時代,每一個生命都能在其中綻放其神聖的光輝,無有恐懼,無有匱乏。
卷末語:感恩與迴向
這場跨越時空的智慧對話,讓我們得以一窺人類靈性的共同寶藏。我們以最深切、最謙卑的心,感恩所有古老的智慧傳統,感恩現代科學的嚴謹求真,更感恩每一個在不平等中受苦、卻依然展現生命韌性的靈魂。是你們的苦難,喚醒了我們的悲心。
最後,讓我們再次以共同的祈願,為這場對話畫上圓滿的句點,並將所有功德迴向給法界一切眾生:
南無阿彌陀佛,南無阿彌陀佛,南無阿彌陀佛。Assalamu Alaikum(السلام عليكم)願主賜你平安,God bless you(願上帝祝福你),Om Shanti Shanti Shanti(願和平,三重和平:身、心、世界)。




