在 AI 工具百花齊放的今天,如何把冗長的會議錄音、課堂講解快速整理成清楚易讀的文字,依然是許多職場工作者與學生的共同挑戰。如果你也受夠了「重頭聽三遍、做筆記做到眼神死」的痛苦,那麼你一定要認識這款工具——「傳譯寶」。
而傳譯寶解決這個需求而設計的語音轉文字工具,它不只會把錄音內容逐字輸出,更能透過 AI 自動整理重點、產出摘要與待辦清單,大幅縮短整理時間。以下帶你快速了解傳譯寶的核心功能、價格方案,最後教你如何註冊開始使用。
什麼是傳譯寶?
傳譯寶是由 IDEANOLOGY LTD 開發,是一款專注在語音即刻轉文字與AI 會議整理的生產力 App,它能協助使用者自動整理逐字稿、摘要內容,甚至協助彙整「待辦事項」與重點清單,真正做到省時又省力。
APP Store下載連結:https://apps.apple.com/tw/app/ai會議記錄-傳譯寶/id6476989700
核心特色
傳譯寶的設計針對兩件事:記錄更快、整理更簡單。
- 即時逐字稿:支援在錄音的同時即時生成文字,這項即時逐字稿功能準確度高。
- AI 筆記與智慧摘要(最強功能):錄音結束後,AI 會自動整理成:條列式 AI 筆記、精華重點摘要、自動產生待辦清單(Action Items),不用花時間重讀逐字稿,就能掌握會議結論。
- 多語言翻譯:支援多國語言辨識與翻譯,對跨國會議、外語課程錄音非常實用。
- 靈活的匯入功能:除了現場錄音,也支援匯入外部的音訊檔案進行語音轉文字分析。
- 隱私與雲端同步:支援雲端備份,資料不怕遺失,且可在 iPhone、iPad 間切換使用。
費用
- 專業帳號 (月訂閱):NT$ 390,適合短期密集使用者,解鎖無限錄音與 AI 功能。
- 專業帳號 (年訂閱) :NT$ 2,490,適合長期使用者,平均每月成本較低。
- 時數加值包 (非訂閱) :NT$ 60 ~ NT$ 220,提供 60分鐘、120分鐘、300分鐘等不同額度,適合偶爾有逐字稿需求但不願綁定月費的用戶。

如何註冊
下載並開啟傳譯寶後,你會看到註冊頁面,可選以下方式登入:Apple、Google、Line、訪客登入方式,登入後即可進入首頁,開始錄音、匯入音檔或使用 AI 筆記功能。

介面操作與應用
傳譯寶的介面設計走簡潔、直觀的路線,新手也能快速上手,以下我將分別介紹最常用的核心功能
錄音
進入首頁後,只要點擊下方中間的「錄音」按鈕 就能開始錄製內容,錄音完成後,你就能立刻看到完整的逐字稿,而 AI 也會自動整理成精簡的會議重點、AI 筆記與待辦事項,不需要額外手動整理。

匯入音檔
除了直接錄製聲音之外,也支持匯入外部的音訊檔案。如果你手上已有錄好的訪談、會議錄音,或是課堂錄音,都可以直接轉成文字,非常方便。
在首頁點擊右下角功能按鈕後,就可以看到兩種匯入方式:
- 從語音備忘錄匯入
- 上傳錄音檔案
只要從手機裡選擇音檔,就能開始進行語音轉文字。

選好音檔後,會先進入設定畫面,你可以依照內容需求選擇選擇語系、翻譯、詞彙與範本,範本有會議筆記、客戶通話、訪談等選項,這個步驟非常實用,在不同場合的錄音內容不一樣,AI 可以根據類型產出更精準、有結構的結果。

這裡範本選擇「訪談」選項

點擊「上傳」後,會自動開始處理音檔,時間長短取決於檔案內容與錄音時長,點擊該會議記錄時,會顯示「正在轉錄」,只要稍等一下就會完成,完成後右側會出現綠色勾號,代表轉換成功,就可以點開查看內容囉!

AI 助手功能介紹
當你完成語音轉文字以後,不只是把逐字稿丟給你,而是能透過 AI 助手分析內容、產出不同類型的輸出格式,讓會議、演講或課程內容真正變成可執行的工作資源。
在上方Tab可以切換「AI助手」及「逐字稿」
AI助手
「AI助手」這項目會自動整理錄音內容,產生摘要、重點與行動建議,適合快速掌握會議精華,也適合回報主管或整理課程筆記時使用。
編輯與標籤
筆記右上角可新增標籤,下方會出現AI建議標籤,協助快速分類內容。適合需要整理大量會議紀錄、訪談或課堂資料的使用者,日後搜尋也更方便。

AI 自動輸出
你可以點擊左下角選單,AI 支援將內容直接產生成不同格式,像是寫總結郵件、寫PPT大綱、寫會議記錄或是建立待辦事項,一鍵就能快速生成內容,你還可以將結果導出為文字檔或分享至其他軟體。

電子郵件總結
點選選單中的「寫總結郵件」後,AI會依內容產生完整郵件格式,包含主旨及重點內容,可直接寄出,適合會後寄Recap給團隊或客戶,省下整理與撰寫時間。

PPT大綱
點選選單中的「PPT大綱」後,AI會將內容整理成簡報架構,包含Title、Key Points與Notes,約可產生五至十頁左右,適合做簡報、課堂分享或專案彙報時使用。

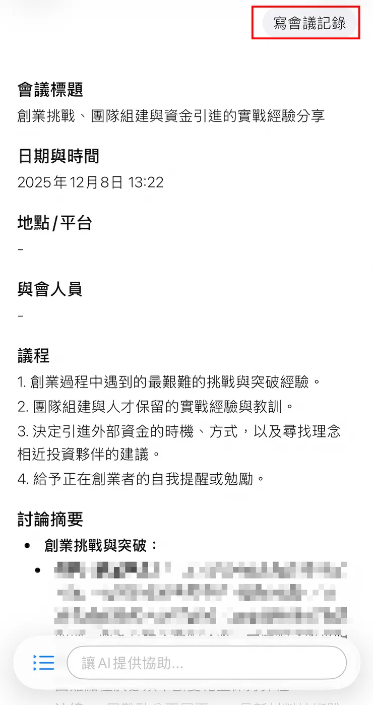
寫會議記錄
點選選單中的「會議記錄」後,AI會將內容整理成正式會議紀錄格式,例如會議標題、議程、討論摘要等,適合需要存檔、會議回顧或正式提交紀錄的情境。

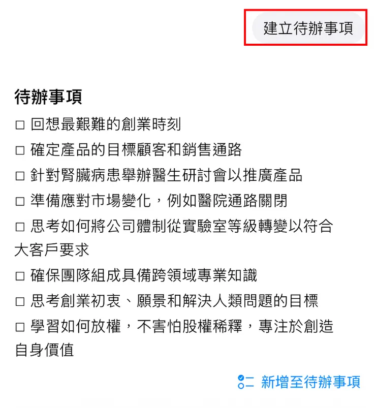
建立待辦事項
點選選單中的「待辦事項」後,AI會從內容中擷取可執行項目,形成待辦清單,不需再手動整理,適合專案管理、會議行動項目追蹤或個人工作安排。

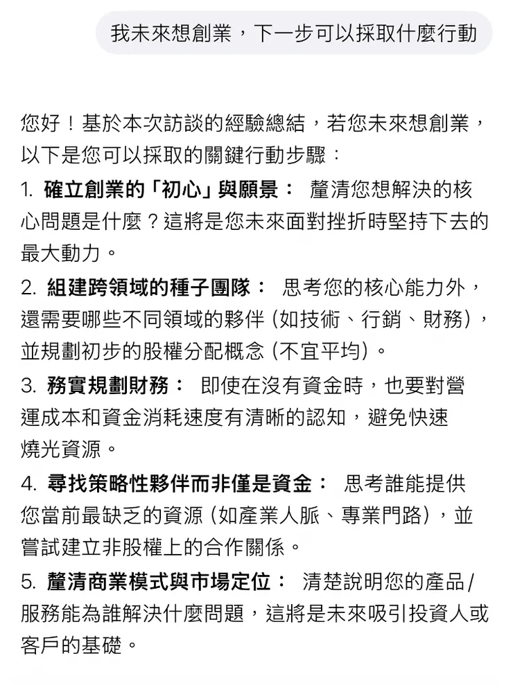
進階提問
若需要延伸建議,可以直接詢問AI,系統會依內容提供下一步方向,適合訪談、課程思考與策略討論後使用,能讓內容更具行動價值。

逐字稿
「逐字稿」會顯示完整的原始文字記錄,把所有對話逐字呈現,不做任何濃縮或調整,適合需要核對細節、進行研究或撰寫引用內容的使用者,例如訪談紀錄、法律相關討論,或是你需要保留完整語句用於後續工作時。
如果想查找會議中的特定關鍵字,只要點擊畫面右下角的放大鏡,就能直接搜尋內容,更快找到需要的段落。

自訂術語和專業詞彙庫
再來是我覺得很棒的「自訂詞彙」功能,非常適合需要處理專業名詞的使用者,像是品牌名稱、產品型號、公司內部縮寫、技術術語等專有名詞,會誤判讀音,這時就可以將常用的詞加入詞彙庫。
能大幅提升語音辨識的正確度,尤其在技術領域、醫療產業、法律服務或高頻使用品牌名詞的場景,非常實用。
進入方式是在首頁右上角開啟「設定」,並點選「詞彙」。

新增詞彙
在詞彙頁面中,最多可新增 100 個單詞,輸入要加入的專有名詞後,系統會識別它,不會再出現錯誤轉寫的情況,這裡我將「Gemini」加入詞彙庫,讓 AI 在錄音或轉寫時能自動判別。

轉錄自動套用
新增後,這些詞會被記錄在你的詞彙庫中,日後所有錄音或音檔轉文字時,系統都能自動辨識並正確還原這些專有名詞。

前後對比
我在示範錄音中多次提到「gemini」,左圖為未加入詞彙前的結果,辨識容易出錯;右圖則是新增詞彙後重新轉錄,可以看到「gemini」都被正確識別,內容完整無誤。
這對於經常需要紀錄技術會議、課堂講解或訪談的使用者來說非常方便,不需要再手動逐一修正錯字,也避免造成理解上的誤差。

適合誰?
- 行政人員/秘書:經常需要整理會議內容、製作會議紀錄的人
- 大學生/研究生:整理課堂錄音、訪談逐字稿與研究資料的學生
- 記者/內容創作者:需要把訪談內容快速變成文字或稿件的工作者
- 業務/專案經理:外出拜訪、移動途中也要快速紀錄客戶需求的人
總結
傳譯寶不只是語音轉文字工具,它更像一位能幫你整理內容的 AI 秘書。不但能生成逐字稿,也會主動摘要、翻譯,甚至替你整理成會議重點與待辦事項。
不論是會議、訪談還是課程內容,都能在短時間內做完整理。如果你常常因為錄音檔而花太多時間,傳譯寶絕對值得試試看。



























