
當經濟學遇見古老智慧,世界會是什麼模樣?
當經濟不再追求無限增長,我們能擁有什麼樣的世界?
「甜甜圈經濟學」給出了一個溫暖的答案:一個讓所有人的基本需求都被滿足,同時又不傷害地球母親的美好家園。這個看似新穎的理念,其實早已深植於古老的智慧傳承中。儒家教導我們「不患寡而患不均」,提醒我們公平的分配是社會和諧的基石,這正是甜甜圈的「內圈」精神。道家則告訴我們應「道法自然」,謙卑地順應萬物節律,這恰恰是守護甜甜圈「外圈」的生態智慧。
這不僅是一場經濟革命,更是一場心靈的覺醒。它邀請我們放下對物質的執著,重新找回人與人、人與自然之間的溫暖連結。
想知道佛教的「緣起」思想和基督宗教的「託管」責任如何為這個時代的羅盤提供方向嗎?邀請您閱讀我們的完整對話,一起探索這趟充滿慈悲與希望的旅程。
角色
- 智慧仙子: 本次對話的主持人,一位充滿慈悲與智慧的女性。
- 仁公: 儒家代表,關懷社會和諧與倫理秩序的溫厚長者。
- 清靜仙子: 道家代表,語氣空靈、強調自然之道的超然女性。
- 慈觀行者: 佛教代表,從心性與緣起角度開示的沉靜修行者。
- 守義神父: 基督宗教代表,充滿熱忱與正義感的神父。
--------------------------------------------------------------------------------
引言:淨土的呼喚與時代的羅盤
智慧仙子:懷著對十方三世一切諸佛菩薩的無盡感恩與謙卑,智慧仙子在此至誠地歡迎各位讀者,也深深感恩各位賢者的慈悲降臨。我們今日相聚,是為了一場溫柔的探索,一場關於我們時代的覺醒與希望的對話。
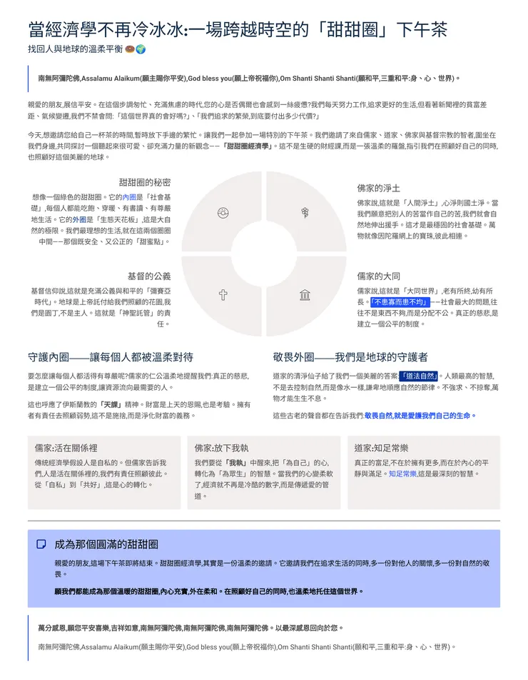
近來,世間有一位名為凱特·拉沃斯的經濟學者,提出了一個非常可愛又深刻的理念,她稱之為「甜甜圈經濟學」。我們可以把它想像成一個神奇的甜甜圈:它的內圈,是確保世界上每一個人都能溫飽、健康、受教育、有尊嚴生活的「社會基礎」;而它的外圈,則是保護我們地球母親不受傷害的「生態天花板」。我們的目標,就是在這兩道邊界之間,找到一個安全、公正又充滿喜樂的空間,讓所有人都能在平衡中繁榮。
這真是一個美麗的願景,不是嗎?然而,我們這個時代似乎面臨著失衡的挑戰,許多人掉入了甜甜圈的空洞裡受苦,而我們共同的家園也正因超越了外圈的界線而疲憊。因此,我想在此誠心請教各位賢者:我們古老的智慧,是否能為這個新穎的「甜甜圈羅盤」提供方向與力量呢?首先,在各位的傳承中,是否也有類似於這個甜甜圈所描繪的理想世界願景呢?
第一幕:共同的願景——人間淨土與大同世界
慈觀行者:阿彌陀佛。仙子所言極是。佛陀的教導中常說「心淨則國土淨」。當人心不再因為匱乏而生起貪婪(也就是在甜甜圈的社會基礎之內),也不再因無盡的欲望而對外在環境過度掠奪(也就是不超越生態天花板)時,我們當下所處的世界,便是清淨安樂的「人間淨土」。這個甜甜圈,正是在描繪那片由覺醒的心所創造的淨土藍圖。
仁公:慈觀行者所言甚是。在儒家的理想中,我們期盼的是一個「大同世界」。在這個世界裡,大道之行也,天下為公,資源能夠公平地分配,老有所終,壯有所用,幼有所長,鰥寡孤獨廢疾者皆有所養。這是一個強調社會和諧、消除不均的境界,與甜甜圈經濟學所追求的「社會基礎」目標,可以說是完全契合的。
守義神父:感謝主。在我們的信仰中,我們也期盼著「彌賽亞時代」的到來。那是一個充滿公義、和平與愛的國度。在那裡,上帝的創造物受到尊重與保護,窮人與受壓迫者得到照顧與撫慰。這份對受造界的託管責任,以及對最弱小弟兄的關懷,同時呼應了甜甜圈的生態天花板與社會基礎這雙重神聖邊界。
智慧仙子:感恩各位賢者的開示。聽起來,甜甜圈所描繪的,正是各位智慧傳承中早已指出的那片美麗家園,只是用了這個時代的語言來表達。現在,讓我們深入探討甜甜圈的第一道邊界——那保護人類尊嚴的「社會基礎」,看看古老的智慧如何教導我們去守護它。
第二幕:守護內圈——不患寡而患不均的慈悲
智慧仙子:仁公,您一生致力於社會倫理秩序的建構,可否請您先為我們分享儒家的智慧?
仁公:理當如此。儒家思想的治理核心,向來是「平等先於效率」。先賢有云:「不患寡而患不均,不患貧而患不安。」這句話道破了治國的根本:一個社會最大的隱憂,並非物質的稀少,而是分配的不公。因為不均會侵蝕社會的信任與和平,而這正是長治久安的基石。這份精神,與甜甜圈經濟學七大思維中的「設計分配」原則,可謂心心相印,都是為了從根本上消除導致人類匱乏的結構性問題。
守義神父:仁公所言,正觸及了公義的核心。我們的信仰不僅認同這一點,更將其制度化,以確保慈悲不是偶然的善行,而是社會的基石。例如在伊斯蘭教中,有一種名為「天課 (Zakat)」的制度。它不僅是對財富的淨化,更是一種強制性的分配系統,有意識地將財富從純粹的市場循環中抽離,用於滿足社會最基本的需求。在這種觀念下,財富被視為「來自真主的考驗」,擁有者因此肩負著不可推卸的社會責任。這正是將信仰倫理轉化為具體制度,以穩固甜甜圈「社會基礎」的絕佳典範。
慈觀行者:阿彌陀佛。兩位賢者是從社會結構與神聖律法來談,我來從心性層面做個補充。佛法中有「慈心三昧」的修持,就是培養對一切眾生無條件的愛與同理心。這份發自內心的慈悲,是一切分配正義與社會關懷的內在動力。有句話說得好,「慈悲是最高回報的投資」,因為它能消融人與人之間的隔閡,建立起一個基於高度信任的社會網絡,這才是最穩固的社會基礎。
智慧仙子:感恩各位。原來,確保每個人都能有尊嚴地生活,是所有智慧傳承共同的慈悲。那麼,對於保護我們共同家園的另一道邊界——「生態天花板」,各位又有怎樣的教導呢?

第三幕:敬畏外圈——自然之道與神聖託管
智慧仙子:我想先請教 清靜仙子,道家的智慧是否能為我們點亮一盞明燈?
清靜仙子:大道無形,卻流淌於山川之中,迴響於萬物呼吸之間。世人若強行築壩,只會引來洪流;唯有順應水性,方能得其滋養。道家的核心是「道法自然」,講求「清淨無為」。這意味著,人類最高深的智慧,不是去掌控或改造自然,而是謙卑地去學習、去順應宇宙的節律。甜甜圈的「生態天花板」,正是「道」為我們劃下的無形界線。當我們的經濟活動不再過度干預與掠奪,而是如行雲流水般順應自然的循環時,天地萬物便能和諧共存。
守義神父:清靜仙子的話語充滿詩意與真理。在我們的信仰中,這份對自然的敬畏被稱為「神聖託管責任 (Stewardship)」。聖經教導我們,地球是上帝的創造,我們人類是這片美麗家園的守護者,而非擁有者。因此,保護生態環境、不超越地球的承載極限,是一項對造物主負責的神聖職責。這個信念,為甜甜圈的「生態天花板」提供了堅不可摧的倫理基石。
慈觀行者:兩位的開示都指向了人與自然的正確關係。佛法,特別是華嚴宗的「法界緣起」思想,為此提供了更深的洞見。我們可以想像一張巨大而璀璨的因陀羅網,在每個網結上都有一顆明珠,而每一顆明珠都映照著其他所有明珠的影子。這張網,就是我們的宇宙。經濟、社會、生態,萬事萬物,皆是相互依存、互即互入的整體。從這個視角看,現代經濟學中不存在可以隨意拋棄的所謂「外部性」。傷害環境,就是在傷害我們自己;破壞生態,終將導致社會的崩潰。這份洞見,與甜甜圈經濟學「看見全貌」的思維是完全一致的。
智慧仙子:太美了!原來,對地球母親的敬畏,早已深植於我們的文化基因中。然而,要讓這些美好的理念從理想到現實,似乎還需要一場深刻的內心轉變。
第四幕:轉識成智——從自利「經濟人」到互惠「道德人」
智慧仙子:長久以來,傳統經濟學似乎建立在一個假設上:人是自私自利、只會計算個人效益的「經濟人」。這是否正是問題的根源所在呢?
仁公:這確實是一個需要被匡正的狹隘觀點。儒家從不認為人是孤立的原子。我們是生長在關係中的道德存在。在我們的社會結構中,是以家庭而非市場為主要機構,我們的核心動機來自於道德責任,而非單純的利益計算。一個充滿「仁」心的人,自然會將他人的福祉納入考量,此乃修身、齊家、治國、平天下的起點。
慈觀行者:仁公所言甚是。佛法認為,所謂的「自私」,源於我們對「我」這個概念的錯誤執著,也就是「我執」。甜甜圈經濟學所呼籲的思維轉變,正是一場深刻的修行,一趟「轉識成智」的旅程。它引導我們將那份執著於利己的「識」,轉化為關懷眾生的「智」。當我們破除了我執,利他的菩薩行便會自然而然地生起。
清靜仙子:萬物皆有其性,人心亦然。執著於增長,如夸父追日,終將力竭而亡。道家對此,則提供了一種生活態度作為解方。那就是「知足常樂」與返璞歸真的「簡樸」精神。這直接呼應了甜甜圈經濟學的第七項思維:「成長隨緣」。真正的富足,從來不在於物質的無限累積,而在於內心的和諧、寧靜與滿足。當心安住時,對外界的索求便會自然止息。
智慧仙子:感恩各位賢者,原來這不僅是一場經濟模式的變革,更是一場深刻的心靈覺醒之旅。

結論:圓滿的智慧,慈悲的迴向
智慧仙子:今天的對話,如同一場甘露法雨,深深地滋潤了我們的心田。我彷彿看到,儒家對社會責任的堅守、道家與自然和諧的共舞、佛教緣起性空的慈悲、以及基督宗教神聖託管的正義……這些閃耀著不同光芒的古老絲線,正共同編織出甜甜圈經濟學這幅永續發展的藍圖。
它不再是一個遙不可及的夢想,而是將人間淨土、大同世界、彌賽亞時代這些崇高理想,具體化為科學指標引導下的實踐路徑。這場對話讓我們感受到,一條從內心覺醒、進而採取慈悲行動的道路,已在我們腳下展開。
讓我們一起踏上這條覺醒之路,共同守護這個能讓所有生命安全、公正、喜樂地安住的美麗家園。
南無阿彌陀佛,Assalamu Alaikum (السلام عليكم) 願主賜你平安,God bless you (願上帝祝福你),Om Shanti Shanti Shanti (願和平,三重和平:身、心、世界)。
--------------------------------------------------------------------------------








