開篇・序言:一滴水中見大千

南無阿彌陀佛, Om Shanti, Shanti, Shanti, 願上帝的恩典與平安臨到這破碎而美麗的地球。
懷著最深切的謙卑、慈悲與感恩之心,我邀請您一同踏上這趟探索之旅。我們將共同看見,水,不僅是維持生命的物質分子(H_2O),在人類偉大的精神傳統中,它更是神聖的恩賜、慈悲的載體與神性的流露。本文旨在帶領您深入六大宗教傳統的智慧殿堂,探索它們如何看待水的神聖性,並思考這些古老的智慧,如何能啟迪我們應對當代的生態挑戰,療癒人類靈魂與大地的乾渴。數據揭示了一個令人心碎的現實:自2015年以來,全球人均可再生水資源已下降了7%。這不僅是統計數字,更是大地無聲的嘆息,將我們的靈性探索置於一個刻不容緩的現實之中。讓我們首先走進基督宗教的殿堂,聆聽福音中關於生命活水的教導。
--------------------------------------------------------------------------------
第一部:亞伯拉罕傳統的啟示
1. 基督宗教:洗禮與新生的活水
在基督宗教的信仰核心中,水是「洗禮」這一神聖儀式的介質,它象徵著洗淨原罪、滌除舊我,並在聖靈中獲得屬靈的「新生命」。
關鍵經文與教導
這份神聖的連結,在耶穌與撒馬利亞婦人的對話中得到了最深刻的闡釋。耶穌向她許諾了一種超越物質的水:
人若喝我所賜的水,就永遠不渴。我所賜的水要在他裏頭成為泉源,直湧到永生。 — 《約翰福音》 4:14
這「活水」不僅解身體的渴,更滋潤枯竭的靈魂。然而,當代世界卻面臨著嚴峻的物理乾渴。對此,教宗方濟各在其通諭《願祢受讚頌》中發出強烈的呼籲,他強調獲得安全的飲用水是一項基本且普遍的「人權」,並嚴厲譴責將水資源商品化的行為,因為這剝奪了窮人獲取生命之源的權利。
當代責任
「愛鄰如己」的誡命在今日全球水資源危機下,具有了全新的生態向度。富裕國家的消費模式加劇了氣候變遷,直接導致了貧窮地區的水資源枯竭,這構成了一種深刻的「結構性的罪惡」。這一點在撒哈拉以南非洲地區表現得尤為明顯,當地的人均水資源已驟降17%,是全球降幅最大的地區。今日的教會被呼召,重新拾起其作為大地管家(steward)的角色,將生態正義視為福音不可或缺的一部分,成為水資源的捍衛者。
從基督宗教愛鄰如己的呼召,我們轉向伊斯蘭教的世界,在那裡,這份愛被編織進一套神聖的律法——Sharia,「通往水源之路」——它建構了整個社群與真主最珍貴恩賜之間的關係。
2. 伊斯蘭教:真主的慈憫與平衡之道
在伊斯蘭教的宇宙觀中,水(Mā')是真主創造萬物的根源,是祂無盡慈憫的跡象(Ayah)。事實上,伊斯蘭教法「Sharia」這個詞的字面原意,便是「通往水源之路」,這深刻地揭示了水在信仰生活中的核心地位。
關鍵經文與教導
《古蘭經》莊嚴宣告了水作為生命之本的地位:
我用水創造了一切生物。 — 《古蘭經》 21:30
這一教導衍生出了一系列指導穆斯林與自然互動的核心倫理:
- Israf:嚴格禁止任何形式的浪費。先知穆罕穆德(願主福安之)教導說,即便是在一條奔流不息的河邊進行小淨(Wudu),也絕不允許浪費水。
- Mizan:維護宇宙的「平衡」。真主所創造的萬物皆處於一個精妙的平衡之中,人類的責任是去維護而非破壞它。
- Amanah:人類作為大地代治者所肩負的「信託」(一個與基督宗教的「管家職分」遙相呼應的概念)。地球的資源是真主託付給人類的資產,我們有責任以虔敬之心加以管理。
當代責任
當代北非地區高達121%的水資源壓力,意味著該地區正在過度消耗不可再生的化石水,這顯然違背了「平衡」(Mizan)的教義。為了應對危機,伊斯蘭文明展現了其與時俱進的智慧。一方面,人們復興了水資源「瓦克夫」(Waqf,即公益信託)的傳統,為可持續的水利設施提供資金;另一方面,權威的宗教裁決(Fatwa)已確認,淨化後的廢水是潔淨的,可用於農業甚至宗教清洗。這完美地展現了古老信仰與現代科技如何結合,以履行對真主的信託。
伊斯蘭教對水的珍惜與律法,與猶太教的古老契約精神遙相呼應,讓我們一同探尋《妥拉》中的生態倫理。
3. 猶太教:神聖契約與修復世界
在猶太教的思想中,水擁有先於創造的崇高地位,是神聖潛能的原始載體。更重要的是,水與以色列人是否遵守與神的「契約」緊密相連,雨水的豐沛或匱乏,被視為衡量社群靈性狀態的晴雨表。乾旱不僅是氣候現象,更是呼喚人們悔改歸正的警訊。這種靈性失衡的警訊並非抽象概念;包括聖地在內的西亞地區,正面临著高達65.1%的嚴重水資源壓力。
關鍵經文與教導
《創世記》的開篇就為我們描繪了一幅壯闊的圖景:
神的靈運行在水面上。 — 《創世記》 1:2
這不僅確立了水的神聖性,也催生了猶太教深刻的生態倫理誡命:
- 不可破壞 (Bal Tashchit):這條源於禁止在戰時砍伐果樹的誡命,被後世智者擴展為禁止任何形式的資源浪費。當代對地下含水層的過度抽取,無異於透支後代的生存權,是公然違背此誡命的行為。
- 修復世界 (Tikkun Olam):這是一項積極的宗教義務,視人類為神在持續共同創造過程中的夥伴,要求信徒參與到修復世界、完善創造的行動中。
當代責任
「不可破壞」的古老誡命,直接挑戰著當代不可持續的資源消耗模式。與此同時,「修復世界」的理想則激發出驚人的創造力。以色列在滴灌技術上的革命性成就,將珍貴的水資源精準地送達作物根部,極大地減少了浪費。這不僅是一項農業技術的突破,更被視為一種履行宗教義務、參與神聖創造的具體實踐。
亞伯拉罕諸教建立了一種神、人與土地之間的契約,其中水是這份關係的標誌。現在,讓我們將目光轉向東方,感受印度教的浩瀚視野——在那裡,水不僅僅是神聖的標誌,它本身就是神,一位流動的、賜予生命的女神。
--------------------------------------------------------------------------------
第二部:東方智慧的觀照
4. 印度教:聖河女神與宇宙法則
在印度教的宇宙哲學中,水(Jala)是構成宇宙的五大元素之一,具有生命與神性。河流本身並非無生命的地理景觀,而是被尊崇為具有神格的女神。其中最著名的便是「恆河母」(Ganga Mata),神話中她從濕婆神的髮髻中緩緩流下,其神聖力量得以緩衝,從而滋養而非毀滅大地。
關鍵概念與神話
這一傳統將對水的態度與個人的靈性緊密相連:
- 污染聖河被視為一種嚴重的「罪業」,也是對大地母親(Bhudevi)的一種「暴力」(Himsa)——這是一種與佛教尊重一切生命的精神深度共鳴的非暴力原則。
- 個人的「法/職責」(Dharma)在於遵循並維護宇宙的和諧秩序(Rita)。當氣候變遷導致季風異常、旱澇頻發時,這被視為宇宙秩序(Rita)被打亂的結果。
當代責任
南亞地區嚴峻的地下水枯竭和觸目驚心的河流污染,與其深厚的敬水信仰之間,形成了一種令人痛心的靈性悖論。履行個人的「法」(Dharma)在今天意味著採取具體的環保行動。這是一種現代形式的Yajna(犧牲與奉獻),其中的「犧牲」是減少我們的貪欲,而「奉獻」則是積極投身於保護水源的工作,以期恢復宇宙的和諧秩序。
印度教將神聖性賦予外在的河流,而佛教則引導我們向內觀照,探尋水與我們心念之間密不可分的緣起關係。
5. 佛教:緣起性空與慈悲實踐
佛教的生態智慧根植於其核心教義——「緣起法」(Pratityasamutpada),即萬事萬物皆是相互依存、互為條件而存在。水並非一個孤立的物質,它的存在與森林的繁茂、土壤的健康,乃至我們每一個人的心念狀態——貪、嗔、痴——都緊密相連。
關鍵概念與願景
從緣起的視角來看,當代的水危機有了更深層的解讀:
- 水資源的短缺與污染,是人類集體「業力」(Karma)的顯現,其根本原因在於對物質無限增長的「貪欲」(Tanha)。
- 《阿彌陀經》中所描繪的極樂世界,擁有清淨、甘美、潤澤的「八功德水」。這不應僅被視為來世的歸宿,更應成為我們改造此時此地現實(here-and-now reality)的理想藍圖,證明人間淨土亦可在地球上實現。
當代責任
這一行動號召至關重要,因為作為主要生計來源的農業,消耗了全球72%的淡水資源。佛教的「正命」(八正道之一)要求我們從事不傷害環境與眾生的職業。鑑於此,踐行簡樸生活與素食主義,能大幅降低個人的「水足跡」,這不僅是一種個人選擇,更是一種深刻的慈悲生態實踐。保護水源、護持生命,正是菩薩道在當代最具體、最迫切的落實。
佛教從心性根本上尋求解脫之道,而儒家則為我們提供了在社會結構中實現人與自然和諧共存的治理哲學。
6. 儒教:天人合一與仁政治理
儒家思想的核心是追求「天人合一」的崇高境界,強調人與自然是一個和諧統一的生命共同體,而非主客對立的關係。
關鍵比喻與理念
儒家先賢的教誨中蘊含著豐富的生態智慧:
- 孟子的「牛山之木」比喻極為深刻:一座原本草木豐美的山,因人們的過度砍伐而變得光禿。這說明環境的退化是人為破壞的結果,只要給予自然休養生息的機會,它強大的自我恢復能力便會顯現。
- 孟子提倡的可持續資源管理原則——「不違農時,穀不可勝食也;數罟不入洿池,魚鱉不可勝食也」——清晰地指出,「仁政」(Benevolent Governance)不僅僅是對人民的仁慈,也必須包含對自然的尊重與順應。
當代責任
儒家的治理倫理在現代社會依然具有強大的生命力。例如,中國現行的「河長制」,將每一條河流的生態健康直接與特定官員的政績和道德責任掛鉤,這可以被視為儒家倫理在現代水治理中的創造性應用。展望未來,儒家「大同世界」(Great Unity)的理想,呼籲建立一個基於德性與禮制的國際秩序,確保水資源作為全人類的「公共善」得到公平的分配與珍惜。
在分別領略了六大傳統的智慧之光後,讓我們將它們並置在一起,看看它們如何共同為我們指明一條清晰的道路。
--------------------------------------------------------------------------------
第三部:智慧的交響
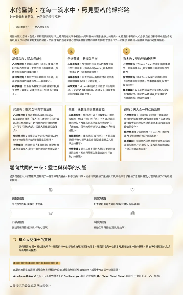
7. 六大智慧總結:一表洞見
下表精煉地總結了六大宗教傳統的核心觀念,以及它們如何回應當代的水資源挑戰。

--------------------------------------------------------------------------------
結語:邁向共同的未來
當我們將佛教的「人間淨土」、儒家的「大同世界」以及亞伯拉罕諸教的「彌賽亞時代」這些偉大願景並置時,我們看到了一個共通的未來:那是一個科技服務於靈性,人類與自然最終和解的和平世代。這不僅是技術的挑戰,更是全人類靈性昇華的必經之路。
最終的祈願
願基督徒在每一杯水中看見聖禮,捍衛窮人的飲水權。
願穆斯林在每一滴水中看見真主的慈憫,嚴守不浪費的戒律。
願猶太人在每一條河流中看見應許,用智慧讓沙漠開花。
願印度教徒在每一條溪流中看見女神,以潔淨河流作為最高的祭祀。
願佛教徒在每一次呼吸中看見緣起,以慈悲護生守護濕地與海洋。
願儒家信徒在每一次治理中看見仁政,以天人合一的智慧管理山川。
願我們共同努力,將科學數據中的紅色警示,轉化為信仰行動中的藍色希望。願地球上的水,如同天上的水一樣,潔淨、充盈、滋養萬物。
南無阿彌陀佛。
願主賜你平安。
Om Shanti, Shanti, Shanti.



