本文翻譯自 (Translated From): How to fix your entire life in 1 day 原作者 (Author): Dan Koe 作者簡介: Dan Koe 是一位知名的現代思想家與數位創作者,專注於探討心理學、哲學、生產力以及個體商業架構。他以「系統化思考」重構人生效率而聞名。
在進入正文前,你可以加上這段具有台灣在地感的導讀,這會讓方格子的讀者更有共鳴:
「我們常在新年初始立下一堆願景,但往往不到二月就宣告放棄。這不是因為我們不夠努力,而是因為我們在『系統設計』上就出了錯。Dan Koe 的這篇文章不談心靈雞湯,而是從身分認同、心理控制理論(Cybernetics)與目標管理,拆解一套可以被執行的『人生修復協議』。如果你對現狀感到停滯,這場 24 小時的系統重啟測試,或許就是你需要的解方。」
如果你跟我一樣,你大概也覺得「新年新希望」這種東西超廢。
因為大多數人改變人生的方式根本從頭錯到尾。大家定目標只是因為別人在定——這是一種為了社交地位而產出的表面意義——但這完全沒觸及「真正的改變」。真正的改變比催眠自己「我今年要變自律」或「我要變高效」要深層得多。
如果你也是這樣,我不是要酸你(雖然我寫起東西來通常蠻嗆的)。我放棄過的目標比我達成的多出 10 倍,我覺得這對大多數人來說很正常。但事實就是:絕大多數人想要翻轉人生,最後都摔得很慘。
不過,雖然我覺得新年新希望很蠢,但「對現狀感到厭惡並進行反思」絕對是明智的。就像我們要討論的,這能讓你像火箭一樣把自己彈射到更好的地方。
無論你是想創業、改造體態,還是想冒險追求更有意義的人生,而不只是撐兩週就放棄,我要分享 7 個關於行為改變、心理學與生產力的觀點。這些你可能沒聽過,但它們能幫你在 2026 年脫胎換骨。
這會是一篇非常紮實的內容。
這不是那種看完就忘的電子報。
這是一份你需要加入書籤、做筆記,並撥出時間深思的指南。
文末的「心靈協議」(用來挖掘你潛意識深處到底想要什麼)大約需要花你整整一天的時間去跑完,但它的效應會跟隨你一輩子。
我們開始吧。
I — 你沒達到目標,是因為你還不是「那個等級的人」
在設定大目標時,大家通常只關注成功兩個要素中的其中一個:
- 改變行為(最不重要,屬於二階效應):硬逼自己去做事。
- 改變身分認同(最重要,屬於一階原則):改變你到底是誰,讓行為自然發生。
大多數人只定了一個表面的目標,熱血個幾週,然後就毫無痛苦地滾回老路,因為他們試圖在一個腐爛的地基上蓋豪宅。
如果聽不懂,我們來看個例子。
想像一個成功人士。可能是體格超爆好的健身教練、身價上億的 CEO,或是那種在社交場合完全不會社交焦慮、談笑風生的凱子。
你覺得健身教練吃健康餐需要「苦撐」嗎?CEO 需要靠「意志力」才起得來帶團隊嗎?表面上看起來是,但真相是:他們無法想像自己過另一種生活。 對健身教練來說,吃垃圾食物才叫苦撐;對 CEO 來說,賴床到鬧鐘響之後才是折磨(這當中有細微差別,但你先聽我說)。
對某些人來說,我的生活方式看起來極度自律。對我來說,這很自然,我甚至不覺得這是在「對抗」什麼。我單純享受這種生活。當我媽叫我休息一下、出去玩時,我忍住沒回她:「如果我不覺得這很好玩,我幹嘛要做這些事?」
如果你想要某種人生結果,你在達成之前,就必須先擁有「會產出那種結果」的生活方式。
如果你說你想減 15 公斤,我通常不信。不是因為你做不到,而是因為你總是說:「等我減肥成功,我就要去享受人生。」聽著,如果你不打算一輩子採用那套讓你瘦下來的生活方式,如果你找不到一個比「以前的爛習慣」更有引力的理由,那你絕對會縮回原點,然後遺憾地發現你浪費了最珍貴的資源:時間。
當你真正改變了「身分認同」,所有無法推進目標的習慣都會變得讓人噁心。 因為你深刻意識到那些行為累積起來會變成多廢的人生。你現在覺得現狀還行,是因為你還沒真正意識到這些爛準則最後會帶你去哪。
II — 你沒達到目標,是因為你「根本不想」
「只相信行動。人生發生在事件層面,而不是言語層面。相信行動。」
— 阿德勒 (Alfred Adler)
要改變自己,你必須理解大腦的運算邏輯。
第一步:所有的行為都是有目標導向的。 這在系統設計上叫「目的論」(Teleological)。聽起來很廢話,但深挖下去,很多人聽不進去。
你往前走是為了到達某地;你抓鼻子是為了止癢。這些很直觀。但很多時候,你的目標是潛意識的。例如,你中午坐在沙發上放空,其實是在達成「在下一個任務開始前殺時間」的目標。
更複雜的是,你會追求一些對你有害的目標,但你會把行為包裝成社交上可接受的樣子。
例如,你一直拖延工作,你說是因為「缺乏意志力」,但其實你在達成另一個目標:保護自己免於「作品被評價」的恐懼。
你說你想辭掉爛工作,卻一直待在那,你說是因為「沒勇氣」,但真相是你在追求**「安全性」與「可預測性」**,並給自己一個「不至於被親友看不起」的藉口。
真正的改變需要改變「底層目標」。 這不是定個表面目標就好,而是要改變你的「視角」。因為目標就是一種濾鏡,決定了你會注意到哪些資訊與資源。
III — 你沒達到目標,是因為你「害怕」在那裡
「不論你的想法是怎麼來的都不重要。你可能沒被催眠過,但如果你接受了一個想法並深信不疑,它對你的控制力就跟催眠師的指令一樣強。」
— 麥斯威爾.馬爾茲 (Maxwell Maltz)
這就是身分認同的架構:

可悲的是,你必須在第 6 步到第 7 步之間打破循環。
當你還是小孩時,你的目標是「生存」,所以你必須符合父母的價值觀,否則會被懲罰。你根本沒有獨立思考過。
更深層的是,當你滿足了生理生存,你會開始在「觀念層面」生存。你會像保護身體一樣去保護你的思想。這就是為什麼網路上的觀念戰爭這麼激烈。
當身分認同受到威脅,大腦會啟動跟「生理威脅」一樣的戰或逃反應。
如果你從小被教育成一個乖小孩、一個工程師或一個魯蛇,當你試圖去做「不符合這個身分」的事時,你的大腦會感到極度不安,並把你拉回舒適圈。
IV — 你想要的人生,存在於心智的特定層級
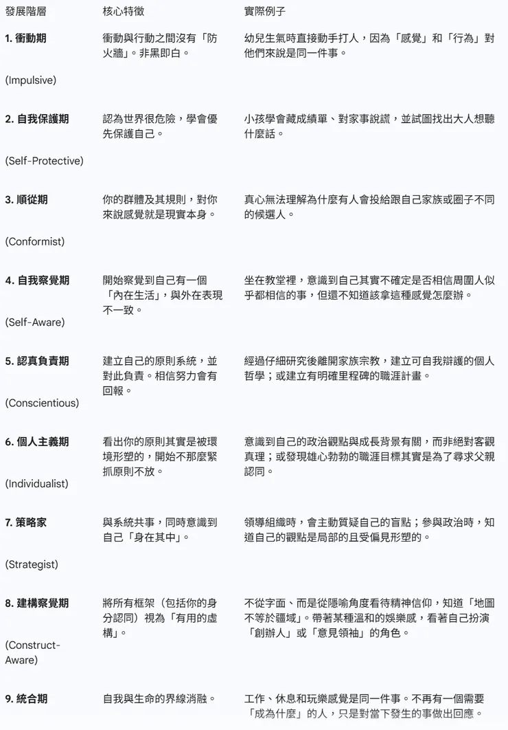
心智的演化是有階段的。

大多數讀者可能在 4 到 8 之間。如果你在 4 附近,你會覺得「應該有更好的生活」,但還看不透局勢。
V — 智力就是「得到你想要的人生」的能力
「對智力唯一的真實測試,就是你有沒有得到你想要的人生。」
— Naval Ravikant
成功公式 = 主動性 (Agency) + 機會 (Opportunity) + 智力 (Intelligence)。
在系統科學(Cybernetics)中,智力代表一個系統「修正方向」的能力:

- 低智力: 在同一個問題上卡死,遇到困難就放棄。
- 高智力: 意識到任何問題只要時間尺度夠長,都能解決。這是一種迭代、堅持並理解大局的能力。
VI — 如何在 1 天內重啟人生(協議流程)
我人生最好的階段,都是在對現狀「受夠了」之後發生的。
這需要透過**「提問」**。提問就是思考,但很少人真的在思考。
請撥出完整的一天,準備紙筆,跑完這個「心理挖掘」流程:
1. 早上:心理挖掘(願景 vs. 負面願景)
- 什麼是你已經習慣忍受、那種「隱約且持久」的不滿?
- 過去一年你最常抱怨的三件事是什麼?
- 如果看你的行為(而不是言語),旁人會覺得你「其實想要什麼」?
- 負面願景: 如果 5 年後一切都沒變,你的一個平凡的週二會長怎樣?(住哪?身體感覺?誰在身邊?)那 10 年後呢?
- 正面願景: 拋開現實,如果 3 年後你過著理想生活,週二長怎樣?
2. 白天:打破自動導航
在手機設鬧鐘,強迫自己在特定時間回答:
- 11:00 am:我現在做這件事是在逃避什麼?
- 3:15 pm:我現在是往「我討厭的人生」還是「我想要的人生」前進?
- 9:00 pm:今天我什麼時候覺得自己最「活著」?什麼時候覺得像死了一樣?
3. 晚上:整合洞察
- 寫下一句話,總結你「絕對拒絕成為」的樣子(負面願景壓縮版)。
- 寫下一句話,總結你「正在打造」的樣子(願景 MVP 版)。
- 定目標:一年濾鏡: 一年後要發生什麼事,才代表你打破了舊模式?每日濾鏡: 明天有哪 2-3 個行動,是「那個理想身分的你」會直接去做的?
VII — 把人生變成一場 RPG
你可以把這一切模組化成 6 個組件:
- 負面願景(存亡威脅): 輸了或放棄會發生的慘劇。
- 願景(破關畫面): 理想生活的樣貌。
- 1 年目標(主要任務): 今年的唯一重點。
- 1 個月專案(魔王戰): 你要學的技能、要蓋的系統。
- 每日槓桿(支線任務): 每天推進進度的關鍵動作。
- 限制條件(遊戲規則): 為了贏,你絕對不願意犧牲的東西。
當你把人生當成遊戲,你會產生**「心流」**。
你的目標決定了你如何看世界。拒絕那些被寫死的人生程式碼(讀書、工作、65 歲退休),去寫你自己的代碼。
這會很累,但這才是唯一值得玩的遊戲。


















