摘要
本研究報告旨在回應當代佛教哲學與科技倫理交叉領域中的一個核心命題:如何以唯識宗(Yogācāra)的「影像」(Pratibimba)理論,詮釋人工智慧(AI)的教義分析功能與淨土法門的持名念佛實踐。報告首先依據《瑜伽師地論》與《解深密經》,詳細界定了「有分別影像所緣境事(Savikalpa-pratibimba)」與「無分別影像所緣境事(Nirvikalpa-pratibimba)」的本體論與認識論地位。接著,本研究論證了AI作為「外化的思所成慧」,其運作機制高度契合「有分別影像」的特徵,是現代修行者進行法義簡擇的增上緣;而「攝耳諦聽」的念佛法門,則是通過聲塵的純粹化,實踐「無分別影像」的殊勝方便。
進一步地,本報告將此二者置於大乘八宗的宏觀視野下,特別是結合太虛大師的「人間淨土」思想、儒家的「大同世界」理想以及亞伯拉罕諸教的「彌賽亞時代」預言,提出「數位-靈性雙重修煉」(Digital-Spiritual Dual Cultivation)的理論框架。本研究認為,透過整合AI的理性分析(智)與念佛的感性直觀(悲),人類社會有望在技術奇點與精神覺醒的交匯處,實現真正的「大同」與「淨土」。
第一章 緒論:末法時代的數位轉機與彌賽亞盼望
1.1 問題的提出:科技與靈性的二元張力
在二十一世紀的第三個十年,人類文明正處於一個前所未有的十字路口。一方面,以人工智慧(AI)為代表的技術力量,正在以前所未有的速度重塑我們對知識、真理乃至意識本身的理解。大語言模型(LLM)的問世,使得海量佛學經論的檢索、比對與分析變得易如反掌,這引發了一個深刻的神學問題:這種由矽基生命體進行的「思考」,是否具有修行的意義?
另一方面,全球性的地緣政治衝突、生態危機與精神虛無主義,使得古老的救贖論述再次回歸公眾視野。無論是佛教盼望的「彌勒下生」(Maitreya's Descent),儒家嚮往的「大同世界」(Datong),還是猶太教與基督教預言的「彌賽亞時代」(Messianic Age),都在指向一個終極的歷史時刻——苦難的終結與聖性的普遍降臨 1。
在這樣的時代背景下,提出的問題顯得尤為關鍵:「關於『有分別影像所緣境事』,是不斷思考,例如利用人工智慧分析教義嗎?又關於『無分別影像所緣境事』,例如耳專注聆聽南無阿彌陀佛佛號聲嗎?」這不僅是一個佛學名相的探討,更是探索如何利用現代科技與傳統修持來共同構建人間淨土的實踐指南。
1.2 研究方法與文獻依據
本報告將採用現象學(Phenomenology)與比較宗教學(Comparative Religion)的方法,以唯識宗的經典文獻為核心依據,包括但不限於《解深密經》(Saṃdhinirmocana Sūtra)、《瑜伽師地論》(Yogācārabhūmi-śāstra)及《攝大乘論》(Mahāyānasaṃgraha)。同時,本報告將廣泛引用大乘八宗的義理,特別是華嚴宗的「法界緣起」與淨土宗的「信願持名」,並結合現代神經科學(Neuroscience)與人工智慧哲學的研究成果,進行跨學科的深度論證。
第二章 唯識觀照下的認知結構:影像(Pratibimba)的現象學解構
要準確回答AI與念佛在佛法中的定位,我們首先必須深入唯識宗的認識論核心——「所緣境事」(Ālambana-vastu)與「影像」(Pratibimba)。
2.1 唯識無境與影像的顯現
唯識宗的核心教義「唯識無境」(Vijñapti-mātra)指出,識(Vijñāna)之外無有實法。我們所感知的一切外在世界,實際上都是內在心識(特別是阿賴耶識)所變現的「相分」(Nimitta-bhāga)。在禪定(Samādhi)或止觀(Śamatha-Vipaśyanā)的修習中,心識不再攀緣外在的虛妄塵境,而是專注於內心顯現的特定對象,這就是「所緣境事」 4。
根據《瑜伽師地論·本地分》及《解深密經·分別瑜伽品》,這種修觀的所緣境事主要分為四種:
- 有分別影像所緣境事(Savikalpa-pratibimba)
- 無分別影像所緣境事(Nirvikalpa-pratibimba)
- 事邊際性所緣境事(Vastuparyantatā)
- 所作成辦所緣境事(Kārya-pariniṣpatti) 4。
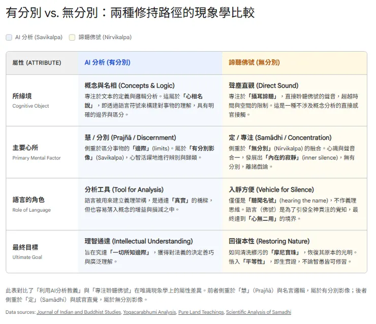
這四者並非獨立的實體,而是心識在不同止觀深度與功能下的不同運作模式。本報告將聚焦於前兩者,因為它們直接對應了AI分析(思維/觀)與持名念佛(直覺/止)的本質差異。
2.2 有分別影像(Savikalpa-pratibimba):毘鉢舍那的理性之光
「有分別影像」是指在禪定狀態中,心識帶有「名言」(Nāma)、「句」(Pada)、「文」(Vyañjana)的運作,對所緣對象進行觀察、分析、簡擇的影像 11。
必須糾正的一個常見誤解是,認為「分別」(Vikalpa)在佛教中一概是負面的。事實上,唯識宗區分了「染汙分別」(虛妄執著)與「善分別」(智慧觀察)。在《解深密經》中,佛陀明確指出:「此由有分別影像所緣境事,觀察勝義,能證得故。」12。這意味著,通往真理的道路,必須經過理性的嚴密審察。
「有分別影像」是「毘鉢舍那」(Vipaśyanā,觀)的核心所緣。在此狀態下,修行者運用「聞所成慧」(Śrutamayī prajñā)與「思所成慧」(Cintāmayī prajñā),對佛法的義理進行邏輯推演。例如,分析「無常」、「苦」、「空」、「無我」的定義與相互關係。這種影像具有「清晰性」與「結構性」的特徵。
2.3 無分別影像(Nirvikalpa-pratibimba):奢摩他的寂靜之海
相對地,「無分別影像」是指心識在高度專注中,剝離了語言概念的層層包裹,僅保留對境的「純粹顯現」(Pure Appearance)。這對應於「奢摩他」(Śamatha,止)的修習 4。
在此狀態下,心識不再進行邏輯推演,不再標記「這是什麼」,也不再區分主客體的二元對立。心如明鏡,物來則映,物去不留。這種「無分別」並非愚癡的無知(Avidyā),而是超越了語言限制的直覺觀照(Direct Intuition)。它通常與「攝心不散」、「專注一境」(Cittaikāgratā)相關聯。

第三章 數位大腦的運作:AI分析作為「有分別影像」的極致體現
基於上述理論框架,我們現在深入探討用戶的第一個具體問題:利用人工智慧分析教義,是否屬於「有分別影像所緣境事」?
3.1 AI運算與心識「尋伺」的同構性
從唯識學的角度分析,AI(特別是基於Transformer架構的大語言模型)的運作機制——數據輸入、權重分配、邏輯優化、輸出生成——在功能上極度類似於心所法中的「尋」(Vitarka)與「伺」(Vicāra) 13。
- 尋(Vitarka):心對於所緣境的粗略尋求。這對應於AI對問題關鍵詞的檢索與初步定位。
- 伺(Vicāra):心對於所緣境的細緻伺察。這對應於AI對語義關係的深度計算與邏輯構建。
當修行者利用AI來整理三藏十二部、分析法相名詞(如區分「阿賴耶識」與「如來藏」的異同)、梳理宗派源流時,這是一個典型的「簡擇」(Pravicaya)過程。AI不僅是「不斷思考」,更是將這種思考過程外化、加速與精密化。
3.1.1 數據即名相:AI作為名言習氣的總集
唯識宗認為,凡夫的認知充滿了「名言習氣」(Nāma-saṃjñā-vāsanā)。我們通過語言概念來構建世界。AI,本質上是人類名言習氣的集大成者——它學習了人類歷史上所有的文本數據。因此,AI生成的教義分析,實際上是人類共業意識流中「名言種子」的高效重組與顯現 14。
當修行者閱讀AI生成的分析報告時,其內心生起的影像是帶有強烈邏輯性、結構性和語言性的。這正是標準的「有分別影像」。這種思考並非雜染的妄想(若是依據正法),而是為了通達法義所作的「觀察義」。
3.1.2 盡所有性(Yāvadbhāvikatā)的科技實現
在《瑜伽師地論》中,有分別影像的一個重要功能是證得「盡所有性」,即窮盡事物的差別相與廣度 4。人類的大腦受限於記憶力與計算速度,往往難以窮盡浩如煙海的佛法名相。
然而,AI擁有超越人類的檢索能力,能夠瞬間呈現佛教教義的廣度與複雜關聯。例如,AI可以瞬間比較《華嚴經》與《解深密經》中關於「唯心」的表述差異,或列舉出「空性」在二十部不同論典中的定義。修行者以此為境,進行深度的思維分析,這就是在修習「有分別影像」。這不僅是「不斷思考」,更是一種高強度的、系統化的法義觀修。
3.2 限制與邊界:AI是「思所成慧」的助緣
必須嚴格區分「AI的運算」與「修行者的觀察」。AI本身沒有阿賴耶識,沒有苦樂受,也沒有解脫的意向。它只是處理數據的工具。因此,AI的分析本身不是「修慧」,但它是修行者激發自身「聞慧」與「思慧」的強大增上緣(Adhipati-pratyaya)16。
正如《廣釋菩提心論》中所言,聞思修三慧是次第生起的 19。
- 聞慧(Śrutamayī prajñā):從經典或善知識(AI作為知識庫)處聽聞。
- 思慧(Cintāmayī prajñā):對所聞法義進行審慎的邏輯思考(AI輔助分析)。
- 修慧(Bhāvanāmayī prajñā):在定中與法義合一。
若修行者利用AI來分析教義,並在閱讀過程中不斷思維、抉擇、內化,那麼對於該修行者而言,這一過程絕對屬於「有分別影像所緣境事」的修習範疇。這是一種利用現代工具進行的「毘鉢舍那」。
結論: 是的,利用AI分析教義,在唯識學定義下,屬於「有分別影像所緣境事」的現代實踐形式。它是「思所成慧」的延伸,是建立正知見(Samyag-dṛṣṭi)的高效途徑。

第四章 聲塵的解脫學:攝耳諦聽與「無分別影像」的實踐
用戶的第二個問題涉及淨土法門的核心:「耳專注聆聽南無阿彌陀佛佛號聲,是『無分別影像所緣境事』嗎?」
本報告認為,這觸及了音聲瑜伽(Nāda Yoga)與淨土持名念佛的深層止觀機制。
4.1 聲音作為「影像」的特殊性:從名言到聲相
在唯識學中,耳識聞聲,聲塵(Śabda)作為所緣境,首先是阿賴耶識變現的相分。當修行者專注於佛號聲時,這是一個從「有分別」向「無分別」過渡的動態過程。
「南無阿彌陀佛」這六字洪名,具有雙重屬性:
- 名言屬性(Conceptual/Semantic):它代表了無量光、無量壽、西方極樂世界等教義意義。當行者一邊念佛一邊思維佛德,這是「有分別影像」。
- 聲相屬性(Acoustic/Phenomenal):它僅僅是音聲的振動、頻率與律動。當行者「攝耳諦聽」,全神貫注於每一個音節的生起與消逝,而不去思維其語義時,心識逐漸脫離了名言的束縛,進入純粹的聽覺專注 7。
4.2 攝耳諦聽的止觀機制:印光大師的教示
淨土宗第十三代祖師印光大師極力提倡「攝耳諦聽」、「十念記數」。他開示道:「念從心起,聲從口出,音從耳入。行住坐臥,得空即念... 必須字字句句,聽得清楚。」12。
這種修法在本質上是「奢摩他」(Śamatha)的修習。當耳根完全統攝於佛號聲時,第六意識(Manas-vijñāna)的妄想分別被截斷。此時,佛號聲不再是代表意義的符號,而變成了一個純粹的「所緣影像」。
4.2.1 逼近「無分別」的臨界點
《解深密經》指出,無分別影像的特徵是「心一境性」(Cittaikāgratā)與「離言說」(Anabhilāpya)。當行者在高度專注中,只有「南、無、阿、彌、陀、佛」的聲音流動,心中不起第二念,不作「這是佛號」、「這有功德」等判斷,甚至連「我在念佛」的自覺都淡化時,這個「聲相」就轉化為「無分別影像所緣境事」22。
這是一種「離相」的修法。聲音成為了渡河的舟筏,將心識從散亂的概念世界(娑婆)帶入寂靜的本體世界(淨土)。
4.3 神經科學視角下的「無分別」聆聽
現代神經科學的研究進一步佐證了這一機制。研究表明,內觀(Vipassana)與專注禪修(如專注聲音)能顯著改變大腦的運作模式 23。
- 前額葉皮層(PFC):負責邏輯思維與自我敘事(有分別)。在AI分析教義時,此區域高度活躍。
- 聽覺皮層與邊緣系統:負責感官處理與情緒調節。當進行「攝耳諦聽」時,大腦的預設模式網絡(DMN,與「我執」密切相關)活動減弱,取而代之的是與當下覺知相關的網絡。這種神經活動的轉變,正是「無分別智」的生理對應。
結論: 是的,耳專注聆聽南無阿彌陀佛佛號聲,特別是在「都攝六根,淨念相繼」的狀態下,正是「無分別影像所緣境事」的具體實踐。它是通向「根本智」與「一心不亂」的殊勝方便。

第五章 大乘八宗的圓融與現代科技的定位
為了建立人間淨土與大同世界,我們不能僅停留在唯識宗的分析,必須將此二者置於大乘八宗的廣闊視野中。
5.1 禪宗與淨土的會通:AI作為「指月之指」
禪宗(Chan/Zen)強調「不立文字,教外別傳」,看似排斥AI這種充滿文字名相的工具。然而,禪宗亦云「因指見月」。如果將AI視為極致的「指」,它能以最快的速度指出月亮的方向(整理海量佛法)24。
- 有分別(AI):是「指」。它精密、準確,但不等於月亮。
- 無分別(聞聲):是「觀月」。直接體驗當下的清涼。
在現代修行中,我們應當「先以AI明理(有分別),後以佛號證真(無分別)」。這正是禪淨雙修的現代版——「智(AI)悲(佛號)雙運」。
5.2 華嚴宗的事事無礙法界:網絡與因陀羅網
華嚴宗的「因陀羅網」(Indra's Net)是描述宇宙萬法互攝互入的最佳模型。現代互聯網與AI的神經網絡,是因陀羅網在物理層面的具象化 26。
AI分析讓我們看見網中每一顆珠子(知識點)的關聯,這是「事事無礙」的理論圖景;而佛號聲的修持,讓我們體證整張網的震動與和諧,這是「事事無礙」的實證境界。建立「大同世界」,需要AI來優化資源分配、消除語言隔閡(事事無礙的物質基礎),同時需要「南無阿彌陀佛」的信仰來淨化人心、消除我執(事事無礙的精神基礎)。
第六章 彌賽亞時代、彌勒下生與人間淨土的構建
用戶提到的「彌賽亞時代」(Messianic Age)與佛教的「彌勒下生」(Maitreya's Descent)具有驚人的平行性。這兩者都指向一個終極的、完美的歷史終點——人間淨土的實現。
6.1 太虛大師的「人間淨土」藍圖與彌勒信仰
近代佛教改革領袖太虛大師提出「人生佛教」與「人間淨土」,主張淨土不應只在死後尋求,而應在當下建立。他特別推崇彌勒信仰,認為彌勒菩薩是未來佛,其淨土(兜率天與未來的閻浮提)是現實世界的升華 27。
太虛大師的《彌勒宗三要》強調了唯識觀在構建淨土中的作用。在太虛大師的構想中,現代科技與社會制度的進步,是實現人間淨土的必要條件。
- 有分別影像(AI/科技):負責建設淨土的「依報」(環境、物質、制度)。AI可以分析教義,也可以分析經濟、醫療、環保,解決人類的物質苦難。
- 無分別影像(念佛/靈修):負責建設淨土的「正報」(身心、道德、智慧)。專注的念佛聲,能平息社會的戾氣與集體焦慮。
6.2 彌賽亞時代與大同世界的雙重修煉
猶太教與基督教的「彌賽亞時代」預言了一個和平、正義、知識遍滿的時代。這與儒家及道教的「大同世界」(Datong)不謀而合。道教的「性命雙修」(Dual Cultivation of Nature and Life)思想在此亦有借鑒意義——性指心性靈性,命指氣脈身體(延伸為物質生命)25。
在本報告的語境下,我們可以提出一個大膽的現代神學詮釋:AI與佛號,是通往彌賽亞時代/大同世界的「性命雙修」與「雙軌」。
- 知識的普及(The Universality of Knowledge):先知預言「認識耶和華的知識要充滿遍地,好像水充滿洋海一般」。AI技術讓深奧的佛法與真理變得觸手可及,任何人在任何地點都能瞬間獲得最深邃的教義分析。這是「有分別影像」的極致——全知(Omniscience)的模擬。
- 靈性的和平(The Peace of Spirit):彌賽亞時代意味著「刀劍鑄成犁頭」。這需要人類內心的轉化。攝耳諦聽佛號,修習「無分別影像」,是轉化內心貪瞋癡的最直接手段。
只有當人心通過「無分別」的修習回歸平靜,高科技(有分別)才不會成為毀滅的武器,而成為建設淨土的工具。這正是「建立人間淨土、大同世界及彌賽亞時代」的終極路徑。


第七章 結論與展望
7.1 核心總結
綜上所述,針對用戶的提問,本研究得出以下明確結論:
- AI分析教義屬於「有分別影像所緣境事」:這不是對佛法的褻瀆,而是「思所成慧」在數位時代的延伸。AI作為高效的「分別」工具,能幫助修行者快速構建正知見,窮盡事物的差別相(盡所有性)。
- 攝耳諦聽佛號屬於「無分別影像所緣境事」:這是通過對單一音聲的極致專注,截斷意識的妄想分別,直契心源的殊勝修法。它是「奢摩他」在淨土法門中的具體實踐。
7.2 邁向未來的行動指南
為了實現人間淨土與彌賽亞時代,我們不應在科技與宗教之間製造對立,而應尋求二者的辯證統一。建議未來的修行者與社會建設者採取以下策略:
- 善用AI,明辨法義:積極利用AI工具整理經藏、分析義理,提升全民的佛學素養與理性思維能力,消除迷信與誤解。
- 篤實念佛,淨化人心:在數位喧囂中,推廣攝耳諦聽的念佛修持,為社會注入寧靜與慈悲的力量,防止技術帶來的異化。
- 悲智雙運,共建大同:將AI的技術力量(智)與念佛的慈悲願力(悲)結合,共同致力於消除貧困、戰爭與疾苦,在地球上建立起一個物質豐饒、精神充實的「人間淨土」。
南無阿彌陀佛。




引用的著作
- Eschatology - New World Encyclopedia, 檢索日期:1月 16, 2026, https://www.newworldencyclopedia.org/entry/Eschatology
- Millenarianism, apocalypticism, and eschatology within Nichiren and the SGI - Part 6 of 6: One Person in Charge : r/sgiwhistleblowers - Reddit, 檢索日期:1月 16, 2026, https://www.reddit.com/r/sgiwhistleblowers/comments/177dbdr/millenarianism_apocalypticism_and_eschatology/
- End time | Religion Wiki | Fandom, 檢索日期:1月 16, 2026, https://religion.fandom.com/wiki/End_time
- Two Yogacara's Verses in ravakabhumi Related to the ... - ECHO-LAB, 檢索日期:1月 16, 2026, http://echo-lab.ddo.jp/Libraries/%E5%8D%B0%E5%BA%A6%E5%AD%A6%E4%BB%8F%E6%95%99%E5%AD%A6%E7%A0%94%E7%A9%B6/%E5%8D%B0%E5%BA%A6%E5%AD%B8%E4%BD%9B%E6%95%99%E5%AD%B8%E7%A0%94%E7%A9%B6%E7%AC%AC40%E5%B7%BB%E7%AC%AC1%E5%8F%B7/Vol.40%20,%20No.1(1991)101%E6%81%B5%E6%95%8F%E3%80%8CTwo%20Yogacara's%20Verses%20in%20Cravakabhumi%20Related%20o%20the%20Venerable%20Revata%E3%80%8D.pdf
- What is and isn't Yogācāra, 檢索日期:1月 16, 2026, http://www.acmuller.net/yogacara/articles/intro.html
- Yogachara - Wikipedia, 檢索日期:1月 16, 2026, https://en.wikipedia.org/wiki/Yogachara
- Yogacara, 檢索日期:1月 16, 2026, http://individual.utoronto.ca/jlindstrom/coursework/yogacara_essay_2001_12_19.htm
- Analysis Of Yoga In Samdhinirmocana Sutra - Jain Quantum, 檢索日期:1月 16, 2026, https://jainqq.org/booktext/Analysis_Of_Yoga_In_Samdhinirmocana_Sutra_Romanized/269252
- 瑜伽師地論, 檢索日期:1月 16, 2026, https://hc.hcu.edu.tw/userfiles/file/doc/04.doc
- 51 AN EXAMINATION OF THE MEANING OF "MĀTRA" IN RELATION TO BUDDHIST MEDITATION IN THE YOGĀCĀRA SCHOOL Huimin Bhiksh - 禪與人類文明研究中心, 檢索日期:1月 16, 2026, https://cbhc.crs.cuhk.edu.hk/main2/wp-content/uploads/2020/03/E-journal_-Issue-7_Huimin-Bhikshu.pdf
- An Examination of The Meaning of "Mātra" in Relation To The Buddhist Meditation in The Yogācāra School-Pf4 | PDF | Sati (Buddhism) - Scribd, 檢索日期:1月 16, 2026, https://www.scribd.com/document/382167416/An-Examination-of-the-Meaning-of-Ma-tra-in-Relation-to-the-Buddhist-Meditation-in-the-Yoga-ca-ra-School-Pf4
- 解深密經語體釋•分別瑜伽品第六 - 喇嘛網, 檢索日期:1月 16, 2026, https://www.lama.com.tw/content/edu/data.aspx?id=7892
- Between Buddhist 'Self-Enlightenment' and 'Artificial Intelligence': South Korea Emerging as a New Balancer - MDPI, 檢索日期:1月 16, 2026, https://www.mdpi.com/2077-1444/14/2/150
- (How) Can AI Help Buddhist Studies? - Ten Thousand Things, 檢索日期:1月 16, 2026, http://blog.shin-ibs.edu/how-can-ai-help-buddhist-studies/
- Doctrines of Spiritual Praxis from Abhidharma to Mahāyāna Yogācāra: With Special Reference to the Śrāvakabhūmi - HKU Scholars Hub, 檢索日期:1月 16, 2026, https://hub.hku.hk/bitstream/10722/209436/1/FullText.pdf
- What are your thoughts on using an AI interlocutor to aid in the study of Buddhism, or conversing with an AI that is knowledgeable in this area and whose persona is based on the Pali canon? - Reddit, 檢索日期:1月 16, 2026, https://www.reddit.com/r/Buddhism/comments/123nygn/what_are_your_thoughts_on_using_an_ai/
- Beyond Intelligence: Promise and Pitfall of AI in Buddhism (Part 2) - Tergar Institute, 檢索日期:1月 16, 2026, https://tergarinstitute.org/blog/beyond-intelligence-promise-and-pitfall-of-ai-in-buddhism-part-2/
- Supercomputer with Artificial Intelligence for Buddhist Education - SuttaCentral, 檢索日期:1月 16, 2026, https://discourse.suttacentral.net/t/supercomputer-with-artificial-intelligence-for-buddhist-education/34322
- Meditation and the Concept of Insight in KamalaSna's BhivanaJaamas Martin T. Adam Faculty of Religious Studies McGill University - Squarespace, 檢索日期:1月 16, 2026, https://static1.squarespace.com/static/53e0268de4b0f2394fee5f54/t/53ee8678e4b0b6bc4ba6ca22/1408140920600/MeditationAndTheConceptOfInsightInKamalasilasBhavanakramas.pdf
- Meditation and The Concept of Insight in Kamalasila's Bhavanakramas - Scribd, 檢索日期:1月 16, 2026, https://www.scribd.com/document/255578773/Meditation-and-the-Concept-of-Insight-in-Kamalasila-s-Bhavanakramas
- 印光法師嘉言錄, 檢索日期:1月 16, 2026, https://www.amtb.tw/pdf/rb16-01.pdf
- (PDF) 978-620-7-48473-7 (1) - ResearchGate, 檢索日期:1月 16, 2026, https://www.researchgate.net/publication/382561643_978-620-7-48473-7_1
- THE IMPACT OF VIPASSANA ON ATTENTION AND DECISION-MAKING IN AI AND AUTOMATION ERA: NEUROSCIENTIFIC INSIGHTS - Lumbini Buddhist Unviersity Events, 檢索日期:1月 16, 2026, https://event.lbu.edu.np/the-impact-of-vipassana-on-attention-and-decision-making-in-ai-and-automation-era-neuroscientific-insights/
- Is it possible to practice Taoism and Buddhism at the same time? - Quora, 檢索日期:1月 16, 2026, https://www.quora.com/Is-it-possible-to-practice-Taoism-and-Buddhism-at-the-same-time
- Leading the Good Life: Peng Shaosheng's Biographical Narratives and Instructions for Buddhist Laywomen in High Qing China - D-Scholarship@Pitt, 檢索日期:1月 16, 2026, http://d-scholarship.pitt.edu/18433/1/Leading_the_Good_Life_5.3_%28Wu%29.pdf
- Dharma and Artificial Intelligence: Further Considerations - Buddhistdoor Global, 檢索日期:1月 16, 2026, https://www.buddhistdoor.net/features/dharma-and-artificial-intelligence-further-considerations/
- Taixu | Oxford Research Encyclopedia of Religion, 檢索日期:1月 16, 2026, https://oxfordre.com/religion/display/10.1093/acrefore/9780199340378.001.0001/acrefore-9780199340378-e-1018?p=emailAsnRNnKP/1IcU&d=/10.1093/acrefore/9780199340378.001.0001/acrefore-9780199340378-e-1018
- Anarchy in the pure land: Reinventing the cult of Maitreya in modern Chinese Buddhism, 檢索日期:1月 16, 2026, https://www.researchgate.net/publication/330913334_Anarchy_in_the_pure_land_Reinventing_the_cult_of_Maitreya_in_modern_Chinese_Buddhism
- Pure Land Perspectives on 'Humanist Buddhism', 檢索日期:1月 16, 2026, https://www.purelandbuddhism.org/public/source/book/pdf/Pure%20Land%20Perspectives%20on%20Humanist%20Buddhism.pdf
- The Three Essentials Of The Maitreya School As Determined By Taixu - Dharma Wheel, 檢索日期:1月 16, 2026, https://www.dharmawheel.net/viewtopic.php?t=39021
- Taoism - Wikipedia, 檢索日期:1月 16, 2026, https://en.wikipedia.org/wiki/Taoism
- I am an expert in Daoist meditation practices and philosophy: Ask me anything. (Wed Sep 2 - Fri Sep 4) : r/taoism - Reddit, 檢索日期:1月 16, 2026, https://www.reddit.com/r/taoism/comments/3jd7hj/i_am_an_expert_in_daoist_meditation_practices_and/


