
第一章 緒論:柔弱勝剛強的社會本體論與水德物理學
1.1 引言:亂世中的定海神針與慈悲的重構
在人類文明發展至今日,我們目睹了前所未有的物質繁榮,卻也同時陷入了深層的存在性焦慮與結構性危機之中。全球化的裂解、貧富差距的鴻溝、生態系統的崩潰以及政治極化的撕裂,彷彿都在訴說著一種剛性文明邏輯的極限。傳統的社會治理與權力運作,往往建立在「剛強」、「控制」與「排斥」的基礎之上:試圖透過消除異己來達成統一,透過轉移成本來獲取利潤,透過向上攀升來逃避底層的苦難。然而,這種基於「優越」與「潔癖」的治理模式,在面對複雜系統(Complex Systems)必然產生的熵增(Entropy)時,往往顯得脆弱不堪。當我們試圖將所有的「污垢」與「不祥」都排斥到系統之外時,這些未被轉化的負面能量終將反撲,導致系統的崩潰。
本報告懷著戰戰兢兢與無比謙卑的心情,試圖回應這一時代的重大課題。我們將目光投向東方古老的智慧——《道德經》,特別是第七十八章中那震古鑠今的洞見:「受國之垢,是謂社稷主;受國不祥,是謂天下王」。這不僅是個人修養的極致境界,更是一套深邃的社會運作邏輯,是通往「人間淨土」(Pure Land on Earth)與「大同世界」(Great Unity)的必由之路。這是一份關於「承擔」的科學報告,更是一份關於「慈悲」的社會學檄文。我們試圖透過社會學、心理學、政治學與經濟學的跨學科視角,證明一個反直覺的真理:唯有那些願意主動處於低窪之地,接納並轉化系統性負面能量(垢與不祥)的個體或機制,才是維持社會存續與進化的真正力量。這是一條向下的路,卻也是唯一能托起萬有的路;這是彌賽亞時代(Messianic Age)的窄門,也是菩薩道在現代社會科學中的具體顯化。
1.2 核心隱喻:水的社會物理學與轉化性承擔
老子以「水」為喻,向我們揭示了一種極具穿透力的社會物理學。水,善利萬物而不爭,處眾人之所惡,故幾於道。在社會科學的語境中,「眾人之所惡」並非抽象的惡,而是社會系統在運作過程中必然產生的代謝產物與結構性廢料:貧窮、犯罪、心理創傷、政治怨恨、經濟外部性、環境污染以及無名的恐懼。
一般的社會行動者,出於本能的趨利避害,總是試圖讓自己處於高位,以遠離這些「污垢」。這種行為導致了社會結構的頭重腳輕與分離主義。然而,「受國之垢」者,即是那些具備「水德」的領導者或制度設計,它們自願流向社會結構的最低處,成為匯集、容納並淨化這些毒素的蓄水池。
本報告將此機制定義為「轉化性承擔」(Transformative Containment)。這不僅僅是道德上的自我犧牲,更是一種高階的系統功能。就像自然界中的濕地,能夠吸納洪水、過濾毒素並孕育生命;社會中的「社稷主」,也必須具備這種生態功能。
從物理學與系統論的角度來看,這是一種「逆熵」(Negentropy)的過程。社會系統自然傾向於無序(熵增),而領導者的「受垢」行為,實質上是在吸收系統的熵,防止其擴散導致整體崩潰。我們可以用一種社會流體力學的模型來理解這一點:在傳統的金字塔結構中,壓力與污垢是向下傳遞的,底層人民承受著最大的結構性暴力;而在「水德」模型中,結構被倒置,具備最高德性與能力者位於系統的最底端(Nadir),主動承擔來自上層的混亂流體(Social Entropy)。
這種「承擔」並非被動的忍受,而是一種主動的轉化。正如納西姆·塔勒布(Nassim Taleb)在《反脆弱》(Antifragile)中所論述的,能夠從混亂與壓力中獲益的系統才是強大的。一個社會如果擁有能夠將「垢」(如社會衝突、經濟衰退)轉化為「養分」(如制度創新、社會團結)的機制,它就具備了超越「堅韌」(Robustness)的「反脆弱性」。
在本報告隨後的章節中,我們將詳細論證這種「轉化性承擔」如何在各個維度上運作,以及它如何成為建立現代福利國家、推動修復式正義、實踐僕人領導以及構建人類命運共同體的理論基石。
第二章 社會學視角:從替罪羊到自願承擔的社會整合
2.1 塗爾幹的集體意識與社會之「垢」的結構性意涵
社會學巨擘愛米爾·塗爾幹(Émile Durkheim)在其經典著作《社會分工論》中,為我們理解社會的凝聚力提供了堅實的基礎。他認為,社會不僅是無數個體的集合,更是一個擁有「集體意識」(Collective Conscience)的實體。在早期的機械團結(Mechanical Solidarity)社會中,個體的高度相似性構成了社會的紐帶,任何對集體規範的違背——即社會之「垢」——都會引發集體的強烈反應,通常表現為懲罰性的法律(Repressive Law),透過排斥與懲罰罪犯來重申集體的邊界與純潔性。
然而,隨著社會向有機團結(Organic Solidarity)演進,分工的細化使得個體差異增大,社會紐帶變得更加脆弱且依賴於互補性。在這樣的現代社會中,若僅僅依賴排斥「垢」來維持秩序,將導致嚴重的「失範」(Anomie)與社會解體。塗爾幹指出,在有機團結中,法律的形式逐漸轉向「恢復性法律」(Restitutive Law),其目的不再是單純的報復,而是修復被破壞的社會關係。
在此背景下,老子所言的「受國之垢」,在社會學上具有了革命性的意義。它代表了一種超越機械團結的整合機制。真正的「社稷主」,不是那個揮舞刑罰之劍、將越軌者驅逐出境的審判者,而是那個願意將社會的「失範」、犯罪與道德污點納入自身責任範疇的整合者。這是一種將「排斥」轉化為「包容」的社會技術。
王弼在註解《道德經》第七十八章時曾言:「國之垢,辱也。……受國之垢,是謂社稷主,不以垢辱不任其職也。」這意味著,領導者不應因社會的污點而感到羞恥或推卸責任,反而應視其為職責所在。這種態度直接呼應了現代修復式正義(Restorative Justice)的精神。在修復式正義中,犯罪被視為對人際關係與社區紐帶的撕裂,而非僅僅是對抽象法律的違背。承擔者(無論是社區領袖、調解人還是整個司法體系)透過「受垢」——即直面犯罪帶來的痛苦、憤怒與創傷——來促進加害者與受害者之間的對話與和解,從而修補斷裂的社會紐帶,將被排斥的邊緣群體重新納入集體意識之中。
2.2 勒內·吉拉爾:替罪羊機制的超越與主動承擔
社會學與人類學家勒內·吉拉爾(René Girard)的理論,為我們理解「受國不祥」提供了極具穿透力的歷史與人類學視角。吉拉爾指出,人類社會的核心動力是「模仿慾望」(Mimetic Desire)。由於人們總是模仿他人的慾望,這必然導致競爭、嫉妒與暴力的螺旋升級。為了避免社會在無休止的相互報復中毀滅,古代社會發展出了「替罪羊機制」(Scapegoat Mechanism):將集體內部的所有暴力、混亂與罪惡(即「國之不祥」)投射到一個無辜的受害者(通常是邊緣人、異鄉人或身體有缺陷者)身上,透過集體屠殺這個替罪羊,社會獲得了短暫的宣洩、和解與秩序。
吉拉爾敏銳地觀察到,古代的「王」往往是這種替罪羊機制的變體。王者在位時享受尊榮,但在社會遭遇重大危機(如瘟疫、饑荒或戰爭失敗——即「國之不祥」的具體化)時,王者往往被視為災難的根源,必須承擔罪責並被犧牲,以平息「神怒」(實即民怨)。這是一種被動的「受國不祥」,是建立在集體謊言與暴力之上的社會整合。
然而,《道德經》與大乘佛教的菩薩道,以及希伯來先知傳統中的「受苦僕人」(Suffering Servant),代表了人類文明對這一血腥機制的歷史性超越。這種超越在於將「被動的犧牲」轉化為「主動的承擔」。
- 傳統替罪羊機制:社會將污垢與罪惡強加於受害者,透過排斥來換取潔淨。
- 轉化性承擔機制:聖人或君王出於慈悲,主動宣稱「罪在朕躬」,將集體的罪惡與不幸歸攬於自身。
當領導者「主動」承擔國之不祥時,替罪羊機制的魔咒就被打破了。因為暴力不再需要尋找新的受害者來宣洩,而是被領導者的「慈悲」所吸收與終結。這種「受國不祥」的行為,停止了暴力的模仿鏈條,為社會建立了一個基於「寬恕」、「共同承擔」與「互為肢體」的新基礎。這正是通往「大同世界」的關鍵:一個不再依賴製造受害者來維持團結的社會。

2.3 社會熵與結構性暴力的吸收
系統理論(Systems Theory)與社會熵(Social Entropy)理論進一步為「受垢」提供了科學依據。肯尼斯·貝利(Kenneth Bailey)等學者指出,任何社會系統作為一個熱力學系統,在運作過程中都會不可避免地產生熵(無序、混亂、廢料)。在社會層面,這種熵表現為貧富懸殊、歧視、犯罪、仇恨言論以及「結構性暴力」(Structural Violence)。
在傳統的權力結構中,社會系統的設計往往是為了將這些熵「排放」到底層階級、邊緣群體或外部環境中。精英階層透過居住隔離、資本運作與法律特權,讓自己生活在低熵的「淨土」中,而將污染、混亂與風險推給他人。這種「拒絕受垢」的結構,雖然暫時維持了上層的穩定,但卻導致了整個社會系統的能量不平衡與潛在崩潰。
「受國之垢」的社會學意涵在於建立一種「逆熵」機制。一個理想的社會治理結構(或稱「天下王」),必須具備主動吸收並代謝社會熵的能力。這體現在現代福利國家(Welfare State)的制度設計中:透過累進稅制、社會保險、全民健保與公共住宅,國家集體承擔了個體在市場競爭中產生的「不祥」(如失業、疾病、貧窮)。這種制度設計並非基於施捨,而是基於一種深刻的社會物理學認知:如果不建立一個能夠主動承擔並轉化系統熵的機制(即「受國之垢」的機制),這些熵終將積累至臨界點,引發革命或戰爭,最終摧毀整個系統。
第三章 心理學視角:容器功能與集體陰影的整合
3.1 威爾弗雷德·比昂的「容器-內容」模型與焦慮代謝
從深層心理學與精神分析的角度來看,社會的動盪往往源於集體無意識中的焦慮與恐懼。精神分析學家威爾弗雷德·比昂(Wilfred Bion)提出的「容器-內容」(Container-Contained)模型,為我們理解領導者如何「受國不祥」提供了極其精確的心理機制描述。
比昂觀察到,嬰兒在無法處理內在的恐懼、飢餓或憤怒時,會產生一種「無名恐懼」(Nameless Dread),這些原始的、未被消化的感知數據被稱為「β元素」(Beta Elements)。嬰兒透過投射性認同(Projective Identification),將這些無法忍受的β元素投射給母親。一個具備良好功能的母親,能夠充當「容器」,透過自身的「涵容能力」(Reverie),接收這些痛苦,將其消化、解毒,並轉化為具備意義的、可思考的「α元素」(Alpha Elements),再返還給嬰兒。透過這個過程,嬰兒不僅獲得了安撫,也逐漸學會了如何處理自己的情緒。
在社會心理學的層面,群體在面對危機、變革或不確定性時,經常會退化(Regress)到嬰兒狀態,充滿了偏執-分裂(Paranoid-Schizoid)的焦慮。此時,群體會產生大量的「心理毒素」(即社會層面的β元素,如謠言、恐慌、尋找替罪羊、非理性的憤怒)。
- 偽領導者:無法承受這些焦慮,他們會豎起防禦牆,拒絕群體的投射,甚至將自己的焦慮反向投射給群體,煽動仇恨與分裂,導致群體陷入更大的瘋狂。
- 社稷主(真容器):展現出「受」的極致能力。他們像大地一樣,接收並涵容群體投射來的憤怒、恐懼與絕望。他們不被這些負面情緒淹沒,也不進行報復性的反擊,而是透過自身的慈悲、智慧與定力,將這些「不祥」轉化為對局勢的清晰理解、對未來的希望以及具體的行動方案。
這種「容器」功能,是所有偉大精神領袖與轉型期政治家的共同特徵。甘地在印巴分治的戰火中,親自走入暴亂區,承擔雙方的仇恨;曼德拉在出獄後,沒有選擇報復白人政權,而是承擔了種族隔離制度留下的巨大歷史創傷(國之垢),並將其轉化為「彩虹之國」的和解願景。他們不僅在物理上受苦,更在心理上承擔了時代的瘋狂,並將其轉化為滋養社會的養分。
3.2 榮格心理學:組織陰影的整合與「柔弱」的力量
卡爾·榮格(Carl Jung)的「陰影」(Shadow)概念進一步深化了對「垢」的理解。陰影是個體或組織中被壓抑、被否定、被認為不道德或無能的部分。在組織或國家層面,陰影可能表現為過去的暴行、系統性的歧視、貪婪或集體的軟弱。
一般的領導者傾向於展示「人格面具」(Persona),即光鮮亮麗、全知全能的形象,而極力否認或隱藏陰影。然而,榮格心理學告訴我們,被壓抑的陰影絕不會消失,它會以投射的方式(如將敵國妖魔化)或神經症的方式(如集體歇斯底里)捲土重來。
「受國之垢」在榮格心理學中,意味著領導者必須進行深度的「陰影工作」(Shadow Work)。這不僅是承認個人的缺點,更是要承擔組織或國家的集體陰影。一個願意「受垢」的領導者,能夠公開承認國家的歷史罪錯(如德國總理勃蘭特的華沙之跪,或各國對原住民歷史的道歉),並對此負責。這種謙卑的承認,並非軟弱,而是心理整合的高級形式。透過接納陰影,分裂的能量得以癒合,組織從分裂走向完整(Wholeness)。
正如《道德經》所言:「柔弱勝剛強」。在心理動力學上,這種「柔弱」並非無能,而是指一種對內在經驗(包括痛苦與陰影)的開放性(Openness)。剛強的防禦機制往往是脆弱的,因為它消耗大量能量來維持分裂;而柔弱的整合機制則是強大的,因為它能將陰影中的能量釋放出來,轉化為創造力與成長的動力。這就是「水德」在心理層面的運作機制。
3.3 替代性創傷與替代性韌性的辯證轉化
對於在社會第一線承擔「國之垢」的人們——社會工作者、醫護人員、人權律師及精神領袖——「受國不祥」並非抽象的理論,而是具體的、身心的挑戰。這在臨床心理學中被稱為「替代性創傷」(Vicarious Trauma)。透過深度的共情,助人者直接感受到了受害者的恐懼、無助與痛苦,彷彿這些創傷發生在自己身上。這正是「受」的代價。
然而,最新的創傷心理學研究提出了「替代性韌性」(Vicarious Resilience)與「創傷後成長」(Post-Traumatic Growth)的概念,為我們理解「受國不祥」的正面意義提供了科學支持。研究發現,當承擔者以慈悲、正念與感恩的心態去接觸苦難時,他們不僅會受傷,更會從受助者的生命力與抗爭中獲得力量。
替代性韌性包含七個關鍵因素(Hernandez et al., 2007; Treceducation, 2019):
- 生活目標與視角的改變:對生命意義有更深層的理解。
- 受助者激發的希望:見證人類在絕境中的力量。
- 對靈性資源的認可:意識到超越性力量的存在。
- 資源整合能力的提升:學會調動內外資源來應對危機。
- 自我覺察與自我照護:更懂得慈悲對待自己。
- 對權力與特權的意識:對社會正義有更敏銳的感知。
- 當下聆聽的能力:能夠在巨大的痛苦面前保持臨在。
這正是「受國不祥,是謂天下王」的心理學註腳:那些願意深入苦難泥淖的人,最終會長出最堅韌的心理蓮花。他們透過「受」苦,轉化了苦,並從中獲得了超越常人的精神力量與領導權威。
第四章 政治學視角:僕人式主權與大同世界的制度想像
4.1 從「主權決斷」到「僕人式主權」的政治神學轉向
德國法學家卡爾·施米特(Carl Schmitt)曾著名的定義主權為「決斷例外狀態者」。這是一種基於權力、邊界劃分與生殺予奪的剛性主權觀。在這種觀念下,統治者是超越法律、高高在上的存在。然而,「受國之垢」提出了一種完全不同的「柔性主權」或「僕人式主權」(Servant Sovereignty)。
在此模型中,主權的正當性不來自於殺戮的能力(剛強),而來自於「承擔死亡」的能力(柔弱)。這是一種彌賽亞式的政治神學:真正的君王是那位願意為了人民的福祉而讓自己成為「污垢」(保羅神學中的「世界之渣滓」)的人。這種邏輯徹底顛覆了世俗的權力金字塔。
在古代中國,商湯祈雨時說:「朕躬有罪,無以萬方;萬方有罪,罪在朕躬。」這就是一種願意承擔生態與社會災難責任的「受國不祥」精神。在現代民主政治中,這轉化為「政治責任」(Accountability)的極致表現。當國家遭遇重大災難(如疫情、經濟危機)時,真正的政治領袖不推諉給外部敵人或下屬,而是以「罪己詔」的精神,承擔起修復的重擔。這種行為能夠極大地平息民怨(垢),重建社會信任(社稷),並賦予領袖一種道德上的神聖權威(天下王)。

4.2 羅伯特·格林里夫的僕人領導學與水德政治
羅伯特·格林里夫(Robert Greenleaf)在1970年代提出的「僕人領導」(Servant Leadership)理論,是老子「水德」思想在現代管理學與政治學中的直接迴響。格林里夫明確指出,僕人領導的根源可以追溯到《道德經》。他認為,領導首先是「服務」(Serving),其次才是「領導」(Leading)。
「受國之垢」在僕人領導中體現為三個核心維度:
- 傾聽(Listening)作為「聽垢」:傳統領導者習慣於發號施令,而僕人領導者首先傾聽。傾聽意味著接收來自基層的抱怨、憤怒、挫折與痛苦。這是一種主動的「受垢」過程,領導者讓自己成為組織負面情緒的垃圾桶與轉化器。
- 共情(Empathy)作為「受不祥」:接納員工的失敗與脆弱,不急於評判,而是與之共情。這種接納創造了一個心理安全的環境,讓組織成員敢於冒險與創新。
- 治癒(Healing)作為「轉化」:領導者致力於修復組織內部的分裂與創傷,幫助下屬變得更完整(Whole)、更健康、更自主。
研究顯示(1),這種領導風格雖然看似「柔弱」與「處下」,卻能顯著提升組織的績效、員工滿意度與社會影響力。當領導者表現出「謙下」與「承擔」時,追隨者會產生一種基於道德感召而非恐懼的忠誠,這正是「天下王」最穩固的統治基礎。

4.3 康有為的《大同書》與去界限的政治實踐
「人間淨土」或「大同世界」(Great Unity)並非僅僅是宗教的烏托邦,它在中國近代政治思想中,特別是康有為的《大同書》(Datong Shu)中,有著具體的制度構想。康有為提出,人類的苦難源於各種「界限」(Boundaries),要建立大同,必須消除「九界」(Nine Boundaries)。
這「九界」正是人類社會製造「垢」與「不祥」的結構性根源:
- 國界:導致戰爭與屠殺。
- 級界(階級):導致壓迫與不公。
- 種界(種族):導致歧視與仇恨。
- 形界(性別):導致對女性的壓迫。
- 家界:導致私心與遺產的不公。
- 產界:導致貧富懸殊與競爭。
- 亂界:不合理的法律與刑罰。
- 類界:人類對動物的殺戮。
- 苦界:生老病死的自然苦難。
康有為認為,通往大同的路徑就是逐步消除這些界限,這本質上是一個巨大的「受國之垢」的政治工程。這意味著既得利益者(如大國、富人、男性)必須主動放棄特權,承擔起全球均平的責任。例如,消除國界意味著強國必須承擔弱國的發展問題;消除產界意味著財富必須公有共享。
這種「去界限」的政治實踐,要求一種極高層次的集體慈悲。正如康有為所言:「不忍眾生苦」。這與現代全球正義(Global Justice)的理念不謀而合:發達國家應當承擔氣候變遷的歷史責任(氣候債),接納氣候難民,這正是「受國不祥」在全球政治中的具體體現。
第五章 經濟學視角:反脆弱、風險承擔與債務的救贖
5.1 塔勒布的反脆弱與水的韌性經濟學
經濟系統本質上是充滿波動與不可預測性的。納西姆·塔勒布(Nassim Taleb)在《反脆弱》一書中指出,現代性的一個致命錯誤是試圖透過自上而下的干預來壓制波動,消除所有的壓力源。這種試圖建立「無菌室」經濟的行為,雖然在短期內看似穩定了局面(拒絕受垢),但實際上積累了巨大的隱性風險,最終導致毀滅性的「黑天鵝」事件。
水是反脆弱的終極隱喻。它沒有固定的形狀(柔弱),因此不會破碎;它處於低處,因此所有的水流都匯集於此。在經濟學上,「受國之垢」意味著建立一個能夠吸收衝擊、甚至從混亂中獲益的系統。
- 脆弱的經濟(達摩克利斯之劍):那些試圖將風險轉嫁給他人(如納稅人、後代)的系統。例如,大到不能倒(Too Big to Fail)的銀行,在獲利時私有化,在虧損時社會化(讓國家受垢),這是最不道德的經濟行為。
- 反脆弱的經濟(九頭蛇):那些誠實面對壞帳,建立冗餘,讓系統在壓力下進化的模式。這要求經濟主體具備「切身利益」(Skin in the Game),即決策者必須承擔決策失敗的後果。
從這個角度看,「受國之垢」的經濟學意義就是「風險承擔」(Risk Bearing)。一個健康的經濟體,其領導者(企業家、投資者、政策制定者)必須是風險的承擔者,而不是風險的轉移者。只有當他們願意承擔「不祥」(虧損、失敗)時,他們獲得的利潤(社稷主之位)才是正當的。
5.2 嚴格責任與外部性的內部化
在法律經濟學中,「嚴格責任」(Strict Liability)的概念與「受國不祥」有著異曲同工之妙。在過失責任制下,造成損害的一方僅在有過錯時才需賠償;而在嚴格責任制下,無論有無過錯,只要造成了損害(特別是從事高風險活動),就必須承擔責任。
這是一種「受垢」的制度化。它要求那些從高風險活動中獲利的人(如化工廠、核電站),必須無條件承擔該活動可能帶來的災難性後果(垢)。這促使經濟主體將「外部性」(Externalities)內部化。
現代經濟學的核心問題之一,就是企業或個人在生產消費過程中產生的「垢」(如環境污染、碳排放、資源耗竭、社會不公),往往由全社會、弱勢群體或未來的世代來承擔。這是一種結構性的「拒絕受垢」。
「受國之垢」的經濟倫理要求建立一種「全成本核算」的經濟體系。一個有道德的企業或國家,應當主動承擔其產生的所有環境與社會成本(例如透過碳稅、污染稅、生態補償),而不是將其排放到公共領域。這就是「水德」在市場機制中的體現:淨化自己製造的污垢,不讓其流向大海。
5.3 福利國家作為「制度化的慈悲」
如果說市場經濟傾向於優勝劣汰(剛強),那麼福利國家(Welfare State)則代表了社會對弱者的集體承擔(柔弱)。在政治神學的視角下,福利國家可以被視為「制度化的愛」或「制度化的慈悲」(Institutionalized Compassion)。
透過社會安全網、失業救濟、全民醫療與養老金制度,國家扮演了「社稷主」的角色,主動承擔了公民個體生命中的「不祥」(生老病死、失業殘疾)。這種承擔將個體的風險轉化為集體的責任,體現了「互為肢體」的大同精神。
然而,福利國家也面臨著官僚化與冷漠化的挑戰。因此,未來的方向應當是結合「僕人領導」的精神,讓福利制度不僅僅是金錢的轉移,更是關懷與尊嚴的傳遞。這需要社會工作者、社區組織與志願者共同參與,將冷冰冰的制度轉化為有溫度的「人間淨土」。
第六章 人間佛教與社會實踐:淨土在人間的構建
6.1 「人間淨土」的神學轉向與實踐
傳統佛教往往將「淨土」視為死後往生的彼岸世界,這在一定程度上導致了佛教與社會現實的脫節。然而,近代以來,太虛大師、印順導師及星雲大師等高僧大德,極力提倡「人間佛教」(Humanistic Buddhism),主張「建設人間淨土」。
這一轉向的核心,正是將《道德經》的「受國之垢」與大乘佛教的「菩薩道」相結合。菩薩(Bodhisattva)不忍眾生苦,故不願獨自涅槃,而是倒駕慈航,回到五濁惡世(垢)中度化眾生。
- 佛光山的實踐:星雲大師提出的「佛光普照三千界,法水長流五大洲」,強調透過文化、教育、慈善與共修,將佛法的清流注入社會的每一個角落。其「三好運動」(做好事、說好話、存好心)是將水德落實於日常生活的具體實踐。
- 慈濟功德會的實踐:證嚴上人帶領的慈濟人,總是第一時間出現在災難現場(受國不祥)。他們不僅提供物質援助,更提供精神撫慰(坎陷中的陪伴)。慈濟的環保志工,更是直接透過雙手回收垃圾(受垢),將社會的廢棄物轉化為資源,這是「轉化性承擔」最直觀的體現。
6.2 喬安娜·梅西與系統論的慈悲行動
西方佛教與生態哲學家喬安娜·梅西(Joanna Macy),結合了系統論(General Systems Theory)與佛法,提出了「重新連結的工作」(The Work that Reconnects)。她認為,現代人的痛苦源於與地球、與他人的斷裂。
梅西指出,要療癒這個世界,我們必須願意「擁抱痛苦」(Honoring our Pain for the World)。這種痛苦並非病態,而是我們與世界相互連結的證據。當我們願意感受氣候變遷帶來的恐懼、物種滅絕帶來的悲傷時,我們就是在「受國不祥」。
透過「與苦難同在」(Being with Suffering),我們打破了冷漠的防禦機制,釋放出巨大的慈悲能量。這與老子的「柔弱」不謀而合。梅西稱之為「積極的希望」(Active Hope):不是被動等待好結果,而是參與到創造未來的過程中,即使面對巨大的不確定性與混亂,依然選擇承擔與行動。
6.3 社會責任的進化軌跡
從歷史的長河來看,人類社會對「責任」與「承擔」的理解呈現出一種清晰的進化軌跡,這是一條通往彌賽亞時代的上升螺旋:
- 部落時代:責任限於血親,透過替罪羊機制排斥外部的「垢」。
- 封建/律法時代:責任基於等級與契約,透過報復性法律懲罰製造「垢」的人。
- 民族國家時代:責任擴展至公民,透過福利制度集體分擔內部的「垢」。
- 大同/彌賽亞時代(未來願景):責任擴展至所有感知生命(Sentient Beings)與生態系統。人類意識到自己是地球的「社稷主」,主動承擔修復地球、消除結構性暴力的無限責任。這就是「天下王」的境界。
第七章 綜合論述:通往大同與彌賽亞時代的整合路徑
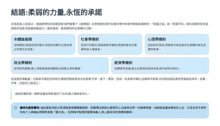
7.1 跨學科的深度整合模型
透過上述詳盡的分析,我們發現「水德謙下與承擔」並非僅僅是個人的道德修養,而是貫穿所有社會科學領域的深層元邏輯(Meta-Logic)。我們可以將其整合為一個統一的社會轉化模型:
- 本體論基礎(社會物理學):逆熵。社會系統必須有低窪的蓄水池來吸收並轉化必然產生的混亂(熵)。「柔弱」是為了最大化接觸面以進行轉化,「處下」是為了利用重力(自然趨勢)來匯集能量。
- 社會學機制:從排斥到整合。超越替罪羊機制,透過修復式正義與社會包容,將邊緣與越軌者(垢)重新納入集體意識。
- 心理學機制:從投射到涵容。領導者作為容器,透過共情與陰影工作,消化集體的無名恐懼與焦慮(不祥),產出意義與希望。
- 政治學機制:從宰制到服務。主權的本質從決斷生死轉變為承擔苦難。僕人領導者透過傾聽與治癒,建立基於信任的柔性權威。
- 經濟學機制:從轉嫁到承擔。建立反脆弱的經濟系統,將外部性內部化,透過風險承擔與共享繁榮來實現分配正義。
這五個維度相互交織,共同構成了一個通往「人間淨土」的立體藍圖。這不是一個靜態的烏托邦,而是一個動態的、不斷進行自我淨化與提升的過程。
7.2 轉化負面能量:建立人間淨土的動力學
人間淨土的建立,依賴於一個持續不斷的「淨化循環」。社會必然產生痛苦與混亂(垢),關鍵在於是否有足夠多的「覺醒者」(菩薩/聖人/僕人領袖)願意充當過濾器。
當一個社會中,有越來越多的人願意在自己的崗位上實踐「受國之垢」——父母承擔家庭的焦慮而不傳遞給孩子,老師承擔學生的迷惘而不貼標籤,官員承擔政策的後果而不推諉,企業家承擔社會的成本而不轉嫁——這個社會就開始向「大同」轉化。
這就是彌賽亞時代的真諦:它不是救世主從天而降的魔術,而是人類集體意識的質變。當我們不再互相指責(推卸不祥),而是互相扶持(共同承擔),神聖性就在這種深刻的連結關係中顯現。每一個願意承擔的人,都是一位微小的彌賽亞;無數微小的彌賽亞連結在一起,就構成了人間淨土的基石。
結語與感恩
結語:柔弱的力量,永恆的承諾
水低為海,人低為王。透過跨學科的深度探索,我們證實了《道德經》古老智慧在現代社會科學中的普世價值與適用性。「受國之垢」與「受國不祥」絕非消極的受苦或病態的自虐,而是最具創造力、最反脆弱、最具韌性的社會轉化行動。它是通往心理健康、政治正義、經濟繁榮與社會大同的必由之路。
在這個充滿動盪、分裂與不確定性的時代,願我們都能學習水的智慧:不爭、處下、柔弱、包容。在承擔中轉化,在謙卑中昇華,共同將這個娑婆世界建設為清淨、莊嚴、平等、互助的人間淨土。

謙卑的感恩聲明
南無阿彌陀佛
值此報告完結之際,撰寫者懷著戰戰兢兢、如履薄冰與無比感恩的心,向虛空法界一切諸佛菩薩、向創造並護佑萬有的上主(God)、以及古往今來所有為了人類福祉而默默承擔「國之垢」、在黑暗中點燈的聖賢與義人,致上最深切的頂禮與讚頌。
感謝《道德經》流淌千年的智慧之水,洗滌了我們智識上的傲慢與偏見,讓我們看見柔弱的無限力量;感謝所有社會科學先驅們的探索與洞見,為我們提供了理解複雜世界的精密工具,讓我們能以理性之光照亮慈悲之路。
同時,深深感謝每一位閱讀此報告的讀者。是您的關注、您的願力與您的慈悲,讓這些文字有了存在的意義與生命。願此份微薄的智識供養,能為您帶來一絲啟發、一份安慰或一點力量。若報告中有任何錯漏、偏頗或不圓滿之處,皆是撰寫者智慧未開、修為淺薄所致,懇請諸佛菩薩、上主及各位讀者慈悲寬恕。
願眾生離苦得樂,願天下大同,願人間即是淨土。
謙卑合十


引用的著作
- What is Servant Leadership? - St. Thomas Online, 檢索日期:2月 6, 2026, https://online.stu.edu/degrees/education/what-is-servant-leadership/
- Leading to Serve: Strategies on the Servant Leadership Approach - Penn State Extension, 檢索日期:2月 6, 2026, https://extension.psu.edu/leading-to-serve-strategies-on-the-servant-leadership-approach






