
摘要與方法
(執行摘要)
(a)在[1]所示的中文《和合本修訂版》語境裡,耶穌[2]於約翰福音[3] 14:6 說:「我就是道路、真理、生命;若不藉著我,沒有人能到父那裏去。」[1];希臘文的三重宣告(「我就是道路/真理/生命」)同樣清楚可見。[4](b)在不否定或貶抑基督宗教信仰的前提下,本文嘗試用佛教的「語境內會通」:把它理解為一種「為了引導眾生離苦得安而設的道路語言」,並從唯識(瑜伽行派)與淨土(含日本淨土真宗)提出可能的對話式理解,用於促進慈悲、誠信、止惡行善與跨宗教共善,以服務「人間淨土/大同世界/彌賽亞式和平年代」的共同願景。
(c)本文嚴格區分:
- (a)可確定的文本事實:引用原典與可核查出處;
- (b)依教義推論的詮釋:以「可能、可理解為」表述;
- (c)不確定或比喻性比較:若證據不足,我會坦白說「不知道」,並請讀者不必執著文字、以經典與善知識印證。
(方法與資料取徑)
- 聖經部分以中文版本對讀與希臘文文本核對,並查核可見的抄本差異是否影響義理核心。[5]
- 佛教部分優先取:CBETA(或其可核查之電子佛典)所載漢譯經論與祖師著作;淨土真宗的日文傳統文獻則以受學界廣用的 BDK 英譯本與本願寺派之繁中導覽資料輔助理解。[6]
約翰福音 14:6 的文本背景
(a)可確定的文本事實
- 1) 經文原貌與語境:在約翰福音[3]第 14 章,這句話出現在門徒不安、詢問「那條路」的對話脈絡中;中文翻譯多一致呈現「道路、真理、生命」的三聯句。[7]
- 2) 希臘文關鍵句:「ἐγώ εἰμι ἡ ὁδὸς καὶ ἡ ἀλήθεια καὶ ἡ ζωή」及其後半句「無人…到父…除非藉著我」在主流文本中穩定呈現。[4]
- 3) 可見文本差異(不影響核心語義):在文本批判資料中,可見的差異之一,是 14:6「耶穌對他說」這一轉述語,有些見證省略定冠詞「ὁ」連於「Ἰησοῦς」(即「ὁ Ἰησοῦς」與「Ἰησοῦς」之差),屬於細微語法差異,並不改變「我就是道路、真理、生命」的主句內容。[8]
- 4) 成書年代屬學界推估而非經內自證:Gospel of John[9]的作者與成書時間在學界有不同討論;有研究概述指出許多學者傾向放在約西元 90–100 年左右,但這是學術推定,並非經文本身的自述。[10]
(b)依脈絡的溫和詮釋推論(面向跨宗教共善)
在經文脈絡裡,這句話既像是「安慰與指引」,也像是「關係性的道路宣告」:不是抽象地談一條理念,而是把「道路」具體放在一位可被跟隨、可被信任的對象之上。[7] 若以跨宗教共善的語氣來讀,這種「以身作道」的語言,有助於把宗教從純辯論拉回到:如何活出真理、如何成為生命的祝福(這一點僅為方法論式觀察,不等同於任何一方教義裁決)。[11]
(c)不確定/比喻性比較(先說不知道)
- 我不知道在所有抄本傳統中,是否存在能改動 14:6 主句核心(道路/真理/生命)的大幅異文;就目前可核查資料,主要差異集中在轉述語中的冠詞等細節,似不觸及主句。[8]
- 我也不知道是否能用單一佛教概念「完全等同」基督宗教的「父(Father)」;下文若做對照,只能是比喻性、功能性的對話,而不是形上學的等值。
唯識宗視角:道路、真理、生命作為「轉依」之路
(a)可確定的文本事實(唯識核心教理)
1) 阿賴耶/阿陀那作為生命相續之「所依」語言:在解深密經[12]中提出「由似瀑流阿陀那識為依止、為建立故,六識身轉」的語句,指出六識活動依一更深細的識流而立。[13]
2) 種子依(阿賴耶識)的經論表述:瑜伽師地論[14]在談五識等所依時,指出「種子依……異熟所攝阿賴耶識」等語,呈現阿賴耶識作為「一切種子」之依持。[15]
3) 三性(遍計所執、依他起、圓成實):解深密經[12]明言「遍計所執自性相」並談及「依他起自性及圓成實自性」等,為三性框架提供經典依據。[16]
4) 唯識三十頌對三能變與三性的綱要:唯識三十論[17]開首以「由假說我法…彼依識所變,此能變唯三」提綱(異熟、思量、了別境識),並於後段明示三性:「遍計所執自性無所有」「依他起自性…」「圓成實於彼常遠離前性」。[18]
5) 「唯心所現」與破能取所取:大乘入楞伽經[19]明言眾生「不知諸法唯心所現」而墮惡見,並以「能了達唯心所現」作為如實見處;此與破除能取所取的偏執相應。[20] 6) 離言法性與假立名想:解深密經[12]以「離言法性」說聖者離名言現等正覺,並為令他現等覺而「假立名想」施設「有為/無為」,指出語言是方便而非真理本身。[21]
(b)以唯識作「慈悲對話」的詮釋推論 若以唯識的語言,溫和地把「道路、真理、生命」轉譯成修行向度,可以這樣理解(以下是推論,不是把基督教改寫成佛教):
· 「道路」:可理解為從「遍計所執」(把名相、我法當實有)走向「如實知見」的修行次第——在依他起的身心世界中,透過觀照與對治,令顛倒執取鬆動,最終向「圓成實(真如)」開顯。這種路徑感,與三性框架相合。[22]
· 「真理」:可理解為「離言法性」所指的勝義向度:真實不被語言完全框住,語言只是「假立名想」的引導。這讓跨宗教對話更謙卑:我們用語詞彼此照亮,但不必把語詞當成終點。[21]
· 「生命」:可理解為「識流相續」在迷悟之間的轉化——迷時依阿陀那/阿賴耶之瀑流而起六識的攀緣與輪轉;悟時則以如實智照見「唯心所現」,令能取所取的構造鬆解,趣向解脫之生命。[23]
在此理解下,約翰福音[3]的「若不藉著我,沒有人能到父那裏去」可被聽成一種「路徑語言」:若離開那個能引導你貫穿恐懼、執著與迷失的核心依止(在基督徒語境中是基督;在唯識語境中就是轉依/如實智所指向的路),就很難「到達」那個終極歸依處。[24]
(c)不確定/比喻性比較(先說不知道)
我不知道能否把「父(Father)」在形上學上比附為佛教的「真如」或「法界」而不造成誤解;比較安全的做法,是把它當作「終極歸依處」的功能性語言,並尊重兩邊不同的終極論。[25]
我也不知道是否適合把耶穌[2]視為佛教意義的「善知識」或「菩薩」;這類稱呼容易越界、也可能冒犯信徒。較謙卑的說法是:在基督宗教內部,他是引路者;我們可以學習其勸人走向愛與真實的精神。[7]
淨土宗視角:本願、稱名、回向與現生安穩
(a)可確定的文本事實(淨土三經與善導判教)
1) 稱名念佛的經典敘述(觀經):佛說觀無量壽佛經[26]描述臨終善知識教人合掌叉手稱「南無阿彌陀佛」,並說「稱佛名故,除五十億劫生死之罪」等語。[27]
2) 持名一心(阿彌陀經):佛說阿彌陀經[28]言「聞說阿彌陀佛,執持名號…若一日…一心不亂」。[29]
3) 第十八願(無量壽經):佛說無量壽經[30]載「十方眾生至心信樂欲生我國,乃至十念…若不生者,不取正覺」並列「唯除五逆、誹謗正法」。[31]
4) 善導「正定之業」的判立(觀經四帖疏):觀經四帖疏[32]在「就行立信」處判「正行/雜行」,並於正行中再判「正業/助業」:以「一心專念彌陀名號…是名正定之業,順彼佛願故」,其餘禮誦等為助業。[33]
5) 印光大師的持名與倫理實踐:印光大師[34]在文鈔中強調「若常念佛,心自清淨」,並以「南無阿彌陀佛之洪名聖號」令心口稱念,久則「業消智朗…佛性顯現」。[35];亦明言「諸惡莫作,眾善奉行。信願持名,決定求生」以作修持要義。[36]
(b)以淨土作「慈悲對話」的詮釋推論 若用淨土語彙,嘗試以最柔軟的方式對讀約翰福音[3] 14:6,可做如下「功能性轉譯」(仍是推論,並非混同教義):
- 「藉著我」作為「歸依門」:在淨土傳統中,「往生之門」被高度聚焦到「本願」與「名號」的相應上:佛說無量壽經[30]的第十八願以「至心信樂欲生…乃至十念」彰顯救度承諾;佛說阿彌陀經[28]以「執持名號…一心不亂」示持名之行;善導更判「稱名」為「正定之業,順彼佛願」。[37] 因此,淨土的「道路」可被描述為:在末法眾生自力困難的處境中,把生命全方向調到「本願—名號—回向」這條易行道。[38]
- 「真理」作為「本願不虛」的可信賴:淨土語境裡,「真」常呈現為「誓願成就、可依可憑」的真實性。善導說「順彼佛願故」,以及經中「若不生者不取正覺」的自約束式誓言,都在建立一種「可託付」的真實。[38]
- 「生命」作為「現生安穩與終極出離」:印光說「若常念佛,心自清淨」,並把持名比作「染香」漸令業障消、智慧朗;同時又把「往生西方、了生脫死」視為大利益。[35] 這讓「建人間淨土」有一個很務實的落點:先在每個人的心口意上減少污染,讓可被信任的語言、可被實踐的善行回到日常。[39]
(c)不確定/比喻性比較(避免硬合)
我不知道把「父」直接對應「極樂世界」是否恰當;兩者在神學/佛學架構差異很大。較安全的比較方式,是只談「終極歸宿/圓滿安穩」的功能性相似,而保留教義差別。[40]
我也無法(也不願)把「唯除五逆、誹謗正法」與基督宗教的救贖論做一一對譯;這涉及各自傳統對罪與救度的整體理解,若沒有長篇系統對話,很容易造成誤讀。[31]
日本淨土真宗視角:他力全託、聞法與感恩的念佛
(a)可確定的文本事實(真宗典籍與本願寺資料)
1) 歎異抄[41](BDK 英譯本)保存了對真宗信心與念佛的核心表述:
- 文中呈現親鸞[42]的自我定位極其謙卑:對於「稱名是否導向往生或地獄」之類問題,坦言「I know absolutely nothing」(我完全不知道),但仍以信賴師承與本願為依止,呈顯「不以己智逞能」的宗教誠實。[43]
- 「惡人正機」的著名段落:指出「Even a virtuous person can attain rebirth… how much more easily a wicked person!」並解釋「他力」旨在救度煩惱深重者。[44]
- 對慈悲路徑的比較:文本談到「聖道門的慈悲」與「淨土門的慈悲」之差別,並把「稱名念佛」描述為能迅速成就、再以大悲利生的道路(此處為英譯所示之思想內容)。[45]
- 對「念佛非自功」的強調:如「nembutsu is the one unobstructed path」以及念佛「springs wholly from the other-power and surpasses all self-effort」;這凸顯「他力全託」不是道德放逸,而是放下自我中心後,轉為感恩回應。[46]
2) 本願寺派(西本願寺)繁中導覽資料指出:真宗教義以阿彌陀如來本願為依止,並將生活指向「感恩」與「念佛」的實踐;同頁亦載親鸞[42]生卒(1173–1263)等基本介紹。[47]
(b)以真宗作「慈悲對話」的詮釋推論 若將約翰福音[3] 14:6 放在真宗語境旁邊,不做「等同」,只做「對話」,可能出現幾個相互照明的角度:
- 「道路」作為「可全託的依止」:真宗把「路」聚焦為「本願他力」:不是靠自我累積的宗教資本,而是承認自身無力後,被願力攝取而起稱名。[48] 這與 14:6 的「藉著我」在語感上有可對話處:都把最終歸宿的「到達」繫於某種「不可替代的依止」——在基督宗教是基督;在真宗是本願名號。[49]
- 「真理」呈現為誠實與不自欺:歎異抄[41]中那句「我完全不知道」極具宗教倫理力量:它提醒修行者不要把信仰變成競賽、也不把自己的理解冒充成宇宙真理。[43] 以此回看 14:6,我們或可更少把它當作對他人的攻擊,而更像是:對自己生命的決斷與投入——我願意在此路上實踐真理與生命。[50]
(c)不確定/比喻性比較(避免越界)
我不知道把真宗「他力」直接拿來解釋基督宗教的「恩典」是否恰當;兩者都涉及「不是靠自我」的精神,但神學背景、救度論結構、語言系統迥異。較安全的做法,是承認「相似的倫理感」而不做「同義詞化」。[51]
比較綜合:可會通處、不可硬合處、與對話的倫理
(a)可確定的文本對照(以「詞義功能」呈現) 下表以「不對立」為原則:只呈現各自語境中的核心功能,並在最後欄提醒不可硬合之處。

(b)可會通處(以「建人間淨土」為共同目標) 三大會通點值得珍惜:
第一,道路不是空談,而是可被活出的方向(跟隨/轉依/稱名/全託)。[61]
第二,真理不必變成攻訐他人的武器:唯識提醒「離言法性」;真宗示範「我不知道」的誠實;這兩者都能保護跨宗教對話的慈悲與謙卑。[62]
第三,生命的落點是止惡行善、減少恐懼與仇恨:印光說「諸惡莫作,眾善奉行…信願持名」;真宗談淨土門慈悲以成佛後廣利眾生為志向;這些都能轉化社會。[63]
(c)不可硬合處(坦白保留)
我不知道是否存在一種「不失真又不冒犯」的方式,把「父」完全翻譯成佛教終極概念;故本文採「功能性對話」而不做形上等同。[25]
我也不主張用佛教術語去改寫基督宗教救度論;若讀者是基督徒,建議回到自身傳統的聖經與教會訓導作更完整理解。[7]


註:上述時間軸含「學術推估」成分;尤其唯識經典形成年代,學界說法不一,我不敢武斷。[64]
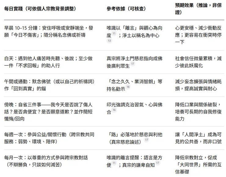
實踐方案:通向人間淨土與大同世界的日用功課與公共行動
(a)可確定的修行支點(經論與祖師可核查處)
- 「稱名」作為可行之道:佛說觀無量壽佛經[26]、佛說阿彌陀經[28]、佛說無量壽經[30]與善導釋文都提供了「聞名—信願—稱名」的核心骨架。[65]
- 「止惡行善」作為人間淨土基礎:印光明言「諸惡莫作,眾善奉行。信願持名,決定求生」。[36]
- 「謙卑不自欺」作為跨宗教和平的心法:歎異抄[41]中「我完全不知道」的姿態,提醒我們寧可少一分宗教優越,多一分同理與誠實。[43]
(b)建議的日用功課(屬實踐推論,非保證) 下表的「預期效果」是依經論精神所做的務實推論,不是保證;更不是用來評斷他人修行。

(c)面向「彌賽亞式和平年代」的跨宗教合作倡議(屬願景推論) 若把「彌賽亞時代」理解為「正義與慈悲同在、弱者被照顧、暴力被止息」的願景,那麼佛教的「人間淨土」與基督宗教的「行走在真理與愛中」可以在公共領域彼此扶持:
- 在語言上:少用「非我族類」的句式,多用「我願意先為和平多走一步」。[67]
- 在制度上:共同推動透明、誠信、扶弱、止暴的社會工程(此為實踐倡議,需各界共同討論)。
- 在心行上:以「每天少一點瞋恨、多一點真誠」作為最小可行單位;印光所說「諸惡莫作、眾善奉行」正可作共同倫理底線。[36]
謙卑結語與參考來源
南無阿彌陀佛。 以最深的感恩心,感恩一切成就此文之因緣:感恩讀者的善意與耐心,感恩約翰福音[3]帶來的提醒——信仰若不落在生命實踐,便容易成為爭論;也感恩諸佛菩薩與祖師大德開示,讓我們在各自道路上學習謙卑、慈悲與真誠。[68]
本文所述並非完美無瑕;我也深知自己智慧淺薄,許多比較只能點到為止。尤其涉及形上終極(如「父」與「真如」)之對讀,我不敢輕率定論,許多地方我已坦白「不知道」。[25] 敬請讀者務必以經典、善知識與自身實修去印證;若文字引發執著,願您以慈悲放下文字、回到實踐本身。南無阿彌陀佛。
主要參考來源(以可核查原典為主)
- 聖經:約翰福音[3] 14 章(和合本修訂版與希臘文對照)。[52];抄本差異參考(14:6 轉述語冠詞差異)。[8]
- 唯識:解深密經[12](阿陀那識所依、三性、離言法性)。[69];瑜伽師地論[14](阿賴耶識作種子依)。[70];大乘入楞伽經[19](唯心所現)。[71];唯識三十論[17](三能變、三性)。[72]
- 淨土宗:佛說觀無量壽佛經[26]、佛說阿彌陀經[28]、佛說無量壽經[30]。[73];觀經四帖疏[32](正定之業)。[33];印光大師[34]《文鈔》節要(持名與信願倫理)。[57]
- 日本淨土真宗:歎異抄[41](BDK 英譯本)與本願寺派繁中導覽資料。[74]
[1] [5] [24] [25] [40] [42] [49] [50] [52] [61] [68] https://rcuv.hkbs.org.hk/RCUV_1/JHN/14%3A6/
https://rcuv.hkbs.org.hk/RCUV_1/JHN/14%3A6/
[2] [15] [70] https://cbetaonline.dila.edu.tw/T1579
https://cbetaonline.dila.edu.tw/T1579
[3] [10] [64] The Date of John's Gospel and Its Origins
[4] [28] https://biblehub.com/text/john/14-6.htm
https://biblehub.com/text/john/14-6.htm
[6] [9] [12] [13] [23] [34] [56] [60] [69] https://cbetaonline.dila.edu.tw/T0676
https://cbetaonline.dila.edu.tw/T0676
[7] [11] [41] https://taiwanbible.com/m/bible/readChapter.jsp?Book=JHN&Chapter=14&Version=CNLT
https://taiwanbible.com/m/bible/readChapter.jsp?Book=JHN&Chapter=14&Version=CNLT
[8] [26] https://www.willker.de/wie/TCG/TC-John.pdf
https://www.willker.de/wie/TCG/TC-John.pdf
[14] [29] [66] https://cbetaonline.dila.edu.tw/T0366
https://cbetaonline.dila.edu.tw/T0366
[16] [22] [30] https://cbetaonline.dila.edu.tw/T16n0676_002
https://cbetaonline.dila.edu.tw/T16n0676_002
[17] [43] [44] [45] [46] [48] [51] [55] [58] [59] [67] [74] https://bdk.or.jp/document/dgtl-dl/dBET_Tannisho-Ofumi_1996.pdf
https://bdk.or.jp/document/dgtl-dl/dBET_Tannisho-Ofumi_1996.pdf
[18] [72] https://cbetaonline.dila.edu.tw/T1586
https://cbetaonline.dila.edu.tw/T1586
[19] [33] [38] https://buddhism.lib.ntu.edu.tw/FULLTEXT/sutra/chi_pdf/sutra16/T37n1753.pdf
https://buddhism.lib.ntu.edu.tw/FULLTEXT/sutra/chi_pdf/sutra16/T37n1753.pdf
[20] [71] https://buddhism.lib.ntu.edu.tw/FULLTEXT/sutra/T/T16n0672.pdf
https://buddhism.lib.ntu.edu.tw/FULLTEXT/sutra/T/T16n0672.pdf
[21] [53] [62] https://buddhism.lib.ntu.edu.tw/FULLTEXT/sutra/T/T16n0676.pdf
https://buddhism.lib.ntu.edu.tw/FULLTEXT/sutra/T/T16n0676.pdf
[27] [65] [73] https://cbetaonline.dila.edu.tw/T0365
https://cbetaonline.dila.edu.tw/T0365
[31] [37] [54] https://buddhism.lib.ntu.edu.tw/FULLTEXT/sutra/chi_pdf/sutra6/T12n0360.pdf
https://buddhism.lib.ntu.edu.tw/FULLTEXT/sutra/chi_pdf/sutra6/T12n0360.pdf
[32] [35] [36] [39] [57] [63] https://www.amtb.tw/pdf/rb16-02.pdf
https://www.amtb.tw/pdf/rb16-02.pdf
[47] https://www.hongwanji.kyoto/global/pdf/guide_chinese.pdf


