與 AI 對話所產生的回覆,除了透過複製/貼上轉用於其他平台之外,另一種更直覺且高效的方式,是直接產出一份已具備基本設計與排版的 PDF 文件。如此一來,教師可以輕鬆將內容匯入 NotebookLM、上傳至 Google Classroom,或直接分享給學生閱讀與使用,大幅提升教學內容的傳遞效率與整體呈現品質。
本篇內容想要以「心率變異度(HRV)」為主題進行解析,並比較 Gemini、ChatGPT、Claude 在以下幾個面向的表現差異:- 是否能將對話回覆轉換並匯出為可下載的 PDF
- 是否支援在 PDF 中插入圖片
- PDF 的整體排版與呈現品質

Gemini
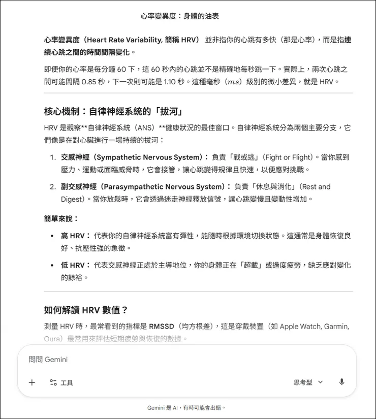
例如,使用提示詞:請深入解析:心率變異度 (HRV)。
回覆的內容大約為 2 ~ 3 頁。

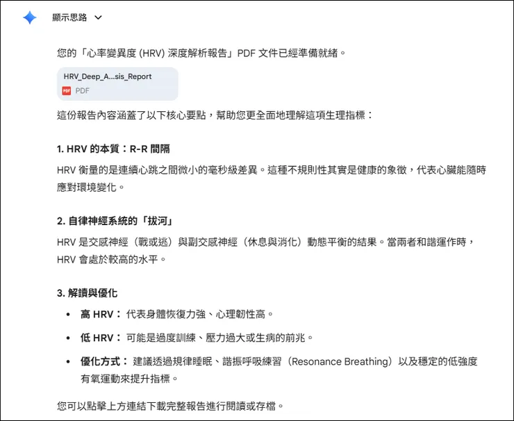
如果再使用提示詞:將以上完整內容全部整理成PDF文件,讓我下載。
Gemini 開始撰寫 Python 程式,最後提供了可下載的 PDF 檔。

點選並開啟 PDF 檔,檔案內容排版的效果很棒!

再提示詞:將關於「心率變異度 (HRV)」的內容設計成資訊圖表,文字使用繁體中文。使用符合文意的視覺化設計,版面呈現著重「結構清晰、圖文並茂、流程引導」等設計,加上一些圖示或素材。3:2版面。

你可以下載這張資訊圖表:

先在 Gemini 中上傳這張資訊圖表,再使用提示詞:將以上心率變異度 (HRV)的完整內容再插入這張資訊圖表,全部整理成PDF文件,讓我下載。
結果令人失望,不只圖片沒有插入,而且文字內容也不完整。

ChatGPT
來到 ChatGPT 中,使用和 Gemini 相同的做法,
例如,使用提示詞:請深入解析:心率變異度 (HRV)。
得到了回覆結果,再使用提示詞:將以上完整內容全部整理成PDF文件,讓我下載。

得到以下的 PDF 檔,內容只有純文字,沒有排版的效果。

使用提示詞:將關於「心率變異度 (HRV)」的內容設計成資訊圖表,文字使用繁體中文。使用符合文意的視覺化設計,版面呈現著重「結構清晰、圖文並茂、流程引導」等設計,加上一些圖示或素材。3:2版面。

先在 ChatGPT 中上傳這張資訊圖表,再使用提示詞:將以上心率變異度 (HRV)的完整內容再插入這張資訊圖表,全部整理成PDF文件,讓我下載。
得到 PDF 檔有插入資訊圖表的圖片。

Claude
接著,來到 Claude 中做相同的測試。
例如,使用提示詞:請深入解析:心率變異度 (HRV)。
Claude 提供的回答具有視覺化圖像。

得到了回覆結果,再使用提示詞:將以上完整內容全部整理成PDF文件,讓我下載。

Claude 將回覆結果轉成 PDF 的成效很好!

接著,我在 Claude 中上傳先前的資訊圖表,再使用提示詞:將以上心率變異度 (HRV)的完整內容再插入這張資訊圖表,全部整理成PDF文件,讓我下載。

PDF 的產出結果很好!只可惜,Claude 不提供繪製圖片的功能。
















