你是否常常認為別人給的建議似乎不那麼有用,甚至充滿誤解?還有,那個誰誰誰竟然敢對我提意見?以及,覺得自己的辛苦與付出難道他們沒看見嗎?為什麼要這樣針對我?
假如你會有這樣的感受,那麼你應該讀一下《謝謝你的指教》,它將告訴你這種感覺未必如你以為的那樣,也許是因為某種觸發機制讓你無法聽進別人的回饋。以及,可以經過調整心態,讓你從他人的回饋中學習,幫自己變得更好。
《謝謝你的指教》雖然是以「接收回饋者」的角度來探討,但是當你需要給別人意見或建議但對方不理解時,你也可以運用書中提到的方式,思考可以如何避開障礙,讓對方可以理解你的好意。
三種觸發機制讓我們聽不進回饋
《謝謝你的指教》的兩位作者道格拉斯史東與席拉西恩長期在哈佛法學院任教,並且長期於「哈佛談判專案中心」專研談判理論與實務,擅長解讀人的情緒與防衛機制。兩位作者在書中指出,有三種觸發機制會讓我們聽不進別人給予我們的回饋:
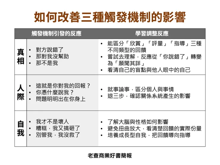
- 真相觸發機制:因為我不同意回饋的內容,或是對方給予我的回饋類型不符合我的期待
- 人際觸發機制:因我與對方的人際關係影響,或是對於特定人士,導致我不認同其回饋
- 自我觸發機制:因為大腦線路或個性對情緒產生的影響,引發對於回饋的反應
簡言之,因為我同不同意這項回饋,或對給我回饋的人的觀感,以及這項回饋是否影響我的自我認同,都會讓我們聽不進去別人的意見。
真相觸發機制
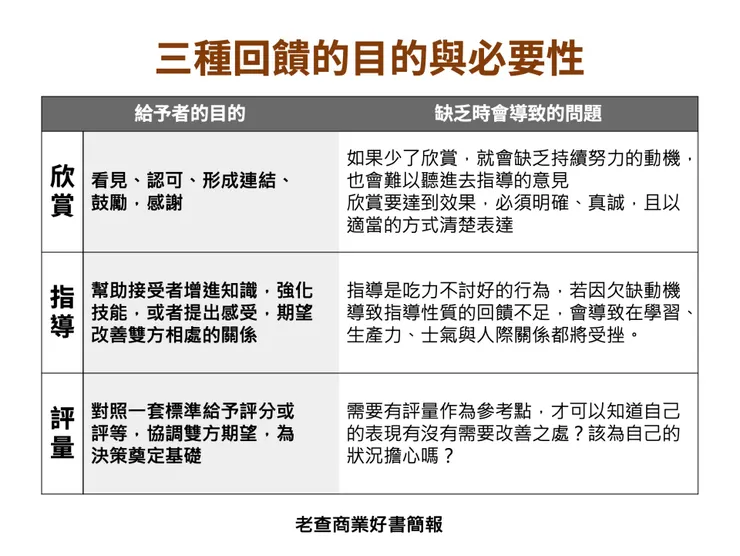
首先,要了解回饋也分為三種類型:
- 欣賞:對你表示肯定或感謝,會成為你之後的動力
- 指導:幫助你增加知識/技能,或幫助你們改善雙方關係
- 評量:幫助你了解自己所處的現況/狀態
但是有時候我們獲得的回饋並不是我們所期待的類型,例如:我才熬夜把部門的專案做完,我期待獲得「欣賞」,但我的主管卻給我「指導」。又或者是我希望能更加精進,期待主管給我「指導」,但是他只告訴我我已經有95分了(評量)。這類的「交錯性溝通」,都會導致回饋過程雞同鴨講,甚至影響雙方的關係。
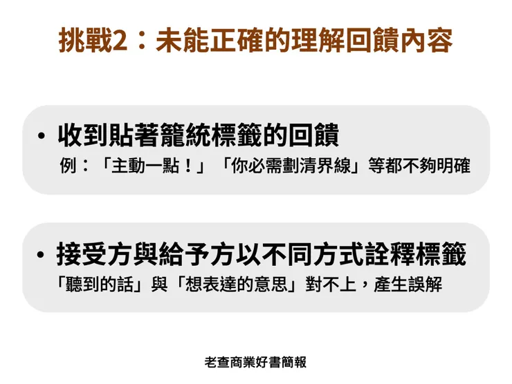
而即便沒有發生「交錯性溝通」,回饋的類型符合你的期待,但有可能對於其詮釋你有不同看法,原因可能是:
- 標籤太籠統:例如對方要你「有自信一點」,你可能會以為他要你「即便不懂也要裝出有自信的樣子」,但他的意思卻是「不懂就坦白說,不必怕受影響」
- 對於事實/數據的詮釋不同:有可能你們雙方根據的事實或數據不同,導致看法也不一樣
- 自己的盲點:你可能著眼於自己的意圖與想法,但對方只看到你的行為與影響,導致你們無法對焦

上述的種種因為「真相觸發機制」導致的回饋失靈,唯有靠進一步溝通與了解對方實際想法與用意,才能改善。
人際觸發機制
當心「對話換軌」:
雙方原有的人際關係雖然可以增加彼此的理解,但是也因為長久累積的過往經驗,導致在回饋時很容易發生「對話換軌」的現象,舉例:男友想要讓女友驚喜,準備了鮮花一束,但是忘了女友曾經說過自己對花過敏,當女友說「你從來就不用心聽我說話」,但是男友卻認為「你根本不在意我對你的心意」。像這樣的「對話換軌」特別容易發生在關係已經持續很久的人之間。
此外,還有另兩種因為「人」的因素而產生的影響:
- 我們對他們的想法:包括我們對其技巧與判斷力的看法(「你又沒有做過我的工作,你哪懂?」)、意見的可信度、對於其動機的信賴程度(「他是不是想貶低我,打擊我?」),都會讓你對於接收的回饋產生疑問。
- 我們的期待:我們會覺得對方是否不認可我們(特別是接收到「評量」或「指導」回饋時)?是否保有對我們的自主權予以尊重?甚至會覺得,他的回饋是否意味著他不接受如此的我(「他要我改變,所以他覺得我不夠好」)?以上種種也會影響我們看待其回饋的接受度。
因為「人際觸發機制」導致的回饋失靈,則有賴於讓對話回歸該有的軌道,以及梳理出回饋中「關係」與「意見」的部分,才能夠讓回饋回歸正軌。
自我觸發機制
當我們接收回饋時對情緒產生的影響,也會左右我們對於回饋的態度
腦內線路的影響:每個人的大腦個別不同,導致相同的意見可能對不同人來說會引發相當不一樣的反應,原因是因為以下三項差異:
- 情緒基線:指的是常態下情緒基調是偏高昂(比較樂觀、比較high)還是低落(比較悲觀、比較low),在接受到回饋時會產生的反應也不同,樂觀的人會對正面回饋更有感,而悲觀的人更容易受負面回饋的影響。
- 擺幅:相同的刺激,不同人所感受到的起伏變化也各不相同,有的人會受些為刺激就引發很大的情緒激盪,有些則完全相反。這也都會影響回饋所產生的效果。
- 持續時間與復原:在情緒受到影響之後,需要多久才會恢復基線?有的人會因為一次負面回饋的打擊持續很久,有些人則是隔天就忘了當時的情緒。
因為上述差異,也會影響回饋對於不同人是否能夠適切、依據個性量身定做。以及給予不同人回饋時的困難度增加。
另外,還要注意三種因為自我情緒所產生的扭曲:
- 過去—「Google偏差」:有時收到回饋會引發我們回想起過往曾經有的類似回饋經驗,就像輸入關鍵字之後會把所有相關結果都搜尋出一樣,讓我們放大對這則回饋的感受。
- 現在—一或全部:對方給予的回饋是針對某件事,但我們感受到的卻可能被扭曲為是否定我的「所有事」「整個人」。
- 未來—滾雪球:情緒會影響我們對未來的想像,像滾雪球一樣越來越失控,將一時得到的負面回饋膨脹解讀成將來永遠都如此,越變越糟。
要改善因為「自我觸發機制」產生的回饋失靈,則可以藉由培養「成長型心態」來克服:相信自己的表現可以藉由學習與調整而獲得進步,並不是固定不變的。在這樣的心態下將接收到的回饋導向為對自己的指導,以及不受批判影響,甚至自己在調整之後給自己「第二次評分」,都是可以採用的方法。
假如你真心希望自己可以從他人的善意回饋中獲益,《謝謝你的指教》是一本全面性探討面對不同類型的回饋的正確心態如何建立的好書,對於改善工作、家庭關係、個人成長來說,都很有幫助。
以下,是我幫您整理的《謝謝你的指教》好書簡報(簡報頁數:48頁)
(「好書簡報」檔案下載連結在本文最下方)











以下還有更多精華簡報內容,歡迎訂閱

歡迎訂閱「老查商業好書簡報」看完整版簡報





















