2022/11/17
主編:王咻咻
副編:喵嗚
疫情-隔離-與精神病房
玉里醫院「不人道隔離[註1]」爭議,終在院方配合疾管署指引,取消「預防性隔離」措施下,暫告平歇。本週雙週報想藉這機會,爬梳新冠疫情下,急慢性精神病房的隔離問題。
一、急性病房的訪視與通訊雙重隔離
2020年4月,中央疾管署發函各醫療院所「原則上暫停實地探訪」,並要求「暫停實地探訪期間,院方應宣導及協助家屬採取視訊或電話探視方式」做為配套措施。然而,長期以來,大部分的精神病房多以「維護病房設備及病友隱私」為由,禁止病患及訪客攜帶智慧型手機。
跟一般病房相比,住進精神科病房的人,就算一開始是自願住院,什麼時候能出院卻往往不能自己選擇,取決於醫生對於病情的判斷。根據2020年衛福部統計,入住精神科急性病房的人,每次住院日數平均高達39天。如此一來,在暫停實體探病期間,精神病房住院者不但被長時間限制人身自由,還被禁止面訪、禁帶手機,等於突然間進入雙重隔離的狀態。
雖然《精神衛生法》第25條第1項已規範精神科「住院病人應享有個人隱私、自由通訊及會客之權利」,但在現實生活中,設有病床的精神衛生相關機構(精神復健機構、精神護理之家、綜合及專科醫院),常常援引同法第24條第1項「未經病人同意者,不得對病人錄音、錄影或攝影」規定,限制住院者及訪客攜帶具有影音錄製功能的智慧型手機等3C產品。
但是,攜帶智慧型手機等3C產品入院,必然導致其他病人被偷拍或錄影錄音嗎?該篇作者透過紐約大學朗格尼醫學中心,於 2013 年試行的「電子產品友善取向」(electronics-friendly approach)病房管理模式,以及澳洲新南威爾斯州南區,從 2017 年開始,透過共同規畫 (co-design)方式,將包括智慧手機在內的個人電子設備帶到精神病房內這兩個例子,讓我們看到打破通訊隔離的其他可能。[註2]
二、慢性病房的隔離管控與住民心情
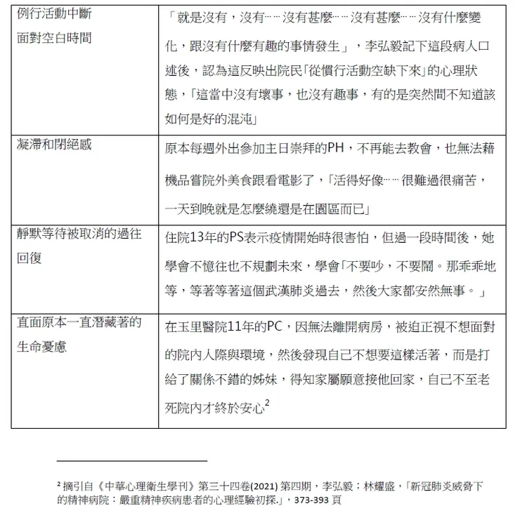
在玉里醫院任職臨床心理師的李弘毅,紀錄了2020年3月開始,該院感控措施:

並訪談了五位住民,描述並分析他們在疫情下的心境變化:

三、隔離-防疫雙面刃
從上兩篇文章,我們看到,為配合人流管控以防群聚,精神科急慢性病房住民都在隔離政策下,在人際交流與人身自由上遭受不同程度限制。然而,怎樣是適當且有效防疫的隔離政策呢?隔離越嚴,越能防堵病毒散佈?
讓我們返回到新冠肆虐初期,2020年2月11日,南韓清道郡大南醫院精神科住院部,發現一位住民發燒,至 3月2日,採驗102名病人,其中99人確診。為何如此嚴重?在3月26日官方記者會上,韓國國立中央醫療院精神科主任李素熙出示院內醫院照片表示,該住院部「為防止患者輕生,大樓常年門窗緊閉,封死窗戶,所有病人24小時都共處在同一個空間,接觸相當頻繁」,如此而造就病毒散播快速之溫床,疫情發生後, 對病患採行就地隔離,結果形成「多人共用病房、衛浴設備,病人沒辦法睡床,只能在地板打地鋪」的惡劣環境[註3]。
事件發生後不久,一名上海研究者將大南醫院,與武漢精神衛生中心群聚事件進行比對,並針對精神科病房的防疫困難與回應方法,作出如下建議:

2022年,幾位黎巴嫩學者爬梳全球疫情下,各精神機構群聚事件後,更是直接表示「精神病人是疫情散佈下最脆弱的一群」,原因是「病情較嚴重者,大多住在醫院、療養院、監獄等封閉環境中」,在這些環境中,空間狹窄人密集,必需與他人共享衛浴跟飲食空間,必需與來自社區的醫護人員頻繁互動,這種種因素造成相較一般病房,精神科病房的群聚狀況更為嚴重。以黎巴嫩聖十字精神醫院為例,在2020年9月、2021年1月爆發過兩起群聚事件,第一次造成94名男性確診,第二次則高達316人,兩次確診人數,佔總檢驗人數的74%[註4]。
2022年,Omicron病毒株在三月底侵襲臺灣,旋即,包括玉里醫院在內的各地精神科機構,陸續有住民確診,並在五六月暴發成多起群聚事件(請參考以下圖表),然而至今,已快半年,未見官方與研究者進行系統性調查,釐清臺灣精神機構的感染比例、人數為何如此之高。在這之前,協助住民出院減緩院內人數,解除迫使人們共用衛浴空間並造成環境更加擁擠的隔離措施….或許是寶貴的他山之石。



[註1] https://www.google.com/amp/s/udn.com/news/amp/story/120940/6656663
[註2]摘錄自《別讓精神科病房成為孤島》
[註3] Nosocomial infections in psychiatric hospitals during the COVID-19 outbreak
[註4] https://news.ltn.com.tw/news/world/breakingnews/3082877
---
〈瘋靡雙週報〉是由精神疾病照顧者專線倡議小組策劃編輯,每兩週彙整推薦的報導與文章,讓小編告訴你為什麼值得一看。鎖定瘋靡雙週報,給你第一手的資訊~
---
〈精神疾病照顧者專線〉
▹服務對象:精神疾病經驗者的家人或朋友
▹服務時間:週一至週五13:30–20:30
▹電話專線:02-2230-8830




























