
避免因為你所感受到的,自己加在自己身上的那些痛苦,而責備自己。
🍃疾病的起因
所有疾病的起因都是恐懼。批評之所以產生,是因為你相信自己是那麼的脆弱,需要被保護。放下所有的批評,就是在確認恐懼是沒有意義的,因為此時你已將自己的真我定位為安全的源頭。
會有這麼些時候,你發現自己被身體的疾病所吞噬,而且覺得無法去觸及產生這些疾病背後的恐懼。沉迷在病痛中,或者覺得自己不得不去忍受痛苦,直到痛苦背後的恐懼被揭露出來,或者直到你瞭解到痛苦帶給你的意義,這些想法都是沒有必要,而且是很大的誤導。
依你的看法,痛苦就變成為了獲得安寧和了悟必須付出的代價,犧牲也就成了美德。上帝從未要求我們去承受任何形式的痛苦。以那一刻你覺得最合適的方式去減輕你的病痛。那一刻,當你釋放了對病痛的緊握,你就是在尊重你自己,明白這是在治療內在恐懼的外在症狀~疾病。
🍃用自愛釋放恐懼
當你能以這種方式去理解病痛,能面對你的病痛而沒有絲毫的自責,用你自愛的藝術釋放它,你也就放下了痛苦帶給你的所有價值。那時,你將不再要求痛苦的存在,因為它一無是處。當你的信念脫離你所希望的軌道時,你也將更願意接受一個更有愛心的提醒。
你發現,你的恐懼似乎擁有能控制你的力量,而且因為對病痛的擔心而使這個力量隱藏很深﹐以致難以觸及。現在它卻是一觸即倒。你可以自在的看著它,看著那如影隨行的痛苦隨風散去,會心一笑,因為你明白了它虛無不實的本質,一個念頭以病痛的方式顯現,一個誤見成真,只因為你以為上帝的聖子只是血肉之軀,讓恐懼有能力去懲罰他。
🍃來自於你關愛自己的行為
任何藥物或者治療擁有能夠讓你恢復的能力,都是來自於你關愛自己的行為。在寬恕與愛的面前,恐懼不再被認同。一個如此被治癒的頭腦,會以健康的形式來表達完美無暇的本性。
現在﹐我要區分一下,身體病症的治癒和你頭腦中各種信念的治癒之間的差別,你的信念就是所有物質體驗的根源。當身體的疾病看似被治癒,但是沒有去清除導致病痛的源頭~恐懼,那麼這不是真實的治癒。
只要這份恐懼還沒有被發現,同樣的症狀或者類似的症狀還會出現。當治癒的真意被誤解,你從某種治癒中獲得的意義就與你真實的本性不一致,那麼這份治癒也就不能幫助你記得本性。
🍃身體本就是在反映你頭腦中的念頭
然而單純只是身體病症的暫時消除,還是可以達到的,因為身體本就是在反映你頭腦中的念頭。當頭腦有這麼一個清晰,無懼,沒有矛盾,直接有意識的想消除一種疾病的念頭存在,那麼身體也會反映這個治癒的念頭。
我說這個念頭不能自相矛盾,是因為如果頭腦同時還保留這樣的信念﹕認為病痛是恰當的,或者因為某種理由認為病痛有存在的價值,那麼治癒將是不可能的。
問: 在治癒過程中去觀想或者有引導的想像有什麼價值嗎 ?
答: 任何一種藥物﹑治療﹐或者觀想與想像的過程,如果伴隨著清晰﹐沒有相互衝突的治癒念頭,這個念頭會在你的信念中賦予這些藥物﹑治療﹐觀想更大的力量,從而增強你得到治癒的能力。
🍃透過愛自己,去認識和榮耀你本性的完美
我想再次提醒你注意這樣一個事實,如果你的意願是通過愛自己,去認識和榮耀你本性的完美,那你所提及的這些方法,也可以很好的達成你的願望。這些方法是否有用,完全取決於你賦予它們的意義。
所以你看,不管你是減輕病症或者治癒,引導的力量始終存在於你的念頭中﹐而這些念頭,總是反映了你對自己的感覺。
問: 最近﹐我接受了一種振動力或者說是放射的治療,它先與疾病相對應的頻率共振,然後再去改變彼此的振動頻率,我由此恢復了健康。我正在考慮去學習這個過程﹖
🍃只有一種藥有用
答: 其實只有一種藥有用,那就是蘊藏在你真我之中治癒的力量。實際上都是你自己做出是去體驗健康,還是病痛的決定,然後再讓你的身體把你的決定演示給你看。 當你的思維在邁向這個瞭解的轉變中,你會發明很多種不同的支撐你的“拐杖”,這也沒有什麼錯。
不過要清楚的明白,你是在用這些“拐杖”去說服你的頭腦,你會恢復健康。如果成功的說服了自己,這些方法看起來就會有用。如果你說服不了,那麼病痛的物質表現就不會有什麼改變。
你的身體是一個溝通的工具。它的溝通中,最可見的一個例子,就是反映你在頭腦中做出的決定。你看﹐如果不是這樣的話,你的身體就是被放在“司機”的位置上,被放在控制你的位置上。
身體,這個物質的形象﹐並不擁有無極的品質,因為它不是上帝的造化。你的本質才是上帝的造化,是完整﹑純真的上帝思維的展現,這是絕對無法被摧毀的!
🍃【疾病有著提醒的作用:它向你指出需要療癒的地方。】
當能量不流動的時候,你的情緒會告訴你,一旦你注意到這些信息並祝福它時,那些堵塞就釋放掉了。
比如,當你不得不做某事時,你會覺得煩躁和憤怒。如果你更加細緻地體察這些情緒,它們會告訴你:你正在強迫自己做不能真正表明你是誰、你想成為誰的事情。
如果你總是忽略自己的憤怒,強迫自己做不快樂的事,情緒就會進行所謂的暗中轉移:它會從意識中隱藏起來,而在肉體中表達自己。沮喪的情緒是一種能量,它希望被你傾聽,而一旦它在肉體中表達自己,疾病就出現了。
🍃靈魂用許多方式跟你交流,
它最喜歡透過直覺對你講話:「安靜的感受基調、預感和心靈的低語等等。」如果這種方式無法奏效,你就會被情緒所警告。情緒大聲地講話,它們明白無誤地告訴你:「你必須審視自己的內心,找到激起情緒反應的原因。」
任何時候,只要你被情緒嚴重困擾了,你都要找到它的原因和含義。只要平靜下來仔細傾聽,靈魂會告訴你的。如果你抗拒或否認自己的情緒,靈魂將通過身體對你講話。
身體是有智慧的,不僅對其吸收的物質(如食物和水)高度響應,也會對你的情緒、感覺和思想做出回應。身體相當於傳播者,它不只是供我們居住的軀體,它还有一套聰明的运行機制,可以幫助靈魂表達和了解自身的問題。
🍃疾病把聚光燈投射在了原本黑暗的地方。
盡可能地對自己溫和寬容些怎麼樣?你能真正照顧好自己的身心所需嗎?疾病通常會帶來這些疑問,而面對和接受這些疑問所引發的情緒也是治療過程的一部分。
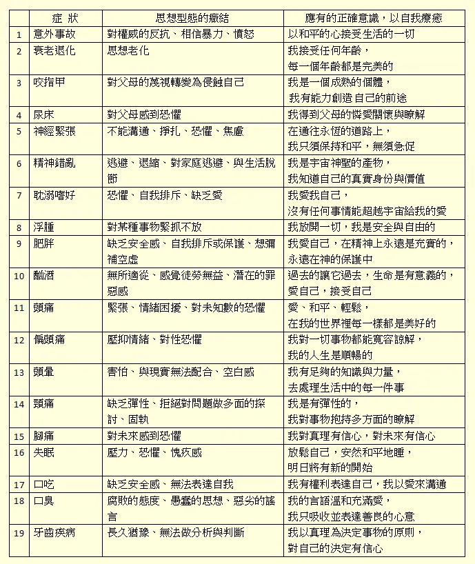
🍃身心對應表

- 1.查看表上的心理原因,看看是否符合自己的情況。 如果不是,就平靜地坐下來,問問自己:「我內在造成這個疾病的思想是什麼? 」
- 2.反覆對自己說:「我願意放下我意識中,造成這種狀況的思想模式。」
- 3.對自己複誦新的思想。
- 4.認定自己已經踏上了療癒的歷程。
- 5.每當想到這個狀況時 ,就重複這些步驟。
如果你的頭腦始終處於沒有矛盾衝突的狀態,那就不會有什麼東西能以疾病的方式表現出來。把自己看成一個純淨、通暢的能量體。觀察那些體驗、念頭,體驗中的創造力,是如何流過這個能量體的。
如果它們沒有遇到抗拒,它們將毫無拘束的通過。如果你抗拒它們,如果你在它們的四周圍上恐懼的柵欄,它們就會滯留在那裡。一旦它們停下來,你的注意力就會集中在它們身上,注意力一旦集中在那裡,你就會在你身體中以疾病的方式抵制它們。
🍃身體,天生就在有序的運作著
你擁有的身體,天生就在有序的運作著。這個自然的身體會治愈它自己,也可以很好的完成你最初創造它時賦予它的功能。你看,你創造的這個身體,源於你思維中一個主意或者想法:身體將在任何時候都能展現真實的你。身體一直完美、自然的運作著,直到你開始製造出對你自我的錯誤見解。
當你帶入會引起混亂的念頭,也就是你思維中的衝突,那麼這份混亂就會反映到你身體上。你不需要人為的干預這個原裝設置~身體的運作,它運轉得本來很好。你只需要清除阻止它運作的障礙物,這些障礙物就是你的念頭。
當你的思維與你明白了自己真實面目的覺知相一致,那份完美就會表現在你所有的體驗裡,這當然也包括你的身體。 走向生命的療癒旅程,如果你帶著一個負面的情緒進入療程那麼下一步一定會是一個正面情緒的轉換,只是時間的長短問題罷了。
🍃正面情緒的轉換
這個正負面的情緒轉換本就是心智能量的兩極性質,當你進入一個新的治療法的時候,治療者就是在利用這個心智的性質來制約你相信這個刺激能幫助你進入正向情緒,於是往後你便被這個刺激條件化,以為必要尋求這個治療方式來幫助你,其實你只不過一直活在自己的正負情緒的轉換之中,一直以來都沒有改變,
人們在這個兩極心智的奴役中若要達到真正的療癒,那麼是不再受到心智情緒的操弄,而能夠主導自己的生活,才可算是有所改變和療癒,這必須經由時日以及生活事件的通過驗證來了解自己進行得如何,絕非一次性的結果,而且也非經由他人的操作,而必須是自己的解構與領悟的過程。

🍃醫學童話
被藥商鎖定的醫生廠商熱心推薦公正研究的假象拿人錢財,看人臉色病患資訊充分是一則神話名流病患廣告攻勢,引君入甕記者也來湊一腳。
睡不好、焦慮、憂鬱,還有更年期現象、老人的骨質疏鬆等等,但是這些「症狀」其實只是人們生活中的種種經歷。
鮮少有人提醒大家,「症」是表面的現象,如發燒、頭痛、咳嗽只是感冒症狀,「病」則是因為身體內部的器官、細胞,有了問題而導致。
這種「病」「症」難分的手法,常為一般西醫所使用,他們是這種手法的受益人。而另一方的受益者是藥廠。兩者結合則成為「發明疾病的人」(這也是個書名,作者為德國資深醫療記者)。
在台灣,抗憂鬱劑,及鎮靜劑,曾經是精神科才能開出的藥品。現在醫師公會向衛生署爭取後,所有的醫師都可以開立這些藥品的處方了。文明流行病「憂鬱症」,再次證明醫生的收入,跟藥廠的收入息息相關。為什麼有醫生常告訴病人,你這種病不能根治,要長期吃藥?因為病人好了,藥少開了,收入就不穩定了。
人與人之間的信賴關係很可貴,尤其是醫師,與患者間,原本該心懷相同目標,可惜醫療產業背後卻隱藏著一些鮮為人知的秘密。
或許大部分人難以窺其全貌,但是您看過偵探片吧?通常偵探們會說一句話:「追蹤錢就是了!」跟您息息相關的醫療問題,或許也可由此線索,探求真相。

























