
前言
如果你閱讀完本系列的第一篇文章,必定會對於Apple Vision Pro的產品更感興趣。本篇文章中,我們將介紹在空間性設計中,是怎麼樣進行互動的。
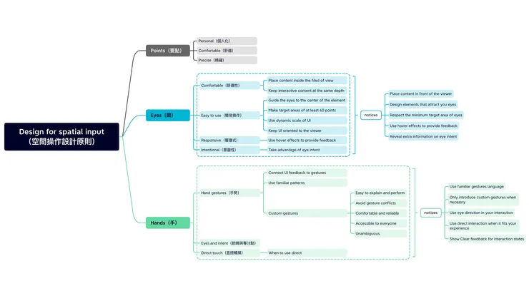
Design for spatial input
空間性設計的操作,除了用手以外,來多了眼睛作為操作工具。另外聲音(語音)也會是一個操作媒介。當然,使用者也可以結合搖桿來玩遊戲。不過在多數狀況下,空間性設計將會以眼(Eyes)和手(Hands)為操作主角。
依照慣例,我們先為大家整理出本集的主題架構:

空間性設計的操作行為,很清楚的有以下三個特性:
Personal(個人化)
Comfortable(舒適)
Precise(精確)
每個人的眼球運動與手勢動作,都會有自己的獨特性,Vision Pro的硬體將會根據使用者獨特的眼手動作進行行為追蹤與操作校正。當然,舒適且精確的操作,也會是空間性設計的特性。
眼
眼球操作中,我們將針對以下幾項重點進行說明:
Comfortable(舒適性)
雖然在空間性設計中,空間是非常寬廣的,但大多時候使用者在瀏覽時,頭部大多是停留在正前方的位置。因此在設計畫面的寬度,儘量集中於前方30度至60度的範圍。

而次要的操作介面,則可以安置在圍繞最適瀏覽範圍的附近

除了最適瀏覽範圍,將主要與次要的介面安置在不同景深的位置,也能夠幫助使用者輕鬆且舒服的理解操作介面的部署。

Easy to use(簡易操作)
為了讓眼睛簡易的辨識與操作介面,在icon設計上就必須以簡單為主,壁面太過複雜的icon繪製。

在icon的外緣,也儘量以圓潤的線條進行包覆,因為如果選擇尖銳的線條,視覺焦點會放在外緣,而不在icon線條本身。同時外緣的設計,也必須避免增加額外的邊緣或者增加陰影,這些額外的設計都會讓眼睛操作時失焦。

在icon設計上,切記整體間距加上尺寸總和範圍不應小於 60 pt(注)
(注):pt=Point=點,1pt=1/72 英吋。

當我們已經瞭解了目標區域對眼睛的重要性之後,接下來,我們必須確保將目標區域保持在空間中的任何位置。這裡會涉及到介面的縮放。在空間性設計中,分別有動態比例(Dynamic scale)以及固定比例(Fixed scale)兩種。在動態比例的狀態下,介面如果距離使用者越遠,在真實空間中會自行的放大,讓使用者在遠距離下依舊能夠清晰地看到介面內容。如果採取固定比例,則介面遠離使用者時,真實介面比例式維持不變的,因此對使用者而言,看到的介面會變得比原來還要小。

Responsive(響應式)
在空間性設計中,眼球的移動即象徵著滑鼠游標移動,因此在空間性設計上,必須做出研究移動位置的響應式介面提示。

Intentional(意圖性)
為了更清楚地利用眼睛來進行操作識別,在空間性設計上,會把眼球停滯在特定焦點的時間作為意圖考量。例如當眼球集中於某一個特定icon打一定時間時,icon下方會出現icon的說明提示,而當眼球聚焦在麥克風icon上,即會啟動語音輸入功能,或者是眼球停滯在某一排icon排列區時,此排icon會展開呈現出所代表的功能說明。

Conclusions(結論)
以上介紹了眼球相關的操作原則,下面為重點整理:
將主要內容設計在使用者前方
設計出容易引起眼球注意的UI元素
重視眼球的最小專注區域
運用hover效果來提供操作回饋
根據眼球停滯意圖來呈現額外的資訊
手
Hand gestures(手勢)
手勢的操作,是空間性設計操作的重大環節,必須運用不同的手勢來達成個別的操作目的。例如單手雙指的捏合,象徵著對物件的點擊。而雙手搭配雙指捏合,並且進行雙手的靠近及遠離,則可以實現元件的縮效與放大。


雖然在空間性設計系統中,已經內建了許多手勢操作,但仍然會有其他的特殊狀況,會需要設計客製化的手勢,以下為設計客製化手勢的幾項原則:
易於理解與操作
避免與系統既有手勢產生衝突
操作舒適與可靠
人人皆可使用
明確無誤、不含糊
Eyes and intent(眼睛與專注點)
眼球與手勢的搭配,能夠更彈性的進行更多更複雜的功能操作。以圖片瀏覽為例,當使用者眼球專注於照片中某一個區域時,同時進行縮放手勢的操作,此刻照片會特別針對視覺焦點區域進行縮放。

另一個例子,眼球停滯在不同區域時,可以利用手勢在當下注視的區域進行文字書寫或者繪圖。

Direct touch(直接觸摸)
除了遠程操作,使用者也可以將介面拉近,執行更直覺的操作行為,例如把瀏覽器拉近,用手指以類似觸控螢幕的操作方式滑動網頁,或者是呼叫出虛擬鍵盤進行打字,也能夠把3D物件如同玩具般拉近、轉動、縮放。


如同眼球的操作方式,手勢的操作也可以結合hover的提示,例如鍵盤打字時,手指頭指向的位置,可以使用明亮化的UI進行位置提示,而指頭點擊後則可產生出敲擊的視覺效果,當然如果搭配上敲擊的聲音,就會讓整體的操作更加真實。

Conclusions(結論)
以上介紹了手部相關的操作原則,下面為重點整理:
使用熟悉的手勢語言
只在必要時客製化手勢
配眼球焦點進行互動
在適當的狀態下進行直接性操作
在互動操作時提供清楚的操作回饋
結語
透過這一集的解讀,讓我們更深入的了解到如何操作Vision Pro,對照目前的介面操作,在空間性設計平台中,眼球的任務取代了滑鼠,而雙手除了刷螢幕和打鍵盤以外,還要會比手勢(划拳?),相信未來的世界會更加有趣。
附註
本集原始影片連結:https://developer.apple.com/videos/play/wwdc2023/10073
關於Apple Vision Pro的其他設計重點介紹與更多數位設計相關文章,歡迎至ABLE部落格(https://blog.able.cool)閱讀與分享!























